武汉出现霍乱病例!面对烈性传染病,我们该怎么预防?

2022 年 7 月 11 日 学术头条


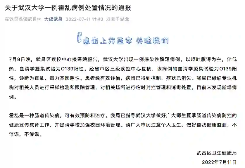
今天,武汉大学通报出现一例霍乱病例,血清学检测为O139阳性。

 

目前,该患者经过诊治,病情已经得到控制。武汉市武昌区卫健委已组织专业机构对相关人员和场所进行管理,尚未发现新增病例


武汉市武昌区卫生健康局的通报。文中“毒力基因阴性”意味着细菌量可能并不高、致病力有限,病例后续健康风险应该较低。丨武汉市武昌区融媒体中心公众号


在很多人的印象里,霍乱是一种古老且遥远的疾病。实际上在全球范围内,霍乱的威胁一直存在。


对于霍乱,我们不必恐慌,但需要时刻警惕传染病风险。

 

霍乱,唯二的甲类传染病

 

霍乱是由霍乱弧菌引起的烈性传染病,主要通过食用被污染的水和食物传播。霍乱弧菌广泛存在于自然界江河湖海等水体中,有超过200种血清群,其中O1和O139血清群能引起霍乱。


显微镜下的霍乱弧菌丨wikimedia commons/Zeimusu


霍乱与鼠疫,是我国目前40种法定传染病中,唯二需要进行强制管理的甲类传染病。医疗卫生机构一旦发现疑似或确诊甲类传染病病例,城镇需要于2 小时内、农村于6 小时内进行网络直报。

 

霍乱与鼠疫之所以是甲类传染病,一方面是因为它们都曾在人类历史上引发过多次大流行;另一方面则是因为在治疗不及时的情况下,感染鼠疫和霍乱可能症状严重、病死率高,霍乱每年导致大约130万~400万病例,其中2.1万~14.3万例死亡[1]

 

得益于公共卫生环境的改善,尤其是清洁饮用水的普及,以及城市粪便、污水处理系统的建立,现代化国家和城市已经很少有霍乱的大规模暴发了


在海地的霍乱高发区,人们使用特制的马桶阻断水污染带来的粪-口传播风险丨wikimedia commons/SuSanA Secretariat


不过在贫困国家和地区,霍乱时有暴发:2018年, 10个非洲国家暴发霍乱疫情,同年中国驻肯尼亚使馆曾提醒在肯中国公民注意预防霍乱;今年5月,非洲马拉维、贝宁、喀麦隆暴发霍乱疫情,中国海关总署曾于5月19日发布公告,加强边境检疫。

 

海关总署公告2022年第40号(关于防止霍乱疫情传入我国的公告)丨customs.gov.cn


所以,此次武汉大学霍乱事件相对特殊的点在于,疫情发生地处于公共卫生环境较好的城镇地区,不算霍乱风险区,因此更需要严格溯源传播链,弄清楚病例究竟是如何感染的;同时高校属于聚集场所,在接下来的几天中,还应跟踪管理相关风险人员,排查新增风险。

 

感染霍乱会有什么症状?

 

根据《全国霍乱监测方案》,凡有腹泻症状,且粪便、呕吐物或肛拭子样品培养O1群或(和)O139群霍乱弧菌阳性者,可为实验室确诊病例

 

监测诊断定义丨参考文献[6]


根据临床表现,霍乱病程大致可分为3期。

 

首先是泻吐期患者每日大便次数可达数次至十几次,粪便的性状也会变成水样便,同时可能喷射性呕吐。

 

接着是脱水期由于剧烈腹泻及呕吐,患者体内水分和电解质丢失严重。此时血容量下降可导致循环衰竭,患者有休克死亡风险。

 

最后是反应期及恢复期纠正脱水后,大多数患者症状消失,逐渐恢复正常。


孟加拉国的霍乱医院,使用特别的“霍乱病床”丨wikimedia commons/Mark Knobil


对于大部分霍乱患者来说,症状都比较轻微,但有近十分之一的患者会出现严重症状。不及时治疗的话,25%~50%的严重病例会有生命危险。

 

处于脱水期的霍乱患者眼窝凹陷,手部皮肤因脱水而起皱丨wikimedia commons/cdc


现在,霍乱是一种可治愈的疾病,重点是要及时救治

 

无论是哪种血清群引起的霍乱,治疗上都是完全相同的:根据症状轻重、脱水程度,用口服或注射的方式及时足量补充液体和电解质、纠正脱水。此外,由于霍乱弧菌是一种细菌,结合药敏实验选择患者敏感的抗生素进行辅助治疗,可以缩短病程。


接受口服补液的霍乱患者丨CDC

 

预防,才是对抗霍乱的重中之重

 

对于传染病来说,预防是极为重要的

 

从国家层面上来说,霍乱监测是一直在做的。目前我国在海南、广东、福建、浙江等17个省份共设置了34个国家级监测点,对区域内的水系、海/水产品、肠道门诊、腹泻病人等进行监测,并逐级上报。这种监测的目的就是为了及早发现新病例、识别暴发,尽量把疫情扼杀在摇篮里。


同时,霍乱也是我国甚至世界范围内的国际卫生检疫重点传染病,避免输入性病例也是从国家层面上预防潜在的风险。


网络直报系统页面丨 wendangwang.com

 

对于个人来说,国家疾控中心用“把好一张口”来总结公众如何预防霍乱,主要是避免饮用不干净的水、食用水/海产品前彻底煮熟、生熟案板分开、注意手卫生等,此外出现相关症状及时就诊——这些预防手段其实对很多肠道传染病都有效。

 

人体对霍乱弧菌普遍易感,并且病后免疫也并不持久,通常为1~3年,因此患病后有二次感染的可能性。目前已经有霍乱疫苗,我国研发的新型rBS/WC口服霍乱疫苗(胶囊型)也早已获批准上市。


不过,疫苗的保护时间有限,在健康人群中并未常规推广。如果到高危地区旅行、去野外或水上工作,也有必要接种霍乱疫苗。

 

参考文献

[1]https://www.who.int/zh/news-room/fact-sheets/detail/cholera

[2]朱万孚,庄辉主编.医学微生物学.北京大学医学出版社

[3]https://www.fmprc.gov.cn/ce/ceke/chn/ywzn/lsyw/lsbh/t1531439.htm

[4]http://www.customs.gov.cn/manzhouli_customs/566020/3392762/566021/4353343/index.html

[5]https://www.cdc.gov/cholera/index.html

[6]《全国霍乱监测方案》(2017)》


作者:黎小球、李小葵

编辑:李小葵,luna


点这里关注我👇记得标星~


# 往期推荐 #


winter

【学术头条】持续招募中,期待有志之士的加入

【招人】学术头条多岗位招聘,我们一起见证改变生活的科技

2022-05-06

 

登录查看更多
0

相关内容

专知会员服务
29+阅读 · 2020年3月6日
广东疾控中心《新型冠状病毒感染防护》,65页pdf
专知会员服务
19+阅读 · 2020年1月26日
猴痘有多可怕?如何预防和治疗?一文读懂
学术头条
0+阅读 · 2022年5月25日
揭秘科兴,年赚956亿的疫苗往事
创业邦杂志
0+阅读 · 2022年5月4日
国家自然科学基金
0+阅读 · 2016年12月31日
国家自然科学基金
3+阅读 · 2011年12月31日
国家自然科学基金
0+阅读 · 2009年12月31日
Arxiv
0+阅读 · 2022年9月14日
VIP会员
相关基金
国家自然科学基金
0+阅读 · 2016年12月31日
国家自然科学基金
3+阅读 · 2011年12月31日
国家自然科学基金
0+阅读 · 2009年12月31日
Top
微信扫码咨询专知VIP会员