【重磅】2019年国家自然科学基金指南公布!344页讲解(附pdf下载)

2019 年 1 月 2 日 专知

【导读】近日,国家自然科学基金委员会在其官网上发布了2019年项目指南,项目指南共344页,内容包括2019年国家基金委改革的一系列举措、申请须知、申请项目的限项规定,以及各类项目的申请指南等重要内容。是高等学校、科研院所等机构从事科学研究工作的科研人员,以及参与科技管理的科技政策研究的人员的重大参考。

【2019国家自然科学基金项目指南下载】

 请关注专知公众号(扫一扫最下面专知二维码,或者点击上方蓝色专知

  • 后台回复“NSFC2019” 就可以获取2019国家自然科学基金项目指南的下载链接~ 

  • 专知2019年1月将开设《深度学习:算法到实战》课程,欢迎关注报名!

       专知开课啦!《深度学习: 算法到实战》, 中科院博士为你讲授!

内容简介

《2019年国家自然科学基金项目指南》,根据《国家自然科学基金条例》和项目管理办法等相关文件,发布了括2019年度国家自然科学基金改革举措、申请须知和限项申请规定以及各类资助政策,指导申请人自主选题、申请国家自然科学基金的资助。《指南》对探索项目系列、人才项目系列、工具项目系列、融合项目系列等各类项目分别进行介绍,是国家自然科学基金资助工作的重要依据,也是国家自然科学基金申请人必读的参考文献。

本书可供高等学校、科研院所等机构从事科学研究工作的科研人员,以及参与科技管理的科技政策研究的人员参考。

http://www.nsfc.gov.cn/nsfc/cen/xmzn/2019xmzn/bj.html


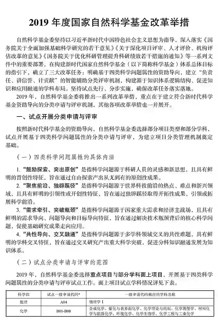
新时期科学基金资助导向


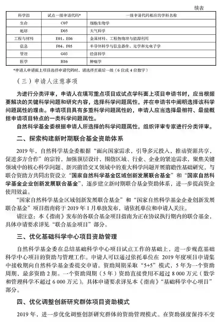
按照新时期科学基金的资助导向,选择部分项目类型及部分学科,试点开展基于四类科学问题属性的分类申请与评审,为建立项目分类管理机制奠定基础。

A、鼓励探索,突出原创:是指科学问题源于科研人员的灵感和新思想,且具有鲜明的首创性特征,旨在通过自由探索产出从无到有的原创性成果。

B、聚焦前沿,独辟蹊径:是指科学问题源于世界科技前沿的热点、难点和新兴领域,且具有鲜明的引领性或开创性特征,旨在通过独辟蹊径取得开拓性成果,引领或拓展科学前沿。

C、需求牵引,突破瓶颈:是指科学问题源于国家重大需求和经济主战场,且具有鲜明的需求导向、问题导向和目标导向特征,旨在通过解决技术瓶颈背后的核心科学问题,促使基础研究成果走向应用。

D、共性导向,交叉融通:是指科学问题源于多学科领域交叉的共性难题,具有鲜明的学科交叉特征,旨在通过交叉研究产出重大科学突破,促进分科知识融通发展为知识体系。


优化调整创新研究群体项目资助模式

为进一步加强科学基金对创新人才和团队的贯通培养功能,对创新研究群体项目资助模式进行优化调整。

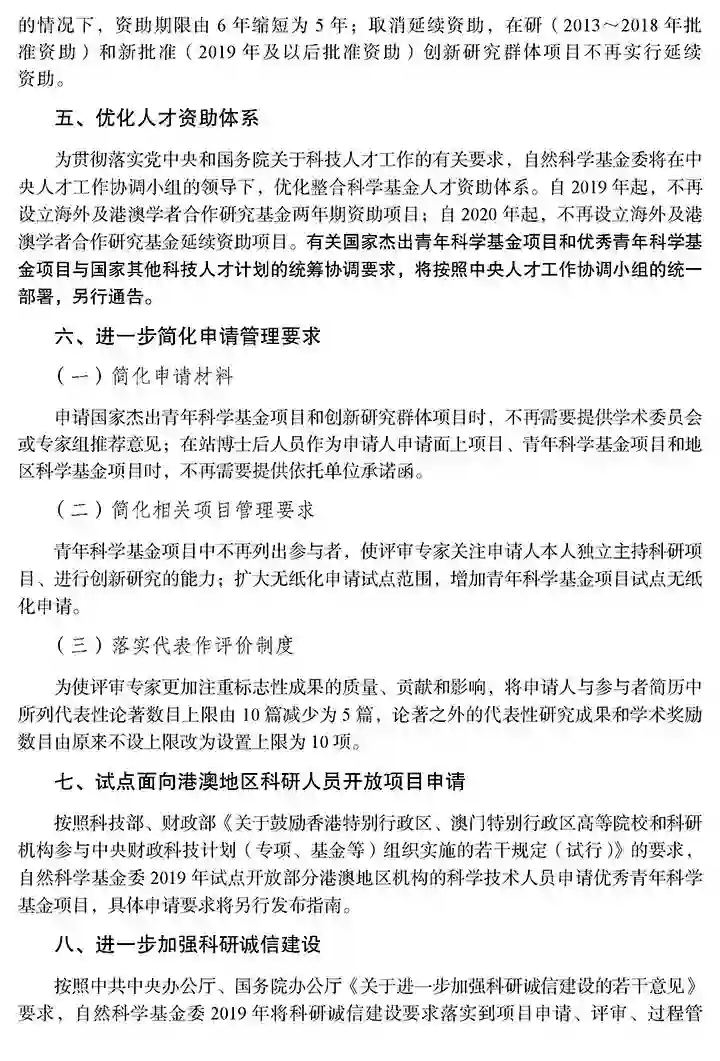
1、缩短资助期限:在资助强度保持不变的情况下,资助期限由6年缩短为5年。

2、增加资助规:由之前的每年38项增加到46项。每个科学部在原有指标基础上各增加1项。

3、取消延续资助:在研(2013-2018年批准资助)和新批准(2019年及以后批准资助)创新研究群体项目不再实行延续资助。


优化人才项目资助体系

为贯彻落实党中央国务院关于科技人才工作的有关要求,自然科学基金委将在中央人才工作协调小组的领导下,优化整合科学基金人才资助体系。

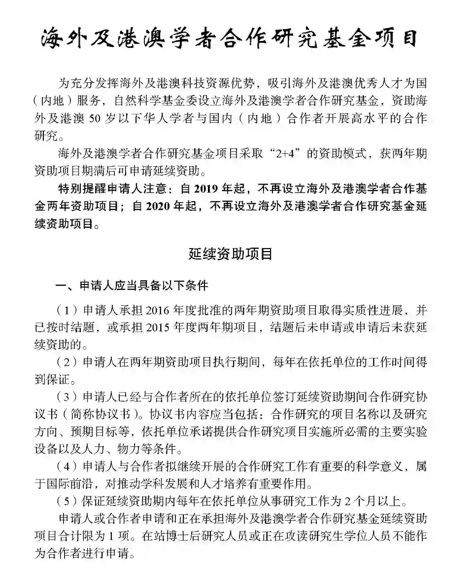
1、自2019年起,不再设立海外及港澳学者合作研究基金两年期资助项目

2、自2020年起,不再设立海外及港澳学者合作研究基金延续资助项目

有关国家杰出青年科学基金项目和优秀青年科学基金项目与国家其他科技人才计划的统筹协调要求,将按照中央人才工作协调小组的统一部署,另行通告。


进一步简化申请管理要求

为贯彻落实《关于深化项目评审、人才评价、机构评估改革的意见》《国务院关于优化科研管理提升科研绩效若干措施的通知》等文件精神以及“放管服”改革要求,进一步简化科学基金项目申请管理要求。

1、国家杰出青年科学基金项目和创新研究群体项目申请时,不再需要提供学术委员会或专家组推荐意见。

2、在站博士后人员作为申请人申请面上项目、青年科学基金项目和地区科学基金项目时,不再需要提供依托单位承诺函。

3、青年科学基金项目中不再列出参与者,使评审专家关注申请人本人独立主持科研项目、进行创新研究的能力。

4、扩大无纸化申请试点范围,除重点项目、优秀青年科学基金项目外,增加青年科学基金项目试点无纸化申请。

5、取消依托单位报送《国家自然科学基金资助项目经费决算汇总表》《国家自然科学基金项目资金年度收支报告》

6、落实代表作评价制度。将申请人与参与者简历中所列代表性论著数目上限由10篇减少为5篇。论著之外的代表性研究成果和学术奖励数目由原来不设上限改为10篇以内。


进一步加强科研诚信建设

为贯彻落实《关于进一步加强科研诚信建设的若干意见》的要求,在2018年申请人和依托单位在线签署维护公正性承诺的基础上,2019年将科研诚信承诺书列入申请书中,申请人与参与者、依托单位与合作研究单位需签署承诺后方可提交。


国家自然科学基金深化改革要点




2019 年度国家自然科学基金改革举措




(来源:国家自然科学基金委)








-END-

专 · 知

   专知开课啦!《深度学习: 算法到实战》, 中科院博士为你讲授!


请加专知小助手微信(扫一扫如下二维码添加),咨询《深度学习:算法到实战》参团限时优惠报名~

欢迎微信扫一扫加入专知人工智能知识星球群,获取专业知识教程视频资料和与专家交流咨询!

请PC登录www.zhuanzhi.ai或者点击阅读原文,注册登录专知,获取更多AI知识资料!

点击“阅读原文”,了解报名专知《深度学习:算法到实战》课程

登录查看更多
14

相关内容

自然科学是研究大自然中有机或无机的事物和现象的科学。自然科学包括天文学、物理学、化学、地球科学、生物学等等,是人类实践经验即生产斗争经验的总结,也是人类在自然界生存与思索的结果。
国家自然科学基金委发布2019年项目指南
专知
11+阅读 · 2018年12月30日
中国工程院:《全球工程前沿2018》(附PDF下载)
走向智能论坛
10+阅读 · 2018年12月5日
《人工智能标准化白皮书(2018版)》发布|附下载
人工智能学家
18+阅读 · 2018年1月21日
Neural Approaches to Conversational AI
Arxiv
8+阅读 · 2018年12月13日
VIP会员
相关资讯
Top
微信扫码咨询专知VIP会员