人脑和鼠脑究竟有何区别?

2019 年 8 月 26 日 知识分子
pixabay.com


编者按


脑,是已知最复杂的系统之一。人脑很复杂,鼠脑却也并不简单。美国艾伦脑科学研究所的一项最新研究显示,通过RNA测序,发现人类与小鼠大脑皮层的细胞类型高度保守,但在细胞比例、基因表达水平和层级分布等方面存在很大差异。
Nature同期配发的评论,高度评价了这项研究,认为 “该研究增进了我们对于人类大脑皮层细胞组成的理解,并且揭示了人类与小鼠大脑之间此前被忽略的差异。”
分子神经生物学家饶毅评论认为,一篇论文不可能成功地完全解决人脑鼠脑差别的问题。“人脑鼠脑肯定有很多差别,这是可以预计到的。测序可以发现一些差别,但这篇文章是否找到了关键差别,现在还看不出来,当然,还是可以成功地再多发一篇Nature文章。”

撰文 | 黄宇翔
责编 | 冯水寒
 
  

单核RNA测序揭开人脑的神秘面纱,图片来自 Nature

8月21日,美国艾伦脑科学研究所 (Allen Institute for Brain Science) 研究员 Ed S.Lein 及其合作者在《自然》 Nature 发表的一篇论文显示,人类与小鼠大脑皮层的细胞类型高度保守,但在细胞比例、基因表达水平和层级分布等方面存在很大差异 [1]
 
该结果是对人类大脑皮质颞中回区域 (the middle temporal gyrus of human cortex) 15928个细胞进行单核RNA测序 (single-nucleus RNA-sequencing) ,并与小鼠大脑皮层单细胞 RNA 测序数据比较后得到的,揭示了人脑细胞在进化过程中出现的特有性质,提示了对人脑直接研究的重要性。
 
近年来,单细胞 RNA 测序技术的快速发展,使得研究者基于转录组对大脑细胞进行细致分类成为可能。2018年10月31日,艾伦脑科学研究所通过对小鼠初级视觉皮层/运动皮层23822个细胞进行单细胞 RNA 测序,鉴定出了133个不同的细胞亚型,但这一工作在人脑身上并非易事。由于分离完整细胞的难度较高,样品制备过程的损失较大,早先的人脑单细胞RNA测序还没能达到与鼠脑相似的规模 [2-3]

人脑细胞单核RNA测序流程图,图片来自 Nature
 
在本研究中,研究者克服了上述挑战,先从冷冻的人脑标本中分离出单个细胞核,随后利用单核 RNA 测序技术获得每个细胞核内的基因表达情况,在细胞类型区分方面实现了与单细胞 RNA 测序相近的精度。


75个细胞类型,图片来自 Nature

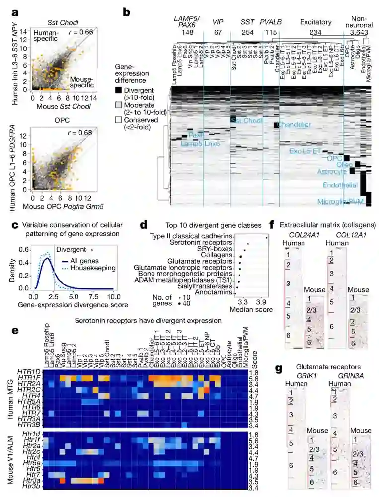
经分析, 研究者将所测序的15928个细胞分为了75个细胞类型,其中24个类型属于兴奋性神经元,45个类型属于抑制性神经元,其余6个类型属于非神经元细胞。

通过与此前发表的小鼠大脑皮层单细胞转录组数据进行比较,研究者发现人脑与鼠脑在细胞类型同源性很高:基于转录,研究者将以上的75种细胞类型进一步归类为32种神经元和5种非神经元,发现它们都可以在鼠脑中找到同源细胞类型,其中有7种类型在人脑和鼠脑之间表现出完全的一一对应关系。这表明大脑皮层细胞类型在进化过程中保守程度很高。


人脑的同一类型细胞会分散于不同层中,图片来自 Nature

研究者在比较中也发现人脑与鼠脑存在很大差异。人和鼠的大脑皮质都可以基于解剖学性质分为六层,在发育过程中依次形成。传统的观点认为,同一种细胞类型的细胞会聚集在同一层。2018年的小鼠大脑皮层单细胞转录组分析结果也支持这一观点。但最新的人脑转录组分析却表明同一类型的细胞会分散于不同层中,这也对原有观点的发起了挑战。

除此之外,人类与小鼠的大脑皮层细胞在细胞比例、基因表达水平等方面也存在很大差异。
 
人类与小鼠的大脑皮层细胞基因表达水平存在很大差异,图片来自 Nature
 

《自然》同时配发了题为 “A cookbook for neuronal flavours” (可译为“神经元味道的食谱”)的评论文章,高度评价了这项研究,认为 “该研究增进了我们对于人类大脑皮层细胞组成的理解,并且揭示了人类与小鼠大脑之间此前被忽略的差异。它也呼吁人们进一步去探索细胞类型的保守性在进化过程中是如何形成的。”[4]


总的来说,这项研究揭示了人类与小鼠大脑皮质的差异,对临床研究具有启迪意义,在进行以小鼠为模型的神经类疾病研究时,这些差异需要被重视。

 

正如研究者在论文的讨论部分所说, “本研究有助于理解小鼠模型在临床试验上的一些失败,并且呼吁在临床上在模式动物以外需要增强对人脑本身的分析。” 


分子神经生物学家饶毅则评论认为,一篇论文不可能成功地完全解决人脑鼠脑差别的问题。“人脑鼠脑肯定有很多差别,这是可以预计到的。测序可以发现一些差别,但这篇文章是否找到了关键差别,现在还看不出来,当然,还是可以成功地再多发一篇Nature文章。


  参考文献:
[1] Hodge R D, Bakken T E, Miller J A, et al. Conserved cell types with divergent features in human versus mouse cortex.Nature, 2019, 10.1038/s41586-019-1506-7.
[2] Tasic B, Yao Z, Graybuck L T, et al.Shared and distinct transcriptomic cell types across neocortical areas. Nature,2018, 563(7729): 72-78.
[3] Darmanis S, Sloan S A, Zhang Y, et al. Asurvey of human brain transcriptome diversity at the single cell level. Proceedings of the National Academy of Sciences, 2015, 112(23): 7285-7290.
[4]Keefe M G, Nowakowski T J. A recipe book for cell types in the human brain.Nature, 2019, 10.1038/d41586-019-02343-8.
 
制版编辑  |  皮皮鱼


更多精彩文章:

新一代纳米感光材料可恢复盲鼠的视觉 | 中国发现

大规模全基因组分析,重塑对脑疾病的认知




点击阅读原文,和知识分子一起聆听古典音乐。
登录查看更多
0

相关内容

最新《自动微分手册》77页pdf
专知会员服务
103+阅读 · 2020年6月6日
【学科交叉】抗生素发现的深度学习方法
专知会员服务
25+阅读 · 2020年2月23日
人工神经网络真的像神经元一样工作吗?
论智
9+阅读 · 2018年11月15日
《科学》(20181012出版)一周论文导读
科学网
4+阅读 · 2018年10月14日
Nature 一周论文导读 | 2018 年 5 月 24 日
科研圈
11+阅读 · 2018年5月27日
心理学与脑科学:进展、思考和展望
科技导报
9+阅读 · 2017年10月27日
Arxiv
3+阅读 · 2019年3月15日
VIP会员
相关VIP内容
最新《自动微分手册》77页pdf
专知会员服务
103+阅读 · 2020年6月6日
【学科交叉】抗生素发现的深度学习方法
专知会员服务
25+阅读 · 2020年2月23日
相关资讯
人工神经网络真的像神经元一样工作吗?
论智
9+阅读 · 2018年11月15日
《科学》(20181012出版)一周论文导读
科学网
4+阅读 · 2018年10月14日
Nature 一周论文导读 | 2018 年 5 月 24 日
科研圈
11+阅读 · 2018年5月27日
心理学与脑科学:进展、思考和展望
科技导报
9+阅读 · 2017年10月27日
Top
微信扫码咨询专知VIP会员