国防科技大学教授:殷建平——计算机科学理论的过去、现在与未来

2017 年 10 月 23 日 人工智能学家

来源:图灵人工智能


殷建平 教授,博士生导师,国防科学技术大学计算机系主任。研究方向有:模式识别与人工智能、网络算法与信息安全。享受国务院政府特殊津贴。2015年被评为“万人计划”国家级教学名师。2009年被评为“全国优秀教师”并获国家级教学成果二等奖。

 

登录查看更多
0

相关内容

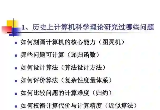
关于计算和计算机械的数学理论,也称为计算理论或计算机科学的数学基础。
电力人工智能发展报告,33页ppt
专知会员服务
133+阅读 · 2019年12月25日
2019中国硬科技发展白皮书 193页
专知会员服务
86+阅读 · 2019年12月13日
专知会员服务
37+阅读 · 2019年12月13日
学界丨面向未来培养人工智能人才 天津大学人工智能学院成立
Arxiv
15+阅读 · 2019年9月11日
Arxiv
22+阅读 · 2018年8月30日
Arxiv
19+阅读 · 2018年3月28日
VIP会员
相关VIP内容
电力人工智能发展报告,33页ppt
专知会员服务
133+阅读 · 2019年12月25日
2019中国硬科技发展白皮书 193页
专知会员服务
86+阅读 · 2019年12月13日
专知会员服务
37+阅读 · 2019年12月13日
相关论文
Arxiv
15+阅读 · 2019年9月11日
Arxiv
22+阅读 · 2018年8月30日
Arxiv
19+阅读 · 2018年3月28日
Top
微信扫码咨询专知VIP会员