成为VIP会员查看完整内容
VIP会员码认证
首页
主题
会员
服务
注册
·
登录
0
中国厨房高品质生活趋势报告
2022 年 10 月 27 日
36氪
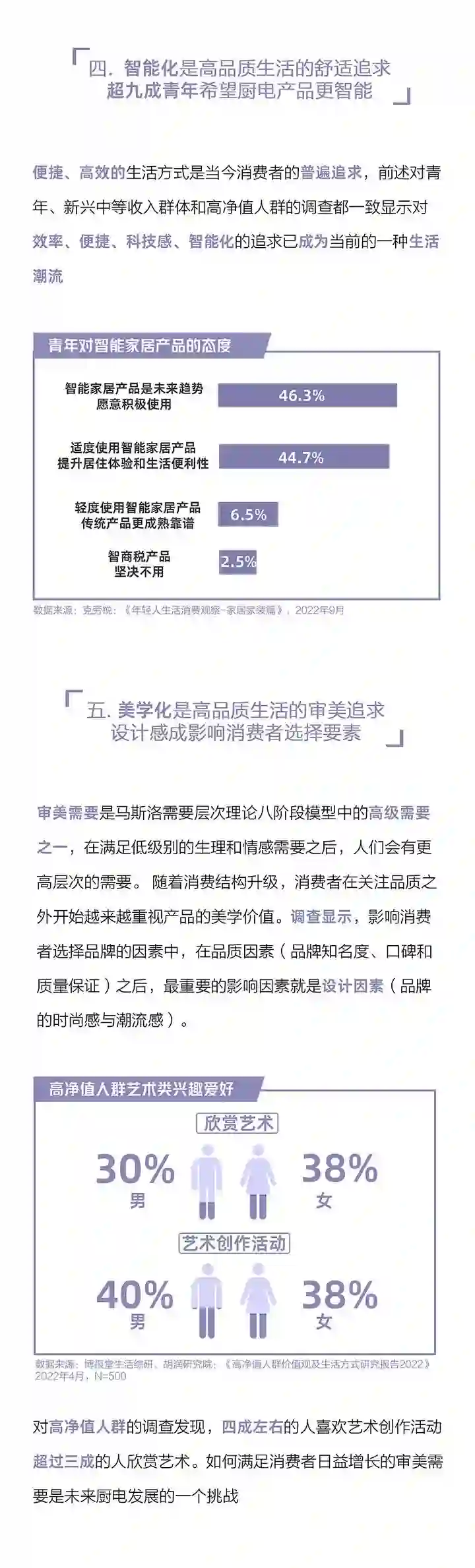
六大厨房趋势成就高品质生活。
登录查看更多
点赞并收藏
0
暂时没有读者
0
权益说明
本文档仅做收录索引使用,若发现您的权益受到侵害,请立即联系客服(微信: zhuanzhi02,邮箱:bd@zhuanzhi.ai),我们会尽快为您处理
相关内容
高品质
关注
0
2022年中国充电桩行业短报告
专知会员服务
42+阅读 · 2022年6月23日
2022年中国集成电路行业研究报告
专知会员服务
69+阅读 · 2022年6月22日
2022年中国虚拟人产业发展白皮书
专知会员服务
75+阅读 · 2022年5月9日
数字规则蓝皮报告(2021年)
专知会员服务
26+阅读 · 2021年12月15日
2021年中国线性驱动系统行业短报告
专知会员服务
18+阅读 · 2021年11月26日
2022中国职业教育行业洞察报告
创业邦杂志
0+阅读 · 2022年4月21日
未来的中国厨房,应该长什么样子?
36氪
0+阅读 · 2022年3月31日
2022年中国预制菜行业洞察报告|36氪研究院
36氪
4+阅读 · 2022年2月24日
《2021—2022中国大数据产业发展报告》
专知
12+阅读 · 2022年1月23日
2021年中国线性驱动系统行业短报告
专知
1+阅读 · 2021年11月26日
信息领域基础研究实力调研
国家自然科学基金
5+阅读 · 2013年6月9日
人口变化对中国教育、医疗卫生和养老财政支出的影响
国家自然科学基金
1+阅读 · 2012年12月31日
进城农村老年人社会资本及其对健康的影响研究
国家自然科学基金
0+阅读 · 2012年12月31日
中国健康与养老追踪调查
国家自然科学基金
3+阅读 · 2011年12月31日
物联网技术国家基础研究需求及其发展趋势研究
国家自然科学基金
6+阅读 · 2010年12月31日
Influence of uncertainty estimation techniques on false-positive reduction in liver lesion detection
Arxiv
0+阅读 · 2022年12月15日
Current state and prospects of R-packages for the design of experiments
Arxiv
0+阅读 · 2022年12月14日
AI in Finance: Challenges, Techniques and Opportunities
Arxiv
46+阅读 · 2021年7月20日
Deep Neural Network Based Relation Extraction: An Overview
Arxiv
14+阅读 · 2021年1月6日
Text Classification Algorithms: A Survey
Arxiv
16+阅读 · 2020年5月20日
VIP会员
自助开通(推荐)
客服开通
详情
相关主题
高品质
报告
中国
相关VIP内容
2022年中国充电桩行业短报告
专知会员服务
42+阅读 · 2022年6月23日
2022年中国集成电路行业研究报告
专知会员服务
69+阅读 · 2022年6月22日
2022年中国虚拟人产业发展白皮书
专知会员服务
75+阅读 · 2022年5月9日
数字规则蓝皮报告(2021年)
专知会员服务
26+阅读 · 2021年12月15日
2021年中国线性驱动系统行业短报告
专知会员服务
18+阅读 · 2021年11月26日
热门VIP内容
开通专知VIP会员 享更多权益服务
《北约认知战概念报告》
《预测促成大规模货运无人机的技术趋势与影响》报告
美海军放弃星座级转而采用国家安全巡逻舰设计
《北约作战弹性概念》报告
相关资讯
2022中国职业教育行业洞察报告
创业邦杂志
0+阅读 · 2022年4月21日
未来的中国厨房,应该长什么样子?
36氪
0+阅读 · 2022年3月31日
2022年中国预制菜行业洞察报告|36氪研究院
36氪
4+阅读 · 2022年2月24日
《2021—2022中国大数据产业发展报告》
专知
12+阅读 · 2022年1月23日
2021年中国线性驱动系统行业短报告
专知
1+阅读 · 2021年11月26日
相关基金
信息领域基础研究实力调研
国家自然科学基金
5+阅读 · 2013年6月9日
人口变化对中国教育、医疗卫生和养老财政支出的影响
国家自然科学基金
1+阅读 · 2012年12月31日
进城农村老年人社会资本及其对健康的影响研究
国家自然科学基金
0+阅读 · 2012年12月31日
中国健康与养老追踪调查
国家自然科学基金
3+阅读 · 2011年12月31日
物联网技术国家基础研究需求及其发展趋势研究
国家自然科学基金
6+阅读 · 2010年12月31日
相关论文
Influence of uncertainty estimation techniques on false-positive reduction in liver lesion detection
Arxiv
0+阅读 · 2022年12月15日
Current state and prospects of R-packages for the design of experiments
Arxiv
0+阅读 · 2022年12月14日
AI in Finance: Challenges, Techniques and Opportunities
Arxiv
46+阅读 · 2021年7月20日
Deep Neural Network Based Relation Extraction: An Overview
Arxiv
14+阅读 · 2021年1月6日
Text Classification Algorithms: A Survey
Arxiv
16+阅读 · 2020年5月20日
大家都在搜
Palantir
朱克爱德华兹家族
大型语言模型
多域作战
未来战争
机场
蓝牙安全攻防
反恐
DREGON
从传统方法到深度学习—— bilateral filter 到 HDRNet的演进
Top
提示
微信扫码
咨询专知VIP会员与技术项目合作
(加微信请备注: "专知")
微信扫码咨询专知VIP会员
Top