福利丨你想要的营销新知识都在这里啦!

2019 年 9 月 11 日 艾瑞咨询

当下“新营销”这一话题愈发火热,艾瑞也从各方面对营销新知识做了分析与研究,其中包括:KOL营销、金融营销、广告营销、内容营销、电商营销策略等, 并且将一些 营销行业精彩报告整理成以下合集 ,干货满满,敬请收用!

点击报告名称跳转阅读报告

2019上半年OneMedia·Kol营销白皮书 

KOL产生的涟漪效应足以为品牌的传播带来巨大的流量,并使之崛起。KOL营销在品牌市场推广中变得越来越重要。

在这个被移动网络和社交媒体充斥的今天,长期暴露在信息过载环境下的人们对于传统广告投放已产生免疫,消费者尤其是年轻一代的消费者们更愿意独立或参考朋友的意见做出自己的购买消费决定。于是,一个品牌或者一个网络红人一旦建立起忠诚于自己的粉丝后援团,那么就能给凭借其群体传播的影响力和大众传播的覆盖力,给品牌推广带来意想不到的增长。

左右滑动查看更多


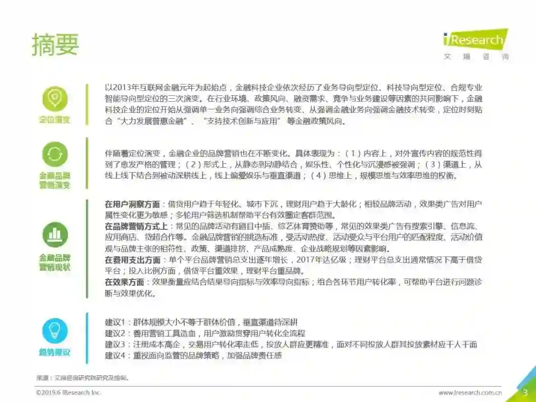
2019年中国金融科技企业品牌营销研究报告

借贷用户趋于年轻化、城市下沉,理财用户趋于大龄化;相较品牌活动,效果类广告对用户属性变化更为敏感;单个平台品牌营销总支出逐年增长,2017年达亿级;理财平台总支出通常情况下高于借贷平台;投入比例方面,借贷平台重效果,理财平台重品牌。效果衡量应结合结果导向指标与效率导向指标;组合各环节用户转化率,可帮助平台进行问题诊断与效果优化。

左右滑动查看更多


2019年中国网络广告营销系列报告-食品饮料篇

食品饮料行业作为基础性消费产业,其发展与宏观经济形势联系密切。近年来,得益于国民可支配收入的稳步提升,食品饮料行业一直保持着持续增长态势,这一趋势也反映在食品饮料行业广告主的营销投入上。根据艾瑞咨询多平台网络广告监测数据库AdTracker显示,2018年食品饮料行业在展示类网络广告营销投入指数中位列第三位,同时保持着高达37.4%的环比增长率,上行态势明显。

左右滑动查看更多


新边界趋势下的内容营销

在经历二十多年的高速增长之后,互联网展现出新特点,包括:1)增长转型;2)竞争升级;3)边界消逝;4)巨头生态。互联网进一步打破时间和空间边界的同时,也打破了内容的边界、产业的边界、线上与线下的边界,另一方面,互联网巨头搭建了丰富的互联网生态,越来越多的中小企业开始在巨头的基础设施上生长。

左右滑动查看更多


新购物节观察:剁手十数载,今年何不同?

中国电商近十年飞速发展,深刻影响了中国网民的购物习惯。2018年中国网络购物交易规模达8万亿元。2019年618各大电商营销策略实现社交、内容、搜索、短视频和直播的全覆盖、全触达。京东和阿里以及其他电商平台形成各自的大数据、营销和流量生态圈。

左右滑动查看更多


搜索艾瑞过往报告,请点击进入小程序

点击阅读原文,查看更多报告

登录查看更多
0

相关内容

商业数据分析,39页ppt
专知会员服务
165+阅读 · 2020年6月2日
专知会员服务
126+阅读 · 2020年3月26日
【教程推荐】中科大刘淇教授-数据挖掘基础,刘 淇
专知会员服务
82+阅读 · 2020年3月4日
【德勤】中国人工智能产业白皮书,68页pdf
专知会员服务
310+阅读 · 2019年12月23日
2019年药品零售行业全景图
行业研究报告
31+阅读 · 2019年9月18日
2019互联网医疗行业洞察
行业研究报告
8+阅读 · 2019年5月28日
改了3次APP首页后,我的一些认知
从0到1
11+阅读 · 2019年1月13日
如何成为一名商业产品经理?
产品100干货速递
6+阅读 · 2018年10月18日
Arxiv
4+阅读 · 2018年9月6日
Arxiv
7+阅读 · 2018年3月21日
Arxiv
3+阅读 · 2017年12月18日
VIP会员
相关VIP内容
商业数据分析,39页ppt
专知会员服务
165+阅读 · 2020年6月2日
专知会员服务
126+阅读 · 2020年3月26日
【教程推荐】中科大刘淇教授-数据挖掘基础,刘 淇
专知会员服务
82+阅读 · 2020年3月4日
【德勤】中国人工智能产业白皮书,68页pdf
专知会员服务
310+阅读 · 2019年12月23日
相关资讯
2019年药品零售行业全景图
行业研究报告
31+阅读 · 2019年9月18日
2019互联网医疗行业洞察
行业研究报告
8+阅读 · 2019年5月28日
改了3次APP首页后,我的一些认知
从0到1
11+阅读 · 2019年1月13日
如何成为一名商业产品经理?
产品100干货速递
6+阅读 · 2018年10月18日
相关论文
Arxiv
4+阅读 · 2018年9月6日
Arxiv
7+阅读 · 2018年3月21日
Arxiv
3+阅读 · 2017年12月18日
Top
微信扫码咨询专知VIP会员