从华为裸辞,靠头条写作变现:为什么说今日头条是写作人的新阵地?

2020 年 3 月 29 日 创业邦杂志


在人人都需要副业的时代,什么样的副业才收入高又可以凭借一己之力完成?


其中一个答案就是:写作。


你可能会困惑: 做为一个零基础小白,从没接触过写作,甚至提笔就怕,真的能靠写作赚到钱,实现人生反转吗?

我的回答是: 能!

今天,我要给大家介绍一位朋友,他就是 焱公子 ,一个从零基础开始头条写作,并且在头条取得了傲人的成绩。


他说: 找对了红利平台,摸清了变现套路,你一定能靠写作赚到钱!



/01/
找对了方法,你一定可以靠写作赚到钱!

大家好,我是 焱公子

人生的前半场我是一名职业经理人,给2家500强企业供过职,用了10年时间,从职场小白做到了项目经理。

人生的转变,源自于3年前的一个决定:我决定从华为裸辞,告别依靠出卖时间为生的生存模式,开始个人创业。

因为对写作的浓厚兴趣,我选择了在内容领域创业。

但是我很快就被现实狠狠地甩了一巴掌。和无数写作小白一样,因为零基础、没经验,我凭感觉写出来的东西,根本没有金主买单。

为了谋生,我开始了“全平台写作之路”。无论是什么平台,只要可能有收益,我都会去尝试一下;

我也尝试过,搜集一大堆投稿邮箱,不厌其烦地给各大编辑部投稿。

那段日子真的非常辛苦,每天忙到晕头转向,却根本赚不到多少钱。

用现在很火的一句话来形容我当时的状态就是: 穷忙:越忙越穷,越穷越忙。


2018年年中,公司因为经营不善,资金链断裂, 我不仅赔完了10年工作积蓄,还负债60余万。

我不得不遣散昔日跟我一起奋斗的员工,眼睁睁看着他们一个接着一个地离开了公司.....

也被迫开始思考未来的路:我到底要怎样熬过这谷底时刻?

  思考了几天,我得出了一个结论: 足足背了60万外债的我,已经没有任何退路了:

我一定要靠写作赚到钱!

我意识到想要真正赚到钱,我要做的不是闷头苦写,而是选定一个有潜力的平台,死磕平台做到头部。

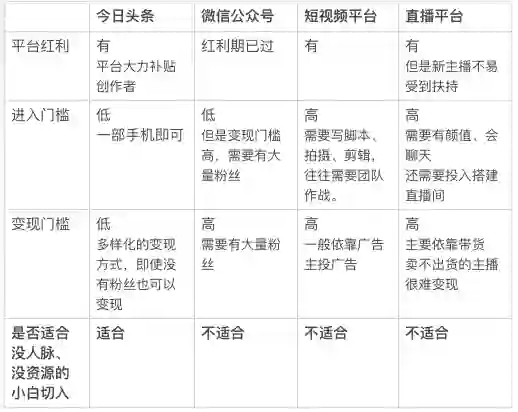
搜集了近万条信息,用了3天的时间,对各大平台进行了一系列的对比分析。

我把重心定为了 “今日头条”
   
我的各大平台优势劣势对比图(可点击大图查看)

于是,我开始研究如何才能在头条写出更好的文章,如何才能在今日头条获取更多的收益,赚更多的钱。

或许有人会问,自媒体平台那么多,为什么偏偏选择今日头条?

答案只有一个: 好变现

/02/
12种变现方式、5种高效变现路径
今日头条才是副业掘金宝地

头条号有 12种变现方式 ,可以算是全网自媒体变现渠道最多的平台之一了。

在这些变现方式里面,只要你能玩转其中的1—2种,那一个月赚取5千到1万的收益还是比较容易的。

你能从头条号获取收益的想象空间是非常大的。


比如 青云变现。

你在头条号发表的图文、问答、专栏, 都有特定的“青云计划”评选,只要入选就能直接从今日头条拿到钱。

拿图文文章来说,青云计划每个月的第1篇是1000元,之后是300元,一个月30天,上不封顶,你能写多少,它就给多少。只要内容优质,有没有粉丝,都不是大问题。
 
头条青云计划奖励(可点击大图查看)

而能拿“青云计划”的1000元、300元的文章都充满了相似性,你只要按照套路去写,就有很大概率获奖。

而且每个月获得过青云奖,同时涨粉超过500,就有可能获得月度优质奖励,奖金5000元。

青云计划奖励展示
       
再比如, 流量变现。

大家在看头条文章的时候,应该会发现,文章末尾都是有广告的,只要用户看到了你文章下的广告,发布这篇文章的作者就可以拿到钱。

看到了文末广告的人数越多, 作者能拿到的钱也就越多。

而头条的推荐机制决定了,哪怕你没有粉丝,只要你写的文章有趣有用,有用户看,你就获得很高的阅读量,获得不菲的收益。

详细的变现方式和如何在每种方式里获取收益的方法, 我会在课程里跟大家详细解答。

我自己的话主要靠青云、流量、问答、圈子、专栏这5种方式来变现,每个月的收益就非常可观了, 这也是我目前收入的主要来源。


我做内容创业已经3年了,自己走过非常多的弯路,一度赔完自己的积蓄,差点连饭都吃不上了。

幸运的是通过近3年的摸索,加上点运气的成分, 我先大家一步找到了一条可行的道路——在头条,靠写作变现。

在这期间,我也结识了很多朋友:

有一直在写作,但是收益寥寥的作者;

有想转换职业道路或做一份副业,可是根本不知道该从何处着手的职场人;

有生意经营困难,想转型,但不知道该往哪里去转型的生意人......

做为一个曾经的“失意者”,我真的太理解大家找不到方向的无力感了。

踩过坑的人才知道在坑里的滋味有多难受,我真的由衷的希望大家的副业或者创业道路没有我那么惨。

我也希望能帮助到更多人,让大家避免我曾经踩过的坑。

所以我在原来写作营的基础上,浓缩精华,更新迭代出了这套 《18堂头条写作变现课》 ,教你如何抓住头条红利,靠写作副业变现。

错过微博、错过微信公众号
你还要错过今日头条的红利期吗?
长按图片扫描下图,焱公子带你在头条掘金

你的专属头条进阶课程表

 


  18堂   头条写作课, 头条青云导师团导师亲授
内容干货满满
带你从零入局,实现靠写作养活自己
课程永久保存,随时回听


其他问题Q&A


Q.购买后就马上可以学习吗?

A:是的,购买后马上可以学习。随时学习,课程学习不限时间、不限次数。有问题请联系邦妹微信:cbh1230


Q.购买后如何开始学习?

A:方法1【推荐】:搜索关注微信服务号“创业邦星际学院”,在右下角菜单“我的课程”中能查看到你购买过的所有课程,打开课程随时学习;


(VIP-快速听课入口,扫码进入)


方法2:下载创业邦APP,已购商品直接学习。


Q.有优惠吗?

现在加入创业邦会员,只要1098!本套课程免费送!5000+创业人脉、行业、地区各个社群资源对接;创业文档大礼包;免费参加创业邦全年3次峰会及无限次参加全国12座城市线下所有活动!扫码即可加入!


登录查看更多
0

相关内容

你关心的,才是头条!《今日头条》会聪明地分析您的兴趣爱好,理解您的阅读行为,自动为您推荐喜欢的内容,并且越用越懂你!
Python数据分析:过去、现在和未来,52页ppt
专知会员服务
103+阅读 · 2020年3月9日
《代码整洁之道》:5大基本要点
专知会员服务
50+阅读 · 2020年3月3日
资源 | 李航老师《统计学习方法》(第2版)课件下载
专知会员服务
255+阅读 · 2019年11月10日
为什么所有人都报了这个虐人到哭的训练营?!
人工智能头条
5+阅读 · 2019年5月15日
李善友:战略听着空?但有人用它“绝处逢生”
互联网er的早读课
10+阅读 · 2019年1月15日
百度的广告和今日头条的广告
keso怎么看
8+阅读 · 2018年2月9日
Arxiv
6+阅读 · 2018年7月12日
Arxiv
7+阅读 · 2018年3月21日
VIP会员
相关VIP内容
相关资讯
为什么所有人都报了这个虐人到哭的训练营?!
人工智能头条
5+阅读 · 2019年5月15日
李善友:战略听着空?但有人用它“绝处逢生”
互联网er的早读课
10+阅读 · 2019年1月15日
百度的广告和今日头条的广告
keso怎么看
8+阅读 · 2018年2月9日
Top
微信扫码咨询专知VIP会员