今晚截止!视觉SLAM图文+视频+答疑+学习路线全规划!

2020 年 6 月 20 日 计算机视觉life

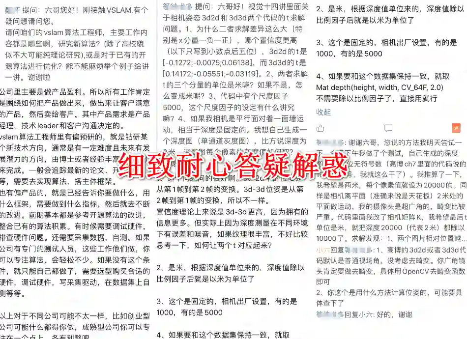
有朋友留言想要这张图,自己保存吧~


有一个这样的SLAM学习交流社区,包含:


  1. 图文教程:从零开始学习SLAM图文教程、练习题及答案解析,更新到第19课

  2. 视频教程:ORBSLAM2 逐行代码详解(更新到12课)、环境/第三方库配置使用、作业讲解、疑难/常见错误讲解、VO代码讲解

  3. 面试经验:SLAM常见面试题目及答案解析、SLAM笔试题目及答案、

  4. 参考资料:电子书、实用手册、SLAM最新论文、开源代码介绍

  5. 工作机会:第一时间发布三维视觉、SLAM相关内推实习/校招/社招岗位、项目合作、硕博招生等

  6. 答疑解惑:包括作业解答、知识盲点梳理、调研调试方法、硕博方向选择等

  7. 优秀同学:星球内嘉宾和学员都非常优秀上进,包括:

    来自大疆、旷世、商汤、虹软、百度、上汽海康威视、达闼、极智嘉、肇观、华捷艾米、银星智能、indemind、中科慧眼等公司的视觉SLAM/激光SLAM/三维重建/多传感器融合/点云处理算法工程师、技术leader

    来自慕尼黑理工、KIT、柏林工大、东京大学、筑波大学、瑞典皇家理工、苏黎世大学、卡迪夫大学、阿德莱德大学约翰霍普金斯大学、香港理工、香港中文等境外留学生

    来自清华、北航、北邮、中科院、上交、华东理工、上大、浙大、杭电、南大、南航、南邮矿大、中科大、哈工大、西交、西电、武大、华科、成电、华南理工、广东工大、国防科大、东大、深大等国内优秀硕博士

SLAM交流社区已经运行接近两年,沉淀的干货越来越多,早期加入的成员很多已经进入业界知名公司、高校研究机构开启了精彩的人生。希望SLAM知识星球能够帮助更多的小伙伴快速找到组织,能够高效的进入学习状态,少走弯路,共同进步




什么是SLAM?


SLAM是 Simultaneous Localization And Mapping的 缩写,一般翻译为:同时定位与建图、同时定位与地图构建。


SLAM的典型过程是这样的:当某种移动设备(如机器人/无人机、手机、汽车等)从一个未知环境里的未知地点出发,在运动过程中通过传感器(如激光雷达、摄像头等)观测定位自身在三维空间中的位置和姿态,再根据自身位置进行增量式的三维地图构建,从而达到同时定位和地图构建的目的

传统的视觉算法主要是对针对二维图像的处理,借助深度学习在分类识别方面取得了超越人眼精度的巨大成就,就像人眼是通过双眼立体视觉来感知三维世界一样,智能移动终端(比如智能手机、无人汽车、无人机、智能机器人)需要能够像人类一样利用SLAM算法来快速精确的感知、理解三维空间。


最近几年,以双目相机、结构光/TOF相机、激光雷达为代表的三维传感器硬件迭代更新迅猛,国内外已经形成了成熟的上下游产业链。三维视觉传感器也逐渐走入普通人的生活,在智能手机、智能眼镜等设备上应用越来越多,以手机为例,苹果、华为、小米、OPPO、VIVO等手机大厂都在积极推动结构光/TOF相机在手机上的普及。

SLAM技术为核心的三维视觉在学术界也是一个热门方向,从最近几年计算机视觉相关的顶级会议CVPR, ICCV,  ECCV,IROS, ICRA 录用论文来看,视觉定位、三维点云识别分割、单目深度估计、无人驾驶高精度导航、语义SLAM等相关论文占比越来越高。


因此SLAM技术在最近几年发展迅猛,广泛应用于增强现实感知、自动驾驶高精度定位、机器人自主导航、无人机智能飞行等前沿热门领域

关于SLAM的入门介绍及应用案例解析,可以看笔者在一次线下分享中,做的一个入门视频介绍,时长约55分钟



学习SLAM如何入门?


SLAM是涵盖图像处理、多视角视觉几何、机器人学等综合性非常强的交叉学科。

学习SLAM涉及线性代数矩阵运算、李群李代数求导、三维空间刚体变换、相机成像模型、特征提取匹配、多视角几何、非线性优化、回环检测、集束调整、三维重建等专业知识。SLAM是强实践学科,需要具有一定的C++编程能力,掌握Linux操作系统、Eigen, Sophus, OpenCV, Dbow, g2o, ceres等第三方库,能够快速定位问题,解决bug。


SLAM关联知识(点开查看大图)


这对于初学者来说无疑具有较高的门槛,也需要花费不少的时间来摸索重点,打好基础。这个过程可能比较痛苦,但是熬过了这个过程,你就拥有了自己独有的核心竞争力,不用担心轻易被取代,未来会有非常强的竞争力

但是目前关于SLAM学习的资料不多,而且参差不齐,初学者推荐高翔的《视觉SLAM十四讲》,该书也是本教程的必备参考书籍

计算机视觉life总结了SLAM学习资源树(点击看大图)


但很多小伙伴在学习期间仍然会遇到很多困难:公式看不懂,代码不会写,不知道怎么入手,没有人指导或者一起讨论,很容易不得要领,进度极慢,走弯路等,不仅浪费了时间和精力,甚至因此放弃了该方向的研究,以后可能再也没有机会进入这个领域了,错过了时代的风口


目前SLAM领域优秀企业列表(点开查看大图)


有没有好的教程和学习圈子,可以避免采坑,及时答疑解惑,少走弯路,快速入门?



《从零开始学习SLAM》知识星球

该星球已经创立600天1150+小伙伴加入学习,每天都有思维的碰撞,星球已经累计1500条优质主题,是少有以SLAM学习为主题的高质量知识星球。主要有以下几个亮点:


1、技术介绍全面。学习过程从基础的知识开始循序渐进,内容涵盖图文教程、视频教程、技术交流分享、工作机会


2、专门设计的练习题重视实践。星主根据不同知识点设计一些实用性的练习题(推导、编程等),所有提交作业都会批改。光看不做假把式,适当的练习能够加深读者的理解,把知识消化吸收为自己所用。


3、高质量的交流学习社区。星球成员来自国内外硕博士及相关公司研发人员。练习题,专属内部实名微信群 帮助日常互助答疑解惑。所有成员都可以进行发布问题、分享知识、上传资源、点赞、留言、赞赏、收藏等操作。星球里提问均免费,星主会及时答疑解惑 。



4、精选SLAM常见面试题,定期发布在星球里,引导大家讨论,并提供参考答案,帮助找工作的同学从容面试。目前已经有几十条SLAM常见面试题目和详细解答。

见《干货总结 | SLAM 面试常见问题及参考解答》。星球内也会经常发布SLAM相关的实习生/校园/社会招聘



如何加入知识星球

知识星球需付费加入,价格随人数增加逐渐上涨,因此越早加入越优惠有效期一年(从加入时间开始往后一年有效,到期仍可查看之前所有内容,查看新内容需续费),平时忙也没关系,有空可以反复看。

时间无价,万事早为先。学习切忌单打独斗,一个良好的学习圈子能够帮助你快速入门,交流讨论才能少走弯路,快速进步!加入SLAM学习星球,和国内外优秀的SLAM研究者一起交流进步,早日找到理想工作。3天内无条件退款。已经有1350+小伙伴加入,等你来哦


现在加入还可以获得:

- SLAM星球入门系列练习题答案汇总

- SLAM星球问答整理

- 计算机视觉、SLAM入门学习资料

- 课程与项目视觉相关技术问题,有问必答

- 不定期SLAM相关求职招聘信息及经验分享


限时限量优惠,扫码领取优惠券加入我们立减30元


加入之后,将海报分享给需要的人,别人加入后双方都可以获得8%-18%的返现。快快分享给爱学习的小伙伴吧~


如果没有考虑好是否加入星球也没关系。可以关注公众号:计算机视觉life,公众号里有大量SLAM、三维视觉相关的高质量文章,都是免费的哦~

长按关注计算机视觉life


PS:公众号最近更改了推送规则,不再按时间顺序推送,而是根据智能推荐算法有选择性向用户推送,有可能以后你无法看到计算机视觉life的文章推送了。


解决方法是看完文章后,顺手点下文末右下角的“在看” ,系统会认为我们的文章合你口味,以后发文章就会第一时间推送到你面前的,比心~

登录查看更多
2

相关内容

即时定位与地图构建(SLAM或Simultaneouslocalizationandmapping)是这样一种技术:使得机器人和自动驾驶汽车等设备能在未知环境(没有先验知识的前提下)建立地图,或者在已知环境(已给出该地图的先验知识)中能更新地图,并保证这些设备能在同时追踪它们的当前位置。
【开放书】SLAM 中的几何与学习方法,62页pdf
专知会员服务
111+阅读 · 2020年6月5日
 第八届中国科技大学《计算机图形学》暑期课程课件
专知会员服务
62+阅读 · 2020年3月4日
专知会员服务
87+阅读 · 2019年12月13日
如何从零开始系统化学习视觉SLAM?
计算机视觉life
21+阅读 · 2019年4月13日
视觉SLAM技术综述
计算机视觉life
26+阅读 · 2019年1月4日
从零开始一起学习SLAM | SLAM有什么用?
计算机视觉life
18+阅读 · 2018年9月17日
推荐|视觉SLAM漫淡:机器人即时定位与地图构建!
全球人工智能
8+阅读 · 2017年9月30日
SLAM初识
计算机视觉life
5+阅读 · 2017年6月4日
VIP会员
相关VIP内容
【开放书】SLAM 中的几何与学习方法,62页pdf
专知会员服务
111+阅读 · 2020年6月5日
 第八届中国科技大学《计算机图形学》暑期课程课件
专知会员服务
62+阅读 · 2020年3月4日
专知会员服务
87+阅读 · 2019年12月13日
相关资讯
如何从零开始系统化学习视觉SLAM?
计算机视觉life
21+阅读 · 2019年4月13日
视觉SLAM技术综述
计算机视觉life
26+阅读 · 2019年1月4日
从零开始一起学习SLAM | SLAM有什么用?
计算机视觉life
18+阅读 · 2018年9月17日
推荐|视觉SLAM漫淡:机器人即时定位与地图构建!
全球人工智能
8+阅读 · 2017年9月30日
SLAM初识
计算机视觉life
5+阅读 · 2017年6月4日
Top
微信扫码咨询专知VIP会员