北京邮电大学张镇平:基于在线评论的用户需求感知 | AI研习社77期大讲堂总结

2018 年 10 月 14 日 AI科技评论

随着在线评论内容的剧增,用户的消费体验变得可感可知,情感分析技术、文本挖掘技术的发展极大地提升了商家感知客户需求并及时提供反馈的能力。

近日,在雷锋网 AI 研习社公开课上,北京邮电大学系统科学专业在读博士张镇平分享了其关于从在线评论中挖掘用户需求的最新工作。公开课回放视频网址:http://www.mooc.ai/open/course/558?=aitechtalkzhangzhenping

张镇平:北京邮电大学系统科学专业在读博士、上海对外经贸大学和意大利巴勒莫大学联合培养项目「基于建模的公共规划、政策制定和管理」在读博士,主要研究方向为系统动力学及其应用。其研究工作曾在 I&M、NetScix 会议、ISDC 会议等发表。

分享主题:基于在线评论的用户需求感知

分享提纲:

1、研究背景和研究问题:激烈竞争市场中的用户需求感知;

2、数据收集和预处理;

3、研究问题一:在线评论的有用性;

4、研究问题二:客户需求建模及分析;

5、研究总结和展望;

 AI 研习社将其分享内容整理如下:

今天跟大家分享的是基于在线评论的用户需求感知,这也是我们现在在做的一项工作,这篇文章发表在 Information & Management 上,大家有兴趣的话可以去阅读一下这篇文章。

研究背景和研究问题:激烈竞争市场中的用户需求感知

我们的研究定位在手机市场,这一细分市场的竞争是非常激烈的。我们可以从下面表格中看到,手机市场从 2013 年的第四季度到 2014 年的第一季度就发生了显著的变化,诺基亚、摩托罗拉等 2000 年的手机巨头在这个表格上基本上消失了。那么如何在竞争激烈的市场中快速把握用户需求就成了手机厂商竞争力的关键因素。

传统的用户需求调研方式主要是问卷调研,耗费大量时间,而且对调研人员的要求非常高,涉及到的样本量也很有限。我们考虑到近年来很多用户产生内容,消费者在购买之后发表大量评论,从另一个维度(数据质量)来说,这种在线评论相对于传统调研方法来说,更具可依赖性。

我们研究的出发点是:现在用户的消费路径是从购买到评论,这些内容沉淀在网上,是否能够对产品下一代的设计产生影响?传统用户需求有很多调研方法,如 1984 年这篇文章中涉及到的 KANO 模型,这些调研方法能否和在线评论数据做一个结合?

基于此,我们提出两个研究问题:一是哪些评论对产品设计是有用的;二是我们如何能够将有用的在线评论和经典的调研模型结合起来,来制定产品的优化策略。

我们从三个方面做了研究综述:第一个是评论的有用性分析;第二个是需求的调研;第三个跟本文比较相关,如何挖掘在线评论的内容,包括情感分析、需求的排序、产品属性的优先级排列三个维度。

【关于研究综述的讲解,请回看视频 00:03:35 处,http://www.mooc.ai/open/course/558?=aitechtalkzhangzhenping

数据收集和预处理

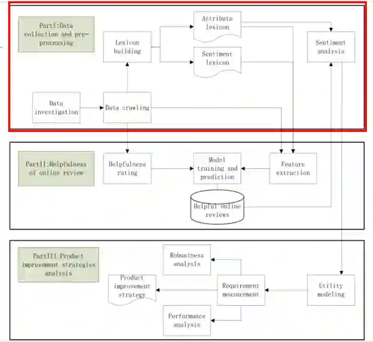
大量的在线评论是文本,而文本是非结构化的内容,如果需要建模,需要将其转化为结构化、可分析、量化的内容。关于数据收集和预处理,我们先进行调研、爬取、词库的构建以及情感分析,然后将其转化为结构化的数据输入到第二个和第三个模块。

【关于数据收集和预处理的详细讲解,请回看视频 00:05:35 处,http://www.mooc.ai/open/course/558?=aitechtalkzhangzhenping

研究问题一:在线评论的有用性

在线评论的有用性其实已经得到了相对比较充分的研究,由于网上的评论特别多,消费者难以穷尽所有的评论,现有的研究主要是如何帮助消费者找到最有用的评论,以帮助他们做购买决策,而我们这里的有用性是不一样的。

我们的有用性的定义是,这些评论对于产品优化带来的作用是怎样的。所以,我们是从商家或者说产品设计的角度来研究评论的有用性。由于这些值无法直接从网上得到,所以我们对这些评论做了一定的标注。邀请产品设计师打分后,作为训练集训练有用性模型,再利用模型对在线评论进行排序和筛选,得到有用评论输入到下一个模块。

【关于在线评论的有用性的具体讲解,请回看视频 00:10:31 处,http://www.mooc.ai/open/course/558?=aitechtalkzhangzhenping

研究问题二:客户需求建模及分析

客户需求建模及分析在实践中采用的是比较传统的方法,包括问卷调研、实验等等,现在计算机对评论进行分析,更多地做单纯的统计归类,而比较少做效用方面的建模。

用户需求建模我们看到图片从右到左,分别是用户效用的建模、用户需求的分析,另外我们还做了两个辅助性分析,一个是鲁棒性分析,一个是性能分析,最后是做产品优化策略的制定——结合了经典的 KANO 模型做产品的属性归类。

【关于客户需求建模、分析的具体讲解,请回看视频 00:17:55 处,http://www.mooc.ai/open/course/558?=aitechtalkzhangzhenping

研究总结和展望

对于这项工作的总结,我们先看一下它是否回答了前面的两个问题:

第一,如何筛选对产品设计有用的在线评论?

我们的结果是建立了一个指标体系,能够很好地筛选在线评论,帮助商家来处理大量的数据、隔离噪音,从而得到有用的产品反馈。

第二,我们如何检测到用户需求,制定有效地产品优化策略?

我们结合已有的研究的权重计算和 KANO 模型,将原来严重依赖于问卷调研和实验的方法应用到大数据当中,可以帮助商家及时了解用户的反馈,然后及时地对反馈制定优化策略。

当然我们的研究也存在一定的不足,比如:

第一,我们的工作只研究了电商网站上的在线评论,而有的用户是不发表评论的,因此我们偏重了发表评论的用户,研究数据具有一定的偏差性。此外,即使将这两类用户都考虑进去了,那没购买过这一产品的用户是否也应该考虑进去呢?这就是数据本身存在的一个缺陷。而我们提出的建议,是通过传统的问卷调研、实验分析来验证不同渠道得到的产品需求调研结果的一致性。

第二,我们用到的模型是比较通用的模型-客户需求权重、客户需求归类,然而在客户关系管理里面有很多其他有用的概念,比如产品的声誉、客户的满意度,这些概念还没有在研究中得到有效的测量。这也是以后研究的一个挑战。

大家有兴趣的话,可以到网上下载这篇文章:Qi, J., Zhang, Z., Jeon, S., & Zhou, Y. (2016). Mining customer requirements from online reviews: A product improvement perspective. Information & Management, 53(8), 951-963。如果大家有什么问题或者想跟我交流,可以通过 robert_zhangzhenping@foxmail.com 这个邮箱与我联系。

以上就是本期嘉宾的全部分享内容。更多公开课视频请到雷锋网AI 研习社社区(https://club.leiphone.com/)观看。关注微信公众号:AI 研习社(okweiwu),可获取最新公开课直播时间预告。

登录查看更多
3

相关内容

产品的定位依据就是用户需求,有时候用户自己并不明白自己需要什么,而有些人必须明白。
最新《深度多模态数据分析》综述论文,26页pdf
专知会员服务
302+阅读 · 2020年6月16日
基于深度学习的多标签生成研究进展
专知会员服务
147+阅读 · 2020年4月25日
用户研究:如何做用户画像分析
产品100干货速递
45+阅读 · 2019年5月9日
大讲堂 | 深度强化学习在电商推荐中的应用
AI研习社
9+阅读 · 2018年11月8日
【知识图谱】肖仰华 | 基于知识图谱的用户理解
产业智能官
16+阅读 · 2017年10月6日
肖仰华 | 基于知识图谱的用户理解
机器学习研究会
10+阅读 · 2017年9月29日
Arxiv
7+阅读 · 2018年4月24日
Arxiv
9+阅读 · 2018年1月30日
VIP会员
相关资讯
用户研究:如何做用户画像分析
产品100干货速递
45+阅读 · 2019年5月9日
大讲堂 | 深度强化学习在电商推荐中的应用
AI研习社
9+阅读 · 2018年11月8日
【知识图谱】肖仰华 | 基于知识图谱的用户理解
产业智能官
16+阅读 · 2017年10月6日
肖仰华 | 基于知识图谱的用户理解
机器学习研究会
10+阅读 · 2017年9月29日
Top
微信扫码咨询专知VIP会员