【Global-AI 2019】中国工程院院士钱锋教授

2019 年 5 月 13 日 中国自动化学会

Global-Ai 2019第三届全球人工智能大会由中国自动化学会、中国人工智能产业发展联盟主办,恒兴国际会展(北京)有限公司承办,多家单位协办及支持,大会将于2019年5月27-29日在上海·国家会展中心隆重举办,届时将展示人工智能、智能汽车、智能交通等相关新技术新产品,同期大会将围绕人工智能技术、智能驾驶、智能机器人、智能制造、工业互联网、无人系统等多个主题展开技术交流会议来加强行业间的合作,强壮我国人工智能产业,也望通过本次大会为我国人工智能产业的发展做出应有的贡献。

今天为大家带来大会顶级学者一览之中国工程院院士钱锋教授。

简介:钱锋,中国工程院院士,过程控制和过程系统工程专家。现任华东理工大学教授、博士导师、副校长,化工过程先进控制与优化技术教育部重点实验室主任,过程系统工程教育部工程研究中心主任,国务院学位委员会控制科学与工程学科评议组成员,中国石油和化工自动化应用协会副理事长,中国仪器仪表学会副理事长。全国政协第十一届、十二届、十三届委员会委员。

他长期从事化工过程资源与能源高效利用的制造系统智能控制和实时集成优化方法与关键技术研究。创新研发了乙烯装置智能控制与优化运行技术、软件和系统,在国内乙烯行业全面推广应用,成效显著;突破了精对苯二甲酸装置全流程优化运行关键技术,实现工业装置大幅度节能降耗;发明的汽油管道调合优化控制技术,实现了调合过程实时优化系统长周期高效运行。研究成果已在数十套大型石油化工装置上成功应用,取得了显著经济和社会效益。先后获得4项国家科技进步二等奖、10项省部级科技进步一等奖等20余项省部级科技奖励,授权国家发明专利40余项,登记国家计算机软件著作权70余项,获得2项中国专利优秀奖、2项上海市发明创造奖发明专利一等奖,出版专著3部、发表论文被SCI/EI收录300余篇。研究成果入选中国高校产学研合作十大优秀案例。先后荣获首届新世纪百千万人才工程国家级人选、国家“973计划”项目首席科学家,国家杰出青年科学基金、入选教育部长江学者特聘教授、何梁何利基金科学与技术创新奖、全国发明创业奖、上海市科技精英、上海市劳动模范等荣誉。

题目:人机共融流程工业智能系统——人工智能与流程制造深度融合

摘要:推动制造业高质量发展是提升国家竞争力的“重中之重”,流程工业是能源和基础原材料工业,是我国国民经济和社会发展的支柱产业。经过数十年的发展,我国流程工业的生产工艺和装备水平得到了大幅提升,其经济总量居世界第一位。但我国流程工业依然存在部分产品结构性过剩、高端制造不足、资源与能源利用率不高、安全环保形势严峻等突出的短板。如何让人工智能赋能流程制造,运用大数据、互联网、人工智能等现代信息技术,以制造过程绿色化、高效化及高端化为目标,推动企业生产、管理和营销模式的创新与变革,是实现我国流程制造业高质量转型发展的核心。

报告首先从人工智能赋能新时代,国内外人工智能技术发展进程和我国人工智能发展的政策环境出发,分别从流程制造高质量转型发展和人工智能赋能制造业两个角度阐述了二者互相融合的必要性。结合流程制造的发展现状和需求,分析了流程制造期待人工智能做什么,并给出了两个应用场景案例;进而,报告分析了我国流程工业转型升级重大需求,探讨了以“智能制造+绿色制造—>高端制造”为目标的智能优化制造愿景,即实现资金流、物质流、能量流和信息流的“四流合一”,利用人工智能等现代信息技术实现企业的智慧决策与智能生产;报告最后围绕人工智能与流程制造深度融合实现智能优化制造凝练了相关工程科学问题,即(1)AI 如何支持资源与能源的高效配置与利用,构建知识驱动的制造过程决策自动化系统;(2)AI 如何支持全流程生产过程的控制与优化运行,构建基于模式认知的智能自主调控系统;(3)AI 如何支持流程制造企业更安全和更环保,构建全生命周期安全环境足迹监控与风险溯源系统,等等。围绕上述工程科学问题,报告以需求驱动、应用导向为目标,提出了当前流程工业制造系统智能化的主要研究内容和关键技术,并给出了工业应用示例。


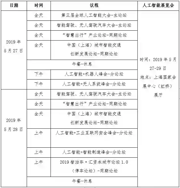
大会时间

时间:2019年5月27-29日

地点:国家会展中心(上海)-上海市青浦区崧泽大道333号

组织机构

主办单位:

中国自动化学会

中国人工智能产业发展联盟

承办单位:

恒兴国际会展(北京)有限公司

协办单位:

上海市自动化学会

上海市人工智能学会

中国自动化学会仪表与装置专业委员会

中国自动化学会集成自动化技术专业委员会

中日人工智能协会

世界人工智能组织

出席嘉宾

郑南宁,中国工程院院士、中国自动化学会理事长、中国自动化学会会士、西安交通大学教授

陈  杰, 中国工程院院士、中国自动化学会副理事长、中国自动化学会会士、同济大学校长

桂卫华, 中国工程院院士、中国自动化学会副理事长、中国自动化学会会士、中南大学教授

何  友,中国工程院院士、中国自动化学会会士

钱  锋,中国工程院院士、中国自动化学会会士、华东理工大学教授

陈俊龙,欧洲科学院院士、中国自动化学会副理事长、澳门大学讲座教授

王飞跃,中国自动化学会监事长、中国自动化学会会士、中科院自动化研究所研究员、中国科学院自动化研究所复杂系统管理与控制国家重点实验室主任

王成红,中国自动化学会副理事长、中国自动化学会会士、山东大学特聘研究员

李少远,中国自动化学会副理事长、中国自动化学会会士、上海交通大学教授

张文林,华为战略部总裁、中国自动化学会常务理事

宋继强,英特尔中国研究院院长、中国自动化学会常务理事

刘前进,ABB(中国)首席技术官

王爱华,中国信息通信研究院副总工程师、中国人工智能产业发展联盟副秘书长

王蕴韬,中国信息通信研究院云大所人工智能部副主任

赵凤济,中日人工智能协会名誉会长、飞确安网络通信设备、董事长

郑晓军,世界人工智能组织执行总干事、联合国非政府国际信息发展组织执行总干事、绿野资本集团董事会主席、研究员、博导、德国洪堡学者

杨 帆,联想集团主任科学家(Principal Scientist)、总监

姚 颂,赛灵思(Xilinx)人工智能业务资深总监

胡大鹏,苏州千视通视觉科技股份有限公司首席技术官

宫明魁,评驾科技董事副总裁

陈 宏,地平线自动驾驶及AIOT技术与标准总监

王贺升,上海交通大学自动化系教授

陈 杰,上海星秒光电科技有限公司CEO、博士

张京雷,医触创想资深顾问导师、原Airdoc人工智能企业合伙人、市场部副总裁

董晓飞、中国信息通信研究院人工智能部工程师、南京新一代人工智能研究院副总经理

陈学文,爱驰汽车执行副总裁

程 翔、北京大学教授

甘明刚,北京理工大学教授、自动化学院副院长

任鹏举,西安交通大学副教授

邹春明,公安部第三研究所副研究员、工控安全测评实验室主任

王 潮,上海大学教授、博导

尚文利,中国科学院沈阳自动化研究所研究员、课题组长

夏 冀,中国电子技术标准化研究院工程师

龚景,杭州海康威视数字技术股份有限公司

陈云刚,深圳市耐能人工智能有限公司技术总监

张开富,西北工业大学教授、处长

梅雪松,西安交通大学教授、院长

欧阳劲松,机械工业仪器仪表综合技术经济研究所教授级高级工程师、所长

(更多权威嘉宾将陆续更新)

日程安排

报名通道

报名网址:http://www.global-ai.cn/

报名二维码:

学会秘书处 供稿

往期文章推荐

🔗【重要通知】关于开展2019年度中国自动化学会会士候选人提名工作的通知

🔗【重要通知】中国自动化学会关于开展2019年“最美科技工作者” 学习宣传活动的通知

🔗【会员活动】学会新版会员系统上线,福利奖品多多,欲参与活动速来观看!

🔗【CAA活动】第11期智能自动化学科前沿讲习班报名网站开通!

🔗【CAA通知】中国自动化学会华东六省一市学术年会报名开始!

🔗【重要通知】关于2019年度CAA科学技术奖励推荐工作的通知

🔗【重要通知】关于开展第六届杨嘉墀科技奖评奖活动的通知

🔗【重要通知】关于开展第五届中国自动化学会青年科学家奖推荐工作的通知

🔗【会议预告】关于中国光谷人工智能大会暨企业家高峰论坛活动开始的通知(内附征文及其他详情)

🔗【重要通知】关于2019年度CAA高等教育教学成果奖推荐工作的通知

🔗【重要通知】关于面向各分支机构、期刊编辑部征集2019中国自动化大会专题研讨会(Workshop)的预通知

🔗【重要通知】关于开展2019年CAA优秀博士学位论文奖励及推荐工作的通知

🔗【CAC 2019】2019中国自动化大会征文通知

🔗【CAA】中国自动化学会选举产生第十一届理事会领导机构(内附名单)

“阅读原文” 进入报名网址
登录查看更多
0

相关内容

钱锋,中国工程院院士,华东理工大学副校长,能源化工过程智能制造,教育部重点实验室主任,过程系统工程教育部工程研究中心主任,上海市政协副主席,CAAI Fellow自动控制和过程系统工程专家。中国石油和化工自动化应用协会、中国仪器仪表学会副理事长。长期从事化工过程资源与能源高效利用的流程制造智能控制和系统集成优化理论方法与关键技术研究。先后获得5项国家科技进步二等奖、13项省部级科技进步一等奖等20余项省部级科技奖励,授权国家发明专利45项,登记国家计算机软件著作权113余项,获得3项中国专利优秀奖、2项上海市发明创造奖发明专利一等奖,出版专著3部、发表论文被SCI/EI收录300余篇。
报告 | 2020中国5G经济报告,100页pdf
专知会员服务
98+阅读 · 2019年12月29日
电力人工智能发展报告,33页ppt
专知会员服务
132+阅读 · 2019年12月25日
2019中国硬科技发展白皮书 193页
专知会员服务
86+阅读 · 2019年12月13日
分布式智能计算系统前沿
中国计算机学会
19+阅读 · 2019年10月8日
中国工程院:《全球工程前沿2018》(附PDF下载)
走向智能论坛
10+阅读 · 2018年12月5日
学界丨面向未来培养人工智能人才 天津大学人工智能学院成立
曹雪涛院士团队:刚发完Nature,又发一篇Cell
中国高校人工智能专业TOP10榜单及行业薪酬大曝光
人工智能机器人联盟
4+阅读 · 2017年9月17日
已删除
Arxiv
32+阅读 · 2020年3月23日
Arxiv
29+阅读 · 2020年3月16日
Arxiv
4+阅读 · 2018年2月19日
Arxiv
5+阅读 · 2018年1月18日
VIP会员
相关资讯
分布式智能计算系统前沿
中国计算机学会
19+阅读 · 2019年10月8日
中国工程院:《全球工程前沿2018》(附PDF下载)
走向智能论坛
10+阅读 · 2018年12月5日
学界丨面向未来培养人工智能人才 天津大学人工智能学院成立
曹雪涛院士团队:刚发完Nature,又发一篇Cell
中国高校人工智能专业TOP10榜单及行业薪酬大曝光
人工智能机器人联盟
4+阅读 · 2017年9月17日
相关论文
已删除
Arxiv
32+阅读 · 2020年3月23日
Arxiv
29+阅读 · 2020年3月16日
Arxiv
4+阅读 · 2018年2月19日
Arxiv
5+阅读 · 2018年1月18日
Top
微信扫码咨询专知VIP会员