2022年企业直播行业标准研究报告 | 36氪研究院

2022 年 6 月 7 日 36氪


直播成为企业数字化转型新基建。


来源| 36氪研究(ID:kr_research)
封面来源| 视觉中国


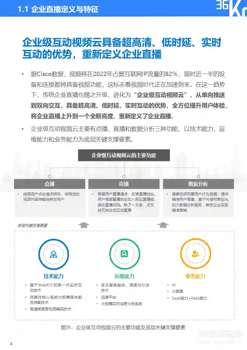
视频时代正在加速到来,传统企业直播在这一趋势下随之升级进化为“企业级互动视频云”。企业级互动视频云改变了以往直播的单一推送模式,具备双向交互能力,以超高清、低时延、实时互动的优势,全方位提升用户体验,重新定义了企业直播。

 

当前企业直播进入3.0时代

直播成为企业数字化转型的基础设施

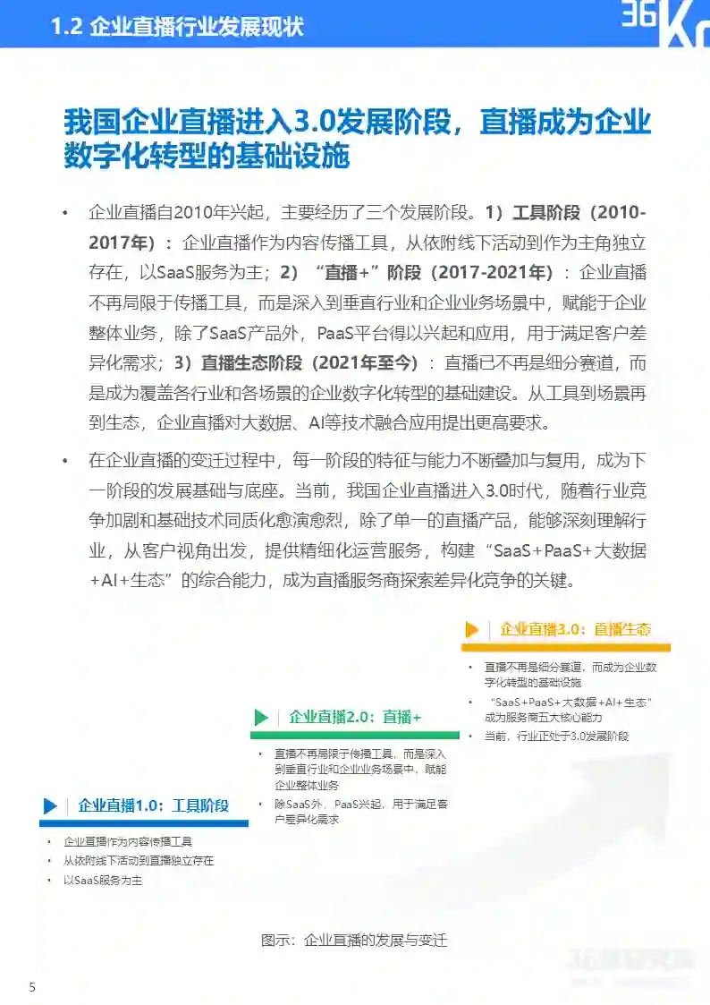
企业直播自2010年兴起,经历了工具阶段(2010-2017年)、“直播+”阶段(2017-2021年)、直播生态阶段(2021年至今)三个发展阶段。在企业直播的变迁过程中,每一阶段的特征与能力不断叠加与复用,成为下一阶段的发展基础与底座。当前,我国企业直播进入3.0时代,直播已不再是细分赛道,而是成为企业数字化转型的基础设施。


企业直播主要实现营销拓客和降本增效两大价值,为企业带来新增长

企业应用直播为数字化转型赋能,通过开源与节流并举,实现新增长。一方面,利用互动直播进行营销获客,布局直播营销矩阵,搭建私域流量池,开展数据驱动的全生命周期精细化用户运营,增加企业营收;另一方面,将直播作为企业内部数字化工具,开展直播数字化学习、数字化培训和在线会议,打破时间和空间限制,降低差旅成本,提高内外部沟通效率,实现降本增效。



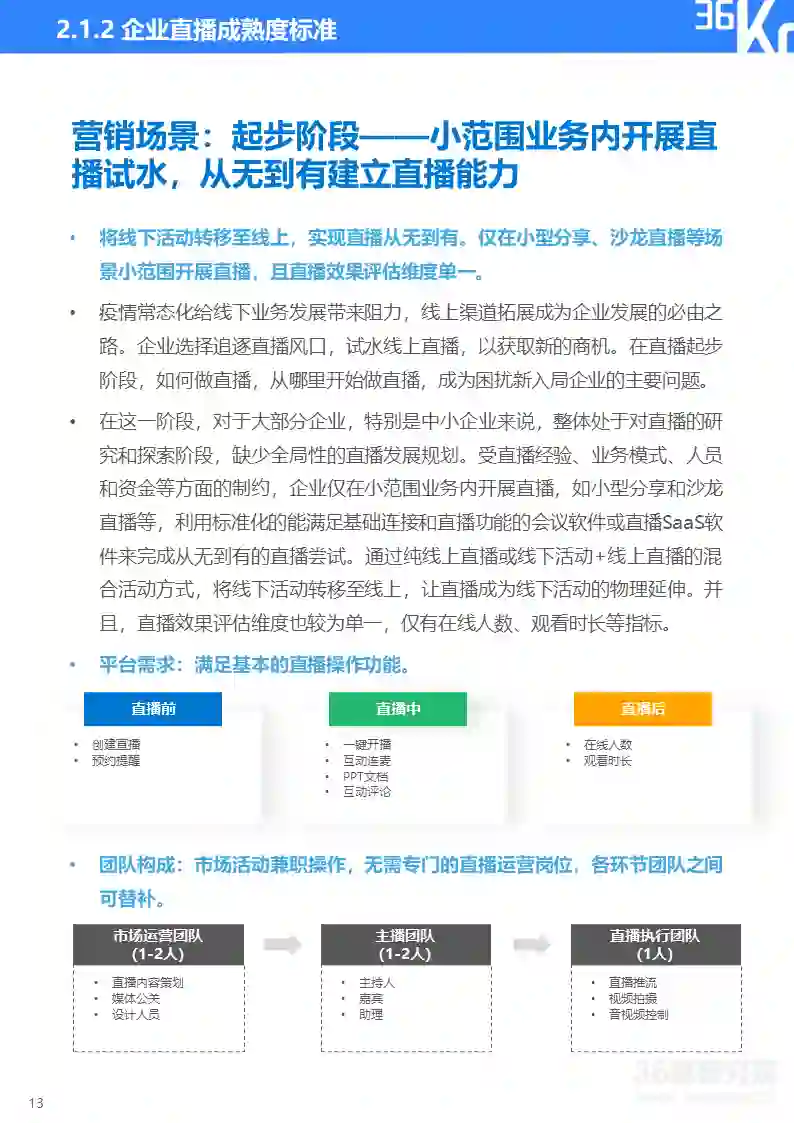
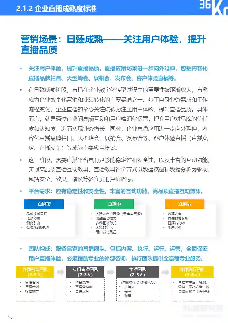
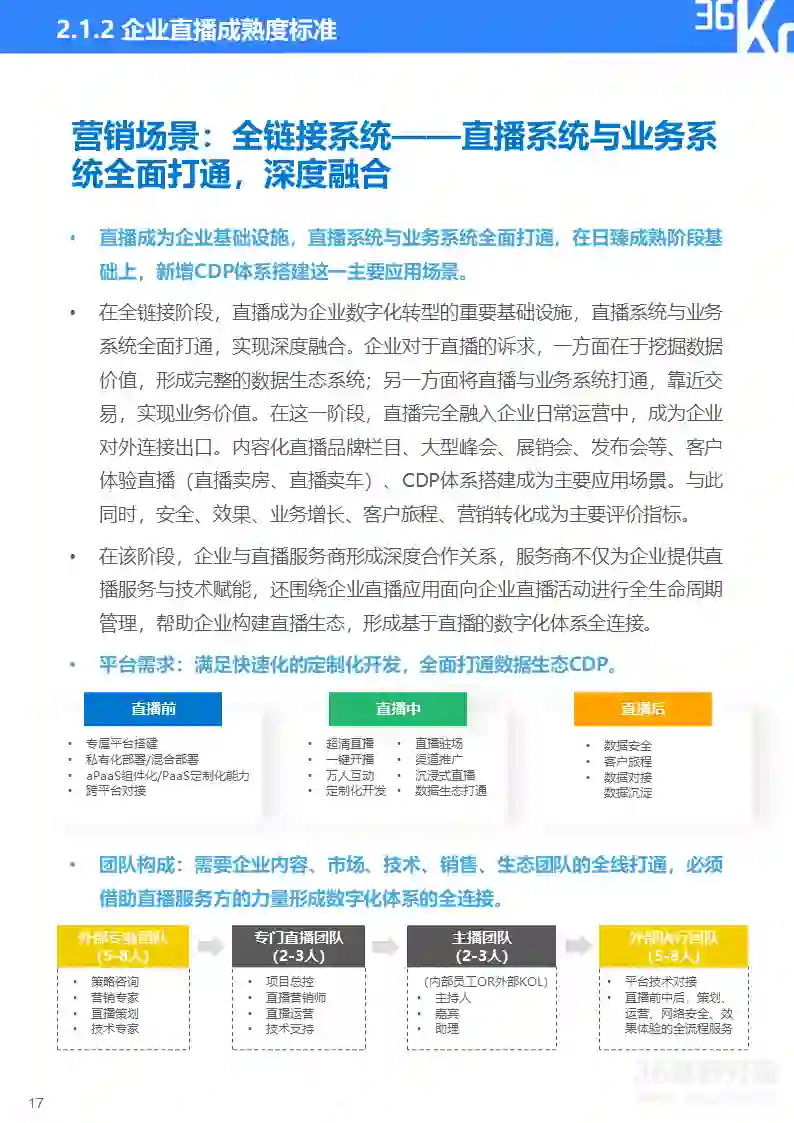
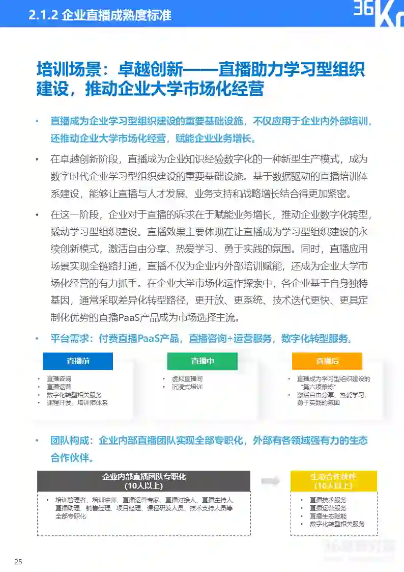
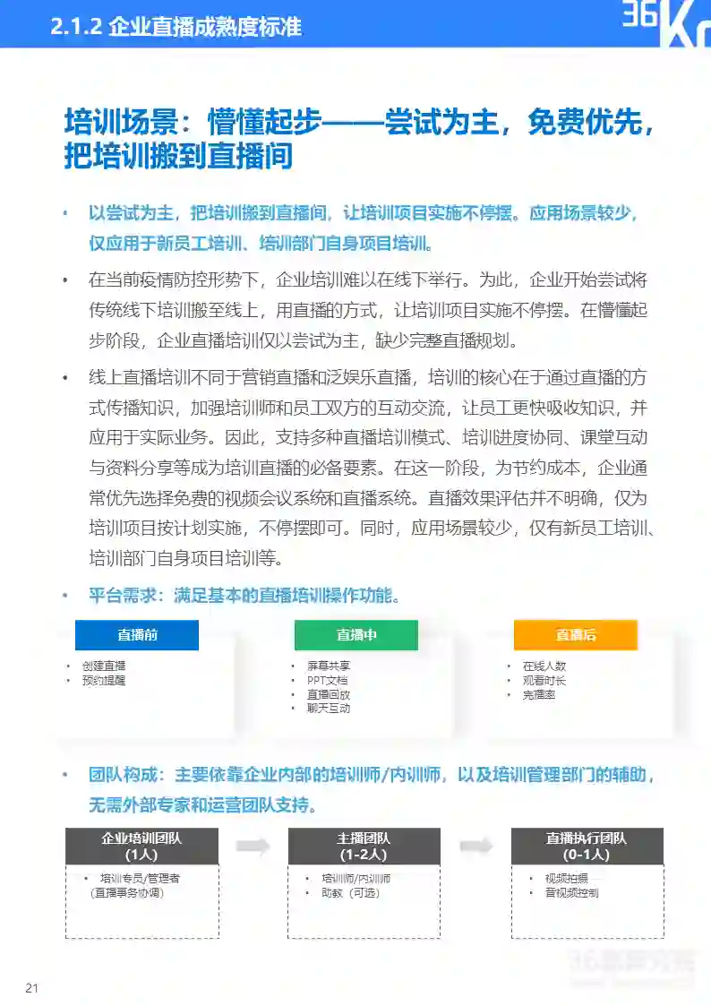
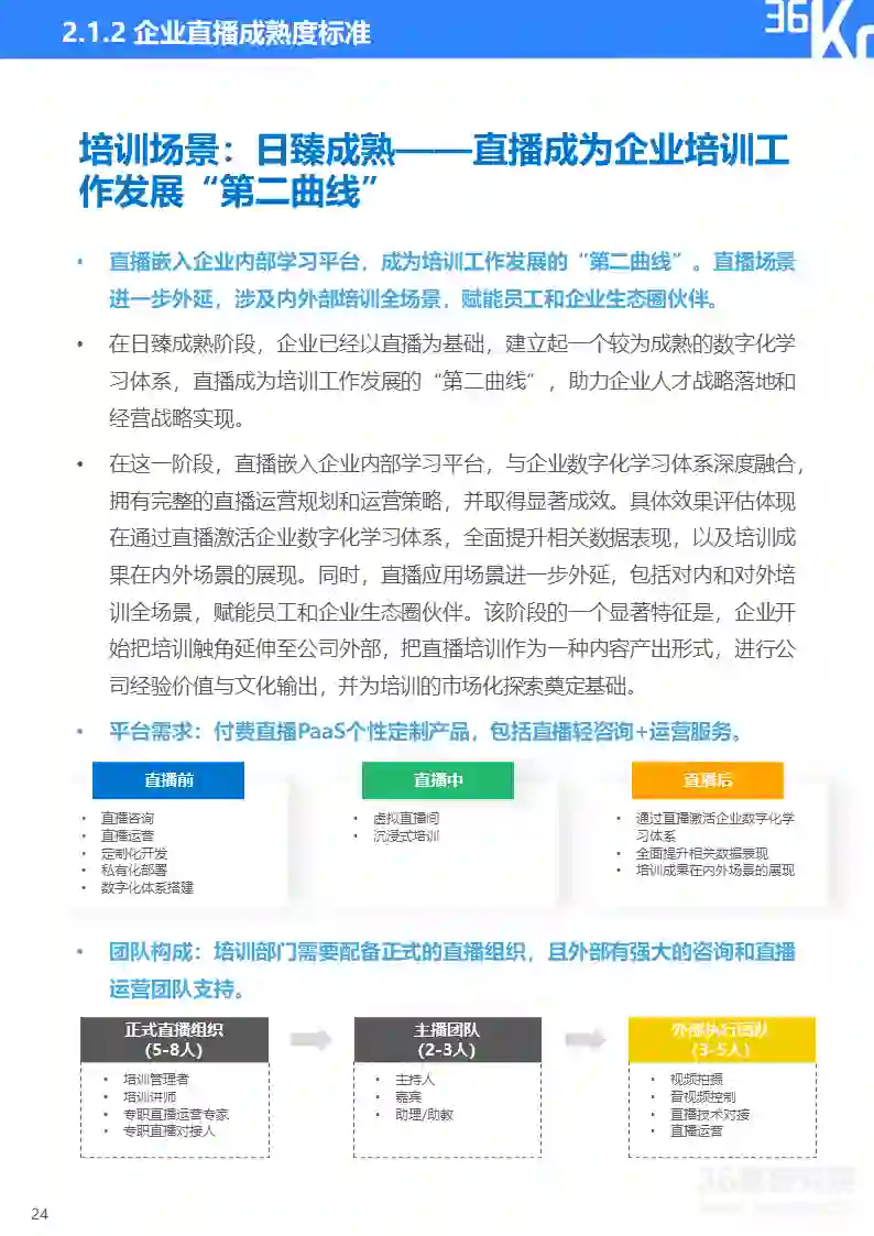
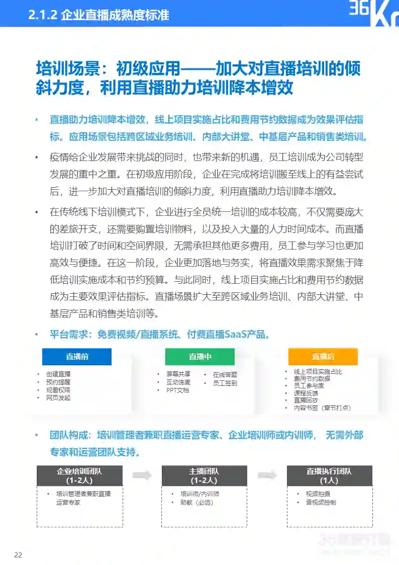
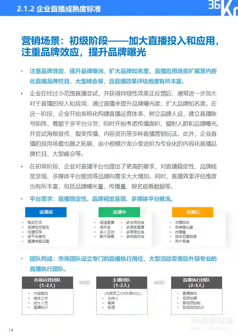
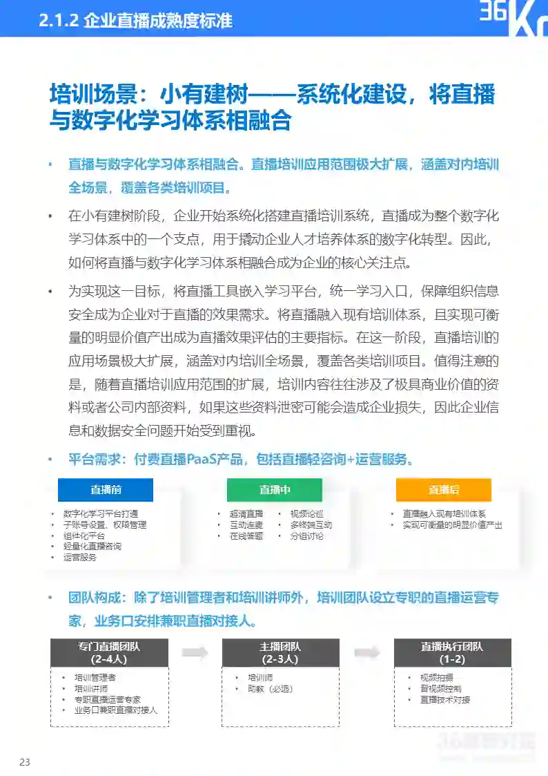
企业直播成熟度标准将直播应用划分为五个阶段,帮助企业评估自身直播应用成熟度

直播研究院和36氪研究院将企业直播分为营销和培训两大类应用场景,并将直播应用成熟度由浅至深划分为五大阶段,从核心关注点、效果需求、平台需求、团队构成、效果评估、主要场景等维度来描摹各阶段主要特征,帮助企业评估自身直播应用成熟度及未来所需提升方向。在实践中,因直播通常与企业具体业务相结合,应用场景和需求可能与标准化指标存在一定变通,企业可依据实际情况灵活使用该标准。



 

企业直播服务商行业标准指标体系即直播服务商选型标准,通过五大维度,帮助企业选择合适的直播服务商

36氪研究院基于产品、技术、服务、安全和生态五个维度构建企业直播服务商行业标准的三级指标体系。产品用于评价直播服务商提供产品的全面性与丰富度;技术用于评估直播服务商的核心技术能力;服务用于评估直播服务商的全链路服务能力;安全用于评估直播服务商的直播质量安全和数据安全保障能力;生态用于评估直播服务商的资源连接和综合服务能力。


本报告重点研究问题如下:

  • 企业直播行业经历了怎样的发展过程?目前处于哪一发展阶段?

  • 企业直播的主要价值是什么?

  • 企业直播行业的市场发展现状如何?主要有哪些市场参与者?

  • 企业如何评估自身的直播应用成熟度?未来所需提升方向有哪些?

  • 企业如何选择适合目前需求的直播服务商?

  • 企业直播行业未来将有怎样的发展趋势?

更多精彩内容,请关注“36氪研究”微信公众号。如想获取《2022年企业直播行业标准研究报告》,点击文章底部【阅读原文】,提取码:xrj8,或在36氪研究院微信公众号上回复“企业直播”获取下载链接。



36氪旗下公众号

真诚推荐你关注



👇阅读原文
获取研究报告
登录查看更多
1

相关内容

可信隐私计算研究报告(2022年)
专知会员服务
105+阅读 · 2022年7月30日
《深度学习平台发展报告(2022年)》发布, 26页pdf
专知会员服务
121+阅读 · 2022年7月29日
2022年中国企业数字化学习行业研究报告
专知会员服务
36+阅读 · 2022年7月20日
腾讯安全《监管科技白皮书(2022)》,104页pdf
专知会员服务
69+阅读 · 2022年7月1日
中国面向人工智能的数据治理行业研究报告,76页ppt
专知会员服务
94+阅读 · 2022年3月29日
人工智能企业技术岗位设置研究报告
专知会员服务
43+阅读 · 2022年2月26日
联邦学习场景应用研究报告(2022年),72页pdf
专知会员服务
267+阅读 · 2022年2月22日
数字全景白皮书:2022年企业数字化技术应用10大趋势
专知会员服务
40+阅读 · 2022年2月16日
专知会员服务
41+阅读 · 2021年7月27日
2022年中国企业数字化学习行业研究报告
专知
0+阅读 · 2022年7月21日
中国泛资讯行业洞察报告|36氪研究院
36氪
0+阅读 · 2022年3月23日
国家自然科学基金
0+阅读 · 2014年12月31日
国家自然科学基金
3+阅读 · 2014年12月31日
国家自然科学基金
1+阅读 · 2013年12月31日
国家自然科学基金
1+阅读 · 2011年12月31日
国家自然科学基金
2+阅读 · 2011年7月31日
国家自然科学基金
0+阅读 · 2009年12月31日
国家自然科学基金
1+阅读 · 2009年12月31日
国家自然科学基金
0+阅读 · 2008年12月31日
Arxiv
0+阅读 · 2022年7月27日
Arxiv
0+阅读 · 2022年7月26日
Arxiv
14+阅读 · 2021年3月10日
VIP会员
相关VIP内容
可信隐私计算研究报告(2022年)
专知会员服务
105+阅读 · 2022年7月30日
《深度学习平台发展报告(2022年)》发布, 26页pdf
专知会员服务
121+阅读 · 2022年7月29日
2022年中国企业数字化学习行业研究报告
专知会员服务
36+阅读 · 2022年7月20日
腾讯安全《监管科技白皮书(2022)》,104页pdf
专知会员服务
69+阅读 · 2022年7月1日
中国面向人工智能的数据治理行业研究报告,76页ppt
专知会员服务
94+阅读 · 2022年3月29日
人工智能企业技术岗位设置研究报告
专知会员服务
43+阅读 · 2022年2月26日
联邦学习场景应用研究报告(2022年),72页pdf
专知会员服务
267+阅读 · 2022年2月22日
数字全景白皮书:2022年企业数字化技术应用10大趋势
专知会员服务
40+阅读 · 2022年2月16日
专知会员服务
41+阅读 · 2021年7月27日
相关基金
国家自然科学基金
0+阅读 · 2014年12月31日
国家自然科学基金
3+阅读 · 2014年12月31日
国家自然科学基金
1+阅读 · 2013年12月31日
国家自然科学基金
1+阅读 · 2011年12月31日
国家自然科学基金
2+阅读 · 2011年7月31日
国家自然科学基金
0+阅读 · 2009年12月31日
国家自然科学基金
1+阅读 · 2009年12月31日
国家自然科学基金
0+阅读 · 2008年12月31日
Top
微信扫码咨询专知VIP会员