走进“李佳琦们”的复制工厂

2020 年 5 月 27 日 创业邦杂志
邦哥推荐: 直播和短视频火了,主播经纪(行业称为“主播星探”)遍地开花。主播真正赚钱的地方,不是带货,是发展新主播。一个头部主播能养活一家MCN机构,如果可以代理N个主播,人数持续裂变……

受到疫情影响,许多明星也加入到了主播大军。然而,从本文来看,在直播圈里明星的流量也难以保证,甚至在转化量上比不上头部主播。但无论是主播、MCN、还是明星,笑到最后的往往不是他们,却是背后的平台。


以下,是他们的故事:


来源 | 显微故事(ID:xianweigushi)
作者 | 蜜斯桃

编辑 | 万芳



从“主播”到“星探”:孵化主播就像搞传销

李歆竹  艺校大三学生  主播&星探


大一暑假,师哥问我想不想兼职赚点零花钱,他正在帮朋友公司面试网络主播。

 

当时我听说隔壁同学签了一家直播公司,每天直播至少4个小时,还经常因为要上课时间凑不够,导致一个月下来到手也就几百块。我很犹豫。

 

但是师哥坚持,说我气质形象都不错,感觉能火,如果时间上不确定,可以按照打赏比例分成。

 

他一边说着,一边给我看手机里正直播的主播。我一看心中窃喜:那些形象还不如我的女孩都混得风生水起的,我应该也不差!


某直播平台上的主播们(受访者提供)

 

被这个“星探”师哥领进门以后,整整暑假两个月,我都泡在直播间里,一天7、8个小时。最夸张的一天分两场,共计播了12个小时,中间我只休息1小时。

 

直播的内容主要是唱歌和聊天,偶尔也讲冷笑话。开始只有几个人,其中还包括来给我带气氛的师哥,我不得不发动我爸妈来支持打赏做气氛。后来调整了几次策略,开始有固定的忠实粉丝特别爱听我唱歌。

 

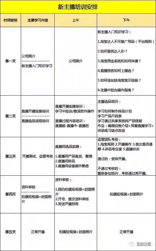
接着就是跟公司签正式的协议。签约那天,我才发现这些经纪公司还挺正规的,有专门的培训手册:大致是主播的规则、以及一些让我学习或者照搬的经验案例内容。


MCN公司的主播培训内容(图片由受访者提供) 


培训一周后我就上岗了。


师哥会来直播室看我的状态,偶尔在下面评论的几句话,带动了很多粉丝为我买单。


例如“为什么别人主播的麦都是xx牌子的?我们小竹绝不能太寒酸了,老粉们,咱们一起给小竹换个新麦好不好?”,或者与其他主播PK的时候摇旗呐喊。同时,师哥再带头打赏,一般效果都不错。


新主播培训内容,一般培训一周时间

(图片由受访者提供)

 

有人气后,还会遇到其他主播因为粉丝流失而跑到我的直播间谩骂、拉粉丝、水军刷恶意踩评,这时候也庆幸有公会保护,会在背后通过各种手段给我撑腰。

 

收入上,第一个月打赏收入3000元(算上我爸妈给的500),平台分走60%,我赚了1200。调整了一下内容策略,第二个月就纯赚了8000。

 

为方便直播,我搬出了宿舍,在学校附近租了个房子,大概半年后,月入稳定上万。现在我已经可以自主开销,不再花家里的钱。

 

同期和我一起签约的,有很多人都离开了,主要问题还是在他们没有好好策划内容:大部分主播直播都很随机,没多久粉丝就腻了,找别的主播去了。

 

做得顺手了,我也沉淀了一些直播心得:例如无论贫穷贵贱,坚持和所有来观看你的人打成一片。


此外,还要让粉丝觉得我很关心他们,每一个粉丝进来我都要喊他们的名字,主动打招呼攀谈。

 

当然,不能完全满足他们的要求,不能予给予求,要欲拒还迎。还得不时吊大家的胃口,透漏一些生活上的小细节或者经历故事。

 

直播的时候,我选择几个时间段:7点-9点(这时候人少,并且都是老油条,爱看新主播)、11点-14点(老主播去吃饭,新主播更有机会)、18点23点(通常是土豪给大主播刷礼物的高峰期)以及19点-23点(玩家最多,可以混个脸熟)。

 

每个时间都很黄金,所以主播一开始直播,8个小时是家常便饭。

 

我还得熟练掌握音效,每天绞尽脑汁换不同的主题和曲子:直播间选曲不能太忧伤,要劲high DJ或时下流行的动感音乐,这些对直播间的氛围很有作用。

 

看我慢慢上道,师哥开始让我发展“下线”,试试自己来挖掘一些主播,我还可以拿到另一份“收入”。

 

假设我能找到2个主播,一个月下来就是60个主播,每个主播有300元的抽成,光人头就能拿1.8万。


如果这60个主播里有30%可以完成分配的任务,还可以和每个主播提成2%。主播的固定收入是3000元每个月,那么我就可以从中抽到1080元即(60*30%)*(3000*2%)。

 

如果这些主播又继续发展了自己的星探,还可以继续翻倍收益。假定我找来并留存的这30%主播里,每个人再每月发展5个主播,那我的提成收益也能继续翻倍到5400元(1080*5)。


B站大于20万粉丝新主播的底薪为1万元,试用期三个月

(图片由受访者提供)

 

更何况,直播事业现在看来还能火一阵子,这几个月应该都能够产生裂变,何乐而不为?很快,关系好的同学也被我带来做主播。

 

直播吃的是“年轻饭”,干的是体力活,但一个人很难维持下去。我和师哥还商量着,等我毕业以后,一起成立一家MCN公司,让别人为我们赚钱。


主播比明星难伺候,但给他们做经纪人更赚钱

刘心瑜   明星“星探”转行主播“星探”


我曾经做过明星经纪。因为资历浅,最后也只能干点拎包打杂的活儿,不知道何时是个头,挺灰心的。

 

这时候直播火了,正巧有mcn公司抛出橄榄枝,他们觉得我毕竟跟过明星,名正言顺。

 

“经纪人”或“星探”只能给不知名的小公司干活,拉一个主播300元买断,或者没有底薪只靠分成2-3%。相比之下,我能够找到一个有大平台背景的MCN公司,是件非常幸运的事情。我就这么转行做了主播经纪。

 

挖掘主播,一天时间恨不得切成八块,是普通人无法想象的辛苦,但还是能够带来点挑战性和成就感的。

 

刚进入公司时,我凭借关系签约了一位已有名气与粉丝的博主,不仅内容有保证,也能直接变现。三个半月的时间就累计了300万粉丝,这给了我极大信心。

 

主播经纪很多事情都要亲力亲为:要跟上主播的直播时间,起早贪黑,无数次出入各主播的直播间拉人。


某MCN公司的经纪人管理图谱,经纪人底薪只有1450,主要靠提成

(图片由受访者提供,点击可放大)


此外,你不仅要懂得留住老主播、签约新主播、还要给主播打鸡血让她情绪状态好、还要调整内容战略留住粉丝。

 

大部分直播间吸粉的“套路” 

(图片由受访者提供)


虽然依旧要照顾主播很多琐碎的日常,但我可以和自己挖掘的主播进行分成,协助主播赚的越多,也我也赚的越多,开拓新主播也就更有积极性。大家都有钱赚,这才是一个良性的发展。

 

晚上九点一般是最忙的时候,主播常在这个时候直播。


开播前我要跟她先核对内容,找到粉丝的high点,不然粉丝也会产生视觉疲惫推出直播间,还要安排当晚陪聊的“托”,并设置了一波打赏的道具。

 

当然,不是每个主笔都那么的“听话”。主播大多数也都是一些90后甚至00后,情绪上更容易被激化,可能是一个粉丝的谩骂,都会气得他们说“我不干了”,我还得时刻哄着。

 

但哄过明星的我觉得这不算最难的部分。最难的是,主播为了答谢直播打赏“金主”常需要私下见面,我还要做他们的“陪同保镖”。此外,还要时刻防着其他经纪公司挖墙脚。


某直播平台上的主播们(受访者提供)

 

现在,我们小组有12个人,同时运营7个腰部主播的账户,还有20多个小主播账号。


运营手段必不可少:团队配合一起做优质内容,此外短视频送热门、点赞和评论还有直播刷榜也是很普遍的事情。


主播颜值和能力是一部分,最重要的是运营,经纪人也必须参与其中

(图片由受访者提供,点击可放大)

 

经纪公司会雇佣刷榜的人从直播平台半价购买礼物道具送给主播,再与平台对半分成,这也是为了带动气氛和打赏的人。

 

毕竟,只有主播红了,经纪公司的价值才能水涨船高。所以,不要太迷信所谓一条视频涨粉百万的传说,这背后的成本是非常惊人的。

 

你得跟主播关系好到跟家人一样,不然就等于把你辛苦包装出来的主播往别人家送。

 

做好内容和渠道,就能让主播在流水线上批量复制

宋洋   广告公司&MCN机构负责人


我最早做模特经纪,后来越做越大直接做了广告&MCN公司。

 

公司里签约的艺人,从几岁儿童到六十岁老年人都不等,是为了广告拍摄需要。主播经纪和孵化是单独划分出来,也是最重要的一个部分。

 

大部分网红不会自己接广告,由我们的商务来对接广告主,确保主播永远不会缺广告。我们和网红一定是紧密绑定,彼此需要的状态。

 

目前公司签约主播有230人左右,多以培养腰部主播为主。这些小主播虽然流动性大,也总有新人加入,目前已经成为公司最稳定的收入来源。

 

寻觅主播,我们有两个主要方式:第一,让经纪人靠个人关系发掘优质博主、或者有潜力的新人,此外通过和平台合作投放招聘广告,也能够网罗到一些主动性更强的主播。


在抖音上挖掘网红的星探们 

(图片由受访者提供)


第二,靠“星探”,单笔结算。我们给出的条件是500块/每个主播,也可以按主播每场直播收益提成,很灵活。

 

为了降低成本,签约主播主要是从高校学生,娱乐场所,或者喜欢在平台发布作品的玩家下手。

 

这些主播也可以发展自己的下线:资深主播带小主播,可以分享小主播直播的2-3%的提成。即做主播,也做“星探”,这样老主播带新主播也有动力。

 

这解释了,为什么所有主播成名后都想自己做MCN?就是为了复制自己的成功模式,量变产生质变,转化成金钱。

 

为了防止主播流失,我们的签约协议以5-10年不等。培养一个主播,公司要投入大量成本:钱、人、流量支持和宣传、对接业务。


我们也有自己一套“结构优化”的体系,对主播进行不同阶段的考核评估,资质不错就砸流量曝光和礼物力捧,资质平平的自己也就慢慢消失了。

 

找专业MCN机构,也能给主播更好的直播条件。我们有专门的直播室,设备、灯光一应俱全,直播间里安插带动氛围的兼职人员陪聊。


直播间的整套工作流程

(图片由受访者提供)

 

无聊的闲人很多,可以让他们兼职赚钱,积极性自然很高。15个流动人员/1主播,提前约好时间,永远不会缺席。

 

公司把精力主要用在运营商,以保证稳定内容输出,同时打造不同领域的矩阵。


对特别关注的IP型主播,每两位分配一个运营人员(文案、策划、编导),一位剪辑和摄像;外跟两位助理,参与摄像、剪辑、运营等随机协助的日常工作。紧接着,商务部拓展市场,实现快速变现。

 

每周,我们都要有两天的时间密集开会,找选题,做策划文案,然后再花3-4天拍摄内容,每天可以拍摄大概6-10条内容。

 

这样就能保证发1-2条视频/天, 12-14条视频/周,有时候还能多屯个几条视频,以备不时之需。

 

其实,只要你坚持每天优质内容的持续输出,基本上两至三个月,账号就会迎来第一个爆款,但这个行业愿意做好内容的人太少了,普遍心太浮躁。

 

很多人觉得直播打赏很low,但只要有人靠这个赚钱吃饭,有人能在这里获得乐趣,主播就会长期存在。

 

这些粉丝每天都关注着一个主播的生活,连她们的吃饭、睡觉都觉得可爱。这种依赖虽然是沉浸式的,但它比虚拟游戏真实多了。


尤其是粉丝进入直播间,为主播点赞、砸礼物,主播cue粉丝的名字并感激,粉丝会觉得被需要、有存在感。

 

这是普通人在生活中无法获得的。

  

平台是最大赢家,明星也要乖乖买“热门”

嘉凡   自由职业兼职主播 


主播能不能真的赚钱不好说,但整个生态链里,平台一定是最后的赢家。

 

两年前,我有一个短视频在抖音上爆了,结果这两年时间内,有十几个自称头条的员工孜孜不倦地打电话、加微信,推销各种业务。

 

从一开始要求的预存5万元,到最后只要预存6000元即可开通的广告流量包服务。在这里,我看到的是一个平台自身销售策略的不断变换调整。


某短视频平台企业IP孵化方法论

(图片由受访者提供)


最初,我信以为真在自己客户的品牌活动上投放过,然而,除了一堆数据并没有获得任何。后来才知道这些人只是头条的外包销售代理,实际上给自己的公司拉业务的。

 

很多广告公司朋友也告诉我,他们之所以不愿意和客户推荐头条,就是因为这些代理太疯狂。他们通过入驻头条获取信息,再主动出击,明里做抖音,暗里撬客户。

 

最近一个人,他自报家门,还特意亮出了自己的工牌,称自己是头条正牌子公司的工作人员,问我的公司要不要开抖音蓝V。

 

我回答自己只是该公司名义上的法人,做不了决定。但转念间想,前几日同学说想做MCN机构,那么工会合作的事可能需要,就多问了一嘴对方,知道怎么成立工会吗?

 

这个小伙子一下子被激活了:“你朋友运营了几个抖音号?多少粉丝?都是做哪个垂直领域的”

 

他介绍,像星图只有10万+的博主才可以入驻,几万粉丝凭内部关系也可以申请到,但就是排名较低,品牌看不到下面的账号。

 

比如某知名博主现在星图上50万/条视频报价,他也是用两年的时间一直买热门才爆了的。他替我分析,相比之下,上热门平均几分钱/人,而dou+1元左右/人,跟着头条上热门可比上dou+要划算的多。

 

我明白了,他不单纯是想让我开蓝V,而是想推销我买热门。

 

钱可都给平台赚了。星图相当于抖音最直接的账号经纪,一边让10w+主播主动入驻分成,另一边还继续从他们身上刮分更多的钱。

 

这和我最初的认知完全不同,我以为抖音签下主播就会给一定的流量扶持。却没想到,主播成为10万+的所有流量都要靠自己购买热门推广,赚钱的还是平台本身。

 

他还说,那个主播砸了两年的热门终于火了。除了走星图,自己也可以接到一些广告,从此开始了顺畅的赚钱之路。

 

想到周围有朋友,内容做的很不错,但经常遭遇0流量,我就继续拿这个话题和对方聊下去。

 

他被问懵,“算法我也不清楚,但投放了dou+,热门或者加入MCN&工会他们帮助运营投放的账号就不会有那么多问题”。

 

如果自己傻乎乎地闷头走好内容,平台也很难为这些“不带收入的创作者”提供太多资源。那目的不就是为了让我们这些内容创作者在你们身上花钱吗?

 

为了和我解释买热门是行业内的常态,对方着急了:

 

“就连明星直播卖货都这样“合作”,像王某某和我们平台签约,卖出2000万的货,其中就投了500万上热门,直播间里有十几万的粉丝。还有另一个陶某某,效果不错。投了25w热门,3万多人进直播间。”

 

我感觉吃了好大一瓜,有点“消化不良”。现在看来,这些明星或许混的还不如主播,明着看明星携多少粉丝,带多少的货,但实际上他们也要给平台老实交钱,买热门。

 

挂完电话,我就给同学发了个微信,“别傻乎乎的做内容了,创业也做个平台去吧”。

 (应受访者要求,嘉凡、宋洋、刘心瑜 、李歆竹均为化名)



面对疫情带来的社会经济和市场巨变

开放创新的意义更加非凡

6月9日-11日

2020 DEMO CHINA 创新中国春季峰会暨企业创新与创投峰会邀您一起携手高成长科技企业探索反脆弱转型边界,加入到勇敢者的游戏中。


MORE | 更多精彩文章

● 一代“赌王”何鸿燊逝世,他留下的不止是一个千亿帝国...

● 双5G,1599元起!死磕荣耀,Redmi 10X 能否是超越之战?

● 贾跃亭“成功”破产;马斯克载人火箭即将发射;抖音或推车载版 | 每周撩车

● 李彦宏、马化腾、丁磊等大佬为教育发声;浑水指控跟谁学至少70%数据造假;教育部回应学区房暴涨 | 教育周报



登录查看更多
0

相关内容

网络主播是属于通过网络视频直播间、聊天室,通过展示自己的才艺,获得平台用户的欢迎,以及收取游客礼物的形式获得收入的一种网络新兴职业。
商业数据分析,39页ppt
专知会员服务
165+阅读 · 2020年6月2日
【CMU】深度学习模型中集成优化、约束和控制,33页ppt
专知会员服务
46+阅读 · 2020年5月23日
Gartner:2020年十大战略性技术趋势, 47页pdf
专知会员服务
79+阅读 · 2020年3月10日
新闻客户端AI推荐系统解析
产品经理读书会
9+阅读 · 2018年1月12日
无人驾驶汽车
劲说
6+阅读 · 2016年8月26日
Arxiv
8+阅读 · 2018年5月21日
Arxiv
10+阅读 · 2018年2月4日
VIP会员
相关VIP内容
商业数据分析,39页ppt
专知会员服务
165+阅读 · 2020年6月2日
【CMU】深度学习模型中集成优化、约束和控制,33页ppt
专知会员服务
46+阅读 · 2020年5月23日
Gartner:2020年十大战略性技术趋势, 47页pdf
专知会员服务
79+阅读 · 2020年3月10日
相关资讯
新闻客户端AI推荐系统解析
产品经理读书会
9+阅读 · 2018年1月12日
无人驾驶汽车
劲说
6+阅读 · 2016年8月26日
Top
微信扫码咨询专知VIP会员