工信部发布《区块链数据格式规范》标准(PDF全文)

2018 年 2 月 1 日 全球人工智能 工信部

-欢迎加入AI技术专家社群>>

- 日薪5K-10K招兼职AI讲师>>

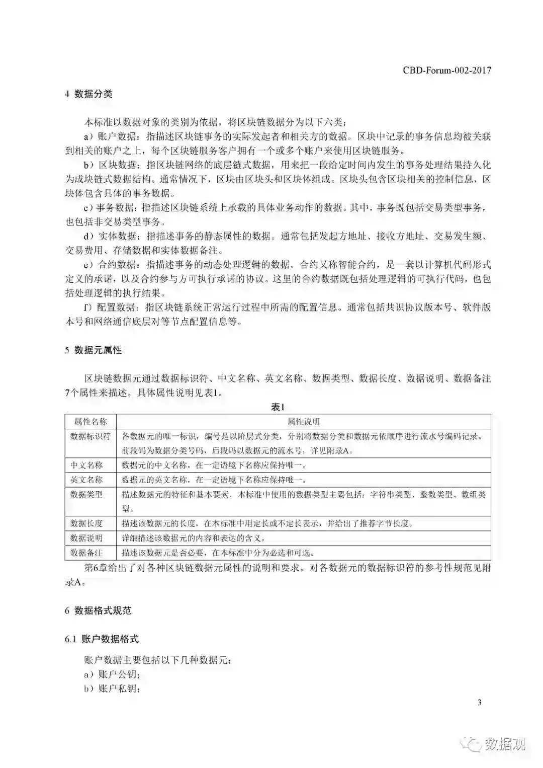
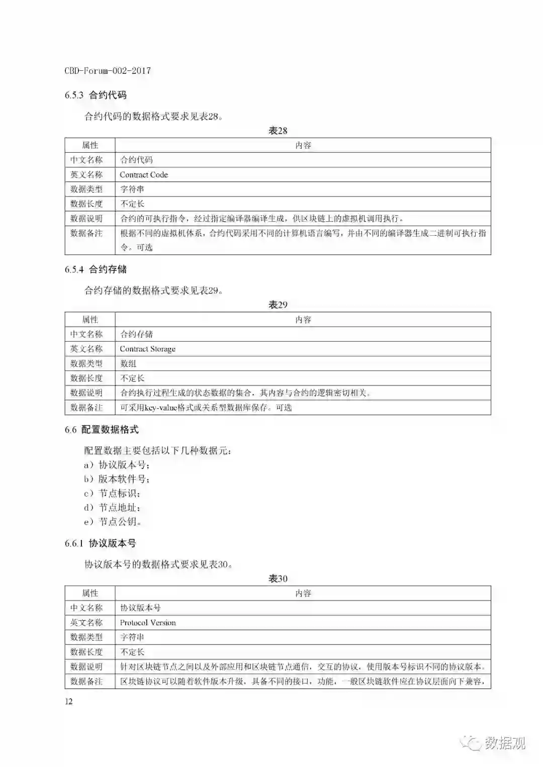
近日,在由工业和信息化部信息化和软件服务业司指导、工业和信息化部中国电子技术标准化研究院主办的“中国区块链技术和产业发展论坛第二届开发大会”上,《区块链 数据格式规范》标准正式发布,该标准的发布有助于为区块链系统的数据结构设计提供参考,为区块链行业应用提供统一的数据标准,对我国区块链标准建设具有重要意义。公众号后台回复:“区块链”,获取本文报告。


或点击“阅读原文”,查看详情

登录查看更多
0

相关内容

区块链(Blockchain)是由节点参与的分布式数据库系统,它的特点是不可更改,不可伪造,也可以将其理解为账簿系统(ledger)。它是比特币的一个重要概念,完整比特币区块链的副本,记录了其代币(token)的每一笔交易。通过这些信息,我们可以找到每一个地址,在历史上任何一点所拥有的价值。

知识荟萃

精品入门和进阶教程、论文和代码整理等

更多

查看相关VIP内容、论文、资讯等
报告 | 绿色制造标准化白皮书(2019年版)(附PDF下载)
走向智能论坛
11+阅读 · 2019年9月10日
腾讯85页PPT:“智能+”产业互联网生态报告(附PPT下载)
数据科学浅谈
23+阅读 · 2019年5月19日
《人工智能标准化白皮书(2018版)》发布|附下载
人工智能学家
18+阅读 · 2018年1月21日
Arxiv
8+阅读 · 2018年11月27日
A General and Adaptive Robust Loss Function
Arxiv
8+阅读 · 2018年11月5日
CoQA: A Conversational Question Answering Challenge
Arxiv
7+阅读 · 2018年8月21日
VIP会员
相关资讯
报告 | 绿色制造标准化白皮书(2019年版)(附PDF下载)
走向智能论坛
11+阅读 · 2019年9月10日
腾讯85页PPT:“智能+”产业互联网生态报告(附PPT下载)
数据科学浅谈
23+阅读 · 2019年5月19日
《人工智能标准化白皮书(2018版)》发布|附下载
人工智能学家
18+阅读 · 2018年1月21日
相关论文
Arxiv
8+阅读 · 2018年11月27日
A General and Adaptive Robust Loss Function
Arxiv
8+阅读 · 2018年11月5日
CoQA: A Conversational Question Answering Challenge
Arxiv
7+阅读 · 2018年8月21日
Top
微信扫码咨询专知VIP会员