电子标准院:人工智能标准化白皮书(2018版)(附完整下载)

2018 年 1 月 19 日 走向智能论坛
关注 走向智能论坛 ,与我们同行!
小智的话

近日,国家标准化管理委员会在京召开国家人工智能标准化总体组、专家咨询组成立大会,同期召开了2018人工智能标准化论坛,中国电子技术标准化研究院发布了《人工智能标准化白皮书》,介绍了我国人工智能标准化工作最新进展,交流了人工智能技术产品、行业解决方案及标准应用实施情况。

《人工智能标准化白皮书(2018)》发布



在“走向智能论坛”微信公众号回复“20180119”,可免费下载“人工智能标准化白皮书(2018版)”PDF全文 


1月18日,国家标准化管理委员会在京召开国家人工智能标准化总体组、专家咨询组成立大会,同期召开了2018人工智能标准化论坛,发布《人工智能标准化白皮书》,介绍了我国人工智能标准化工作最新进展,交流人工智能技术产品、行业解决方案及标准应用实施情况。


以下为报告全文:




在“走向智能论坛”微信公众号回复“20180119”,可免费下载“人工智能标准化白皮书(2018版)”PDF全文 


声  明

白皮书版权归原机构所有,由《走向智能论坛》微信公众号推荐阅读。

相关阅读

1、政策速递 | 国家智能制造标准体系建设指南(2018年版)(征求意见稿,附PDF下载)

2、电子标准院:《工业物联网白皮书(2017版)》(附PDF下载)

3、信通院:中国金融科技前沿技术发展趋势及应用场景研究(附PPT解读及完整报告下载)

4、政策速递 | 工信部:第一批智能制造系统解决方案供应商推荐目录(附名单)

5、政策速递 | 工信部:促进新一代人工智能产业发展三年行动计划(2018-2020年)(附全文)

6、政策速递 | 工信部等十二部门:增材制造产业发展行动计划(2017-2020年)(附解读)

7、政策速递 | 国务院办公厅:推动国防科技工业军民融合深度发展(附全文)

8、政策速递 | 国务院:深化“互联网+先进制造业”发展工业互联网(附全文)


登录查看更多
39

相关内容

【白皮书】“物联网+区块链”应用与发展白皮书-2019
专知会员服务
94+阅读 · 2019年11月13日
报告 | 绿色制造标准化白皮书(2019年版)(附PDF下载)
走向智能论坛
11+阅读 · 2019年9月10日
《人工智能标准化白皮书(2018版)》发布|附下载
人工智能学家
18+阅读 · 2018年1月21日
【重磅】《人工智能标准化白皮书(2018)》发布(完整版)
A General and Adaptive Robust Loss Function
Arxiv
8+阅读 · 2018年11月5日
Arxiv
5+阅读 · 2018年5月1日
VIP会员
相关论文
Top
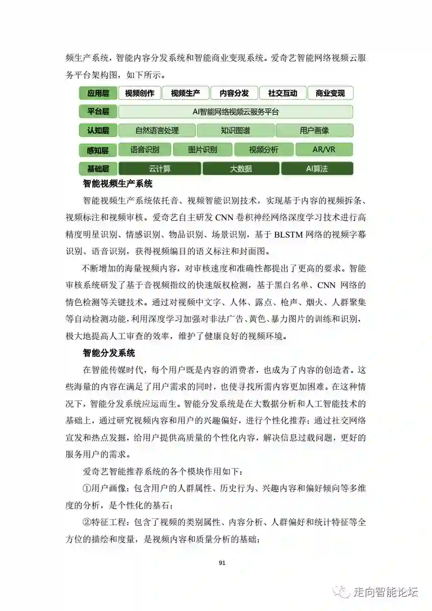
微信扫码咨询专知VIP会员