我的新年心愿,是和孩子一起编程

2018 年 12 月 16 日 数据分析

这两天,你的孩子参加“一小时编程”(Hour of Code)了吗?这是一家非盈利机构发起的活动,从十二月三号到九号,全球有一百八十多个国家和地区注册了二十一万多个活动,要在今年这一周里举办。从发起到现在,世界上一共有超过六亿人参加过。

随着AI、大数据等技术不断发展,这个世界上开始有越来越多的工作被自动化的电脑和机器人取代,如果你会写代码,就可以为自己在未来的职场中谋得一席之地。一个小时对于孩子来说,只是入门,如果是成年人学习编程,自然就会遇到各种各样的问题了。这个时候,你就会用到网站StackOverflow。


StackOverflow的目标是要建立一个开发者的学习社区,大家帮助大家。从2008年成立,现在已经十岁了,年页面浏览量超85亿,全球有超过九百三十万程序猿和程序媛在上面提问、回答、分享。如此大的用户量和数据量,使得StackOverflow 的技术架构面对巨大挑战。因此,从2016年开始,StackOverflow 选择使用微软的SQL Server 2016 数据库来为全世界的软件开发者服务。如今,微软联手英特尔,推出了面向Microsoft SQL Server 业务运营的英特尔精选解决方案,希望帮助所有面对业务高速增长的企业,迎接他们的挑战。


 

实时分析在线事务,协助拓展全新业务


海量的用户带来了海量的数据。StackOverflow 将日志数据存放在SSD 固态盘中,而且使用SQL Server 中的聚集列存储索引特性,将数据压缩了十倍以上。“这是巨大的优势,”Nick Craver 认为,“不但压缩率高,而且速度方面的表现也好得多。现在,我们几乎可以实时分析进来的数据,让我们可以从地图上看到StackOverflow 承受的每次访问。”基于这些数据,StackOverflow 开拓出了全新的业务方向。


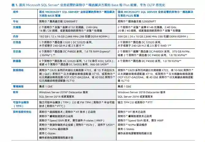
SSD正是英特尔面向SQL Server 精选解决方案的特长。该解决方案分为Base 和Plus 两种配置,都设置了专门针对日志层的存储,而且全部使用 英特尔数据中心系列SSD 固态盘,它们支持写入密集型环境,处理OLTP 工作负载时,可提供每分钟事务数所必需的高端性能。 作为引导盘和 数据层驱动器,这些固态盘DC 系列针对读取密集型和写入密集型的数据操作都有出色的性能。Plus 配置的所有驱动器均采用NVMe 固态盘,性能达到最佳。


 

像StackOverflow 那样的复杂在线事务处理负载,是英特尔面向SQL Server 精选解决方案的重点优化对象。尤其在计算硬件上,使用英特尔至强系列处理器,这些处理器凭借时钟速度和英特尔技术提供最佳OLTP 性能,无需依赖高内核数的处理器。SQL Server 和Windows Server 2016 Datacenter 版本的授权是基于内核的,因此内核数较少的高性能处理器可帮助企业控制许可成本,同时优化性能和提升价值。 “SQL Server 是由开发者为开发者构建的产品,”StackOverflow 的架构主管Nick Craver 这么说,“平台的进展,以及我们开拓的新方向,都和我们未来的业务发展保持一致,效果非常好。”


很快,2018年就要过去了。除了怀念,在即将来临的2019年里,要不要许下一个心愿,跟你的孩子一起学学编程,上上StackOverflow 呢?不是有那么一句话吗?“学好写代码,走遍天下都不怕”!

 

企业面向未来的业务,离不开数据分析、混合云的成熟运用。点击搭乘至强特快专列,了解英特尔如何加速企业IT变革。


登录查看更多
0

相关内容

Microsoft SQL Server 是由美国微软公司所推出的关系数据库解决方案,最新的版本是SQL Server 2012,已经在2012年3月6日发布。
【2020新书】使用高级C# 提升你的编程技能,412页pdf
专知会员服务
60+阅读 · 2020年6月26日
【干货书】现代数据平台架构,636页pdf
专知会员服务
260+阅读 · 2020年6月15日
商业数据分析,39页ppt
专知会员服务
165+阅读 · 2020年6月2日
阿里巴巴达摩院发布「2020十大科技趋势」
专知会员服务
108+阅读 · 2020年1月2日
【电子书】C++ Primer Plus 第6版,附PDF
专知会员服务
88+阅读 · 2019年11月25日
周末深夜,学妹说她想做Python数据分析师
机器学习算法与Python学习
4+阅读 · 2018年6月7日
那个学Python的同龄人,也许已经抛弃了你
Python 杠上 Java、C/C++,赢面有几成?
CSDN
6+阅读 · 2018年4月12日
2017年度图灵最受欢迎Python图书TOP10
图灵教育
5+阅读 · 2017年12月22日
福利丨晚来天欲雪,一起囤大数据好书吗?
DBAplus社群
4+阅读 · 2017年12月13日
Arxiv
4+阅读 · 2018年11月7日
Arxiv
5+阅读 · 2018年6月5日
VIP会员
相关VIP内容
【2020新书】使用高级C# 提升你的编程技能,412页pdf
专知会员服务
60+阅读 · 2020年6月26日
【干货书】现代数据平台架构,636页pdf
专知会员服务
260+阅读 · 2020年6月15日
商业数据分析,39页ppt
专知会员服务
165+阅读 · 2020年6月2日
阿里巴巴达摩院发布「2020十大科技趋势」
专知会员服务
108+阅读 · 2020年1月2日
【电子书】C++ Primer Plus 第6版,附PDF
专知会员服务
88+阅读 · 2019年11月25日
相关资讯
周末深夜,学妹说她想做Python数据分析师
机器学习算法与Python学习
4+阅读 · 2018年6月7日
那个学Python的同龄人,也许已经抛弃了你
Python 杠上 Java、C/C++,赢面有几成?
CSDN
6+阅读 · 2018年4月12日
2017年度图灵最受欢迎Python图书TOP10
图灵教育
5+阅读 · 2017年12月22日
福利丨晚来天欲雪,一起囤大数据好书吗?
DBAplus社群
4+阅读 · 2017年12月13日
Top
微信扫码咨询专知VIP会员