尴尬!贾跃亭登上纽约时报,却是以老赖“第一人”的身份

2017 年 12 月 16 日 数据玩家

来源:每日经济新闻(ID:nbdnews)综合中新网、纽约时报、证券时报、新浪微博等,如有侵权烦请联系删除。


若把当下讨论贾跃亭的千言万语汇成一句话,或许就是“快还钱吧,快还钱吧,快还钱吧”。


12月14日,纽约时报刊登了一篇题为《欠债近5亿元,贾跃亭被列入“老赖”黑名单》(China Names and Shames Tech Tycoon With Debt Blacklist)的文章。有人说,贾跃亭作为老赖名单第一人登上了《纽约时报》。


▲截自纽约时报网站相关报道


以下为纽约时报中文版报道部分内容(向上滑动)


在巅峰时期,贾跃亭是中国疯狂的科技行业最醒目、最耀眼的人之一。他进军智能手机、电动汽车和体育转播等多个行业,誓言要挑战苹果(Apple)和特斯拉(Tesla)等巨头。


现在,在中国另一个领域——官方发布在网上的失信人员黑名单上,贾跃亭成了最有名的人。上这个名单意味着他可能会被禁止乘坐飞机和高铁,甚至不能购买大件商品。


公众压力是促使借款人偿清借款策略的一部分。中国官方要求省级政府建立网络平台,曝光债务违约者。


前述数据库(失信人员黑名单)于2013年由最高人民法院建立,包含被起诉和败诉失信人员的姓名。今年6月,最高人民法院宣布已录入失信人员逾700万人次。名单上的人已被禁止购买机票和高铁车票,并且无法申请银行贷款和信用卡。


据最高人民法院称,该数据库意在帮助发展中国的“社会信用体系”。这是政府的一个项目,旨在最终根据消费习惯、贷款偿还情况和公共场合的良好品行给每个公民打分。



此前,12月12日,据全国法院失信被执行人名单信息网站消息,贾跃亭被列入了失信被执行人名单,执行法院为北京市第三中级人民法院,发布时间为12月11日。贾跃亭被列入“老赖”名单的案件与平安证券相关,立案时间为9月28日。


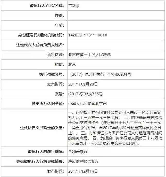
而3天后,12月14日,贾跃亭又一次被法院列入“老赖”名单。执行法院为北京市第三中级人民法院,执行依据文号为(2017)京方正执行证字第00904号。此次贾跃亭被列为“老赖”的案件涉及华福证券。


▲截自中国执行信息公开网


每经小编(微信号:nbdnews)注意到,截至目前已披露的两起案件,算上利息、违约金、申请执行费等,成为“老赖”的自然人贾跃亭未履行的债务已近8亿元,而且上述两起案件中生效法律文书确定的义务,贾跃亭“全部未履行”。


如此之多的债务再加上其知名度,把贾跃亭称作“第一人”确有几分道理。


贾跃亭还有多少债没还?


贾跃亭为乐视创始人,1973年2月6日出生,山西襄汾人,曾在地税局工作,也办过学校,2004年创建的乐视网于2010年8月在创业板上市,成为中国视频行业第一股。


2013年10月,40岁的贾跃亭持有乐视网的市值超过140亿元,成为中国创业板首富。得益于乐视系上市公司股价大涨,贾跃亭的身价曾一度接近500亿元,徘徊在胡润中国百富榜30位上下。2017年,贾跃亭在胡润富豪榜的财富缩水95%至20亿,排名1982位。


中新网日前援引媒体报道称,贾跃亭的公司在朝阳区,因此1亿以上标的额的执行案件都在所在地北京市第三中级人民法院处理。不完全统计显示,目前以贾跃亭为被执行人的执行案件在北京市第三中级人民法院共有9起。申请执行人涉及信托公司、证券公司等,其中最大的标的额达14亿元,最小为2亿元。


▲资料图(来源:视觉中国)


“在欠债14亿的执行案件中,贾跃亭的妻子甘薇也被列为被执行人之一。”报道称,在9份执行案件中,被执行人除了贾跃亭,大都包括乐视控股(北京)有限公司。其中,对中国民生信托有限公司的执行有4起,合计金额高达34.7亿元


截至12月13日,根据全国法院被执行人信息查询系统,以“乐视”为名的公司94次被列入被执行人名单。其实,若不以自然人身份限定,贾跃亭已四次被列入被执行人名单中。


9月7日,天津市第二中级人民法院发布了乐视控股(北京)有限公司为失信被执行人的两起欠债全部未履行的案件信息,贾跃亭显示为乐视控股(北京)有限公司的法定代表人。两起案件中,乐视控股(北京)有限公司总计欠债1.07亿元。


贾跃亭会还钱吗?


自乐视爆发危机以来,有关“贾跃亭欠了多少钱”的话题,网络上各种版本时有传出,随着未来更多权威机构公布相关消息,网友或许才能有清楚的答案。


中国执行信息公开网公开的案件外,因银行贷款逾期未还,7月初贾跃亭夫妇和乐视系12.37亿元的资产遭上海市高级法院冻结。


贾跃亭曾公开表示,他会承担全部的责任,会对乐视的员工、用户、客户和投资者尽责到底,并且一定会把金融机构、供应商以及任何的欠款全部还上。


但何时还、何时能还清?很多人在接受媒体采访时更多表现的是“疑虑”。


2015年5月,贾跃亭作出承诺,将减持乐视网股票所得资金全部借给上市公司作为运营资金使用,免收利息。乐视网近日公告称,2017年11月,贾跃亭明确表示无力继续履行对乐视网无息借款的承诺,被证监会采取责令改正的监管措施。


每经小编(微信号:nbdnews)注意到,自11月14日转发网友微博称“笃定,在路上”之后,贾跃亭的微博已沉寂一个多月。



值得关注的是,就在贾跃亭因债务问题保持着一定网络热度的同时,他一手创办的乐视网也有个不大不小的变化。


昨日(12月15日)乐视网发布公告,宣布为完善乐视网管理架构,促进公司各项经营工作更好开展,根据董事会提名及审查,董事会同意聘任刘淑青为公司总经理,同时变更公司法定代表人为刘淑青。


同日,乐视网还公告称,公司高管刘弘因个人原因申请辞去乐视网副总经理职务,公司接受其辞职申请,辞职后刘弘仍担任公司董事会战略委员会委员及副董事长职务。


▲资料图(来源:视觉中国)


据证券时报梳理,


2017年1月份,融创入股乐视网,其中特别条款中就有一项,融创有权向上市公司提名1名非独立董事和独立董事各1名。


3月30日,乐视网公告称,公司原董事韩方明辞职,天津嘉睿(融创实际控制)提名刘淑青为公司非独立董事候选人。


4月20日,乐视网董事会同意选举刘淑青担任第三届董事会非独立董事。


6月28日,乐视网股东大会审议通过《选举刘淑青女士为公司第三届董事会非独立董事的议案》,刘淑青正式成为乐视网非独立董事。


8月15日,时任乐视网CEO的梁军任命刘淑青为乐视网高级副总裁,负责全面统筹乐视网及上市公司体系人力资源、法务、财务及行政管理工作。


没有任何实质职务的刘淑青,通过这次任命成为公司高级副总裁,并且分管公司内部人力、法务、财务与行政多项要务,成为乐视网名副其实的“大管家”。


而刘弘从副总经理之位请辞,在一定程度上意味着原乐视系在乐视网彻底消失。此前,袁斌、梁军、高飞、张旻翚、蒋晓琳、吴亚洲等多位原乐视系高管都已经从乐视网辞职。


限时干货下载

Step 1:长按下方二维码,添加微信公众号“数据玩家「fbigdata」”

Step 2:回复【2】免费获取完整数据分析资料「包括SPSS\SAS\SQL\EXCEL\Project!」


登录查看更多
0

相关内容

贾跃亭,乐视控股集团创始人、董事长兼CEO。
【德勤】中国人工智能产业白皮书,68页pdf
专知会员服务
310+阅读 · 2019年12月23日
2019中国硬科技发展白皮书 193页
专知会员服务
86+阅读 · 2019年12月13日
噩耗再次传来!华为,挺住!
FinTech前哨
4+阅读 · 2018年2月4日
2017创业阵亡最全名单曝光,触目惊心!
今日互联网头条
5+阅读 · 2017年12月26日
Music Transformer
Arxiv
5+阅读 · 2018年12月12日
VIP会员
Top
微信扫码咨询专知VIP会员