车联网需要哪些关键技术?

2018 年 10 月 31 日 智能交通技术



摘要: 汽车是一个复杂而庞大的科技载体,因为其庞大的市场体量吸引了各类技术的投入,在车联网中,将会集成哪些关键的技术呢?


交通工具作为日常生活的必需品之一,人们对它一直保持着很高的关注度与依赖度,而人们每天在交通工具上度过的时间也是以小时计算,尤其是在大城市中,这点尤为明显,相信身处北上广深等一线城市的人深有体会。正所谓“时间就是金钱”,有数以亿计的人每天能花这么多时间在交通工具上,就意味着这里面蕴含着庞大的市场机会。这也是车联网之所以成为市场上的“香饽饽”根本原因。

随着技术的发展,人们对汽车等交通工具的需求绝不仅仅只是一个“搬运工”而已,希望能够在汽车里的时间可以做更多的事情,有更丰富的内容,这就需要车联网技术来对“汽车生活”进行支撑。

汽车应用领域已经出现了一系列新技术,包括电力系统的改进、非常复杂的远程信息处理,还有自动驾驶。今天的汽车有更多的电子产品。然而,随着诸如高级驾驶辅助系统(ADAS)等功能成为标准配置,而不是昂贵的选项,更多的先进功能模块将会进入寻常百姓家的汽车当中。


下面我们一起来探讨一下,目前车联网技术都需要哪些关键的技术。


车用传感器技术


在众多车联网技术当中,传感器技术是一项很基础的支撑技术,在目前阶段,传感器以及涉及汽车的方方面面,比如说车速的监控、温湿度、刹车、燃料监控等等,而未来,随着智能化的程度越来越高,汽车里面所使用的传感器数量与种类也将会增加的更多。在车联网中,主要涉及到的传感器有:


汽车运行监测传感器

在目前的汽车中,已经有功能丰富多样的传感器,来监测汽车的整体运行状态,包括空调系统传感器、空气流量传感器(MAF)、进气歧管压力传感器(MAP)、曲轴位置传感器(CKP)、凸轮轴位置传感器(CMP)、发动机冷却液温度传感器(ECT)、进气温度传感器(IAT)、排气温度传感器、节气门开度传感器、爆震传感器、机油压力传感器、车速传感器、液压油温度传感器等等。


安全系统传感器

主要有碰撞传感器、安全传感器、中央安全气囊传感器、安全带传感器、乘员区别传感器等,其中碰撞传感器又分为前碰撞传感器和侧碰撞传感器。主要作用是在汽车发生碰撞时,判断碰撞的烈度和方位,然后确定安全气囊是否起爆。


超声波传感器

超声波传感器模拟蝙蝠的导航模式,利用超声波从发射到接收的时间差来确定障碍物的位置,在未来的自动驾驶与半自动驾驶汽车中,可以通过超声波传感器辨别障碍物到汽车的距离。


图像传感器

图像传感器模拟人类的视野,利用几个摄像头合成汽车周围的环境图像,立体摄像头还能生成3D图像。在车联网应用中,图像传感器除了能识别距离外,还能识别颜色和字体,比如说交通指示灯与指示牌,也能在其他传感器失效时作为备用系统,增加安全性。


雷达传感器

雷达传感器的基本原理也是通过电磁波遇到障碍后的反射信号,能够实时的计算出汽车与障碍物的距离与接近速度,汽车车身四周所安装的长距离雷达与短距离雷达能实时追踪其他车辆的速度,并通过增加自动化驾驶的冗余度来提升安全性。


LIDAR传感器

LIDAR(光探测及测距)传感器能发射不可见的激光光速,对周围环境进行扫描,可探测障碍物、测量距离并生成3D图像,LIDAR传感器结合摄像头的数据能精确识别障碍物,判断前方是人还是其他的动物等等。


C-V2X通信


2015年2月,3GPPSA1正式启动了LTE-V2X业务需求研究项目,拉开了LTE-V2X技术在3GPP各小组的标准化序幕,并于2017年3月完成V2X第一阶段标准的制定。按C-V2X按业务模式可以分为以下4类,包括:

V2N(vehicle-to-network)通信,包括动态地图下载,自动驾驶相关线路规划、远程控制等;

V2V(vehicle-to-vehicle)通信,包括核心防碰撞,避拥塞等安全类应用,V2V安全类应用不受限于网络覆

盖;

V2P(vehicle-to-pedestrian)通信,车与人之间通信,主要用于行人安全;

V2I(vehicle-to-infrastructure)通信,用于车与道路设施之间通信,提供或接受本地道路交通信息。


LTE-V2X的分类


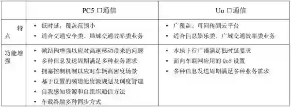
同时C-V2X根据接口的不同又可分为V2X-Direct和V2X-Cellular两种通信方式。V2X-Direct通过PC5接口,采用车联网专用频段,实现车车、车路、车人之间直接通信,时延较低,支持的移动速度较高,但需要有良好的资源配置及拥塞控制算法。V2X-Cellular则通过蜂窝网络U u接口转发,采用蜂窝网频段(如1.8GHz)。具体的PC5口和U u口对比如表所示。


基于Uu通信和基于PC5通信比对


边缘云


车联网业务中有关驾驶安全类业务的主要特征是低时延、高可靠。在时延需求上,辅助驾驶要求20~100ms,而自动驾驶要求时延可低至3ms。边缘云是在现有移动网络中实现低时延业务的使能技术之一。

移动多接入边缘计算(Multi-access Edge Computing,MEC)是在靠近人、物或数据源头的网络边缘侧,融合网络、计算、存储、应用核心能力的开放平台,就近提供边缘智能服务,满足行业数字化在敏捷连接、实时业务、数据优化、应用智能、安全与隐私保护等方面的关键需求。一般情况下针对车联网场景,MEC系统有两种构建方式,一种是在基站侧利用若干台通用服务器构建的边缘云系统,完成流量本地卸载,及植入车联网相关应用。另一种是在基站内部提供一定的计算能力。边缘云提供本地化的云服务,并可连接公有云或者其他网络内部的私有云实现混合云服务。

边缘云计算通过将本地云平台下沉在基站侧,可为移动终端提供低时延业务。通过LTE蜂窝网络和MEC车联网平台的本地计算,在紧急情况是下发警告等服务驾驶信息给车载OBU,相比现有网络时延,车到车时延可降低至20ms以内,大幅度减少车主反应时间。此外,通过MEC车联平台还可实现路径优化分析,行车与停车引导,安全辅助信息推送和区域交通服务指引等。

基于MEC平台实现车联网应用


网络能力开放


运营商作为传统的通信服务提供者,正在努力尝试在新的产业合作中进行角色转换,以增加新的利润营收点,网络能力开放便是其中的重要方式之一。5G网络能力开放将具有更加丰富的内涵,除了4G网络定义的网络内部信息、QOS控制、网络监控能力、网络基础服务能力等方面能力的对外开放外,网络虚拟化、SDN技术、以及大数据分析能力的引入,也为5G网络提供了更为丰富的可以开放的网络能力,比如:网络切片的编排管理能力等。

网络能力的开放应结合具体业务场景,并综合考虑第三方应用平台在系统架构及业务逻辑方面的差异性,从而实现简单友好的开放。此外,网络能力开放必须具有足够的灵活性,随着网络功能的进一步丰富,网络能力可向第三方应用实现持续开放,而不必对第三方平台及网络系统自身进行复杂的改动。

网络能力开放主要包括:(1)网络及用户信息开放;(2)无线业务及网络资源开放;(3)网络计算资源开放。

运营商在新的产业模式下,实现网络能力开放势在必行,包含业务域,平台域和网络域。

网络能力开放的三域架构愿景图


网络域包含了运营商的BSS/OSS、MANO、网络切片和网元实体、MEC、大数据分析平台等网络要素实体。

其中,BSS/OSS和MANO能力的结合实现对网络切片的统一编排管理,以及对平台域的能力开放。

网络切片可支撑不同车联网业务需求,在不同应用场景下实现不同的网络配置。

网元实体实现具体的网络控制能力、监控能力、网络信息以及网络基本服务能力的开放。

大数据分析平台实现对网络基础数据的大数据分析,并将分析结果上报给平台域进行对外开放。

其中,平台域是实现网络能力开放的大脑和核心,是连接网络内部能力和外部业务需求的纽带,也是真正实现网络智能化的关键。车联网系统中,平台域不仅具有网络管理能力,向下实现连接管理、终端管理,向上实现业务管理。允许第三方应用接入,实现车联网业务虚拟运营管理,因此需要具备第三方业务的签约管理,对业务域的API开放和计费功能,以及对网络域的能力编排和能力调度功能。

业务域包含了车联网所有可以和网络有交互能力的个人和企业,可以是第三方业务提供商、虚拟运营商、终端用户,或是运营商的自营业务等。业务域既可以向平台域输入网络能力的需求信息,并接受平台域提供的网络能力,也可以向平台域提供网络域需求的能力信息,实现反向的能力开放。


车联网信息安全


作为低时延、高可靠通信的重要应用,车联网的信息安全问题同样受到重视。随着车联网应用范围不断扩大,那么安全攻击也就相应增多。在车联网“端—管—云”的基本网络架构下,每一个环节都是信息安全的防护重点。车联网产业链较长,涉及到终端设备、通信设备、以及云端管理和服务平台,涉及的厂商有元器件供应商、设备生产商、整车厂商、软硬件技术提供商、通信服务商、信息服务提供商等,包括控制安全、数据安全、功能安全等各个方面。

车联网安全防护环节众多、网络安全问题复杂,其中容易受到攻击的部分主要包括:

端:信息娱乐系统、T-box、CAN网络、钥匙;手机、手表上的App;与CAN网络连接的OBD设备等;

管:包括从车机、T-box到后台的通讯,App到后台的通讯等;其中V2X是车联网通信的关键技术,对于不可信节点的检测、隔离以及处罚都缺乏相应的机制;

云:TSP后台所在的云端服务器等;

在解决车联网网络安全策略上,针对不同的部分采取不同的安全防护措施。

比如说车载智能终端,除了硬件采取加密措施,例如芯片防护、硬件加密外,开启车联网终端安全监测分析,加强对终端应用程序的应用加密、安全启动等。

通信安全:加强访问控制,实施分域管理,对网络进行分域管理,将控制域与信息服务域进行隔离,对数据进行分域管理,降低攻击风险;加强网络切面的功能,网络侧进行异常流量检测,提升车联网网络安全防护能力;加强身份认证及秘钥管理,进行基于证书的私有通信加密。

云服务平台:采用现有网络技术进行安全加固,部署防火墙、入侵检测系统等安全设备;建立车联网用户凭证管理系统,对车辆、移动终端、应用程序等进行身份验证、加强秘钥管理;对不同业务进行物理隔离,依照业务的安全级别采用不同级别的安全防护措施;对数据进行加密处理,同时建立数据共享、集中管理的核心凭条,对威胁情报及不安全因素进行系统共享。


车联网信息安全防护措施


高精度定位


位置信息为实现车联网业务的提供重要参考,位置信息越准确,车联网业务可靠性越高。因此,高精度定位研究是实现车联网业务的关键技术之一。

在室外场景下,常用的定位技术包括GPS、北斗、辅助GPS(Assisted GPS,A-GPS)以及基于无线通信蜂窝网络的定位,如小区ID技术(Cell-ID),增强型小区ID技术(Enhance Cell ID,ECID)。

其中北斗导航定位系统是我国拥有独立知识产权的卫星定位系统,目标是形成完善的国家卫星导航应用产业支撑、推广和保障体系,推动卫星导航在国民经济社会各行业的广泛应用。

而定位技术在室内场景下的更为复杂,为满足室内定位性能要求,近年来国内外学者及科研机构研究利用WLAN、射频识(Radio Frequency Identification,RFID)、超宽带(Ultra Wide Band,UWB)、蓝牙等无线网络来实现室内移动终端的定位技术,其定位精度可达米级,而采用UWB技术甚至可达厘米级精度。

无线定位系统示意图

 

无线定位系统主要由两部分组成,包括信息提取和位置计算。各部分功能如下:

信息提取:可用于定位的对象包括无线信号(例如GPS、北斗、WiFi、蜂窝网等)、传感器(例如加速器、陀螺仪等)以及地图信息等,而不同的对象提取出的定位信息参数也各不相同。对于无线信号,收发机之间距离信息需要通过估计两者无线信道链路的参数信息来获取,该参数包括接收信号强度(Received Signal Strength,RSS)、到达时间(Time of Arrival,TOA)、到达时间差(Time Difference of Arrival,TDOA)、到达角(Angle of Arrival,AOA)等。实际接收的无线信号受非视距传输及多径效应、阴影效应的影响,因而即使精确估计信道参数信息,也难以获取准确的收发机之间的直线距离。传感器获得的是定位目标的运动方向、步长等信息。地图信息通常通过绘制高精地图,获得向量化参数,用来对定位目标进行约束或优化。上述参数是进行下一步位置估计的前提。 

位置计算:定位算法是整个定位系统性能的关键性影响因素,一方面要求定位算法有较好的精准度;另一方面又要求定位系统有较低的复杂度和时延。精准度与复杂度之间的平衡,是定位系统开发考虑的重要因素。根据提取参数的不同,采用的定位算法也各不相同。例如根据无线信号提取的参数,可以采用非线性方程组算法、最优化算法或图样匹配算法,而采用传感器信息和地图信息则可采用位置跟踪算法,包括粒子滤波、路径约束等。另外,在高精度定位系统中,通常采用多源信息融合的混合定位算法。

语音识别技术

无论多好的触摸体验,对驾车者来说,行车过程中触摸操作终端系统都是不安全的,因此语音识别技术显得尤为重要,它将是车联网发展的助推器。成熟的语音技术能够让司机通过嘴巴来对车联网发号施令索取服务,能够用耳朵来接收车联网提供的服务,这是最适合车这个快速移动空间的应用体验的。成熟的语音识别技术依赖于强大的语料库及运算能力,因此车载语音技术的发展本身就得依赖于网络,因为车载终端的存储能力和运算能力都无法解决好非固定命令的语音识别技术,而必须要采用基于服务端技术的“云识别”技术。

当然,技术是不断发展变化的,在车联网的发展中,肯定会碰到现在还没有想到的问题,也会有新的技术与解决方案出现,未来车联网将会如何,我们拭目以待。



登录查看更多
2

相关内容

传感器(英文名称:transducer/sensor)是一种检测装置,能感受到被测量的信息,并能将感受到的信息,按一定规律变换成为电信号或其他所需形式的信息输出,以满足信息的传输、处理、存储、显示、记录和控制等要求。
德勤:2020技术趋势报告,120页pdf
专知会员服务
192+阅读 · 2020年3月31日
专知会员服务
126+阅读 · 2020年3月26日
新时期我国信息技术产业的发展
专知会员服务
71+阅读 · 2020年1月18日
自动驾驶汽车技术路线简介
智能交通技术
15+阅读 · 2019年4月25日
车路协同应用场景分析
智能交通技术
24+阅读 · 2019年4月13日
自动驾驶车载激光雷达技术现状分析
智能交通技术
17+阅读 · 2019年4月9日
SlowFast Networks for Video Recognition
Arxiv
4+阅读 · 2019年4月18日
Arxiv
4+阅读 · 2017年11月14日
VIP会员
相关VIP内容
德勤:2020技术趋势报告,120页pdf
专知会员服务
192+阅读 · 2020年3月31日
专知会员服务
126+阅读 · 2020年3月26日
新时期我国信息技术产业的发展
专知会员服务
71+阅读 · 2020年1月18日
相关资讯
自动驾驶汽车技术路线简介
智能交通技术
15+阅读 · 2019年4月25日
车路协同应用场景分析
智能交通技术
24+阅读 · 2019年4月13日
自动驾驶车载激光雷达技术现状分析
智能交通技术
17+阅读 · 2019年4月9日
Top
微信扫码咨询专知VIP会员