无人驾驶迎来重大政策利好!刚刚,北京出台国内首个自动驾驶法规!

2017 年 12 月 18 日 猎云网 王亚楠

—————————————

文丨猎云网(ilieyun)王亚楠

1152字,约需4分钟阅读

—————————————

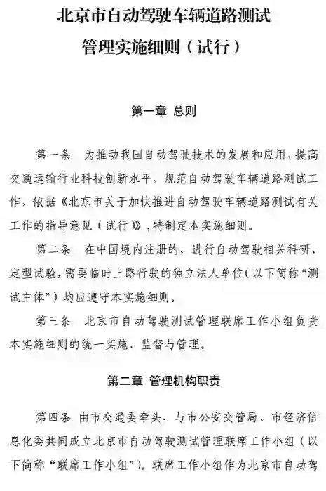
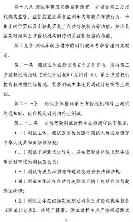
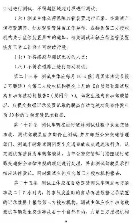
猎云网今日获悉,为积极规范推动自动驾驶实际道路测试,加速自动驾驶技术发展。市交通委联合市公安交管局、市经济信息委等部门,制定发布了《加快推进自动驾驶车辆道路测试有关工作的指导意见《自动驾驶车辆道路测试管理实施细则两个指导性文件。

由于国内无人驾驶相关法规的限制,国内的无人驾驶领域的公司,选择在美国申请自动驾驶上路测试牌照进行测试,如汽、景驰、图森和小马智行、百度等。北京无人驾驶道路测试政策的出台,为中国无人驾驶公司的道路测试建立了良好的政策基础,无疑将加快国内无人驾驶相关行业的发展速度。

指导意见和实施细则规定:

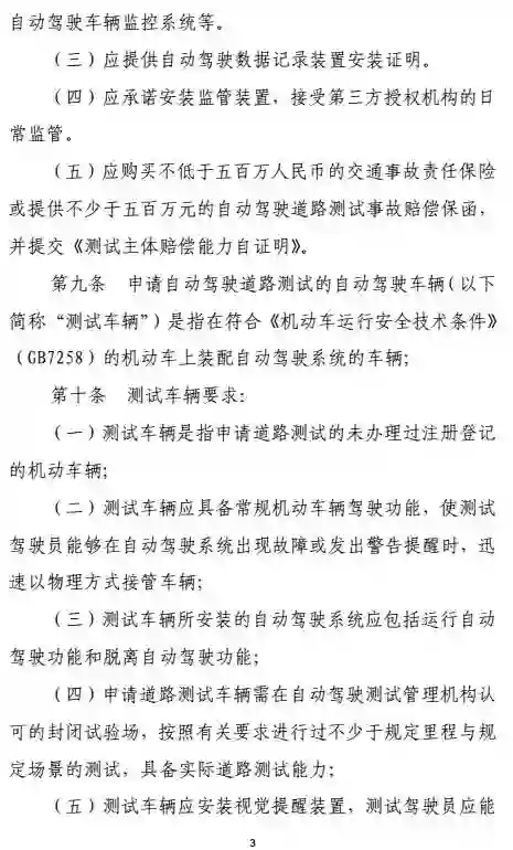
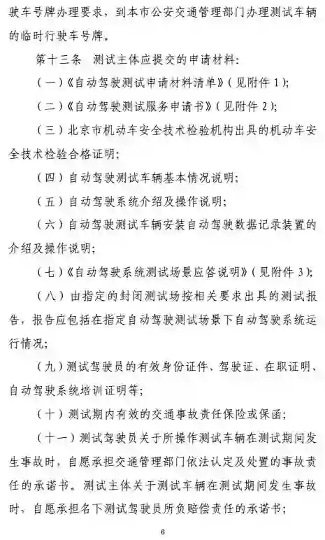
  1. 在中国境内注册的独立法人单位,因进行自动驾驶相关科研、定型试验,可申请临时上路行驶;

  2. 申请道路测试的车辆必须符合国家机动车运行安全技术条件,并且具备自动、人工两种驾驶模式,可在两种模式间随时切换;

  3. 为保证安全,测试车辆在上路测试前,必须在自动驾驶封闭测试场进行过不少于规定里程与规定测试环境的测试测试结果经专家评审认定,具备条件才允许上路测试;

  4. 上路测试期间,车辆属于“有人驾驶”状态,每辆车都要配备有一定驾龄经验、熟悉自动驾驶系统的测试驾驶员,正常情况下,测试驾驶员监控车辆的运行,特殊或紧急情况下,由测试驾驶员接管测试车辆进行驾驶操作,确保车辆行驶安全;

  5. 测试的车辆还必须安装监管装置,可以随时监测驾驶员的驾驶行为;

  6. 测试主体应具备赔偿能力,应购买每车不低于五百万人民币的交通事故责任保险,或提供不少于五百万元的自动驾驶道路测试事故赔偿保函;

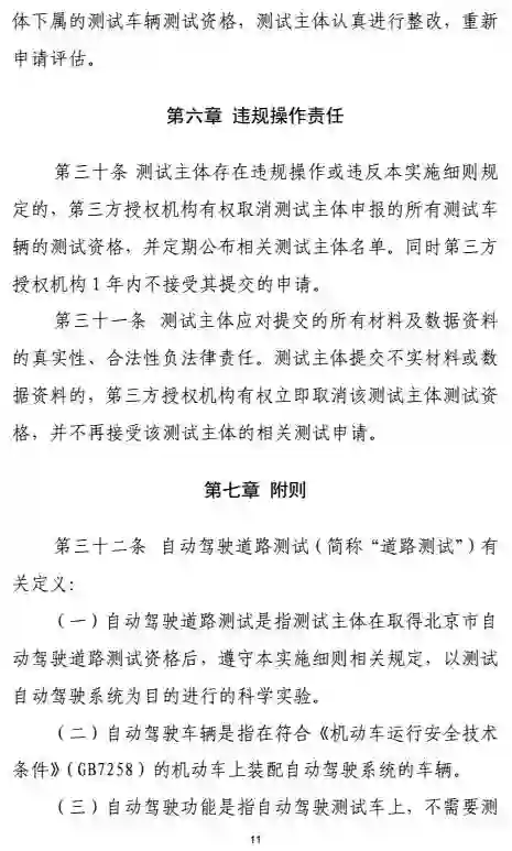
  7. 测试主体应与测试驾驶员签订劳动合同。测试车辆测试期间发生交通事故或交通违法行为,认定测试驾驶员为车辆驾驶员,由市公安交管部门按照现行道路交通安全法律法规的规定进行处理,并由测试驾驶员承担相应法律责任。

北京市交通委表示,自动驾驶是提升道路交通智能化水平、推动交通运输行业转型升级的重要途径。随着大数据和人工智能的突破性进展,自动驾驶核心技术日臻成熟。

本市目前已基本实现自动驾驶全产业链聚集,成为全国自动驾驶技术、人才、企业的聚集地。在涉及自动驾驶的人工智能、软件开发、地图定位、运营管理、芯片制造、传感器、通讯、车辆制造等领域均有技术水平领先的企业。

像北汽、北京奔驰、长安汽车等车辆制造厂,以及百度、驭势等互联网企业均已研发出高性能的自动驾驶车辆和系统。

道路测试是自动驾驶从研发到规模化应用的关键环节,对自动驾驶技术的发展意义重大。为了通过科技创新引领城市交通管理和服务的新突破,本市已将自动驾驶车辆道路测试作为一项重大的管理创新工作来推进。发布了自动驾驶车辆道路测试有关工作的指导意见和自动驾驶车辆道路测试管理实施细则两个指导性文件。

指导意见和实施细则将明确上路测试的有关要求和管理流程,在保证道路交通安全的前提下积极、稳妥地推动自动驾驶车辆实际道路测试工作。

据悉,北京市交通委、公安交管局等部门将综合考虑道路技术条件和交通流量等因素,选择第一批可用于实际测试的道路,所选择的测试道路将包括城市主干道、支路、红绿灯路口等多种交通场景。

附件一:北京市关于加快推进自动驾驶车辆道路测试有关工作的指导意见(试行)

附件二:北京市自动驾驶车辆道路测试管理实施细则(试行)

- END -

  推 荐 阅 读  

蔚来ES8惊艳了所有人,但李斌说真正的困难才刚开始


2017年创业项目“死亡”盘点:创业者伤心,资本流泪,大公司也沉没!

登录查看更多
0

相关内容

华为发布《自动驾驶网络解决方案白皮书》
专知会员服务
130+阅读 · 2020年5月22日
【白皮书】“物联网+区块链”应用与发展白皮书-2019
专知会员服务
94+阅读 · 2019年11月13日
镭神多线激光雷达强势赋能许昌芙蓉湖5G自动驾驶示范区
未来产业促进会
10+阅读 · 2019年5月8日
我国智能网联汽车车路协同发展路线政策及示范环境研究
热点 | 深圳无人驾驶公交车正式运营!
机器学习算法与Python学习
3+阅读 · 2017年12月4日
无人驾驶汽车
劲说
6+阅读 · 2016年8月26日
Arxiv
4+阅读 · 2019年4月3日
Adaptive Neural Trees
Arxiv
4+阅读 · 2018年12月10日
VIP会员
相关资讯
镭神多线激光雷达强势赋能许昌芙蓉湖5G自动驾驶示范区
未来产业促进会
10+阅读 · 2019年5月8日
我国智能网联汽车车路协同发展路线政策及示范环境研究
热点 | 深圳无人驾驶公交车正式运营!
机器学习算法与Python学习
3+阅读 · 2017年12月4日
无人驾驶汽车
劲说
6+阅读 · 2016年8月26日
Top
微信扫码咨询专知VIP会员