31岁的张小龙也迷茫过

2019 年 8 月 23 日 腾讯课堂产品学院

作者:唐韧,人人都是产品经理、腾讯大学专栏作者。

来源:唐韧(ID:RyanTang007)


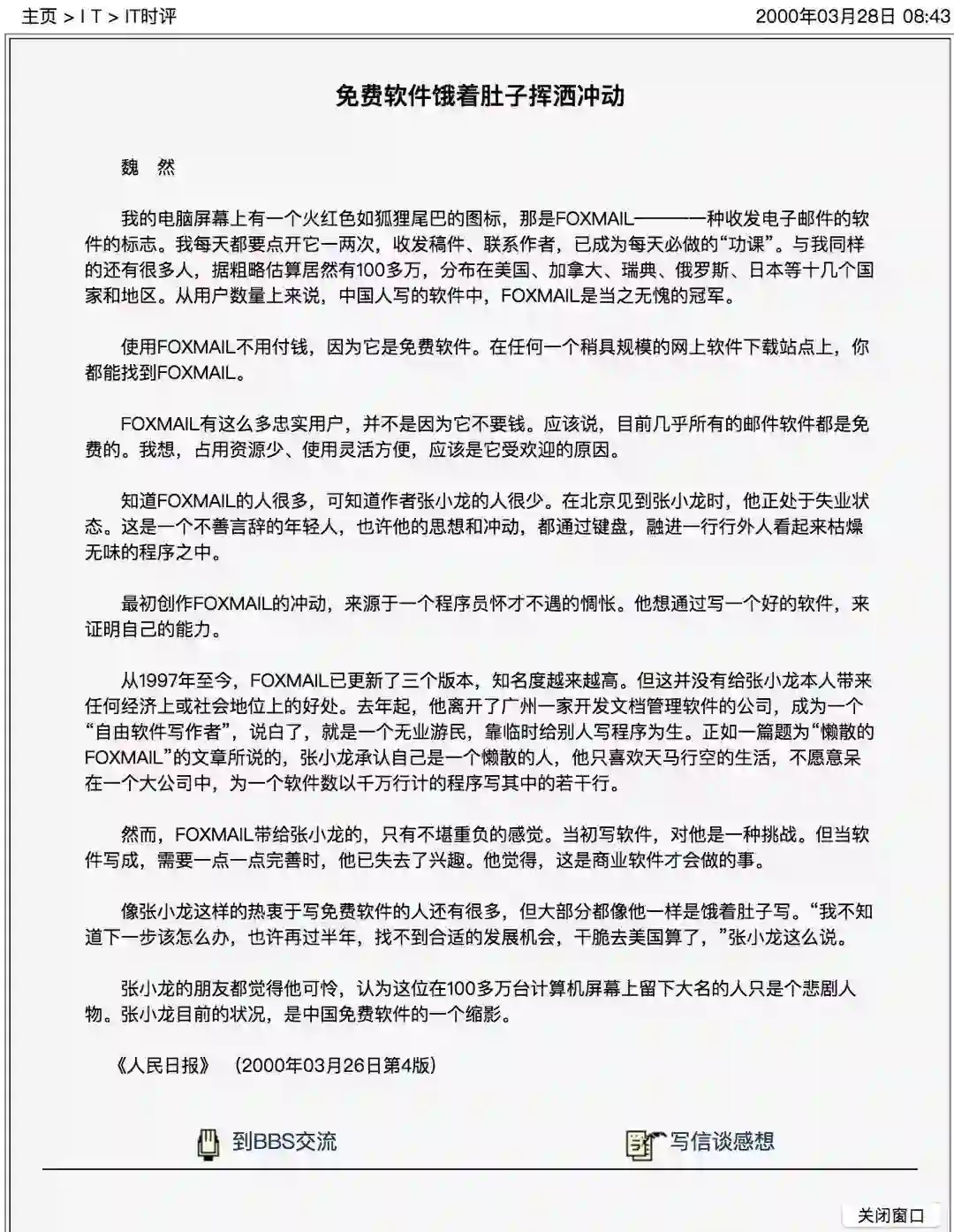
这张人民日报在 2000 年发表的报道截图,最近在我的朋友圈传播比较广。是当时的一个记者在见完张小龙后写的一篇文章。


先看一下。



关于小龙哥的历史,相信很多人都已经很熟悉了。他 1969 年生于湖南洞口县,同为湖南老乡,我家离洞口的直线距离也不到两百公里。


说实话,对于做产品的人,小龙哥应该是很多人的偶像,包括我。这种崇拜不是追星,而是来自内心里真切的佩服。


只身一人开发出 Foxmail,就算放到现在,也是一位顶级程序员。更何况,在那个时代,设计、开发、运维全部由他独自完成,按今天的话说,就是典型的“全栈”。


他创作 Foxmail 的冲动,来源于一个程序员的怀才不遇,他想通过写一款好软件来证明自己的能力。


在我看来,这是很多暂时还没有取得成就的人的共同心理,就像你我,谁不是奋斗在自我实现的道路上呢。


那时还没有产品经理这个角色,产品也大多被叫做软件,但 31 岁的张小龙已经靠一己之力完成了属于自己的代表作。


不管怎样,当时的 Foxmail 作为一款产品来说是成功的,那个年代能聚集超过百万用户已经非常了不起了,2000 年的国内上网用户才有多少。


现实和理想总是不那么匹配,靠免费软件无法长久下去,总得填饱肚子生活。

如果真的像小龙哥自己说的那样,找不到合适的机会就去了美国,那世界上就少了一个微信之父,而多了一个优秀的硅谷技术高手。


有时候一想,这个世界真的很神奇,我们的一个决定、一个举措,影响和改变的可能是一个你无法想象的结局。


失业状态、不善言辞、不知道下一步该怎么办,这些关键词放在那时的小龙哥身上就跟今天很多年轻人的状态很相似,年轻的我们,谁还没有迷茫过呢。


关注我公众号的读者中,有很大一部分是刚工作不久或者是应届毕业的同学,有时候跟他们的交流中,也能很明显的感受到这种迷茫。


工作没有长进、看不到发展前景、自身得不到成长,再加上外界的各种压力,买房、结婚、生娃,这些都很容易使人陷入迷茫。


不过,哪有什么一帆风顺的人生呢!

如果少了这些,也就少了一些打怪升级的机会,如果没有努力奋斗过,连享受成功的机会都没有。老了回想,也一定会觉得少了些什么。


只要一直向上,把当下的每一件事做好,把自己这款“产品”持续打造好,迷茫都是暂时的。


31 岁的小龙哥确实陷入了迷茫,但后面的很多年,他一直在向上,没有因为卖掉 Foxmail 得到那 1200 万就开始退休。要知道,那个年代的 1200 万可是很多很多钱了。


后来的故事你们都知道了,QQ邮箱被腾讯誉为七星级产品,而在小龙哥 42 岁那一年,微信上线了。


我想说的是,不管在哪个时代,只要我们还年轻,就要充满向上的力量,只要一直向前,暂时的迷茫都不是事儿。


很多人都会有一段付出很多努力但没有结果的时期,别放弃,时间会带来最好的回报。




———————— END ————————


精彩回顾:

阿里人眼中的产品经理

如果在腾讯做产品,你在哪一级?

终于有人把中台说清楚了


❖ 想要入门产品,但是没人带?
❖ 想要转岗产品,但是0基础?
❖ 想要高效上手产品工作,但是知识不系统老犯错?
❖ 点击阅读原文3个月系统搭建知识框架、学习大厂方法论


你点的每个好看,都是我变优秀的动
登录查看更多
1

相关内容

知乎主页: allenzhang 湖南人,Foxmail创始人,「微信之父」,腾讯公司副总裁。

1994年硕士毕业于华中科技大学,同年前往广州工作,从事软件开发。
1997年,Foxmail 1.0 Beta面世。2000年,他以1200万的价格把Foxmail卖给博大公司。2005年3月,腾讯收购Foxmail,他随即出任腾讯广州研发部总经理。
2010年,张小龙开始着手微信的开发工作。2011年8月,出任腾讯公司副总裁。
打怪升级!2020机器学习工程师技术路线图
专知会员服务
99+阅读 · 2020年6月3日
Python数据分析:过去、现在和未来,52页ppt
专知会员服务
103+阅读 · 2020年3月9日
《代码整洁之道》:5大基本要点
专知会员服务
50+阅读 · 2020年3月3日
清华大学两名博士生被开除:你不吃学习的苦,就要吃生活的苦
机器学习算法与Python学习
25+阅读 · 2019年9月16日
知乎破8万赞回答:那些厉害的人,思维方式比你强在哪儿?
“我今年36岁了,除了收费啥也不会!”
创业邦杂志
4+阅读 · 2018年1月14日
Arxiv
11+阅读 · 2019年6月19日
Arxiv
4+阅读 · 2018年2月19日
VIP会员
相关VIP内容
打怪升级!2020机器学习工程师技术路线图
专知会员服务
99+阅读 · 2020年6月3日
Python数据分析:过去、现在和未来,52页ppt
专知会员服务
103+阅读 · 2020年3月9日
《代码整洁之道》:5大基本要点
专知会员服务
50+阅读 · 2020年3月3日
Top
微信扫码咨询专知VIP会员