2017胡润女富豪榜出炉!中国包揽全球前五;《战狼2》56.8亿票房收官;王健林看好乐视前景意向投资新乐视…

2017 年 10 月 27 日 i黑马 静静

☝☝☝网曝投资人的一天


了解信息,筛选项目,项目约谈,撰写协议……每天工作十八个小时,拼命三郎啊有木有~看完后静静默默地起床准备去上班了(╯▽╰)


早安艾瑞巴蒂,一起来看今天的早报…


【黑马高调早报】第834期


文 | 静静



头条:有钱的中国女人


1、2017胡润女富豪榜出炉!全球最有钱5个女人均来自中国


10月26日,胡润研究院发布《2017胡润女企业家榜》,榜单显示:全球最成功女企业家前五名均来自中国。“触屏女王”蓝思科技46岁周群飞财富增长56%,以700亿成为中国及全球最成功女企业家;龙湖53岁吴亚军财富增长59%,以525亿成为中国及全球第二大最成功女企业家。碧桂园36岁杨惠妍再次成为中国女首富。



侯瑞峰Kevin:给吴亚军点赞,给母校捐了一个亿,我也拿过她赞助的5000元奖学金

futurevan:期待更多的女强人来自大陆!

心儿飞欧尼酱:所以,这个榜单我为什么要点开,扎心德勒

矜持sum:没有老干妈么

慢弹回人体工学闪电狗:只能说 中国才是真正有女权的国家 资本最诚实

姚珊珊ANY:然而,这里面没有你!可是,也没有我啊……

覃扬阳羊:果然还是房产最赚钱



国内资讯


2、余承东现身深圳小米之家旗舰店


近日有网友拍到华为消费者业务CEO余承东现身深圳万象城小米之家旗舰店。在商场上,友商之间互相打探“军情”的做法并不让人意外。雷军前段时间也走访了一遍河南的线下手机卖场,其中就包括贴满OPPO和vivo海报的专卖店。



pp豆:不知道店员有没有认出他是华为手机老大?

飞跃pro:雷军考察oppo,我老余也学一波

搬砖磊:麻蛋,赚富人的钱也算了,我们穷人也不放过

千蕊玩彩:原谅我笑了,考察低端市场……这词整的好

shede:任总,被你说对了,我就是那百分之九十几的人

mimixid: 华为要学小米线下转型?


3、马云发文悼念鲁冠球:他们离开了 但留下了一个时代

 

著名浙商、浙江万向集团董事局主席兼党委书记鲁冠球逝世后,中国企业家俱乐部主席马云于出差途中撰文悼念。马云在文中写到,浙商开创了一个时代,而鲁老代表的这辈人开创了一代浙商! 想起前不久我们才给冯根生、沈爱琴举行了追思会,现在鲁老先生也撒手人寰,他们都相继离开我们,无比难过。郭广昌、徐冠巨、吴晓波等多位大佬也发文悼念。吴晓波称:鲁冠球曾告诉我,战士的终点就是坟墓。徐冠巨称:人生在世,生一日应尽一日之勤。郭广昌称:老鲁是企业家精神最好的案例。



4、美团外卖员偷吃客户餐食又给吐回去 官方回应称已辞退


10月26日,近日网上爆出外卖小哥在送餐途中偷吃客人饭菜的事件,美团回应:目前涉事配送员已经找到,按照美团外卖规章制度予以辞退。




5、前百度研究院院长林元庆离职 称要在AI领域创业

 

被前百度首席科学家吴恩达邀请加入百度两年后,前百度研究院院长林元庆,也选择了离职投入AI创业的浪潮之中。2015年11月,林元庆加入百度担任深度学习实验室(IDL)主任,距今离职正好两年。


feifei:2B,2C,说白了就是要有盈利,AI目前只有付出没有回报的爱慕造型:百度的大牛真多

cc小圆:这些是领军人物,在方向和战略层面的,很多新鲜事物都是小年轻搞出来的。

思考特:百度AI大牛频频流失,是AI领域外面的诱惑更多,还是百度水土出了问题。


6、新东方评级遭下调 盘中股价大跌逾7%


10月27日,新东方(纽约证券交易所股票代码:EDU)股价在美股市场周四交易中大幅下跌逾7%,原因是中信里昂证券将其股票评级从“跑赢大盘”(Outperform)下调到了“逊于大盘”(Underperform)。中信里昂证券指出,新东方第一财季营收超出分析师预期,但毛利率由于促销活动而被压低,从而抵消了营收带来的利好。

 

7、香港公司推出全球首款指尖陀螺手机

 

10月26日消息,日前,香港手机生产商Chilli就推出了一款指尖陀螺手机。据介绍,该款手机支持电话接听、短信发送和视频观看,配有一块 1.4 英寸显示屏,32MB 内存,支持最高 8GB 扩展。手机采用直板按键设计,提供 6 种配色。目前,该款手机已在印度市场发售,价格13英镑(约113 元)。


fslie:这很可以

信仰无神论:华强北产品

五公里的爱020:看视频的话……


8、阴阳师热度大跳水 报告称7个月内有720万玩家卸载《阴阳师》

 

近日,极光大数据发布了《2017年9月阴阳师App研究报告》,报告显示,2017年9月份《阴阳师》用户规模为683万,不足峰值时(1403万)的一半。也就是说,自2017年2月至9月短短的7个月内,有720万玩家卸载《阴阳师》。


猴老八:一手多好的牌啊 打的稀烂

一只大山羊的羊:我还不知道阴阳师是啥,这就凉了?

塘主有丢丢心累了:之前因为太肝就弃了…

立早菌勇敢做自己:刚出的时候多火,登录都得排队!唉,不说了


9、weixin.com域名被腾讯成功仲裁 价值或高达3000万


去年4月13日,weixin.com域名于当天交易,成交价格达到了8位数,可能在3000万元左右,不过买家并不是腾讯。今天网上则传出了腾讯成功申请仲裁weixin.com域名的信件,该域名终于实至名归。仲裁委员会认为,在本案中《ICANN 统一域名争议解决政策》第 4(a)条规定的三项条件均得到满足,因此专家组裁定支持投诉人的投诉请求,将争议域名转移给投诉人,即腾讯成功仲裁获得“微信”拼音域名weixin.com的所有权。



10、滴滴柳青:人工智能将改变交通 未来或不再有红绿灯

 

滴滴出行总裁柳青近日出席了沙特主权财富基金举办的 “未来投资计划”峰会,柳青表示,滴滴目前正在与城市管理者和全球伙伴,通过人工智能改变城市的交通状况。“滴滴利用大数据已经让红绿灯变得更智能,会不会有一天不再需要红绿灯了呢?当算法更先进,充分和整个交通管理体系结合,也许未来城市不会再有红绿灯。”


小闲聊科技:确实如此,时代在发展,技术在不断更新。红绿灯也会被新一代技术所代替

chengzhang2017:实现无红绿灯,最后到底是一个什么效果呢

手机用户3133:没必要猜想得这么绝对,这是一个渐进的过程。。。


11、近750亿资金到位,联通混改战略投资者已全部完成现金认购

 

近日,中国联通混改战略投资者全部完成现金认购。这距离10月13日中国联通收到证监会正式核准文件还不足半个月,远远低于规定的非公开发行最长完成期限6个月。业内人士称,中国人寿、腾讯、百度、京东、阿里、苏宁、光启、淮海方舟、兴全基金、结构调整基金等战略投资者,用短时间内近750亿元真金白银的投入,彰显了对联通混改前景的信心。


安静歌:政府的力量

魅力淮安:希望联通能好起来,根深蒂固的老毛病,改太难了。

开心水中天:祝入股的民营企业好运

鱼坤齐姐办副主任:混改=强捐


12、王健林看好新乐视前景 乐视网称尚未有引资实质进展


通过多渠道独家获悉:万达集团意向投资新乐视,这次投资事宜是王健林亲自向融创方面提出的。知情人透露,王健林看好万达和融创携手做大乐视的想象空间。目前融创方面没有拒绝这一请求。26日晚间,乐视网(300104.SZ)发布澄清公告称,公司截止目前并未就引入新的投资人事项和任何机构或个人达成实质性进展。不存在媒体报道中恒大集团和万达集团入股之事。


13、支付宝小程序入口确定:可通过“朋友”页进入


日前,支付宝在应用市场上架了新版App,最明显的改变是“朋友”页原有功能的布局优化,整体更加清晰明了。新版的“朋友”页顶部增加了固定功能入口,从左到右分别是“生活号”、“小程序”、“生活圈”。顶部区域下方则保持消息列表模式,包括了“我的客服”、“消息中心”、“支付助手”、好友对话等板块。值得关注的是,小程序在最新版支付宝上获得明确的固定入口,全量用户可以通过该入口进入小程序“聚合页”。



知识分子一枚:微信里面早就有小程序了

星星3254:做成H5就好,不用发版本

xidles:支付宝这次改版,干净!


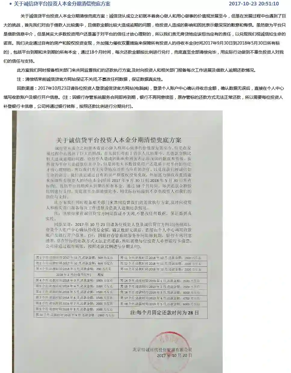
14、又要踩雷?酷骑单车关联网贷平台逾期3.8亿


负面缠身的酷骑单车还未走出押金逾期风波,关联公司诚信贷又发生3.8亿元的逾期,官方发布公告称将用18个月按比例逐渐进行兑付。10月23日晚间,诚信贷发布《关于诚信贷平台投资人本金分期清偿兜底方案》,称经通过18个月的时间,通过自有房产和股权投资变现,清偿2017年9月30日到2018年5月30日期间所有投资人的待收本金。这也意味着,诚信贷在9月30日起便出现了大规模的逾期。



啊啊啊啊啊啊:两个月了…………还没退给我

大仁舅舅:长标那么多,还能逾期?!

Siniche:只要不上征信分分钟倒闭


15、《战狼2》56.8亿票房收官,11月3日登陆网络平台

 

由吴京导演并主演的《战狼2》将于10月28日下映,截至目前,该片累计票房56.8亿。鉴于该片目前全国排片仅剩下0.4%,这一票房成绩将基本不会有变化。据悉,11月3日起,《战狼2》将登陆网络视频平台。


馨空气:估计很长一段时间无法被超越

猪的梦想2012:不是说要轮播一年嘛

haolego2011:终于来到网络平台了



国际资讯


16、瑞士工业巨头ABB CEO:中国已成为世界最大机器人市场

 

据CNBC报道,瑞士工业巨头ABB首席执行官史毕福周四表示,中国正在主导全球机器人市场。史毕福当天说,中国已成为“全球最大的机器人市场”,而且这种主导地位很有可能会延续到明年。他指出,“很显然,ABB在中国市场的影响力非常大。我们十多年前就开始在中国进行投资,而这种长期投资正在获得回报。”



17、比亚迪:未来除公共交通领域外 其他新车型都会使用三元电池


比亚迪(002594)日前在接受机构调研时表示,目前公司所有的PHEV乘用车都已使用三元电池,未来公司的规划可能除公共交通领域还会继续使用磷酸铁锂电池外,其他的新车型都会使用三元电池。目前公司动力电池产能大概是14GWh,预计今年底能达到16GWh。其中10GWh是磷酸铁锂电池,剩余部分是三元电池。目前公司在青海建设一个新的动力电池厂,预计2018年建设完成并投产。



风中之子999:2年后混动、豪华7座是未来的增长点

风雨同舟:三元锂比亚迪没优势

梦想激素:安全性是第一啊


18、美国知名电商Overstock筹划史上最大规模ICO

 

市面上所有已发行ICO募得的资金规模总计约为30.4亿美元。Overstock此番若募资成功,将彻底改变ICO代币圈的生态;采用ICO筹资让Overstock以在不稀释上市股份比例的情况下获得融资。


19、马斯克决定自产座椅适得其反 或拖累Model 3生产

 

由于外部承包商难以完成特斯拉公司在新款Model X座椅上的复杂设计,特斯拉CEO埃隆·马斯克在2015年决定自主生产座椅,同时也为之后的Model 3量产做准备,保证座椅这种基本配件的供应。但事实证明,特斯拉的这一策略适得其反。特斯拉的座椅生产尚未实现全面自动化,这使得特斯拉很难完成年产50万辆汽车的目标,其中多数是Model 3。




今日思想

世界上没有做错的事情,永远有时间。不要回头看,惋惜自己丧失了多少机遇,也不要觉得自己当下尴尬,羡慕下一代的机遇,任何时候都有机会,关键是我们能否把握当下。


——  陈天桥




* 本文i黑马原创,整编静静,争取做创投圈最好看、最有营养的早报,欢迎关注i黑马。




i黑马,让创业者不再孤独。

商务合作:15801105017(微信)


↓↓↓ 求报道!2017年推火100个明星初创公司

登录查看更多
0

相关内容

乐视视频,原名乐视网,2004年成立于北京,享有国家级高新技术企业资质,致力打造基于视频产业、内容产业和智能终端的“平台+内容+终端+应用”完整生态系统,被业界称为“乐视模式”。乐视垂直产业链整合业务涵盖互联网视频、影视制作与发行、智能终端、应用市场、电子商务、互联网智能电动汽车等;旗下公司包括乐视网、乐视致新、乐视移动、乐视影业、乐视体育、网酒网、乐视控股等;2014年乐视全生态业务总收入接近100亿元。
德勤:2020技术趋势报告,120页pdf
专知会员服务
192+阅读 · 2020年3月31日
2019中国硬科技发展白皮书 193页
专知会员服务
86+阅读 · 2019年12月13日
华为和其“公关危机”下的5G发布会
1号机器人网
7+阅读 · 2019年1月27日
创业者和伪创业者的10大区别
创业财经汇
8+阅读 · 2018年6月5日
刘强东清明节回湖南湘潭认祖,带给乡亲100亿“小礼物”
中国企业家杂志
7+阅读 · 2018年4月7日
Arxiv
5+阅读 · 2018年4月17日
VIP会员
相关VIP内容
德勤:2020技术趋势报告,120页pdf
专知会员服务
192+阅读 · 2020年3月31日
2019中国硬科技发展白皮书 193页
专知会员服务
86+阅读 · 2019年12月13日
Top
微信扫码咨询专知VIP会员