【1787】“ K钥来啦!”—帕博利珠单抗(Keytruda)今日中国获批上市

2018 年 7 月 26 日 肿瘤资讯
编译:肿瘤资讯编辑部
来源:肿瘤资讯

近日国家药品监督管理局(SDA)已正式批准抗PD-1单抗KEYTRUDA® 可瑞达™(帕博利珠单抗,Pembrolizumab)用于黑色素瘤治疗。

帕博利珠单抗:不可切除或转移性黑色素瘤治疗的新标准。

帕博利珠单抗是跨国药企第一个也可能是唯一研发黑色素瘤适应症的PD-1单抗

帕博利珠单抗在中国获批的第一个适应症是不可切除或转移性黑色素瘤,是中国黑色素瘤治疗领域中第一个获批的抗PD-1单抗;与此同时,帕博利珠单抗也是跨国药企目前唯一在中国开展黑色素瘤临床试验研究的抗PD-1单抗。

帕博利珠单抗是全球适应症最广的免疫检查点抑制剂,已经获得12个适应症

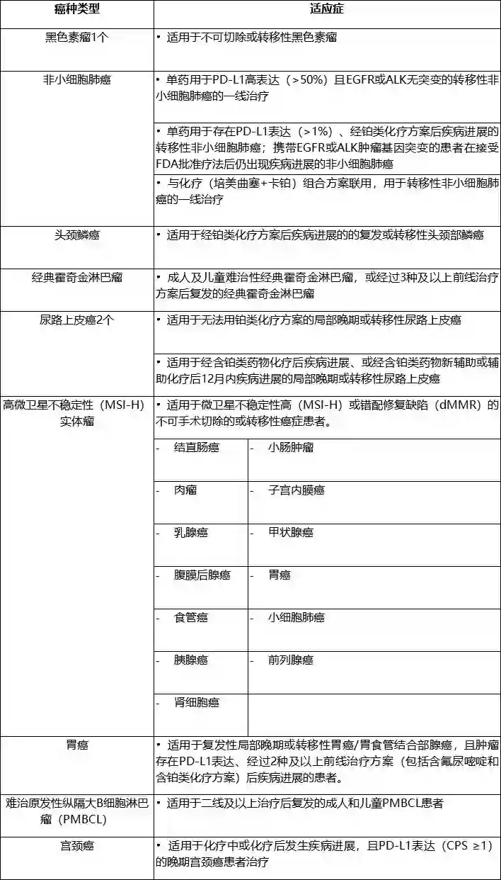
截至目前,帕博利珠单抗共获得12个适应症,是目前全球适应症最广的免疫检查点抑制剂,获批的适应症总结如下:

  • 黑色素瘤1个:适用于不可切除或转移性黑色素瘤。

  • 非小细胞肺癌3个:

    ·单药用于PD-L1高表达(>50%)且EGFR或ALK无突变的转移性非小细胞肺癌的一线治疗;

    ·单药用于存在PD-L1表达(>1%)、经铂类化疗方案后疾病进展的转移性非小细胞肺癌;携带EGFR或ALK肿瘤基因突变的患者在接受FDA批准疗法后仍出现疾病进展的非小细胞肺癌;

    ·与化疗(培美曲塞+卡铂)组合方案联用,用于转移性非小细胞肺癌的一线治疗。

  • 头颈鳞癌1个:

    ·适用于经铂类化疗方案后疾病进展的的复发或转移性头颈部鳞癌。

  • 经典霍奇金淋巴瘤1个:

    ·成人及儿童难治性经典霍奇金淋巴瘤,或经过3种及以上前线治疗方案后复发的经典霍奇金淋巴瘤。

  • 尿路上皮癌2个:

    ·适用于无法用铂类化疗方案的局部晚期或转移性尿路上皮癌;

    ·适用于经含铂类药物化疗后疾病进展、或经含铂类药物新辅助或辅助化疗后12月内疾病进展的局部晚期或转移性尿路上皮癌。

  • 高微卫星不稳定性(MSI-H)癌症1个:

    ·适用于微卫星不稳定性高(MSI-H)或错配修复缺陷(dMMR)的不可手术切除的或转移性癌症患者。包括结直肠癌、小肠肿瘤、肉瘤、子宫内膜癌、乳腺癌、甲状腺癌、腹膜后腺癌、胃癌、食管癌、小细胞肺癌、胰腺癌、前列腺癌、肾细胞癌。

  • 胃癌1个:

    ·适用于复发性局部晚期或转移性胃癌/胃食管结合部腺癌,且肿瘤存在PD-L1表达、经过2种及以上前线治疗方案(包括含氟尿嘧啶和含铂类化疗方案)后疾病进展的患者。

  • 难治原发性纵隔大B细胞淋巴瘤(PMBCL)1个:

    ·适用于二线及以上治疗后复发的成人和儿童PMBCL患者。

  • 宫颈癌1个:

    ·适用于化疗中或化疗后发生疾病进展,且PD-L1表达(CPS ≥1)的晚期宫颈癌患者治疗。

帕博利珠单抗在非小细胞肺癌中显示出最卓越的疗效

目前,帕博利珠单抗已经在晚期NSCLC患者中取得5个III期临床研究中总生存优势的试验结果,分别为KEYNOTE-010、KEYNOTE-024、KEYNOTE-042、KEYNOTE-189和KEYNOTE-407。这5项临床研究均取得了总生存阳性(OS)结果,引领了晚期NSCLC一线和二线治疗的变革。基于KEYNOTE-010、KEYNOTE-024和KEYNOTE-189的研究结果,帕博利珠单抗在晚期NSCLC患者中获批了3个适应症(见上)。值得一提是,在近期刚刚闭幕的2018 ASCO年会上,帕博利珠单抗联合化疗(紫杉醇卡铂)用于晚期肺鳞癌一线治疗的KEYNOTE-407研究结果在大会口头报道,为晚期肺鳞癌这一类难治性肿瘤带来新希望。目前,默沙东已经向FDA递交了上市申请,并有望尽快获批用于晚期肺鳞癌一线治疗。而在NCCN指南中,KEYTRUDA已经获得了一线单药和一线联合化疗用于鳞癌和非鳞癌的“大满贯”推荐。

帕博利珠单抗治疗尿路上皮细胞癌的III期临床研究是目前唯一一个取得OS获益的药物

目前,在尿路上皮细胞癌领域,FDA已经获批了4个免疫检查点抑制剂,分别为帕博利珠单抗、Atezolizumab、durvalumab和avelumab。在所有获批的免疫治疗药物中,帕博利珠单抗是唯一一个在III期临床试验中证实其可以显著延长尿路上皮细胞癌患者OS的药物。

帕博利珠单抗的从申请到获批仅历时5个月,创历史新高

据悉,本次帕博利珠单抗从递交申请到获批上市仅历时5个月创历史新高。2018年2月,默沙东向CFDA递交临床数据报告及上市申请,2018年7月,帕博利珠获得进口药品注册证IDL上市批准。这个记录打破了先前泰瑞沙保持的进口抗癌药物最快审批记录!为国家药监局点赞!

Keytruda适应症一览图。

相关阅读:

【2018 ASCO隔空对话】KEYNOTE407重磅来袭!听 Luis G. Paz-Ares教授和程颖教授如何解读

【2018 ASCO现场还原】KEYNOTE-042重磅来袭!听中外专家如何解读!

【2018 ASCO】免疫联合治疗NSCLC鳞癌再赢一局!KEYNOTE-407研究精彩抢先看

管中窥豹--从keynote-189和IMpower-150研究看PD-1/PD-L1 抗体治疗晚期实体瘤的未来

【AACR 2018】JTO主编 Alex A Adjei教授点评免疫一线治疗的三大重磅研究

【NEJM&AACR】 非鳞NSCLC一线免疫治疗新纪元的开启!KEYNOTE-189研究

【NEJM&AACR】黑色素瘤辅助治疗重大进展KEYNOTE-054:帕博利珠单抗降低复发风险43%

【JCO】KEYNOTE-028:Pembrolizumab用于PD-L1阳性的晚期宫颈癌初显曙光

【JCO】KEYNOTE-028: Pembrolizumab用于PD-L1阳性的鼻咽癌疗效如何?

KEYNOTE-006最终结果:pembrolizumab对比ipilimumab治疗恶黑疗效如何?

28个肿瘤相关临床试验招募患者


点击下方图片即可查看详情


登录查看更多
0

相关内容

Keynote 是一个演示幻灯片应用软件,由苹果电脑公司出品,运行于 OS X 操作系统。最早发布于 2003 年 1 月。 Keynote 现在与 Pages、Numbers 组成工具软件套装 iWork.
专知会员服务
29+阅读 · 2020年3月6日
广东疾控中心《新型冠状病毒感染防护》,65页pdf
专知会员服务
19+阅读 · 2020年1月26日
3D Deep Learning on Medical Images: A Review
Arxiv
13+阅读 · 2020年4月1日
VIP会员
Top
微信扫码咨询专知VIP会员