融资周报 | 知乎获2.7亿美金融资,京东沃尔玛布局同城配送项目

2018 年 8 月 12 日 腾讯科技

点击上方“腾讯科技”,选择“置顶公众号”

关键时刻,第一时间送达



来源 / 腾讯科技(ID:qqtech)

欢迎下载腾讯新闻客户端,关注科技页卡,查看更多科技热点新闻


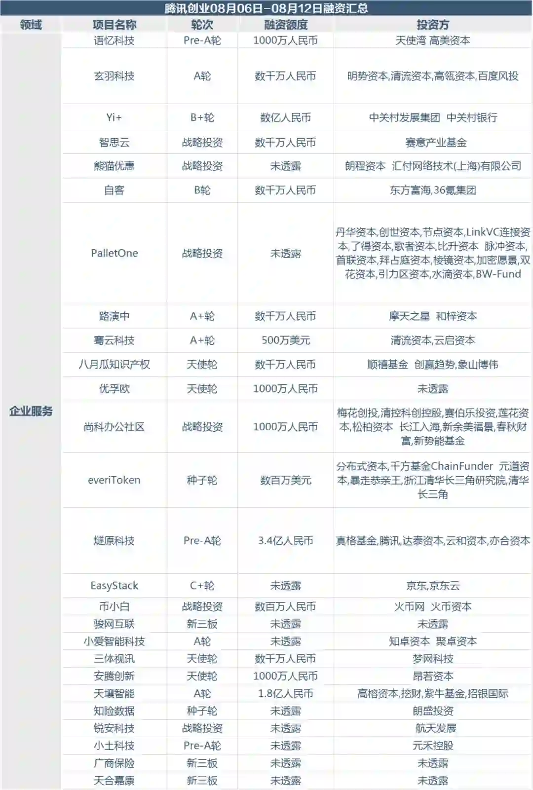
【2018年8月第2周(8.06—8.12)国内最新融资消息】 作为未来的独角兽,创投圈的融资消息你一定不能错过。“企鹅数钱”为你精编每日融资消息,整合每周、每月的投融资数据,创投圈的融资大事,只要看企鹅数钱就够了!


【融资概况】本周国内共发生了117起投融资事件,累计金额超过238.13亿人民币,和上周相比,获投项目数量有及融资金额都显著上升。


【最受投资人欢迎的领域】本周最受投资人欢迎的领域为企业服务共有26个项目获投和上周相比显著上升,其次为硬件领域本周共有19个项目获投和上周相比提高10个。


【融资轮次分布】从融资轮次上看,本周融资事件大多集中在A/A+轮,共有36个项目获投,其次集中在天使轮,共有18个项目获投,从本周的情况来看,投资人还是关注早期项目。


【融资金额分布】本周共有117个项目获得投资,累计金额超238.13亿人民币,“汽车交通”领域成为本周最吸金的领域,融资金额超过66.30亿人民币,其次为“物流”领域共获得了36亿人民币融资。


【单笔融资金额超过1000万美金的行业分布图】单笔融资金额超过1000万美金的融资事件共有17个,和上周相比下降2个,本周巨额融资事件主要集中在硬件领域。


【最值得关注的融资项目】本周最值得关注的项目为网络问答社区知乎获得了2.7亿美金融资, 知乎上线于2011年,早期为需要邀请码才能注册的小众社区,目前已成长为了一个知识内容平台。 本轮融资后,知乎将加速全民知识内容平台的建设,加大在 AI 技术、内容生态、知识服务和商业化等多个维度的投入。




风口行业解读


本周的风口行业为同城配送,其中最值得关注的项目为达达-京东到家获得5亿美金融资,以及UU跑腿获得2亿元B轮融资,达达成立于2014年 ,2016年4月达达和京东到家合并,目前京东到家业务日单峰值突破100万,达达也成长为日单峰值千万级的平台,达达-京东到家已逐渐成长为无界零售的基础设施。


UU跑腿创立于2015年6月,是一家专注于同城速递+即时服务的平台,目前,UU跑腿平台已签约“跑男”超过100多万人,服务全国2000多万用户,并在137个城市开展了相关服务。


企业服务领域本周共有26个项目获投,其中最值得关注的项目为人工智能服务平台天壤智能获得A轮融资,天壤智能致力于为个性化营销、游戏、机器人等领域提供人工智能解决方案为企业提供运营自动化、营销自动化、分析自动化等服务,升级企业的竞争壁垒,来解决中小企业“营销难”的问题。



硬件领域本周共有19个项目获投,其中最值得关注的项目为航天科技公司零壹空间OneSpace获得融资,零壹空间OneSpace是一家主打航天器的科技公司,打造“中国版Space X”,目前正专注于第一款低成本小型运载器的研制、设计及总装,主营业务是为商用微小卫星等小型航天器提供专享发射服务。


文化娱乐领域本周共有11个项目获投,除知乎外最值得关注的项目为泛音乐视频社交 APP菠萝BOLO获得B轮融资,菠萝 BOLO(原碎乐)是一款手机音乐创作与分享App。碎乐App集合了部分分答与弹幕视频App的功能,总共分为音乐人、问答、 乐评、 榜单 、订阅 、关注几个大类。在欣赏作品时,可以对作品进行评价并选择是否形成弹幕,认证用户可以对发布的作品发布乐评,认证平台可以跟微博绑定。



本地生活领域本周共有5个项目获投,其中最值得关注的项目为Yee Coffee易咖获得了新一轮融资,Yee Coffee易咖是一家以智能自助现萃咖啡机服务商,致力于打造物联网智能商用“自助现萃咖啡供应链平台”,成为打造终端用户消费升级市场的线上线下供应链的“互联网+”公司。


金融领域本周共有13个项目获投,其中最值得关注的项目为人工智能金融风控和反欺诈技术提供商慧安金科获得融资,该项目使用人工智能方案,提炼大数据价值,构建反欺诈体系,服务于大规模注册、欺诈开户及转账、团伙骗贷等场景。


体育运动领域中最值得关注的项目为爱奇艺体育获得5亿元融资,爱奇艺体育是爱奇艺与当代明诚旗下新英体育共同打造的超级在线体育平台,由双方共同成立的合资公司北京新爱体育传媒科技有限公司独立运营,将网罗足球、网球、高尔夫等顶级体育赛事,囊括英超、欧洲国家联赛、澳网、ATP、WTA等优质版权内容。


电子商务领域本周共有8个项目获投,其中最值得关注的项目为飞哥上品获得1亿元融资,飞哥上品是一家食材供应链交易平台,集采购、供应、分拣、物流为一体,缩短中间环节,主要产品包括蔬菜、水果、生鲜、肉类等,为餐饮、酒店采购商提供一站式快捷配送服务。



以上便是今天企鹅数钱每日融资的精编内容。如果你获得了融资,希望得到我们的关注,请联系我们:startup@tencent.com


 


登录查看更多
0

相关内容

知乎是中文互联网最大的知识社交平台,拥有认真、专业和友善的独特氛围,连接各行各业的精英。用户分享着彼此的专业知识、经验和见解,为中文互联网源源不断地提供高质量的信息。

AI创新者:破解项目绩效的密码
专知会员服务
35+阅读 · 2020年6月21日
广东疾控中心《新型冠状病毒感染防护》,65页pdf
专知会员服务
19+阅读 · 2020年1月26日
【德勤】中国人工智能产业白皮书,68页pdf
专知会员服务
310+阅读 · 2019年12月23日
为什么AI公司都在一边融资,一边投资?
腾讯创业
6+阅读 · 2018年9月25日
爱奇艺路演PPT曝光:下周在纳斯达克上市
腾讯科技
3+阅读 · 2018年3月19日
Arxiv
9+阅读 · 2019年11月6日
Arxiv
19+阅读 · 2018年6月27日
Arxiv
4+阅读 · 2018年1月15日
VIP会员
相关论文
Arxiv
9+阅读 · 2019年11月6日
Arxiv
19+阅读 · 2018年6月27日
Arxiv
4+阅读 · 2018年1月15日
Top
微信扫码咨询专知VIP会员