贾跃亭妻子被列入老赖名单;苹果去年抓获29名泄密者丨钛午报

2018 年 4 月 16 日 钛媒体 午报君

钛媒体 TMTPost.com

|科技引领新经济|

4月

16日

贾跃亭妻子甘薇被列入老赖名单;苏宁体育即将完成A轮融资,总金额5到6亿美元;唱吧麦颂获亿元A轮融资;曝微软弃用Win10春季版名称;Waymo申请加州全自动驾驶测试许可证等。


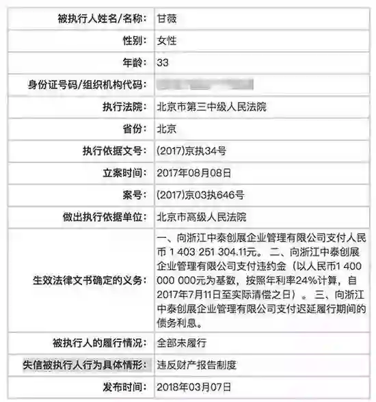
今日头条:贾跃亭妻子甘薇被列入老赖名单 涉及金额14亿元

近日据北京市第三中级人民法院发布时间为2018年3月7日的执行信息显示,贾跃亭妻子甘薇应向浙江中泰创展有限公司支付人民币14.03亿元,支付按照年利率24%计算的违约金,以及迟延履行期间的债务利息,由于甘薇未能履行生效法律文书确定的义务,列入失信被执行人名单。


根据公告,执行法院为北京市第三中级人民法院,立案时间为2017年8月8日,生效法律文书确定的义务为:向浙江中泰创展企业管理有限公司支付人民币14.03亿元;向浙江中泰创展企业管理有限公司支付违约金(以人民币14亿元为基数,按照年利率24%计算,自2017年7月11日至实际清偿之日);向浙江中泰创展企业管理有限公司支付迟延履行期间的债务利息。被执行人的履行情况为全部未履行,失信被执行人行为具体情形:违反财产报告制度。


这也是甘薇首次被列入失信被执行人名单, 中国执行信息公开网显示,贾跃亭已经7次被列为失信被执行人。


此前,甘薇1月2日曾在微博上表示,贾跃亭质押股票贷款余额为69亿元,2014年至今利息支出17.4亿元,股权投资约16亿,经营投入约152亿,还替公司担保100多亿,个人及家庭两套房产和资产都被冻结,负债累累,将与债务小组全力以赴解决债务问题。


钛媒摘声:


有一些创业团队,四五个人、七八个人喝顿酒,吃顿饭就凑成了,每人拿10%到20%的股份,说哥们儿我们开干吧。到最后发现,整个团队是乌合之众,要么没有真正的团队分工,要么没有良好的团队合作和未来发展机制。过去两年,我对这样的创业团队进行过跟踪,最后发现其中80%的都散架了。但有一种团队很稳健,就是创始人先独立创业,随着项目需要不断引进人才。  ——新东方教育集团创始人俞敏洪



中国公司国际化是必然的道路,中国有那么大的市场做保底,在这个市场上积蓄了力量,最终还想要增长肯定要到更广阔的市场上去。中国市场再大,也不过是全球百分之二三十的市场。如果只想以本土的市场来发展,是很难和全球性的公司来竞争的,这点联想认识的比较早。中国的企业发展不外乎两条路,一条横着走,一条纵着走。所谓横着走就是多元化发展,所谓纵着走就是你在把一个行业基于中国市场做大做强之后,你垂直发展,向海外去发展。 ——联想集团董事长兼 CEO 杨元庆


更多关注:

1


商业

苏宁体育即将完成A轮融资,总金额5到6亿美元


4月15日消息,苏宁体育正在接近完成5到6亿美元的A轮融资,估值超过百亿。苏宁体育此次融资由高盛领投,跟投机构中不乏大型知名机构。本轮融资结束后,华人文化也会成为股东之一。


唱吧麦颂获亿元A轮融资


4月15日,音乐聚会连锁品牌唱吧麦颂宣布完成了亿元级别的A轮融资,由前海梧桐,梅花创投,蓝驰创投投资。据了解,这是连锁KTV行业目前最大的单笔A轮融资。


曝微软弃用Win10春季版名称


4月15日消息,此前有爆料消息称,微软会在4月10日推送Windows 10 RS4正式版更新,也就是传闻中的Windows 10创意者更新春季版正式版。不过随后消息源称,Windows 10 RS4正式版遭遇阻塞性Bug,导致公开推送推迟。现在The Verge高级编辑Tom Warren表示,微软已经放弃使用Windows 10 Spring Creators Update(创意者更新春季版)的名称。


Waymo申请加州全自动驾驶测试许可证,且无需配备人类司机


4月15日消息,据国外媒体报道,几周前,媒体报道了加州正在接受自动驾驶汽车许可申请的消息,这将允许完全无人驾驶的车辆在公共道路上进行测试。当时,汽车部没有透露哪些公司申请了许可证。现在,我们知道其中一家公司是Waymo。上周,加州公共事业委员会表示,它将允许自动驾驶汽车接送乘客,且无需配备人类司机。


爱驰汽车成立1年完成三轮融资,估值已过百亿


4月15日,爱驰汽车在上海长阳创谷举办品牌战略发布会,并宣布成立仅一年多时间的爱驰汽车累计获得三轮融资,总融资额达70亿元,本轮融资完成后,估值将过百亿元。此轮融资由沙钢集团领投,广微控股、复鼎资本及浦茵实业、富纳源等机构跟投,本次交易由汉理丰足担任独家财务顾问。


2G正式关闭,500万用户将无法进行通话


“2G已是过去式,3G渐成过去式,4G作为进行时,5G正是将来时。”经常有人用这句话来形容中国通信业的现状。网上近日流出来自联通内部的通告,中国联通某省公司正进行2G基站减频退服换机活动,拟关停低话务基站101个,为了发展4G,中国联通开始加速退网2G。对此,中国联通确认了这个消息。实际上,今年1月底中国联通就已经在多省开始积极部署2G网络的退服工作,并要求市场线严禁发展2G业务。


三六零首席财务官姚珏等两高管离职


三六零公司发布公告称,董事会收到两位高管辞职报告,副总经理兼财务负责人姚珏、副总经理廖清红即日起离职。上述人员的离职不会影响公司的正常生产运营。

2


技术

京东首次发布人工智能战略,建立开放平台推动无界零售


京东AI NeuHub开放平台正式发布。京东表示,NeuHub平台之所以能够赋能无穷场景,在于京东技术深度、受众广度、业务宽度三方面的平台战略支撑点。技术深度上,顶级技术领军人物加盟;受众广度上,作为普惠性开放平台,不同角色均可找到适合自己的场景;从业务宽度上,深耕电商、供应链、物流、金融、广告等多个领域应用,探索试验医疗、扶贫、政务、养老、教育、文化、体育等多领域应用。

3


可能关心的

苹果警告内部泄密者:将失去一切


据国外媒体报道,苹果公司日前在一份内部备忘录中警告员工,去年公司抓到了“29名泄密者”,其中12人为因此被捕,并补充称向媒体披露信息的工作人员“会失去一切”。该备忘录还警告说,员工要警惕“记市场者,分析师和博客博主”和自己的关系:“虽然彼此之间打交道似乎见怪不怪,但要记住,你的角色很重要…关于一款未发布的苹果产品的独家新闻可以为出版物产生巨大的流量,并且为相关博客的博主或记者带来财务效益。但泄露信息的苹果员工已经失去了一切。"

发现钛媒体,72问新生机;碎片时间,系统学习

点击阅读原文「72问大学」为你创业保驾护航。More Why,More Chance!
登录查看更多
0

相关内容

贾跃亭,乐视控股集团创始人、董事长兼CEO。
电力人工智能发展报告,33页ppt
专知会员服务
133+阅读 · 2019年12月25日
【德勤】中国人工智能产业白皮书,68页pdf
专知会员服务
310+阅读 · 2019年12月23日
2019中国硬科技发展白皮书 193页
专知会员服务
86+阅读 · 2019年12月13日
西工大、北航等被美国列入制裁“实体名单”
材料科学与工程
11+阅读 · 2019年5月25日
ofo商业模式破产
1号机器人网
6+阅读 · 2019年1月29日
2017企业阵亡最全名单公布
小饭桌
7+阅读 · 2018年2月28日
2017创业阵亡最全名单曝光,触目惊心!
今日互联网头条
5+阅读 · 2017年12月26日
Arxiv
8+阅读 · 2018年1月30日
VIP会员
相关VIP内容
电力人工智能发展报告,33页ppt
专知会员服务
133+阅读 · 2019年12月25日
【德勤】中国人工智能产业白皮书,68页pdf
专知会员服务
310+阅读 · 2019年12月23日
2019中国硬科技发展白皮书 193页
专知会员服务
86+阅读 · 2019年12月13日
相关资讯
西工大、北航等被美国列入制裁“实体名单”
材料科学与工程
11+阅读 · 2019年5月25日
ofo商业模式破产
1号机器人网
6+阅读 · 2019年1月29日
2017企业阵亡最全名单公布
小饭桌
7+阅读 · 2018年2月28日
2017创业阵亡最全名单曝光,触目惊心!
今日互联网头条
5+阅读 · 2017年12月26日
Top
微信扫码咨询专知VIP会员