成为VIP会员查看完整内容
VIP会员码认证
首页
主题
会员
服务
注册
·
登录
0
2022年中国VR游戏行业洞察报告|36氪研究院
2022 年 7 月 18 日
36氪
VR打破虚拟与现实边界,内容生态完善助力VR游戏扩容。
来源|
36氪研究(ID:kr_research)
封面来源|
视觉中国
VR(Virtual Reality,虚拟现实)游戏是VR与游戏场景的融合,通过头显、手柄等硬件设备为终端用户提供与虚拟世界沉浸式交互的游戏体验,较PC端及移动端游戏更具强烈的拟真度与代入感。作为当前C端应用渗透率最高的领域,VR游戏是VR最有可能率先实现大规模应用的融合场景之一。
发展环境
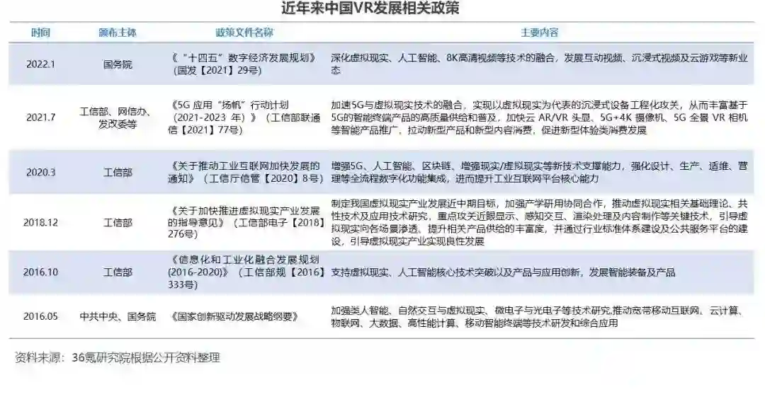
政策环境:政策引导虚拟现实技术攻关,推动虚拟现实与游戏场景双向融合
2016年以来,政策文件愈发频繁地提及虚拟现实技术。特别是2018年,工信部出台《关于加快推进虚拟现实产业发展的指导意见》(工信部电子【2018】276号),标志着我国首个虚拟现实专项产业指导规划诞生。相关政策的陆续出台,旨在鼓励包括近眼显示、感知交互、渲染处理及内容制作等在内的虚拟现实关键技术攻坚。由此推动虚拟现实与人工智能、5G等技术的结合,为其在更多场景的应用奠定基础,从而为VR游戏的进一步高效融合与应用提供有利政策条件。
技术环境:底层技术进步提升用户沉浸式游戏体验,带动VR头显出货量增加
作为自带科技属性的娱乐模式,VR游戏渗透率的提升离不开底层技术的突破与进步。过去,VR游戏的主要硬件设备——头显常因设备过重、画面模糊与卡顿、眩晕感强等问题饱受诟病,也限制了游戏玩家对VR的接受度。近年来,在各大厂商的共同发力下,处理器性能、屏幕显示、传输速率、追踪定位技术等VR头显关键技术均取得了明显进步。1)处理器性能:CPU及GPU性能得以优化,游戏视频画面分辨率输出及视频处理能力实现显著提升;2)屏幕显示:Fast-LCD作为当前主流技术,兼顾高清画面与快速响应;3)传输速率:5G提升数据传输效率,直击游戏卡顿痛点;4)追踪定位技术:6DoF与Inside-Out技术的融合,实现人体动作的低时延捕捉,优化人机交互效果。各技术能力的提升,满足VR游戏所需的沉浸式体验要求,推动VR头显出货量的持续增长。2021年,全球VR出货量达1,110万台,同比增长66%。
市场环境:各游戏厂商及互联网巨头加速布局,为VR游戏注入发展动力
2021年,元宇宙概念东风,叠加年轻一代对VR游戏的接受度及需求上升,直接加速互联网大厂和传统游戏厂商在设备端和内容生态端的双向布局节奏,以时间换发展,进一步争夺用户停留时长,抢滩VR游戏市场份额,为我国VR游戏的快速发展注入动力。
发展现状
产业链结构:VR游戏产业链主要包括硬件、软件与内容三大板块
VR游戏产业链由上游硬件提供商及软件开发平台、中游VR硬件组装企业与游戏内容研发企业、下游 VR 终端厂商与游戏内容分发平台组成,涵盖硬件、软件及内容三大板块。
1)上游:主要包括芯片、光学镜片、显示器及传感器等VR头显设备零部件供应商及游戏内容软件开发平台服务商。硬件是VR游戏的运行载体,软件则为VR游戏的内容开发提供基础;2)中游:覆盖VR硬件组装及游戏内容设计研发。硬件组装企业承接上游零部件并将其组装成型,游戏内容研发基于终端用户需求,承担游戏内容的研发与制作工作;3)下游:包括面向C端游戏用户的终端VR游戏设备供应商及游戏内容分发平台。目前,主流终端VR游戏设备有一体机与分体机两大形态,典型设备包括Oculus Quest、Pico等。游戏内容设计分发则更多地通过以Steam为代表的传统游戏平台和以Quest、Pico等为主的由VR设备供应商打造的内容平台,实现对终端游戏用户的触达。
硬件、软件与内容三大板块中,VR终端硬件与游戏内容直接面向C端游戏用户,也是决定用户沉浸式体验的关键环节。虚拟现实技术的进步为VR终端硬件的流畅运行“保驾护航”,游戏研发企业在VR端内容的加码则为游戏内容生态的持续完善创造有利条件。
VR游戏内容:内容生态持续扩充,海外游戏为主流阵地,国产游戏蓄势待发
随着终端VR设备出货量的提升,游戏内容生态同样得以扩充。以主流游戏平台Steam为例,截至2022年上半年底,VR游戏数量已达6,683,其中VR独占游戏,即专门为VR设备开发的游戏数量为5,532,占比高达82.8%。现阶段,VR游戏已囊括FPS(第一人称射击)类、动作类、RPG(角色扮演)类、冒险类、模拟类、休闲类、音乐类、体育类、解密类、竞速类等类型,为C端用户提供多元选择。其中,FPS游戏世界里,玩家使用手柄来控制游戏人物进行射击、通过身体移动完成子弹躲避,可体验近似真实的战斗场景。凭借惊险刺激的游戏体验,FPS游戏是目前最受用户欢迎的VR游戏类型。
从热门游戏发行区域来看,海外仍是VR游戏的主流发行阵地。2021年,Steam平台最受欢迎的VR游戏TOP10均为海外国家开发,其中半数源于美国。反观国产VR游戏,早年间,国内游戏用户使用VR设备心智并未成熟,加之国内VR硬件供给端产品质量仍有较大提升空间,限制了国产VR游戏的发展。而近年来,国内游戏企业及工作室愈发重视VR游戏的内容研发,国产VR游戏内容正蓄势待发。
发展趋势
资本助推,叠加用户付费心智养成,释放VR游戏市场增量
游戏是当前VR各细分赛道的投资宠儿。VR陀螺数据显示,2021年VR游戏领域的投融资数量达25起,远超其他细分领域。资本的入局有望推动VR技术的持续创新与游戏内容生态的扩容,带来更为舒适及丰富的用户体验。与此同时,现象级VR游戏《Half-Life: Alyx》在全球范围内的爆火,以及Pico等终端VR游戏设备厂商的营销优惠活动,也有望带动我国VR游戏用户付费心智的养成,VR游戏行业增长可期。
国产VR游戏内容走向精良化,内容生态持续扩充
目前,VR游戏内容质量及类型有待进一步丰富。即使诸如《Half-Life: Alyx》这一好评如流的VR游戏,也依旧为单线游戏,相较PC端3A游戏的丰富内容仍存在较大的优化空间。而国产优质VR游戏内容的空白更是亟待填补。未来,VR设备出货量的持续提升,将驱动我国各游戏开发商补齐内容短板,打磨精品游戏内容,实现游戏内容生态的持续扩充。
36氪旗下公众号
真诚推荐你关注
来个“分享
、点赞
、在看”👇
VR打破虚拟与现实边界
登录查看更多
点赞并收藏
0
暂时没有读者
4
权益说明
本文档仅做收录索引使用,若发现您的权益受到侵害,请立即联系客服(微信: zhuanzhi02,邮箱:bd@zhuanzhi.ai),我们会尽快为您处理
相关内容
虚拟现实
关注
0
2022年中国虚拟人产业发展白皮书
专知会员服务
75+阅读 · 2022年5月9日
重磅!2022年数字孪生城市框架与全球实践洞察报告
专知会员服务
42+阅读 · 2022年4月26日
赛迪无线电所发布《6G概念及愿景白皮书》,展望数字新基建发展方向
专知会员服务
25+阅读 · 2022年3月28日
2021年中国出行行业数智化研究报告(附下载)
专知会员服务
40+阅读 · 2021年11月27日
5G对全球经济的影响:中国报告
专知会员服务
31+阅读 · 2021年7月2日
2022年中国数字人行业洞察报告|36氪研究院
36氪
5+阅读 · 2022年7月25日
2022年企业直播行业标准研究报告 | 36氪研究院
36氪
1+阅读 · 2022年6月7日
2022年中国工业机器人行业洞察报告|36氪研究院
36氪
8+阅读 · 2022年4月13日
2022年中国智能网联汽车产业洞察报告|36氪研究院
36氪
4+阅读 · 2022年2月16日
2021年全球VR/AR产业数据洞察|36氪研究院
36氪
0+阅读 · 2022年2月10日
制度环境对我国旅游产业增长影响的实证研究:基于时空视角的分析
国家自然科学基金
0+阅读 · 2012年12月31日
宽带连续时间ΔΣ模数转换器设计研究
国家自然科学基金
0+阅读 · 2012年12月31日
服务机器人动态认知机制研究与原型系统实验
国家自然科学基金
0+阅读 · 2011年12月31日
复杂场景建模与超高清渲染技术
国家自然科学基金
0+阅读 · 2011年12月31日
虚拟人的连续运动控制研究
国家自然科学基金
2+阅读 · 2011年12月31日
Evaluation of Text Selection Techniques in Virtual Reality Head-Mounted Displays
Arxiv
1+阅读 · 2022年9月14日
A Neural Network-based SAT-Resilient Obfuscation Towards Enhanced Logic Locking
Arxiv
0+阅读 · 2022年9月13日
Prismal view of ethics
Arxiv
0+阅读 · 2022年9月10日
The Sky Above The Clouds
Arxiv
15+阅读 · 2022年5月14日
Cluster-GCN: An Efficient Algorithm for Training Deep and Large Graph Convolutional Networks
Arxiv
14+阅读 · 2019年8月8日
VIP会员
自助开通(推荐)
客服开通
详情
相关主题
虚拟现实
VR
融合
交互
传输
渗透
相关VIP内容
2022年中国虚拟人产业发展白皮书
专知会员服务
75+阅读 · 2022年5月9日
重磅!2022年数字孪生城市框架与全球实践洞察报告
专知会员服务
42+阅读 · 2022年4月26日
赛迪无线电所发布《6G概念及愿景白皮书》,展望数字新基建发展方向
专知会员服务
25+阅读 · 2022年3月28日
2021年中国出行行业数智化研究报告(附下载)
专知会员服务
40+阅读 · 2021年11月27日
5G对全球经济的影响:中国报告
专知会员服务
31+阅读 · 2021年7月2日
热门VIP内容
开通专知VIP会员 享更多权益服务
因果强化学习的统一框架:综述、分类体系、算法与应用
《无人机系统 - 反无人机系统:测试方法》364页
【MIT博士论文】语言模型的推理时学习算法
美军低成本无人作战攻击系统(LUCAS):扩大无人机战争规模
相关资讯
2022年中国数字人行业洞察报告|36氪研究院
36氪
5+阅读 · 2022年7月25日
2022年企业直播行业标准研究报告 | 36氪研究院
36氪
1+阅读 · 2022年6月7日
2022年中国工业机器人行业洞察报告|36氪研究院
36氪
8+阅读 · 2022年4月13日
2022年中国智能网联汽车产业洞察报告|36氪研究院
36氪
4+阅读 · 2022年2月16日
2021年全球VR/AR产业数据洞察|36氪研究院
36氪
0+阅读 · 2022年2月10日
相关基金
制度环境对我国旅游产业增长影响的实证研究:基于时空视角的分析
国家自然科学基金
0+阅读 · 2012年12月31日
宽带连续时间ΔΣ模数转换器设计研究
国家自然科学基金
0+阅读 · 2012年12月31日
服务机器人动态认知机制研究与原型系统实验
国家自然科学基金
0+阅读 · 2011年12月31日
复杂场景建模与超高清渲染技术
国家自然科学基金
0+阅读 · 2011年12月31日
虚拟人的连续运动控制研究
国家自然科学基金
2+阅读 · 2011年12月31日
相关论文
Evaluation of Text Selection Techniques in Virtual Reality Head-Mounted Displays
Arxiv
1+阅读 · 2022年9月14日
A Neural Network-based SAT-Resilient Obfuscation Towards Enhanced Logic Locking
Arxiv
0+阅读 · 2022年9月13日
Prismal view of ethics
Arxiv
0+阅读 · 2022年9月10日
The Sky Above The Clouds
Arxiv
15+阅读 · 2022年5月14日
Cluster-GCN: An Efficient Algorithm for Training Deep and Large Graph Convolutional Networks
Arxiv
14+阅读 · 2019年8月8日
大家都在搜
Palantir
机场
大型语言模型
多域作战
未来战争
朱克爱德华兹家族
反恐
蓝牙安全攻防
grid_map
从传统方法到深度学习—— bilateral filter 到 HDRNet的演进
Top
提示
微信扫码
咨询专知VIP会员与技术项目合作
(加微信请备注: "专知")
微信扫码咨询专知VIP会员
Top