自动驾驶报告之——产业化落地和应用场景解读

2019 年 1 月 9 日 智能交通技术

目前,以Waymo、Tesla、GM Cruise为代表的主流整车制造企业、科技公司均在自动驾驶领域进行了大量投入,多个项目在道路测试中取得了良好成绩。Waymo的乘用车自动驾驶项目已经在2018年实现了小范围商用,其它自动驾驶企业多数把量产乘用车的落地时间表定在2020年左右。我们认为,行业领先公司均已拥有了较为成熟的技术方案,但在硬件产业化、产业链整合、高精度地图、法律法规更新等方面仍有很多问题需要解决,量产乘用车自动驾驶任重道远。

特定场景自动驾驶技术趋于成熟,产业化应用前景广阔。特定场景的自动驾驶项目主要集中在固定路线、封闭园区方向,典型应用场景包括园区通勤、码头、矿山和仓储等的自动驾驶改造。全国有约300个口岸、超过20000个各类开发区、超过2000家矿山企业,超过3000万辆覆盖5km范围物流车、两轮车和三轮车,上述场景均有可能进行部分或完全的自动驾驶改造。同时,特定场景的自动驾驶产业化落地条件趋于成熟,其中:现有传感器、软硬件平台、高精度地图技术积累可以较好满足项目要求;商业应用和工业应用对硬件成本考量方式不同,可以承担较高的改造成本;应用场景可以较好规避现有交通法律法规的限制。

产业链跨界合作频繁,看好产业化应用爆发。国内特定场景的自动驾驶发展方兴未艾,技术平台、硬件传感器企业、整车制造企业、工业应用企业的合作频频发生。一方面,百度Apollo生态圈孵化了量产自动驾驶接驳巴士"阿波龙"、与创业公司新石器合作发布了自动驾驶物流车,充分整合了整车制造与传感器行业的相关公司;另一方面,中国重汽、徐工集团等工程机械制造商与创业公司主线科技、踏歌智行合作实现多款矿用车辆的自动驾驶改造,振华重工与创业公司西井科技在珠海港进行的自动驾驶改造,都是产业链跨界合作的典型案例。我们认为,现有案例的技术趋于完善,未来有望实现自动驾驶在特定场景应用的全面爆发。

受益标的:综合考虑技术成熟度、成本、应用场景等因素,我们看好特定场景的自动驾驶率先实现产业化应用,成为行业发展的"过渡带"和"试验田"。我们看好A股上市公司在车载通信设备、视觉传感器零部件、车载芯片、高精度地图,导航方向的突破潜力。受益标的包括:高新兴(车规级通信模组)、耐威科技(导航)、四维图新(高精度地图+车载芯片)、韦尔股份(车载CMOS芯片)、联创电子(车载ADAS摄像头)、中海达(高精度地图+导航)等。

风险提示:自动驾驶标准进展、法规建设不及预期

1、乘用车自动驾驶预计2020年左右落地,产业化面临挑战


1.1、预计Level 3以上自动驾驶在2020年左右产业化落地

随着算法和传感器领域的不断进步,汽车制造和互联网科技企业纷纷加大了对自动驾驶行业的布局力度。其中,Waymo、GM Cruise和Tesla等公司在产业化成熟度上较为领先,其他厂商多数把量产乘用车实现Level 3以上级别自动驾驶的时间表定在了2020-2021年左右。

以谷歌为例的科技公司在技术成熟度上优势明显。谷歌子公司Waymo是自动驾驶行业的领跑者,在技术储备和路测经验上具备先发优势。算法层面,谷歌研发的TensorFlow是目前应用最广泛的开源深度学习计算平台;路测层面,截止2018年7月,Waymo自动驾驶汽车在公共道路上进行的路测已达到了800万英里。Waymo的产品已经实现了初步商用,从2017年4月开始,Waymo允许美国凤凰城居民申请试乘Level 4级别自动驾驶汽车,预计2018年末将在当地推出付费自动驾驶轿车服务。

以通用为例,传统车企的主流方向是布局可以实现消费级产业化的自动驾驶解决方案产业链。在产业链布局方面,通用在2016年收购了自动驾驶初创企业Cruise和激光雷达初创企业Strobe来弥补自身软件和激光雷达的短板,完成了计算平台和传感器的基本布局;在量产车自动驾驶方面,通用在2017年的凯迪拉克CT6上加入了接近Level 3级别的高速公路自动驾驶,率先在量产车上实现了接近Level 3级别的自动驾驶;在技术储备方面,通用在于2018年1月发布Cruise AV,该汽车可以实现Level 4级别自动驾驶,没有配备方向盘和踏板,预计2019年量产。

从测试表现观察,行业领先企业已经可以实现较为可靠的自动驾驶方案。例如2016年12月至2017年11月期间在加州的测试中, Waymo实现了35.25万英里的测试,仅出现过63次人为干预状况,自动为干预的平均行驶里程为5596英里;Cruise实现了12.75万英里的测试,出现过105次人为干预情况,自动为干预的平均行驶里程为1214英里。


1.2、计算平台和整车厂仍在争夺在产业链整合过程中的主导权

自动驾驶主要产业链分为传感器、计算平台、自动驾驶系统、汽车制造商、汽车通讯、汽车控制和汽车运营等细分行业。其中,传感器行业受益自动驾驶的新需求,产生了多家技术领先的初创公司,整体竞争格局较为分散;而计算平台、整车制造对资源和技术整合能力要求较高,由巨头主导。

在技术储备足够支撑的情况下,主导技术实现路径,尽快确定技术标准,实现产业化是行业竞争的焦点。我们认为,谷歌、特斯拉、百度、通用等是为数不多有能力实现产业整合的公司。面对自动驾驶对量产车的确定性变革,科技公司和整车厂的思路有所差别,科技公司更擅长技术路线的前瞻判断、快速研发迭代;传统车企具备更强的产业链整合能力、更理解量产车对产业化、安全性和可靠性的苛刻要求。


1.3、传感器行业技术路线尚未固化,激光雷达面临产业化瓶颈

传感器是自动驾驶重要的组成之一,主要包括激光雷达、毫米波雷达、超声波雷达、摄像头、GPS/IMU等。 各大厂家的自动驾驶实现思路不尽相同,在研发和产业化方面尚未形成共识,这实质是传感器产业化尚未成熟的缘故。

传感器方案的主要差别来自激光雷达的使用。多数企业选择激光雷达作为核心传感器,例如奥迪A8L使用1个激光雷达,Waymo和Cruise AV均使用“高线束+低线束”的激光雷达组合实现建模。而另一类企业认为激光雷达的成本过高,而通过毫米波+摄像头的模式也可以实现Level 4以上级别的自动驾驶,例如特斯拉的解决方案仅用了毫米波雷达+摄像头进行建模。

冗余度则是行业的另一个分歧,Cruise在高级别自动驾驶系统中倾向于设定更多的冗余传感器来保证系统的高可靠性,目标实现Level 4级别自动驾驶的Cruise AV设置了1-2倍冗余的传感器。而多数车考虑到成本和信息处理难度问题,并未设置太多的冗余传感器。


在传感器层面,激光雷达的产业化是挑战的核心,固态激光雷达成为趋势。激光雷达测量距离远、量程大、精度高,是自动驾驶中的核心传感器。高线束激光雷达是Level 3以上级别自动驾驶的标配,目前自动驾驶行业的瓶颈就是高线束激光雷达的成本过高。目前业界寄托于通过产业化、转向固态雷达和更新技术路线等方来解决价格问题,但仍面临很多现实挑战。

在技术路线方面,各大激光雷达厂商纷纷将发展重心从机械式激光雷达转向了固态激光雷达。固态雷达在成本和可靠性上更有优势,但精度水平仍低于机械式雷达。固态激光雷达三种主流技术路线包括MEMS、OPA相控阵和Flash。基于这三种路线推出的产品有Velodyne的Velarray-32、Quanergy的固态OPA激光雷达S3、速腾聚创的RS-LiDAR-M1等。


1.4、高精度地图的数据采集和更新是主要挑战

高精度地图于2015年开始应用于特定场景。目前美国的发展较为领先,例如 TomTom高精度地图数据已经实现美国本土州际公路全覆盖,线路总长18.5万千米,涵盖所有州际公路以及高速公路路网。

国内主要图商均有高精度地图的研发计划。其中,百度于2013年起即开始了高精度地图的研发;高德地图于2017年完成30万公里高速公路的高精度地图绘制,并于2018年6月应用至凯迪拉克CT6量产车型中;四维图新计划于2019年初提供主要城市Level 4级别的地图数据。

高精度地图是L3到L4的关键一步,目前仍面临数据标准、采集成本、数据更新、政策限制等方面的挑战。

数据标准:不同场景面临的精度要求不同,各厂商对于高精地图的标签、清洗标准不统一导致地图数据无法标准化。全球尚未出台针对高精地图的正式行业标准,目前仅有欧洲的NDS标准协会在参与该方面ISO标准的制定。

采集成本:采集设备成本高,需要使用多种传感器,包括IMU、摄像头、轮测距器、GPS和激光雷达。这几种传感器互相融合纠正,目前单车的成本仍然过高,尤其在考虑覆盖面积和覆盖成本的情况下。

数据更新:高级别的自动驾驶对数据更新频率提出了更高的要求,日/周级别更新频率所耗费的资源是现存高精度地图企业难以企及的。多家创业公司在试水地图的“众包模式”,然而距离Level 4级别的高精地图仍有较大距离。

政策限制:我国在《基础地理信息公开表示内容的规定》中规定,快速路、高架路、引道、街道和内部道路的铺设材料、最大纵坡、最小曲率半径均不可公开。这将造成坡度、高程等数据的缺失,厂商不得不通过其它方式进行弥补。


1.5、路测政策积极,实际应用仍面临多项法规障碍

国内外的政府机构对自动驾驶技术发展都持鼓励态度,并积极推进自动驾驶政策落地。目前,全球大部分政府允许在配备安全驾驶员的前提下,进行自动驾驶车辆的路测。美国加州和亚利桑那州已在推进完全自动驾驶车辆的测试。我们认为,随着自动驾驶技术的进一步成熟,各国政府会加大开放力度在保证公共安全的前提下支持科技创新。

然而,现有行政政策和法律法规还不足以满足自动驾驶的产业化落地要求。就我国而言,我国自动驾驶的立法还在产业界和学术界的探讨阶段,包括安全标准制定、市场准入、责任界定、安全伦理、地图测绘、网络信息安全等一系列纷繁复杂的问题需要解决与规定。自动驾驶政策法规的缺失是全世界的共同问题,需要基于成熟技术方案进行讨论,考虑到政策和法律的制订普遍需要较长的周期,我们认为量产车自动驾驶的落地未来会受到政策和法规的实质限制。


2、特定场景自动驾驶技术趋于成熟,产业化应用前景广阔


2.1、特定场景自动驾驶方案产业化难度较低

相较量产车在公开道路的自动驾驶,特定场景自动驾驶的产业化障碍较小。一方面,特定场景的自动驾驶面对的环境相对简单,对于高精度地图的要求和传感器精度要求较低,现有技术水平可以较好满足需求;另一方面,特定场景自动驾驶的主要目标是提升运营效率,降低人力成本,与面向消费者的乘用车诉求不同,对系统可靠性和成本的要求不同。

特定场景自动驾驶对传感器要求较低,简单的特定场景可以不需要激光雷达,稍复杂的场景,16线激光雷达和更低级别的雷达组合就可以满足需求。


高精度地图的匹配和更新是消费级自动驾驶的一大难点,各大图商正积极寻求解决方案。相比起消费级自动驾驶对高精度地图的要求,特定场景路线较单一、环境简单。对于矿区而言,简单的水平场景方面,自动驾驶卡车通过精确的GPS导航系统,就能自动找到方向。

国内外出台的政策只允许公路测试,未开放商业化运营。与消费级自动驾驶不同,特定场景自动驾驶对法律的要求低,不涉及公共道路交通法规。

2.2、围绕园区、矿区、港口等特定场景的自动驾驶成为主攻方向

对比量产车开放道路自动驾驶,特定场景的自动驾驶已经具备了产业化应用的基本条件。硬件产业化方面,特定场景自动驾驶的硬件要求相对较低,对成本相对不敏感;地图测绘方面,特定场景自动驾驶区域相对可知可控,绘制和更新要求低;政策法规方面,特定场景自动驾驶不涉及公共道路,车辆往往归属同一主体,不涉及过多法律问题。

全球范围和我国国内的特定场景自动驾驶主要针对工业园区、物流、矿山和港口等场景。基于自动驾驶的解决方案改造成本可控,显著节约人力成本。

2.2.1、矿山自动驾驶在全球范围有多个项目落地

矿山是特定区域自动驾驶落地比较理想的场景。场景需求方面,矿区现场环境封闭,运输作业主要集中装载和排土场之间,行驶距离短,但路线不完全固定,自动驾驶可以显著降低人力成本,同时解决矿区的安全和管理问题。

矿山的自动驾驶改造空间巨大。我国约有2000余家矿山企业,矿车保有量超过20万台,典型的大型矿区配备1000台以上矿车车队,中小矿区一般配备100左右矿车车队。我们预计,自动驾驶改造成本在单车50万元左右,中型矿区的项目改造成本在5000万元至1亿元。

矿车的自动驾驶改造可以显著节约人力成本。一般来说,一台工程车辆需要配备2名专职司机运营,每名司机的人力成本支出在15万元/年左右,以车辆使用寿命5年计算,车辆在使用寿命内的人力成本支出约150万;自动驾驶改造成本在50万左右,可以缩减约2/3的成本。

在国外,矿区使用自动驾驶运输车已经有了相当成熟的应用。日本小松公司于2008年1月实现了商业化部署,距离现在已经十年多的时间了。如今,小松的自动运输系统已应用在澳大利亚、南美洲和北美洲的6座矿山,车辆总数超过100台。到2017年底,累计运输了十五亿吨的物料。国内方面,东风汽车、踏歌智行、内蒙古北方重汽等企业也在积极研发测试矿产车。

2.2.2、园区自动驾驶已有项目实现量产下线

园区自动驾驶主要负责通勤和物流,如接送乘客和快递运送等。自动驾驶车辆进入园区,可给园区带来自动化捷运系统。据不完全统计,中国目前已有478个国家级的经开区、出口加工区、保税区等,有省级各类开发区1170个,全国各类工业园区约22000多个,基于特定场景的自动驾驶技术成为园区内的物流和交通的新解决方案。

以百度”Apollo”计划为代表的多家企业均在开展园区自动驾驶解决方案的研发。2018年7月,搭载Level 4级自动驾驶技术的阿波龙已经完成100辆量产下线。阿波龙项目主要应用于北京、雄安、福建平潭、广州、深圳等地,在机场、旅游景点等封闭场地内运行。

2.2.3、物流行业自动驾驶着重解决最后一公里问题

物流行业是自动驾驶的主战场之一。目前,有500万辆大货车用于500公里半径的干线运输;1000万辆货车用于50公里半径区域运输;而在5公里半径的物流领域,则有3000万辆微型车、三轮和两轮车在为电商物流和外卖市场服务。我们认为,干线运输的自动驾驶改造技术难度较大,而最后一公里范围内的配送和物流有望率先进行自动驾驶改造。

目前,京东、苏宁、菜鸟等电商企业纷纷推出自动配送车、自动物流车等产品,以期在物流环节降低成本,提高效率。

2.2.4、自动码头解决方案日趋成熟,有望实现批量复制

中国大陆港口九成以上使用的是传统人工驾驶内集卡拖车,卡车司机需求量大,工作强度高,控制人力成本成为重要命题。自动驾驶却能大规模应用于港口的水平运输环节,以中等码头计算,仅用工成本每年就能节约至少3000万元。根据交通运输部数据显示,2017年中国规模以上港口预计完成货物吞吐量126.44亿吨,同比增长6.4%。截至2015年2月底,我国已拥有293个口岸。其中,按照地域分,沿海地区口岸148个,沿边地区口岸116个(含沿边境线我与陆路毗邻国家对等设立的边境口岸79个)、内陆地区口岸29个,港口自动驾驶市场前景广阔。

国内已有多个港口自动驾驶项目落地,2018年初,西井科技完成珠海港的自动码头改造;2018年2月9日,中国重汽集团与主线科技及天津港集团联合签署天津港智能自动驾驶港口集装箱纯电动牵引车研发与示范运营项目;2018年4月12日,重汽集团的全球首台纯电动自动驾驶集卡HOWO—T5G(L4阶段)投入天津港试运营。

3、产业链跨界合作频繁,看好产业化应用爆发

国内特定场景的自动驾驶发展方兴未艾,技术平台、硬件传感器企业、整车制造企业、工业应用企业的合作频频发生。一方面,百度“Apollo”计划孵化了量产自动驾驶巴士“阿波龙”、与创业公司新石器合作发布了载物自动驾驶车,充分整合了整车制造与传感器行业的相关公司;另一方面,徐工集团、东风汽车等工程机械公司与创业公司青飞智能、踏歌智行合作实现多款矿用车辆的自动驾驶改造,振华重工与创业公司西井科技在珠海港进行的自动驾驶改造,都是产业链跨界合作的典型案例。我们认为,现有案例的技术趋于完善,未来有望实现自动驾驶在特定场景应用的全面爆发。

3.1、百度构造中国最大自动驾驶生态圈

3.1.1、“Apollo”计划孵化全球第一辆Level 4级别自动驾驶巴士

百度于2017年提出”Apollo”计划,该计划整合了从自动驾驶产业链从软件、硬件、传感器到高精度地图等全部方向,同时很好地整合了整车厂和零部件企业,力图打造基于具有统一技术标准的自动驾驶系统。我们认为该计划是国内最有机会实现产业链整合,在软件、硬件层面制定自动驾驶技术标准的自动驾驶项目。


2018年7月,百度发布全球首款Level 4级量产自动驾驶巴士“阿波龙”。Level 4级别“阿波龙”是中国首辆商用级无人驾驶微循环电动车, 基于Apollo 3.0平台打造。同时,百度发布首个针对中国市场的自动驾驶安全报告《Apollo Pilot安全报告》,主体内容由百度撰写完成。


“阿波龙”项目由百度主导,在算法和硬件层面为百度研发,实现了场景数据标注建模、传感器数据的识别和融合等关键环节。在核心传感器、整车制造等环节上,该项目大量融合了合伙作伴的硬件和制造能力。


“Apollo”计划已经开放了超过22万行代码,生态合作伙伴规模达到116家,目前已经提供了Level 4级别的园区接驳巴士和微型物流车解决方案,多家园区和创业公司已经开始实施基于上述解决方案的项目测试和试运行。


3.1.2、创业公司与百度合作会是特定场景自动驾驶改造的主要模式

我们认为,各类创业公司基于百度提供的软硬件解决方案深耕自动驾驶的特定场景应用将会成为特定场景自动驾驶产业化的主要模式之一。典型代表如创业公司“新石器”与百度合作研发的自动驾驶物流车。该车已在雄安和常州投入使用,搭载了激光雷达、视觉感知、RTK和惯性导航方案,有麦佛逊式独立悬架,4G三网全互联。该车可以20公里的时速实现5公里半径的物流运输任务;具有插拔式换电方案,支持24小时不间断运营;具有智能模块化货箱,可快速便捷的替换不同需求功能的货箱,满足更多场景需求。


新石器科技本身是一家物流领域的自动驾驶公司,作为百度Apollo生态合作伙伴,新石器公司基于Apollo开放平台,在短短的7个月的时间就实现了从研发、测试到量产、运营。除了提供自动驾驶物流服务产品外,新石器科技还开发了互联网车辆运营平台,使用者可通过数据处理、智能调度、远程安全、OTA和云服务为运营管理提供全套支持。


3.2、通信设备商、运营商引领网联技术路线

创业公司是特定场景自动驾驶项目产业化的主力,创业公司与场景相关行业公司合作是落地的主要方式。2018年以来,多家创业公司与园区管理方、整车厂等达成合作,有多个项目进入落地试运营阶段。特定场景的自动驾驶需要处理大量的工程问题,解决方案商与需求方的密切合作是必须的。

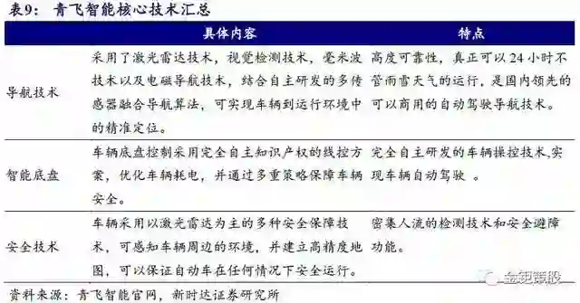
3.2.1、创业公司青飞智能专注园区通勤自动驾驶改造项目

青飞智能具备工业园区行驶能力。青飞智能是一家商业化自动驾驶系统和车辆研发公司,致力于自动驾驶综合应用技术的研究和各类智能应用车辆的开发工作。在自动驾驶解决方案上,青飞智能采用的是多线激光雷达SLAM + 毫米波雷达技术+ 视觉技术多传感器融合技术,可在夜间极端天气下行驶。


Level4级自动驾驶系统G200自动驾驶小巴无方向盘和油门踏板,通过多传感器融合方式实现自动驾驶。在计算硬件上,青飞开发了一套基于嵌入式计算平台的核心控制系统。团队研发基于摄像头、毫米波雷达、激光雷达多种传感器的感知算法,以及综合定位导航单元,搭建起传感器硬件方案。人机交互简便友好,用户可通过微信呼叫、触摸屏交互、语音交互等多种途径方便快捷使用该系统。


3.2.2、创业公司智行者发力物流最后一公里

智行者的主要产品线为自动驾驶物流车、环卫车和Level 3-4级别乘用车。其中,“蜗”系列物流车可实现人性化且智能化的自动物流配送。其搭载自主研发的AVOS系统,采用多传感器自适应融合算法、环境认知算法、路径规划算法以及独特的控制算法来满足智能配送和运输的需求。传感器为1台16线激光雷达、3个单线Sick激光雷达以及2个视觉传感器,并构建高精度地图在行驶时进行实时定位。


3.2.3、创业公司踏歌智行在矿区自动驾驶领域与多家整车厂达成合作

北京踏歌智行其矿区自动驾驶解决方案已获得国内矿用车企业以及矿区能源集团的认可。踏歌智行已实现从感知、决策、控制到云平台的全套自动驾驶解决方案,并且以独特的驾驶机器人结合线控方案为核心,可适配多种矿用车辆,加速推进自动驾驶的商业化。这些技术的应用能极大的避免驾驶员在恶劣环境下因驾驶失误而产生的严重后果。

目前,踏歌智行的用户和战略合作伙伴有徐工机械、东风、风神物流、江铃、上汽通用、交控等。除了矿区,踏歌智行在轨道交通、园区物流、自动驾驶碾压等其他场景的项目也在加紧部署。


3.2.4、创业公司主线科技与中国重汽合作研发Level 4级纯电动自动驾驶集卡

主线科技和中国重汽合作研发的Level 4级纯电动自动驾驶集卡HOWO—T5G于2018年4月投入天津港试运营。车内安装了北斗定位系统和激光雷达、毫米波雷达、摄像头等设备,可保证在夜间恶劣天气和现场人员、车辆、作业设备交叉作业的复杂情况下,以足港口24小时全天候生产运行。车内还安装有自动防侧翻系统,进一步提升安全性能。


3.2.5、创业公司西井科技和振华重工合作进行珠海港的自动码头改造

2018年1月西井科技联合振华重工,在珠海港先后进行了跨运车和集装箱卡车的自动化运行演示,上述车辆可以全自动完成集装箱的装卸、运输动作。传感器方面,西井科技在车辆上使用了16线激光雷达、毫米波雷达、图像识别摄像头和GPS等传感器,同时,车厂向其开放了控制部分的接口协议,西井将车辆的机械控制普遍更新为电子控制。

目前,西井科技已经推出 Q-Truck 全电动自动驾驶重卡,西井的智慧港口系统已经推广到包括舟山港、珠海港等多个大型码头;并与西藏珠峰达成战略合作,打造中国矿业首个全局化人工智能智慧矿场。


4、受益标的

我们认为,自动驾驶的技术演进会从几个维度展开,即从封闭区域到开放道路,从辅助驾驶到全自动驾驶,从低速简单环境到高速复杂环境,从传感器感知到V2X。实现量产车的全自动驾驶任重道远,综合考虑技术成熟度、成本、应用场景等因素,我们看好特定场景的自动驾驶成为自动驾驶领域率先实现产业化应用的细分领域,成为行业发展的“过渡带”和“试验田”。

综合考虑技术成熟度、成本、应用场景等因素,我们看好A股上市公司在车载通信设备、视觉传感器零部件、车载芯片、高精度地图,导航方向的突破潜力。受益标的包括:高新兴(车规级通信模组)、耐威科技(导航)、四维图新(高精度地图+车载芯片)、韦尔股份(车载CMOS芯片)、联创电子(车载ADAS摄像头)、中海达(高精度地图+导航)等。

高新兴(300098.SZ):联手吉利、比亚迪,车规级通信模组&T-Box产品抢占国内市场

公司是国内领先的交通安防整体解决方案提供商,近年来战略转型,深耕物联网大交通领域。国内方面,公司联手吉利汽车推出车规级通信模组,预计2018年出货超过150万片,销售额同比增长三倍以上;公司T-Box产品顺利进入比亚迪供应商目录;国外方面,公司车载OBD模块业务在2017年打入美国后装市场后,2018年在欧洲市场再下一城,先后实现对德国、意大利、瑞典等运营商的批量供货,销售额增速预计达到30%-40%。公司向大交通领域的物联网终端提供商转型的决心非常坚定,并通过与国内整车厂,国外运营商的紧密合作形成护城河。受益于初级自动驾驶市场和汽车大数据后市场的不断发展,公司的车规级通信模块、T-Box和车载OBD业务将实现快速增长。

耐威科技(300456.SZ):导航和MEMS代工业务双轮驱动,导航模块适配百度“Apollo”硬件开发平台

耐威科技以卫星导航、惯性导航系统的研发和制造起家,通过收购全球MEMS纯代工龙头赛莱克斯进入了MEMS代工领域。目前形成了导航、MEMS、航空电子三大核心业务。导航业务是耐威科技的传统业务,公司推出针对自动驾驶的定位定姿系统NV-GI120,有高精度的GNSS板卡和高精度MEMS陀螺,具备实时姿态和位置算解算能力,进入了百度“Apollo”计划硬件开发平台适配名录。我们看好百度“Apollo”在无人驾驶领域的整合能力和平台价值,进入“Apollo”体系是耐威科技在无人驾驶领域的重要突破。

四维图新(002405.SZ):高精度地图龙头加速垂直整合,自动驾驶整体解决方案呼之欲出

公司是国内高精度地图领域龙头企业,资质壁垒明显。近年来公司明确提出“智能汽车大脑”战略愿景,业务由传统的导航电子地图向智能网联汽车、车载芯片、ADAS等领域拓展。公司2017年收购杰发科技,通过杰发在IVI产品在后装市场上积累的优势切入前装市场,同时将公司原有的高精度定位资源与杰发的车载芯片业务进行整合,接连推出新一代车载信息娱乐系统核心主控芯片、车载功率芯片、智能座舱系统主控芯片等汽车电子芯片,快速占领全球车载芯片市场。垂直整合的加速使公司在自动驾驶领域护城河持续加深,先发优势愈加明显,公司将充分受益于自动驾驶行业在未来十年的高速发展。

韦尔股份(603501.SH):收购豪威科技补强CIS领域,拓展汽车电子市场

公司主营业务为半导体分立器件的设计,以及被动器件、分立器件、结构器件的分销,下游涵盖消费电子、汽车电子、网络通信等众多领域。公司2018年5月公告筹划收购北京豪威和北京思科比等公司,补齐公司CIS领域短板。豪威(Omnivision)目前是全球第三大CIS厂商,在汽车市场份额全球仅次于安森美排名第二。随着自动驾驶行业不断发展,用户对于车载视觉传感系统需求不断提升,CMOS传感器在ADAS系统中的重要性也在不断提升,车载市场份额排名全球第二的豪威必然受益。根据公司公告,收购预案中豪威2019-2021年的业绩承诺为5.45/8.45/11.26亿元,如果本次收购顺利完成,公司将凭借豪威在车载CMOS传感器领域的市场地位,快速扩大在自动驾驶领域的布局。

联创电子(002036.SZ):绑定视觉算法龙头打开车载ADAS镜头蓝海市场

公司是高清广角摄像头老牌厂商,是全球运动相机龙头GoPro的第一大镜头供应商。近年来凭借其模造玻璃镜片的核心技术,切入车载ADAS镜头领域。公司一直是特斯拉的车载镜头主力供应商,技术优势明显。目前,公司三款ADAS镜头已经通过国际知名高级汽车辅助驾驶方案公司Mobileye认证,预计2018年年底到2019年开始放量。公司还与世界知名视觉芯片解决方案公司英伟达进行合作,共同开发车载视觉传感解决方案。公司绑定视觉传感方案双巨头,在车载ADAS镜头的市场拓展走在了竞争对手之前,有望成为受益于自动驾驶爆发的第一批核心零部件供应商。

中海达(300177.SZ):GIS行业龙头,依托车厂全面发力高精度地图和卫惯组合

公司是高精度卫星导航定位系统(GNSS)行业龙头,受益于行业竞争趋缓、国产化率提升等因素,公司近年来业务快速回暖;近年来,公司凭借导航和测绘行业具备深厚的技术储备,积极发力无人驾驶业务。公司在无人驾驶方向重点布局高精度地图测绘和量产车用卫惯组合导航。高精度地图方向,子公司武汉中海庭数据技术有限公司是国内稀缺的,由车厂主导、技术厂商参与的高精度地图图商,公司也是定位和测绘行业的主要供应商之一;量产车用卫惯组合导航方向,公司在研的卫星导航+惯导组件已进入多家汽车制造企业的测试阶段,在无人驾驶领域的规模化产品应用方向走出了关键一步。


登录查看更多
1

相关内容

自动驾驶汽车,又称为无人驾驶汽车、电脑驾驶汽车或轮式移动机器人,是自动化载具的一种,具有传统汽车的运输能力。作为自动化载具,自动驾驶汽车不需要人为操作即能感测其环境及导航。完全的自动驾驶汽车仍未全面商用化,大多数均为原型机及展示系统,部分可靠技术才下放至商用车型,但有关于自驾车逐渐成为现实,已经引起了很多有关于道德的讨论。

知识荟萃

精品入门和进阶教程、论文和代码整理等

更多

查看相关VIP内容、论文、资讯等
2020年中国《知识图谱》行业研究报告,45页ppt
专知会员服务
240+阅读 · 2020年4月18日
【德勤】中国人工智能产业白皮书,68页pdf
专知会员服务
310+阅读 · 2019年12月23日
2019年人工智能行业现状与发展趋势报告,52页ppt
专知会员服务
124+阅读 · 2019年10月10日
自动驾驶汽车技术路线简介
智能交通技术
15+阅读 · 2019年4月25日
【智能驾驶】97页PPT,读懂自动驾驶全产业链发展!
2018年德国汽车产业研究报告
行业研究报告
16+阅读 · 2018年12月1日
SlowFast Networks for Video Recognition
Arxiv
4+阅读 · 2019年4月18日
Few-shot Adaptive Faster R-CNN
Arxiv
3+阅读 · 2019年3月22日
VIP会员
相关VIP内容
2020年中国《知识图谱》行业研究报告,45页ppt
专知会员服务
240+阅读 · 2020年4月18日
【德勤】中国人工智能产业白皮书,68页pdf
专知会员服务
310+阅读 · 2019年12月23日
2019年人工智能行业现状与发展趋势报告,52页ppt
专知会员服务
124+阅读 · 2019年10月10日
相关资讯
Top
微信扫码咨询专知VIP会员