LinkedIn定制Kafka,每天处理7万亿条消息

2019 年 11 月 8 日 InfoQ

作者丨Jon Lee

译者丨无明

策划丨小智

Apache Kafka 是 LinkedIn 基础设施的核心组件,最初是作为内部流式处理平台而诞生的,后来被开源出来,并得到了外部的广泛采用。虽然有很多公司和项目在使用 Kafka,但他们的数据规模很少能够达到 LinkedIn 这样。Kafka 被广泛地应用在 LinkedIn 的软件栈中,用于活动追踪、消息交换、指标收集,等等。LinkedIn 有 100 多个 Kafka 集群,其中包含了 4000 多个 broker,总共有 10 万多个 topic 和 700 万个分区。截止到目前,LinkedIn 的 Kafka 集群每天处理的消息数量超过了 7 万亿条。

如此大规模的处理容量不断给 LinkedIn 的 Kafka 生态系统带来伸缩性和运维方面的挑战。为了解决这方面的问题,LinkedIn 定制了一个 Kafka 版本。现在,这个分支也正式开源,并托管在 GitHub 上。这个分支的版本号与 Apache Kafka 的区别是后面加了 -li 后缀。

在这篇文章里,作者将介绍 LinkedIn 定制的 Kafka 版本的更多细节、补丁的开发流程、如何将变更传回上游,并介绍了一些补丁的大概情况和他们如何发布新版本。

1 LinkedIn 的 Kafka 生态系统

基于 Apache Kafka 的流式处理生态系统是 LinkedIn 技术栈的一个关键组成部分。这个生态系统包含以下这些组件:

  • Kafka 集群;

  • 使用了 Kafka 客户端的应用程序;

  • 为非 Java 客户端提供服务的 REST 代理;

  • 用于维护 Avro schema 的 schema 注册表;

  • 用于镜像集群的 Brooklin

    https://engineering.linkedin.com/blog/2019/brooklin-open-source

  • 用于维护 Apache Kafka 集群的 Cruise Control

    https://engineering.linkedin.com/blog/2017/08/open-sourcing-kafka-cruise-control

  • 一个叫作“Bean Counter”的管道审计和使用情况监控器。

LinkedIn 的 Kafka 生态系统

2 LinkedIn 的 Kafka 版本分支

正如之前所述,LinkedIn 内部的版本分支用于创建被部署在 LinkedIn 生产环境的 Kafka 版本。每一个版本分支都是从对应的 Apache Kafka 上游分支拉取出来的。毕竟,LinkedIn 并不是要对 Apache Kafka 进行 fork,只是要维护一个尽量与上游保持接近的版本。

因此,LinkedIn 通过两种方式提交补丁。

上游优先
  • 先把补丁提交到上游,如果有必要会创建一个 KIP(Kafka Improvement Proposal);

  • 把补丁加入到当前的 LinkedIn 版本分支,或者在创建一个新分支时加入(在提交到上游之后);

  • 因为先提交到上游再加入 LinkedIn 版本分支会让发布时间变得更长,所以一般适合低优先级或中等优先级的版本。

LinkedIn 优先(也就是紧急修复)
  • 先提交到 LinkedIn 的版本分支;

  • 尝试提交到上游,但需要注意的是,提交到上游有可能因为各种原因不被接受;

  • 因为提交之后可以立即发布 LinkedIn 版本,所以一般适合紧急补丁。

除了自己创建的补丁,有时候 LinkedIn 也需要从上游择优挑选一些补丁。因此,LinkedIn 的版本分支包含了以下几种补丁:

  • Apache Kafka 补丁:提交到上游的补丁;

  • 择优挑选的补丁:提交到上游之后再加入当前发布版本,它们可能是内部提交到上游的,也可能是来自外部的补丁;

  • 紧急修复补丁:先是在内部创建,然后提交到上游;

  • LinkedIn 独有的补丁:不被上游接受的紧急修复补丁,它们可能只在 LinkedIn 内部使用,或者尝试提交到上游但被开源社区拒绝。

换句话说,在过了分支点之后,每个 LinkedIn 的发布版本都会有两种补丁:优选补丁和紧急修复补丁。紧急修复补丁又包含只在 LinkedIn 内部使用和尝试提交到上游的补丁。从下图可以看出,尽管每一个提交补丁都会创建一个内部版本,但发布版本是按需创建的,而且可能包含多个补丁。

LinkedIn 的 Kafka 版本分支

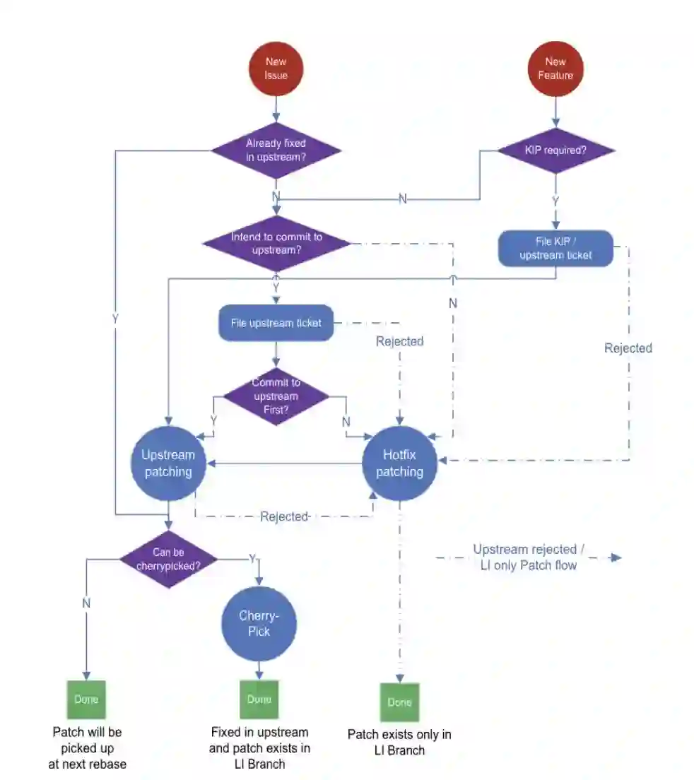
3 开发流程

LinkedIn 的 Kafka 补丁开发流程如下图所示。

LinkedIn 的开发流程

这里最关键的地方在于是选择“上游优先”还是“LinkedIn 优先”(也就是图中的“Commit to upstream first?”)。补丁开发者应该根据紧急程度慎重地做出决定。通常,用于解决生产环境问题的补丁先是作为紧急修复补丁,除非可以被快速提交到上游(比如在一周内)。有 KIP 的功能补丁应该先提交到上游。

4 补丁示例

下面将给出一些有代表性的补丁示例,有些已经提交到上游,有些只在 LinkedIn 内部使用。

伸缩性方面的改进

LinkedIn 内部有一些大集群,单个集群可能包含 140 多 broker 和 1 百万个副本。因为集群规模太大,导致控制器速度变慢,或者因为内存压力导致控制器发生故障。这些问题对生产环境造成了严重影响,还可能导致控制器级联故障。LinkedIn 提供了一些紧急补丁来解决这些问题,例如,使用 UpdateMetadataRequest 对象减少控制器的内存使用,并避免打印过多的日志。

因为单个集群包含的 broker 数量比较多,单个 broker 启动和关闭时间变慢也会导致整个集群的部署延迟严重增加。因此,为了保证 Kafka 集群的可用性,在部署时每次只能关掉一个 broker。为了解决这个部署问题,LinkedIn 提供了一些补丁,用于减少 broker 的启动和关闭时间(例如,通过减少锁竞争来缩短关闭时间)。

运维方面的改进

这些补丁主要用来解决 Kafka 的部署问题。例如,SRE 经常需要移除发生故障的 broker(例如,有些 broker 磁盘坏掉了),并向集群中加入新的 broker。在移除 broker 时需要保持同样水准的数据冗余,以便确保数据不会丢失。SRE 需要先将副本从发生故障的 broker 中移出,但这样做其实是很困难的,因为集群一直在创建新的 topic,新的副本有可能会被分配给发生故障的 broker。为了解决这个问题,LinkedIn 引入了维护模式。一个 broker 在进入维护模式后就不会被分配新的 topic 分区或副本。有了这个特性,就可以很容易地将一个 broker 的所有副本迁移给另一个 broker,然后把发生故障的 broker 完全关闭掉。

直接提交到上游的新特性

最近提交到上游的新特性包括 KIP-219、KIP-380、KIP-291 和 KIP-354。

还有一些在原先的 Apache Kafka 中不存在的新特性:

  • 支持生产和消费计数,用于计费。

  • 在创建 topic 时强制要求设定最小的副本系数,避免因为 broker 发生故障而丢失数据。

  • 新的偏移量重置策略,可以将消费者的消费偏移量设置到最近的一个偏移量。

5 创建新的版本分支

之前已经介绍了 LinkedIn 的 Kafka 版本分支包含了哪些补丁和特性,接下来将介绍如何创建新的版本分支。首先是从 Apache Kafka 版本分支创建新的分支(例如,从 Apache Kafka 的 2.3.0 分支创建 LinkedIn Kafka 的 2.3.0.x 分支),然后将还未提交到上游的紧急修复从之前的 LinkedIn 版本分支(例如 2.0.0.x)合并到新的分支上。下图显示了这一过程:

创建 LinkedIn Kafka 版本分支

在这个过程中会在提交注释里指明一个紧急补丁是否需要被合并到新的分支上。例如,提交注释里可能会包含 Apache Kafka 的 ticket 号,通过这个 ticket 号就可以知道这个补丁是否已经被合并到 Apache Kafka 的分支上了。另外,Apache Kafka 分支上的补丁也会被定期择优合并到当前的 LinkedIn Kafka 分支上。

最后,新的版本分支会有一个验证过程。LinkedIn 使用了一个专门的验证框架,基于真实的生产流量针对新的版本进行各种测试。验证的项目包括再均衡、部署、回退、稳定性和降级。在通过验证之后,就可以发布新版本了。简单地说,LinkedIn 的每一个 Kafka 版本都会经过大规模的性能和正确性测试和验证。

原文链接:

https://engineering.linkedin.com/blog/2019/apache-kafka-trillion-messages

项目 GitHub 地址:

https://github.com/linkedin/kafka

UpdateMetadataRequest 对象:

https://github.com/linkedin/kafka/commit/5b99a6ba639d12e32baf2a6c7350878585d12b07

减少 broker 的启动时间补丁:

https://github.com/linkedin/kafka/commit/feed875f8fcd8b9f8b8539e8a9b2e477a67b2faf

今日荐文

突破极限,一名程序员的“跑马人生”丨二叉树视频


大会推荐

【AICon 开幕倒计时 10 天】机器学习、NLP、知识图谱等技术有哪些最新落地案例?我们邀请到了来自 AWS、微软、BAT、华为等 50+国内外一线 AI 技术专家,带来智能金融、电商、物流、AI 芯片等领域的干货分享,更有贾扬清、颜水成等大牛现场助阵,部分精彩议题抢先看:

【菜鸟网络】 人工智能在智慧交通物流的技术演进之路

【阿里妈妈】工业级深度学习在阿里广告的实践、创新与最新进展

【微软小冰】人格化对话机器人的构建及在语音场景当中的实践

【百度】AI 大生产时代下的 NLP 技术创新与应用实践

【蚂蚁金服】金融知识图谱在蚂蚁的业务探索与平台实践

11 月 21-22,AICon 北京等你来!目前大会开幕倒计时 10 天,购票页面输入优惠码“aicon”还可享折扣价,点击“阅读原文”购票并了解更多大会详情。

点个在看少个 bug 👇

登录查看更多
0

相关内容

LinkedIn 是一家商业客户导向的社交网络服务网站,网站的目的是让注册用户维护他们在商业交往中认识并信任的联系人,这些人被称为“人脉”(Connections)。用户可以邀请他认识的人成为人脉。
深度神经网络实时物联网图像处理,241页pdf
专知会员服务
78+阅读 · 2020年3月15日
【2020新书】Kafka实战:Kafka in Action,209页pdf
专知会员服务
69+阅读 · 2020年3月9日
【干货】大数据入门指南:Hadoop、Hive、Spark、 Storm等
专知会员服务
98+阅读 · 2019年12月4日
在K8S上运行Kafka合适吗?会遇到哪些陷阱?
DBAplus社群
9+阅读 · 2019年9月4日
携程用ClickHouse轻松玩转每天十亿级数据更新
DBAplus社群
11+阅读 · 2019年8月6日
基于 Storm 的实时数据处理方案
开源中国
4+阅读 · 2018年3月15日
【AI说】揭秘京东实时数据仓库背后的神秘力量—JDQ
京东大数据
10+阅读 · 2017年9月14日
Arxiv
5+阅读 · 2018年5月21日
Arxiv
7+阅读 · 2018年1月24日
VIP会员
相关资讯
在K8S上运行Kafka合适吗?会遇到哪些陷阱?
DBAplus社群
9+阅读 · 2019年9月4日
携程用ClickHouse轻松玩转每天十亿级数据更新
DBAplus社群
11+阅读 · 2019年8月6日
基于 Storm 的实时数据处理方案
开源中国
4+阅读 · 2018年3月15日
【AI说】揭秘京东实时数据仓库背后的神秘力量—JDQ
京东大数据
10+阅读 · 2017年9月14日
Top
微信扫码咨询专知VIP会员