我不刷抖音,但我明白抖音如此火爆的原因...... | 极客时间

2021 年 12 月 8 日 AI前线

前两天有个 94 年的读者分享,说在做推荐系统,拿了某个一线大厂的 Offer,开的年薪 70 万。

虽然不是很高(也算很不错了,毕竟才 94 的),但也是一个程序员刚刚爆发的起点,可以预见未来的发展空间有多大。

为什么推荐系统这么值钱?这其实是由“商业价值”决定的 ——“推荐系统”从没像现在这样,影响着我们的生活。

比如:打开抖音,喜欢的内容已经开始播放了;打开淘宝,想购买的商品已经展示在眼前了。抖音平均日活超 6 亿,天猫双 11 的成交额超 4000 亿的背后,都是“推荐系统”的功劳。

假设,天猫通过改进商品推荐功能,使平台整体的转化率提升 1%,就能在 4000 多亿成交额的基础上,再增加 40 多亿。这就是推荐工程师的最牛的地方,也是为啥人能拿百万年薪的原因。

而驱动这些巨头进行推荐服务的,都是基于深度学习的推荐模型。但在一个成熟的推荐系统上,找到提升的突破点并不容易——不能满足于协同过滤、矩阵分解这类传统方法,而要建立起完整的“深度学习推荐系统”知识体系,加深对深度学习模型的理解,以及大数据平台的熟悉程度,才能实现整体效果上的优化。

所以,想学习推荐系统,关键在于 体系化 + 实操。最近,我又重温了 《深度学习推荐系统》 这个专栏,2 刷有不少新的启发。作者王喆,Roku 推荐系统架构负责人,也是圈里的大佬,一直深耕在推荐系统、计算广告领域,经验非常丰富。他之前出过同名的书,豆瓣评分 9.3,相当高。他还是知乎 10W+ 粉丝的大咖,分享的很多知识和观点,影响了不少人。

早年我看他的书时,感觉更偏模型原理。后来听说他开了个 实践专栏,第一时间就订阅了,果然惊喜,先分享一个王喆专栏里总结的 「推荐系统核心知识图谱」,建议收藏。

除了让我完整地把推荐系统的原理捋了一遍,更重要的是,实操性特别强。王喆特地为了这个专栏,开发了一个 开源项目「 SparrowRecsys」,带你亲手尝试,从 0 到 1,搭建一套完整的深度学习推荐系统(下面有详细介绍,贼有意思)。可以说是书的实践版本,里面加入了更多技术细节的实现和讨论。

此外,还讲解了深度学习推荐系统的经典技术架构,以及 Spark、TensorFlow、Flink 等主流工具的实践经验,毫不夸张的说,想学深度学习推荐系统,看这个专栏就够了。

专栏马上要涨价到 ¥199 了,现在到手仅 ¥84,需要的同学抓紧时间了。扫码还免费试读👇

限时秒杀 + 口令「wangzhe66

到手仅 ¥84 ,原价 ¥129

新用户到手仅 ¥59

王喆这课,为啥值得买?

先来说说这个为了锻炼大家实操而开发的开源系统 SparrowRecsys,王喆把它叫做“麻雀推荐系统”,取“麻雀虽小、五脏俱全”之意,它利用了开源的 movielens 数据集,搭建起了包括:

Spark、Flink 特征工程

TensorFlow 深度学习模型训练

TensorFlow Serving 模型服务

Redis 在线特征数据库

Jetty Server 推荐服务器JS 前端实现

以上这些在内的,一整套深度学习推荐系统。不说它能支撑起一个中大型公司的推荐系统,但是毫无疑问,它可以成为一个 工业级推荐系统的种子项目。而这一切,都能在课程里,一步步尝试搭建起来。

最后你实现的推荐系统会是这个样子👇

SparrowRecSys 的首页

SparrowRecSys 的相似电影推荐页

在这些前端页面的背后,是 你能实现的一个又一个深度学习模型

  • 对于电影的相似推荐功能,王喆会使用各种 Embedding based 的方法,比如 item2vec,graph embedding 等等。

  • 对于推荐功能,会基于 TensorFlow 实现 Embedding MLP,Wide&Deep,NerualCF,Two Towers,DeepFM,DIN 等等深度学习模型,然后使用 TensorFlow serving 去进行模型服务。

  • 对于召回层、排序层这些推荐逻辑,也会全盘在基于 Jetty 的推荐服务器中实现。

整个项目整体的技术架构是下面这个样子的:

SparrowRecSys 的技术架构

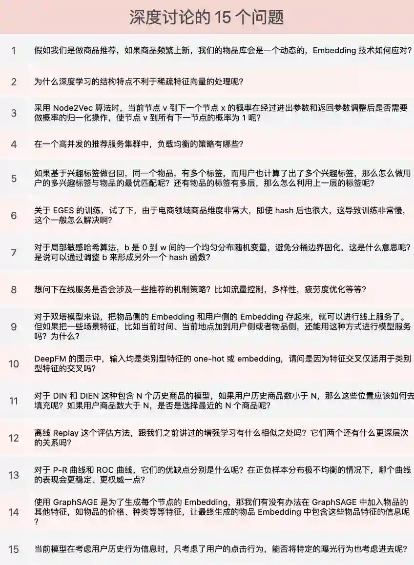
是不是感觉很牛。其次,专栏本计划是 30 讲,生生写到 43 讲,补充讨论了很多 热门的问题。在这里贴 15 个专栏里讨论的问题,看专栏留言区的讨论,感觉收获更大。

最后说说,他是怎样讲解这门课程的?

整体遵循了经典推荐系统的框架,分为 6 部分,学懂了,实现一个工业级的深度学习推荐系统, 不成问题,简单介绍下:

基础架构篇: 讲要从 0 开始实现的推荐系统, Sparrow RecSys 的主要功能和技术架构,也会用到 Spark、Flink、TensorFlow 等业界最流行的机器学习和大数据框架。

特征工程篇:讨论推荐系统会用到的特征,以及主要的特征处理方式,并将其实践在 Spark 上。此外,还有深度学习中非常流行的 Embedding、Graph Embedding 技术,并带你实现 Sparrow Recsys 中的相似电影推荐功能。

线上服务篇: 带你搭建一个推荐服务器,包括服务器、存储、缓存、模型服务等模块和相关知识,涉及 Jetty Server, Spark、Redis 的使用。

推荐模型篇: 深度学习推荐模型的原理和实现方法,包括 Embedding+MLP ,Wide&Deep,PNN 等深度学习模型的架构和 TensorFlow 实现,以及注意力机制、序列模型、增强学习等相关领域的前沿进展。

效果评估篇: 效果评估的主要方法和指标,建立起包括线下评估、线上 AB 测试、评估反馈闭环等整套的评估体系,真正能够用业界的方法,而不是实验室的指标来评价一个推荐系统。

前沿拓展篇: 讲 YouTube、阿里巴巴、微软、Pinterest 等一线公司的深度学习应用,帮你追踪业界发展的最新趋势。

目录也放这儿了👇

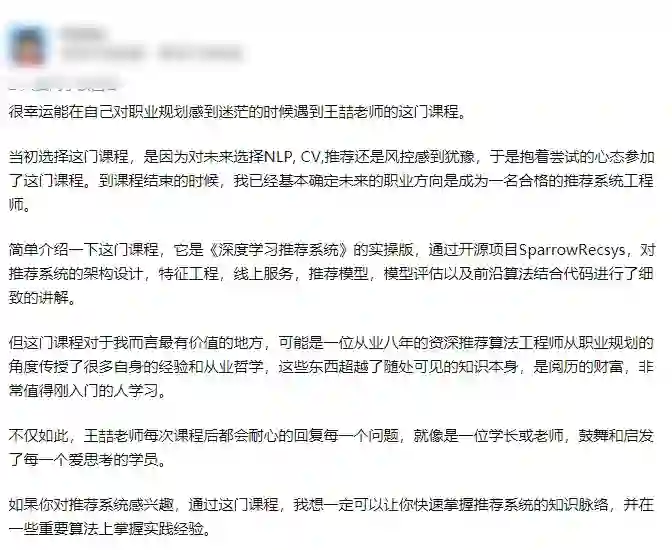
可以说,王喆老师的书也好,课也好,从未叫人失望过,而且他人也特别 nice,经常在专栏下面跟读者留言互动,这种耐心和责任心,真不是一般人有的。这里分享一位粉丝的留言:

最后再和大家强调一下:

👆扫码免费试读

限时秒杀 + 口令「wangzhe66

到手仅 ¥84 ,原价 ¥129

新用户到手仅 ¥59

没计划的学习,都只是作秀。与其花时间找一堆资料,还不如有计划的消化一个系统的课,更值。


点击【阅读原文】,新用户 ¥59 就能拿下。👇

登录查看更多
1

相关内容

推荐系统,是指根据用户的习惯、偏好或兴趣,从不断到来的大规模信息中识别满足用户兴趣的信息的过程。推荐推荐任务中的信息往往称为物品(Item)。根据具体应用背景的不同,这些物品可以是新闻、电影、音乐、广告、商品等各种对象。推荐系统利用电子商务网站向客户提供商品信息和建议,帮助用户决定应该购买什么产品,模拟销售人员帮助客户完成购买过程。个性化推荐是根据用户的兴趣特点和购买行为,向用户推荐用户感兴趣的信息和商品。随着电子商务规模的不断扩大,商品个数和种类快速增长,顾客需要花费大量的时间才能找到自己想买的商品。这种浏览大量无关的信息和产品过程无疑会使淹没在信息过载问题中的消费者不断流失。为了解决这些问题,个性化推荐系统应运而生。个性化推荐系统是建立在海量数据挖掘基础上的一种高级商务智能平台,以帮助电子商务网站为其顾客购物提供完全个性化的决策支持和信息服务。

知识荟萃

精品入门和进阶教程、论文和代码整理等

更多

查看相关VIP内容、论文、资讯等
如何构建你的推荐系统?这份21页ppt教程为你讲解
专知会员服务
65+阅读 · 2021年2月12日
一份硬核计算机科学CS自学修炼计划
专知会员服务
45+阅读 · 2021年1月12日
斯坦福2020硬课《分布式算法与优化》
专知会员服务
123+阅读 · 2020年5月6日
2022 年技术的新趋势和新方向 | 极客时间
空降进阿里的 P10 都是什么人 | 极客时间
InfoQ
0+阅读 · 2021年12月14日
聊聊推荐系统
夕小瑶的卖萌屋
0+阅读 · 2021年8月26日
工业级推荐系统如何架构?推荐一个开源项目
夕小瑶的卖萌屋
0+阅读 · 2021年7月7日
国家自然科学基金
2+阅读 · 2013年12月31日
国家自然科学基金
4+阅读 · 2013年12月31日
Arxiv
0+阅读 · 2022年4月17日
VIP会员
相关VIP内容
如何构建你的推荐系统?这份21页ppt教程为你讲解
专知会员服务
65+阅读 · 2021年2月12日
一份硬核计算机科学CS自学修炼计划
专知会员服务
45+阅读 · 2021年1月12日
斯坦福2020硬课《分布式算法与优化》
专知会员服务
123+阅读 · 2020年5月6日
相关资讯
2022 年技术的新趋势和新方向 | 极客时间
空降进阿里的 P10 都是什么人 | 极客时间
InfoQ
0+阅读 · 2021年12月14日
聊聊推荐系统
夕小瑶的卖萌屋
0+阅读 · 2021年8月26日
工业级推荐系统如何架构?推荐一个开源项目
夕小瑶的卖萌屋
0+阅读 · 2021年7月7日
相关基金
国家自然科学基金
2+阅读 · 2013年12月31日
国家自然科学基金
4+阅读 · 2013年12月31日
Top
微信扫码咨询专知VIP会员