信息技术深刻改变了人类与信息交互的方式。海量在线内容的创建、共享和传播,使得获取相关信息变得愈发困难。在过去二十年间,搜索和推荐系统(统称为信息检索系统)经历了显著的发展,以应对这一挑战。近年来,大型语言模型(LLM)的突破性进展展现出了在多种语言相关任务上超越人类水平的能力,并表现出通用理解、推理和决策能力。 本文探讨了大型语言模型代理(LLM Agent)在增强搜索和推荐系统方面的变革潜力。我们分析了 LLM 代理的动机及其作用,并建立了一个分类框架,以系统性地阐述现有研究。此外,我们强调了 LLM 代理在解决当前搜索和推荐挑战方面的巨大潜力,并为未来研究方向提供了深入的见解。这是首篇系统性回顾和分类 LLM 代理在搜索与推荐领域研究的论文,为利用这一先进的人工智能技术进行信息检索提供了全新的视角。 为了帮助理解现有工作,我们在以下链接列出了基于代理的大型语言模型仿真相关研究论文: https://github.com/tsinghua-fib-lab/LLM-Agent-for-Recommendation-and-Search。 https://arxiv.org/pdf/2503.05659 关键词:大型语言模型代理;推荐系统;搜索系统;信息系统

1 引言(INTRODUCTION)

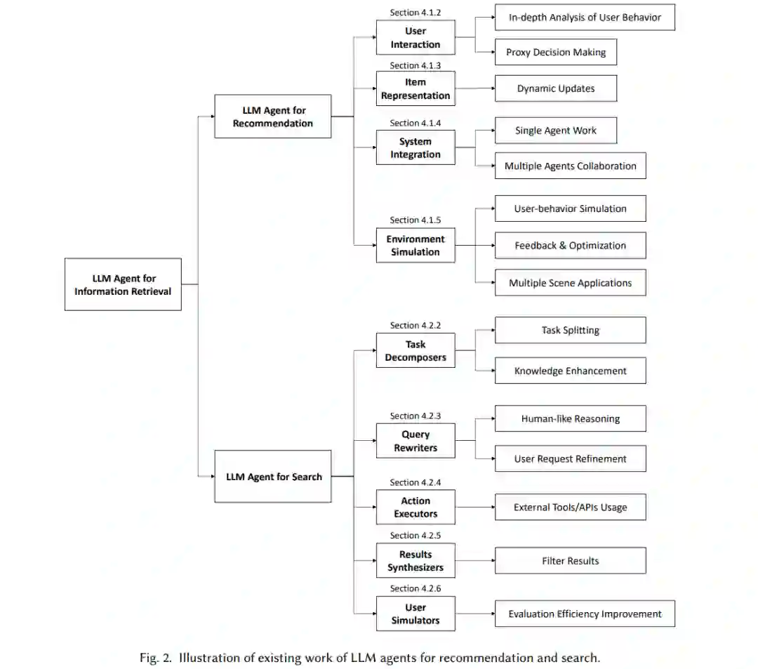
信息技术从根本上改变了人类的生活方式,特别是在信息交互方面。信息时代的发展推动了互联网海量内容的创建、共享与传播,使得个人获取相关信息的难度不断加大。在这一背景下,过去二十年间,信息系统经历了显著的演进,包括搜索系统 [10, 125] 和 推荐系统(Recommender Systems, RSs) [44, 174]。通常而言,搜索系统通过用户输入的查询词被动地从庞大的信息库中检索相关内容,而推荐系统则基于用户行为数据或画像信息主动生成用户可能感兴趣的候选列表 [2, 71, 114]。部分研究者认为,推荐系统是搜索的一种特殊形式,其中对用户潜在需求的理解可建模为搜索查询 [155]。 近年来,大型语言模型(Large Language Models, LLMs) 取得了显著成功,并被认为是通向通用人工智能(AGI)的最有希望的路径之一 [1]。大型语言模型不仅在语言相关任务上展现出与人类相当甚至超越人类的能力,还具备通用理解、推理和决策能力 [179]。研究者已经利用大型模型的文本处理与常识推理能力,开展了一系列搜索和推荐任务 [3, 145, 191]。 此外,为克服大型语言模型的局限性,研究者构建了多种 大型语言模型代理(Large Language Model Agents, LLM Agents) [151]。具体而言,LLM 代理以大型语言模型为核心,并配备了 记忆管理、工作流处理、输入-输出接口、外部工具调用、大-小模型协作等功能,使其智能水平更接近人类,并能够处理更复杂的任务 [95, 178, 185]。 针对搜索与推荐这一关键且基础的信息检索任务,研究者们越来越认识到 LLM 代理的高价值。因此,本文首次尝试系统性、全面性地回顾 LLM 代理在搜索与推荐中的研究进展。我们首先介绍相关的背景知识,并进一步讨论 LLM 代理的使用动机,以及它们如何解决搜索与推荐系统中面临的关键挑战。随后,我们建立一个分类体系,根据 LLM 代理在搜索或推荐系统中的作用对现有研究进行归类,并详细分析其构建方式及应用。值得注意的是,已有研究探讨了大型语言模型在信息检索(IR)和搜索领域的应用 [8, 13, 43, 148],或专注于某一特定的信息检索应用 [98],但本综述的显著区别在于,它侧重于 LLM 代理 在整个信息检索功能体系中的应用,而非单纯关注 LLM 本身。


本文贡献(Contributions)

本研究的主要贡献总结如下:

  • 首先,本文是首篇系统性回顾和整理 LLM 代理在搜索与推荐研究中的应用的论文。该领域新兴且发展迅速,我们的工作填补了现有综述的空白。
  • 其次,我们构建了一个分类体系,明确回答了为什么需要 LLM 代理以及LLM 代理如何增强搜索与推荐的问题,从而更好地组织现有研究。
  • 最后,我们对当前未解决的挑战和重要的未来研究方向进行了深入探讨,以期激发该领域的后续研究。

论文结构(Paper Organization)

本文的结构如下:

  • 第 2 节 介绍推荐系统、搜索系统、大型语言模型及 LLM 代理的背景知识。
  • 第 3 节 分析为何 LLM 代理在搜索与推荐中是必要的。
  • 第 4 节 建立一个系统性、全面的分类框架,并详细阐述现有研究工作。
  • 第 5 节 讨论 LLM 代理在搜索与推荐中的关键问题,并提出未来重要研究方向。
  • 第 6 节 进行总结,归纳研究发现,并展望 LLM 代理在信息检索领域的发展前景。

成为VIP会员查看完整内容
35

相关内容

表格数据的语言建模:基础、技术与演变综述
专知会员服务
39+阅读 · 2024年8月23日
数据与多模态大型语言模型的协同作用综述
专知会员服务
57+阅读 · 2024年7月13日
大型语言模型的知识蒸馏综述:方法、评估与应用
专知会员服务
77+阅读 · 2024年7月4日
大语言模型视角下的智能规划方法综述
专知会员服务
135+阅读 · 2024年4月20日
深度学习在推荐系统中的应用综述(最全)
七月在线实验室
17+阅读 · 2018年5月5日
国家自然科学基金
0+阅读 · 2015年12月31日
国家自然科学基金
12+阅读 · 2015年12月31日
国家自然科学基金
3+阅读 · 2015年12月31日
国家自然科学基金
1+阅读 · 2014年12月31日
国家自然科学基金
18+阅读 · 2014年12月31日
Arxiv
174+阅读 · 2023年4月20日
A Survey of Large Language Models
Arxiv
497+阅读 · 2023年3月31日
Arxiv
25+阅读 · 2023年3月17日
VIP会员
相关VIP内容
表格数据的语言建模:基础、技术与演变综述
专知会员服务
39+阅读 · 2024年8月23日
数据与多模态大型语言模型的协同作用综述
专知会员服务
57+阅读 · 2024年7月13日
大型语言模型的知识蒸馏综述:方法、评估与应用
专知会员服务
77+阅读 · 2024年7月4日
大语言模型视角下的智能规划方法综述
专知会员服务
135+阅读 · 2024年4月20日
相关基金
国家自然科学基金
0+阅读 · 2015年12月31日
国家自然科学基金
12+阅读 · 2015年12月31日
国家自然科学基金
3+阅读 · 2015年12月31日
国家自然科学基金
1+阅读 · 2014年12月31日
国家自然科学基金
18+阅读 · 2014年12月31日
微信扫码咨询专知VIP会员