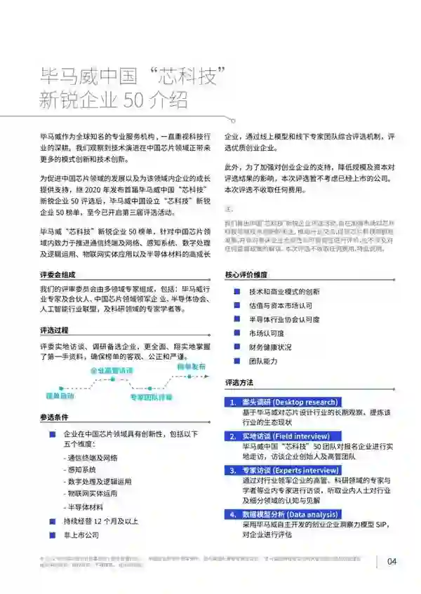
来源:毕马威中国   尽管过去几年所面临的行业内外挑战尚未远去,半导体行业忙于应付当前供应链短缺等问题的同时,大多数企业亦致力于细分市场的开拓,部分企业仍在寻求长期资本的投资或兼并扩张。   2021年,全球半导体行业的收入再创新高,达到5560亿美元,预计到2022年将攀升至6000亿美元。毕马威市场调研显示:受主要终端市场创纪录的需求推动,几乎所有受访者均预期公司和行业收入以及盈利能力在2023年会有所提高。“毕马威半导体信心指数”同比增幅创历史新高,这足以反映半导体行业的强劲势头。总体来看,半导体行业的前景依旧值得期待。   为促进中国芯片领域的发展以及为该领域内企业的成长提供支持,继2020年发布首届毕马威中国“芯科技”新锐企业50评选后,毕马威中国设立“芯科技”新锐企业50榜单,至今已开启第三届评选活动。

  毕马威“芯科技”新锐企业50 榜单,针对中国芯片领域内致力于推进通信终端及网络、感知系统、数字处理及逻辑运用、物联网实体应用以及半导体材料的高成长企业,通过线上模型和线下专家团队综合评选机制,评选优质创业企业。   毕马威中国“芯科技”新锐企业50榜单

具体内容如下

成为VIP会员查看完整内容
14

相关内容

半导体是一类材料的总称,集成电路是用半导体材料制成的电路的大型集合,芯片是由不同种类型的集成电路或者单一类型集成电路形成的产品。
中国医疗科技行业研究报告(附报告)
专知会员服务
42+阅读 · 2023年1月8日
103页PPT!2022年中国半导体集成电路IC产业研究报告
专知会员服务
91+阅读 · 2022年9月5日
专知会员服务
13+阅读 · 2021年9月30日
专知会员服务
20+阅读 · 2021年6月15日
2019中国硬科技发展白皮书 193页
专知会员服务
86+阅读 · 2019年12月13日
2021中国网络安全行业创新创业研究报告
CCF计算机安全专委会
5+阅读 · 2022年4月8日
极客邦荣获朝阳区高科技高成长20强企业榜单!
极客邦科技Geekbang
0+阅读 · 2022年3月31日
一场10亿门槛的闭门会
创业邦杂志
0+阅读 · 2022年2月11日
国家自然科学基金
4+阅读 · 2013年12月31日
国家自然科学基金
0+阅读 · 2012年12月31日
国家自然科学基金
4+阅读 · 2012年12月31日
国家自然科学基金
0+阅读 · 2012年12月31日
国家自然科学基金
0+阅读 · 2011年12月31日
Arxiv
26+阅读 · 2019年3月5日
VIP会员
相关主题
相关VIP内容
中国医疗科技行业研究报告(附报告)
专知会员服务
42+阅读 · 2023年1月8日
103页PPT!2022年中国半导体集成电路IC产业研究报告
专知会员服务
91+阅读 · 2022年9月5日
专知会员服务
13+阅读 · 2021年9月30日
专知会员服务
20+阅读 · 2021年6月15日
2019中国硬科技发展白皮书 193页
专知会员服务
86+阅读 · 2019年12月13日
相关资讯
2021中国网络安全行业创新创业研究报告
CCF计算机安全专委会
5+阅读 · 2022年4月8日
极客邦荣获朝阳区高科技高成长20强企业榜单!
极客邦科技Geekbang
0+阅读 · 2022年3月31日
一场10亿门槛的闭门会
创业邦杂志
0+阅读 · 2022年2月11日
相关基金
国家自然科学基金
4+阅读 · 2013年12月31日
国家自然科学基金
0+阅读 · 2012年12月31日
国家自然科学基金
4+阅读 · 2012年12月31日
国家自然科学基金
0+阅读 · 2012年12月31日
国家自然科学基金
0+阅读 · 2011年12月31日
微信扫码咨询专知VIP会员