近日,由Unity中国联合腾讯云与沙利文咨询共同呈现的《2022年元宇宙系列白皮书》之《中国工业元宇宙发展洞见》(后称“白皮书”)正式刊发。   工业元宇宙使整个工业体系能够在虚拟化的背景下重构,突破传统边界与束缚,促使产业融合,实现可持续性的降本增效。

  工业元宇宙最重要的价值在于,对现代工业的复杂系统,做彻底的,全方位的、系统的数字孪生,使整个工业处于完全的数字化、智能化和信息化的直观状态,并且使整个工业体系能够在虚拟化的背景下重构,这种重构打破了传统工业、行业和企业的边界与束缚,真正实现在技术支撑下的产业融合,最大化地提高生产效率。   通过设备数字孪生及流程全面数字化,提供生产系统的全数字孪生镜像,工业元宇宙能够实现生产托管,对物流、物资配送等,提供供应链的全链条管理;对能源、电力等,提供镜像分析与模拟试错场景;解决迭代试错成本高昂、升级困难的问题,实现可持续性的降本增效。   工业元宇宙涉及多类技术群的融合和创新,其中数字孪生相关技术构成了工业元宇宙的关键技术体系。

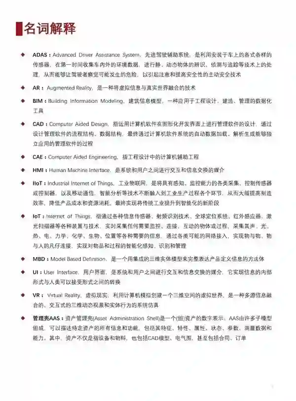
  工业元宇宙丰富的特征和广泛的应用决定它的实现具有高复杂度,涉及多类技术群的融合和创新。工业元宇宙技术体系包括数字孪生技术群、智能网络技术群、泛AI技术群、新信息通信技术群以及工业制造相关技术群。   其中,智能网络、大数据、人工智能、云计算、区块链等相关基础技术是工业元宇宙的技术底座;感知互联、实体映射、多维建模、时空计算、仿真推演、可视化、虚实交互七个数字孪生相关技术构成了工业元宇宙的关键技术体系。   当前工业元宇宙整体仍处于发展初期,行业应用场景逐步落地,在制造、城市管理、交通、汽车、建筑、能源等行业已有不同程度的应用。

  在制造业领域,工业元宇宙聚焦于产品数字化设计、工艺流程管控和重大设备管理等场景;在城市管理领域,工业元宇宙赋能城市规划、建设、治理、优化等全生命周期环节;在交通与汽车领域,工业元宇宙应用于交通工具的功能设计与研发、仿真测试、自动驾驶、故障诊断与设备维护等细分场景;在建筑领域,工业元宇宙赋能建筑规划设计、实施、运营维护等环节;在能源领域,工业元宇宙的应用覆盖能源生产、储运、管理和消费等场景。 工业元宇宙产业分析

  工业元宇宙产业链可分为基础设施层、核心层和应用层,中国企业在基础设施层的布局相对领先,基本可实现自主可控;核心层的关键技术、软硬件等主要依赖进口;应用层多为本土企业与外企协同合作。

  工业元宇宙产业链可分为基础设施层、核心层和应用层。   **基础设施层:**包括通信网络基础设施、算力基础设施和新技术基础设施,主要负责数据的实时传输与分发、存储计算与处理、数据挖掘与分析决策,保障工业元宇宙的正常运转。目前中国企业在基础设施层的布局处于较为领先的位置,基本上可实现完全的自主可控。   **核心层:**由交互体验、产业平台、建模仿真和数字孪生组成,其中数字孪生是工业元宇宙最为核心的组成部分。数字孪生为工业元宇宙虚实交互、虚实协同提供技术支撑,完成从现实工厂的设备或者装置到虚拟世界的全真映射。   **应用层:**现阶段工业元宇宙的应用场景主要集中在智慧城市、智慧交通、智能制造、智慧建筑、智能汽车、智慧能源等领域,通常由中国企业协同海外企业共同完成。   在中国数字化转型浪潮下,工业元宇宙以实现物理世界与信息世界交互与共融的需求应运而生,数据标准化、数字人才培养、核心技术、数据安全等相关领域的企业将迎来黄金发展机遇。 工业元宇宙产业发展能力洞察

  **技术架构:**在政策规划支撑下,工业元宇宙的技术架构链条逻辑上分为基础层、技术层、能力层、终端层、应用层五大板块。其中核心技术层涉及多类技术群的融合和创新并集成于平台,实现工业相关领域深度赋能。

  **关键路径:**工业元宇宙的崛起涉及多类技术群的融合和创新,实现工业元宇宙的关键技术包括数字孪生技术、虚拟引擎技术、人工智能技术、物联网技术、区块链技术、人机交互技术、智能网络技术。

  1.数字孪生

  数字孪生建模是将物理对象建立对应的虚拟数字模型,该模型可以通过接收来自物理对象的数据而实时演化。建模、仿真和基于数据融合的数字线程是数字孪生体的三项核心技术。   2.虚拟引擎

  虚拟引擎是一套帮助开发者实现实时交互的软件开发工具,旨在帮助开发者实现实时3D的高效率开发。虚拟引擎广泛应用于汽车、建筑、城市等工业领域,工业元宇宙或将成为虚拟引擎未来的蓝海市场。   3.泛人工智能

  AI算法和AI技术的能力持续拓宽正加速“AI+工业元宇宙”的快速部署,AI在工业元宇宙中的应用持续深化。AI技术改造工业的生产方式和决策模式,达到增效和提质的作用,助推工业AI+快速落地。   4.物联网

  物联网是工业元宇宙底层伴生技术,通过将工业资源的网络互联、数据互通和系统互操作,为实现工业元宇宙万物链接和虚实共生打下基础。物联网在工业领域应用将由简单场景应用向深层次应用演进。   5.智能交互(XR)

  XR(AR、VR、MR)技术具备的三维可视化效果,能够加快与工业场景中几何设计、仿真模拟融合。智能交互技术有望持续赋能工业元宇宙的数字孪生应用效果,在各应用场景中实现仿真数字化。   6.智能交互(数字全息)

  数字全息技术可高度还原物体三维特征,利用计算机技术、光学成像技术以及全息化技术探索行业天花板,赋能工业元宇宙产业。数字全息技术在工业制造领域必不可少,深度应用于生产制造中测量系统。   7.智能网络

  智能网络是工业元宇宙最底层的基础设施,基于云计算、边缘计算、5G/6G网络和大数据等技术提供强大的算力和网络基础设施为工业元宇宙用户提供实时、流畅的沉浸式体验。   8.区块链

  区块链是工业元宇宙数字经济生态圈去中心化和工业价值实现的核心底层技术,分布式账本、共识机制、智能合约等区块链核心技术可保障工业元宇宙经济系统公平、公开、透明。 工业元宇宙产业应用实践

  **业务场景:**基于数字孪生的不断发展,工业元宇宙所能覆盖的虚拟场景广度、产品生命周期长度、精细化及仿真程度亦随着上升,可覆盖产品从研发设计、生产制造、运维管理、到销售服务阶段全生命周期的业务场景。   **功能应用:**工业元宇宙的功能应用是在基础设施的支撑下实现,包括数字孪生、云渲染、虚实交互、大数据可视化、工业互联网等相关技术、工具与平台。基于这些技术、工具与平台,物理世界中产品、服务或生产流程数据可同步至虚拟空间中,虚拟世界中的模型和数据能够与对应的真实物理对象进行交互,这一系列过程的实现包括三维建模、远程虚拟控制、工业模拟仿真、实时监控与运维、数字工厂展示等功能的输出。   个行业的应用场景持续渗透,进行智能赋能,目前在城市管理、交通、汽车、建筑、制造、能源等行业已有不同程度的应用。 具体内容如下

成为VIP会员查看完整内容
30

相关内容

元宇宙(Metaverse)是利用科技手段进行链接与创造的,与现实世界映射与交互的虚拟世界,具备新型社会体系的数字生活空间。 元宇宙本质上是对现实世界的虚拟化、数字化过程,需要对内容生产、经济系统、用户体验以及实体世界内容等进行大量改造。但元宇宙的发展是循序渐进的,是在共享的基础设施、标准及协议的支撑下,由众多工具、平台不断融合、进化而最终成形。 它基于扩展现实技术提供沉浸式体验,基于数字孪生技术生成现实世界的镜像,基于区块链技术搭建经济体系,将虚拟世界与现实世界在经济系统、社交系统、身份系统上密切融合,并且允许每个用户进行内容生产和世界编辑。

知识荟萃

精品入门和进阶教程、论文和代码整理等

更多

查看相关VIP内容、论文、资讯等
亿欧智库 | 《2022中国工业元宇宙产业研究报告》
专知会员服务
34+阅读 · 2022年7月27日
2022年中国虚拟人产业发展白皮书
专知会员服务
75+阅读 · 2022年5月9日
重磅!数字孪生技术应用白皮书(2021)
专知会员服务
259+阅读 · 2021年12月8日
数字孪生:ToB元宇宙开局之道,52页ppt
专知
4+阅读 · 2022年7月29日
重磅!数字孪生技术应用白皮书(2021)
专知
14+阅读 · 2021年12月8日
【数字化】制造业数字化转型的实战路线图
产业智能官
40+阅读 · 2019年9月10日
国家自然科学基金
0+阅读 · 2013年12月31日
国家自然科学基金
0+阅读 · 2013年12月31日
国家自然科学基金
3+阅读 · 2013年12月31日
国家自然科学基金
0+阅读 · 2009年12月31日
Arxiv
0+阅读 · 2023年1月25日
Arxiv
31+阅读 · 2022年2月15日
Arxiv
12+阅读 · 2021年6月21日
VIP会员
相关VIP内容
亿欧智库 | 《2022中国工业元宇宙产业研究报告》
专知会员服务
34+阅读 · 2022年7月27日
2022年中国虚拟人产业发展白皮书
专知会员服务
75+阅读 · 2022年5月9日
重磅!数字孪生技术应用白皮书(2021)
专知会员服务
259+阅读 · 2021年12月8日
相关资讯
数字孪生:ToB元宇宙开局之道,52页ppt
专知
4+阅读 · 2022年7月29日
重磅!数字孪生技术应用白皮书(2021)
专知
14+阅读 · 2021年12月8日
【数字化】制造业数字化转型的实战路线图
产业智能官
40+阅读 · 2019年9月10日
相关基金
国家自然科学基金
0+阅读 · 2013年12月31日
国家自然科学基金
0+阅读 · 2013年12月31日
国家自然科学基金
3+阅读 · 2013年12月31日
国家自然科学基金
0+阅读 · 2009年12月31日
相关论文
微信扫码咨询专知VIP会员