为贯彻落实国家《关于促进人工智能和实体经济深度融合的指导意见》、《智能汽车创新发展战略》等顶层战略,进一步加快推动汽车产业高质量发展,促进人工智能与汽车产业在产学研用等领域的深度合作交流,充分发挥联盟的平台作用,由中国人工智能产业发展联盟(以下简称联盟或AIIA )指导,合肥市人民政府主办,合肥市包河区人民政府、合肥市经济和信息化局、中国信息通信研究院等单位承办的“2020国际(合肥)节能与新能源汽车展暨智能网联汽车生态大会”于9月4日在合肥市滨湖国际会展中心召开。

在大会上,中国人工智能产业发展联盟(以下简称“联盟”或“AIIA联盟”)发布了**《人工智能在交通领域业务应用白皮书(2020年9月)》(点击“阅读原文”下载白皮书)**。该报告由联盟组织,中国信息通信研究院、北京交通大学、西安交通大学、国泰君安证券产业研究中心、中国智能交通协会等单位参与编写,报告全面梳理总结了人工智能在交通领域的技术现状、典型应用、产业生态,并编制了典型应用案例,以供相关部门和业界参考。

北京交通大学闫学东副校长

北京交通大学副校长、AIIA联盟交通+人工智能深度融合委员会副主席兼秘书长闫学东发布报告,并为大家带来报告解读。

白皮书前言如下:

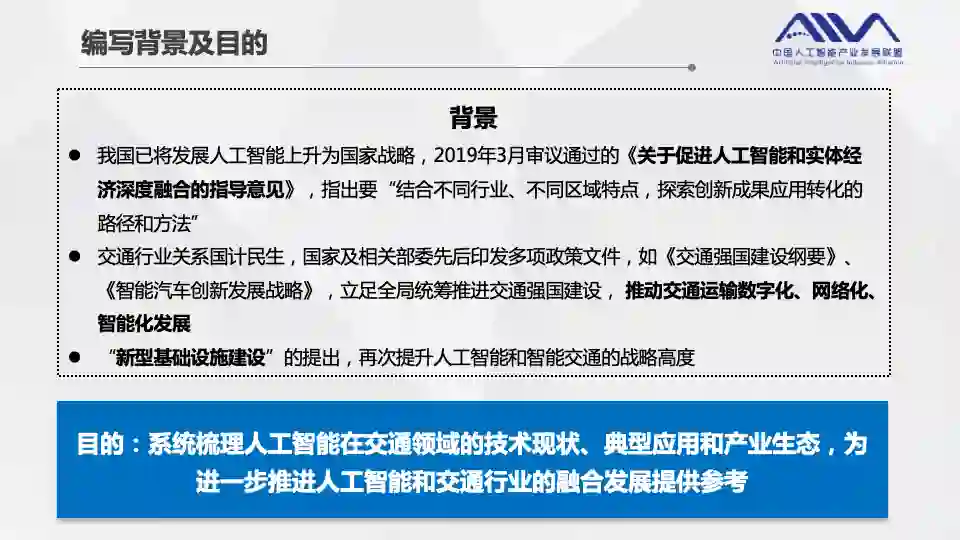
人工智能作为新一轮科技革命和产业变革的新赛场,已经成为抢占未来发展先机的重要突破口。随着人工智能发展进入新时期,如何落地应用、与实体经济融合,成为当前产业关注的重要议题。

交通行业关系国计民生,建设交通强国不仅是建设社会主义现代化强国的内在要求,也是顺应世界交通发展大势的客观需要。国家及相关部委先后印发多项政策文件,立足全局统筹推进交通强国建设,大力发展智慧交通。

2020年国家正式提出新型基础设施建设,将人工智能纳入新技术基础设施范畴,智能交通基础设施纳入融合基础设施范畴,其建设和推进均成为产业焦点,如何充分发挥人工智能的赋能作用,加快交通的数字化智能化发展,推动人工智能和交通的融合应用,成为产学研用的重要课题,也是本报告撰写的主要背景。

本报告以人工智能对交通业务的赋能为切入点,系统梳理人工智能在交通领域的技术现状、典型应用、产业生态,总结业务发展面临的挑战,展望未来发展的趋势,并附上当前典型的应用案例和赋能场景,为进一步推进人工智能和交通行业的深度融合提供参考。

本报告于2020年9月发布第一版。

白皮书目录如下:

一、人工智能技术产业概述

(一)人工智能技术发展情况 (二)人工智能产业发展现状 (三)人工智能对交通领域的赋能作用 二、人工智能在交通领域的业务应用现状

(一)人工智能在交通领域应用的产业环境趋好 (二)人工智能在交通领域应用现状 (三)人工智能在交通领域典型应用及产业分析 三、人工智能在交通领域应用面临的挑战

(一)标准规范滞后于产品化 (二)部门协同机制仍需加强 (三)数据问题影响融合深化 (四)复合人才成为转型掣肘 (五)安全伦理风险有待解决 四、人工智能在交通领域应用的未来展望

(一)出行即服务(MAAS)塑造新业态 (二)合作式智能交通将成为发展重点 (三)数字孪生将启发交通发展新思路 (四)跨行业协同跨技术融合成为趋势 附录一:典型商业应用案例

附录二:典型业务赋能场景

更多精彩,敬请阅读现场发布PPT:

1

2

3

4

5

6

7

8

9

10

11

成为VIP会员查看完整内容
37

相关内容

智慧交通的前身是智能交通(Intelligent Transport System,简称ITS),ITS是20世纪90年代初美国提出的理念。到了2009年,IBM提出了智慧交通的理念。是将先进的信息技术、通讯技术、传感技术、控制技术及计算机技术等有效率地集成运用于整个交通运输管理体系,而创建起的一种在大范围内及全方位发挥作用的,实时、准确及高效率的综合的运输和管理系统。美国、日本、欧洲率先展开相应的研究并成为ITS发展的三强,此外加拿大、中国、韩国、新加坡、澳大利亚等国家的研究也具有相当规模。智能交通系统由多个系统构成,其中包括出行者信息系统(ATIS)、先进交通管理系统(ATMS)、先进公共交通系统(APTS)、先进车辆控制系统(AVCS)、电子不停车收费系统(ETC)、商用车辆运营系统(CVOS)等
智慧城市白皮书(2021年)
专知会员服务
180+阅读 · 2021年4月24日
电信行业人工智能应用白皮书(2021),50页pdf
专知会员服务
82+阅读 · 2021年3月19日
《人工智能安全框架(2020年)》白皮书,68页pdf
专知会员服务
167+阅读 · 2021年1月9日
《人工智能标准化白皮书(2018版)》发布|附下载
人工智能学家
18+阅读 · 2018年1月21日
国家自然科学基金
3+阅读 · 2018年6月30日
国家自然科学基金
5+阅读 · 2013年6月9日
国家自然科学基金
1+阅读 · 2011年12月31日
Arxiv
28+阅读 · 2021年9月18日
VIP会员
相关VIP内容
智慧城市白皮书(2021年)
专知会员服务
180+阅读 · 2021年4月24日
电信行业人工智能应用白皮书(2021),50页pdf
专知会员服务
82+阅读 · 2021年3月19日
《人工智能安全框架(2020年)》白皮书,68页pdf
专知会员服务
167+阅读 · 2021年1月9日
相关基金
国家自然科学基金
3+阅读 · 2018年6月30日
国家自然科学基金
5+阅读 · 2013年6月9日
国家自然科学基金
1+阅读 · 2011年12月31日
相关论文
微信扫码咨询专知VIP会员