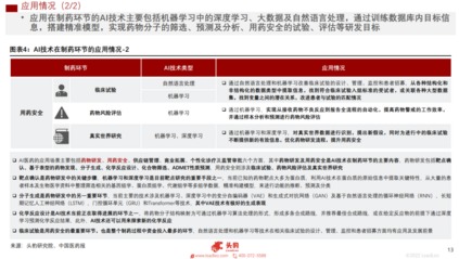
01 AI制药优势愈发显著,药物研发转型升级势在必行  传统的药物研发研发周期长、资金投入大、研发风险高,而AI制药通过AI技术赋能可以快速精准地确定靶点、筛选最佳化合物分子、预测药代动力学性质,可大幅缩短药物研发各环节所需周期、降低企业在研发新药时的成本投入,同时提高药物研发的成功率、降低新药研发风险,提升企业的投资回报率

02 国内宏观政策利好AI制药领域,AI技术突破为赋能制药创造条件  中国“十四五”医药工业发展规划中指出要“坚持创新引领”,对医药工业创新研发提出进一步转型要求,在复杂的国际形势下,通过鼓励创新研发投入、AI先进技术赋能,调动制药领域创新的积极性和资本市场热度;AI技术的迭代推进了AI制药的发展进程,作为AI制药行业发展的根本,AI技术在制药流程中参与的环节越多、在各环节内渗透的程度越高,药物研发的效率也越高

03 AI制药或将成为创新药物研发的主流方式,重点领域为癌症和慢性病  癌症作为中国人口死亡的主要病因之一,抗肿瘤领域一直是新药研发的热门赛道;此外,由于庞大的人口基数及老龄化的加剧,中国的慢性病领域的潜在市场空间不断增长,对于国产创新药需求紧迫,或将成为抗肿瘤之外的另一研发重点;随着AI应用成熟度的提升,未来AI技术在制药领域的渗透率将不断提高,成为创新药研发的主流方式

成为VIP会员查看完整内容
43

相关内容

医学领域的人工智能是使用机器学习模型搜索医疗数据,发现洞察,从而帮助改善健康状况和患者体验。 得益于近年来计算机科学和信息技术的发展,人工智能 (AI) 正迅速成为现代医学中不可或缺的一部分。 由人工智能支持的人工智能算法和其他应用程序正在为临床和研究领域的医学专业人员提供支持。
2022年中国物联网平台行业概览
专知会员服务
44+阅读 · 2022年8月31日
2022年中国汽车智能充电行业概览
专知会员服务
24+阅读 · 2022年8月18日
数字政府行业趋势洞察(2022年)
专知会员服务
58+阅读 · 2022年8月17日
中国知识图谱行业研究报告(2022年)
专知会员服务
194+阅读 · 2022年8月13日
2022年中国AI医学影像行业概览
专知会员服务
69+阅读 · 2022年7月17日
2022年中国机器视觉行业概览报告,39页pdf
专知会员服务
79+阅读 · 2022年7月7日
2022年中国智慧医疗行业概览(摘要版)
专知会员服务
71+阅读 · 2022年6月11日
制造业数字化转型的政策研究报告(2022年),53页pdf
专知会员服务
50+阅读 · 2022年6月8日
德勤元宇宙系列白皮书:健康医疗行业应用初探
专知会员服务
60+阅读 · 2022年5月29日
2022年中国AI医学影像行业概览报告
专知
3+阅读 · 2022年7月17日
2022年中国机器视觉行业概览报告,39页pdf
2022年中国智慧医疗行业概览(摘要版)
专知
5+阅读 · 2022年6月11日
一文看懂AI制药七大趋势丨量子位智库
量子位
3+阅读 · 2022年6月1日
国家自然科学基金
1+阅读 · 2014年12月31日
国家自然科学基金
0+阅读 · 2013年12月31日
国家自然科学基金
0+阅读 · 2013年12月31日
国家自然科学基金
3+阅读 · 2013年12月31日
国家自然科学基金
0+阅读 · 2012年12月31日
国家自然科学基金
0+阅读 · 2012年12月31日
国家自然科学基金
1+阅读 · 2008年12月31日
国家自然科学基金
0+阅读 · 2008年12月31日
国家自然科学基金
0+阅读 · 2008年12月31日
Arxiv
21+阅读 · 2021年12月31日
Arxiv
28+阅读 · 2021年10月1日
Learning from Few Samples: A Survey
Arxiv
77+阅读 · 2020年7月30日
A Survey on Deep Transfer Learning
Arxiv
11+阅读 · 2018年8月6日
VIP会员
相关VIP内容
2022年中国物联网平台行业概览
专知会员服务
44+阅读 · 2022年8月31日
2022年中国汽车智能充电行业概览
专知会员服务
24+阅读 · 2022年8月18日
数字政府行业趋势洞察(2022年)
专知会员服务
58+阅读 · 2022年8月17日
中国知识图谱行业研究报告(2022年)
专知会员服务
194+阅读 · 2022年8月13日
2022年中国AI医学影像行业概览
专知会员服务
69+阅读 · 2022年7月17日
2022年中国机器视觉行业概览报告,39页pdf
专知会员服务
79+阅读 · 2022年7月7日
2022年中国智慧医疗行业概览(摘要版)
专知会员服务
71+阅读 · 2022年6月11日
制造业数字化转型的政策研究报告(2022年),53页pdf
专知会员服务
50+阅读 · 2022年6月8日
德勤元宇宙系列白皮书:健康医疗行业应用初探
专知会员服务
60+阅读 · 2022年5月29日
相关资讯
相关基金
国家自然科学基金
1+阅读 · 2014年12月31日
国家自然科学基金
0+阅读 · 2013年12月31日
国家自然科学基金
0+阅读 · 2013年12月31日
国家自然科学基金
3+阅读 · 2013年12月31日
国家自然科学基金
0+阅读 · 2012年12月31日
国家自然科学基金
0+阅读 · 2012年12月31日
国家自然科学基金
1+阅读 · 2008年12月31日
国家自然科学基金
0+阅读 · 2008年12月31日
国家自然科学基金
0+阅读 · 2008年12月31日
相关论文
微信扫码咨询专知VIP会员