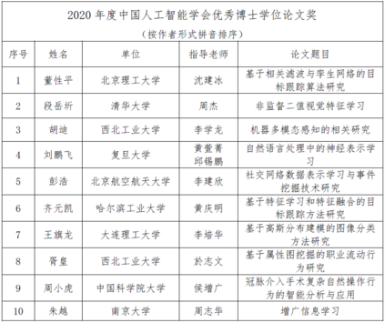
根据《中国人工智能学会优秀博士学位论文评选条例》的规定,学会组织9位国内人工智能领域的知名专家成立优博评审委员会,由学会名誉理事长李德毅院士担任评审委员会主席,认真负责地对2020年度中国人工智能学会优秀博士学位论文评选入围终评的20篇论文进行了评审,经专家终审及三轮无记名投票,最终确定了10篇论文获优秀博士学位论文奖和4篇论文获优秀博士学位论文提名奖。现将2020年度中国人工智能学会优秀博士学位论文评选最终结果进行公示(见附表),公示期共15日(自2020年8月31日至9月14日)。

任何单位和个人如对公示的评审结果持有异议,请在9月14日24:00前实名向中国人工智能学会办公室提出,凡匿名异议不予受理。

地址: 北京市海淀区西土城路10号北京邮电大学教一楼122室 邮编: 100876 电话: 010-62281360 13121123883 邮箱:msc@caai.cn

成为VIP会员查看完整内容
43

相关内容

中国人工智能学会(Chinese Association for Artificial Intelligence,CAAI)成立于1981年,是经国家民政部正式注册的我国智能科学技术领域唯一的国家级学会,是全国性4A级社会组织,挂靠单位为北京邮电大学;是中国科学技术协会的正式团体会员,具有推荐“两院院士”的资格。
还在修改博士论文?这份《博士论文写作技巧》为你指南
学会期刊丨《中国人工智能学会通讯》2019年 第9卷 第02期
中国人工智能学会
7+阅读 · 2019年2月28日
百余位院士入选!中国科协公示一份重要名单
材料科学与工程
11+阅读 · 2018年12月21日
已删除
科学网
60+阅读 · 2018年2月9日
Learning Data-adaptive Nonparametric Kernels
Arxiv
0+阅读 · 2020年10月14日
Arxiv
4+阅读 · 2018年5月24日
VIP会员
相关VIP内容
还在修改博士论文?这份《博士论文写作技巧》为你指南
微信扫码咨询专知VIP会员