日媒:中国欲在服务型机器人上“逆袭”日本

2017 年 9 月 5 日 人工智能机器人联盟

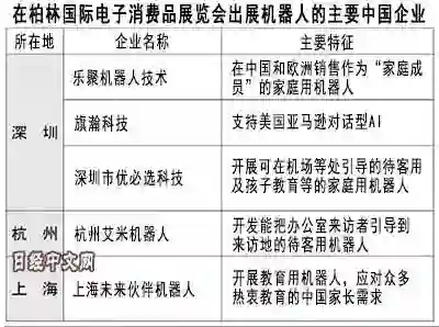
中国企业正在接待用和家用机器人领域加强攻势。正在柏林举行的“IFA2017”家电展上,中国企业的展品尤为引人关注。中国政府提出“中国制造2025” 产业振兴政策,着手大力培育机器人产业。日本企业一直把机器人领域视为“看家本领”,中日企业在这一领域的竞争或将越发激烈。


接待用和家用机器人被称为“服务型机器人”。在IFA展会上,展出服务型机器人的企业中约9成来自中国,日本企业难觅踪影。



旗瀚科技的“三宝Nano”家用机器人


总部位于深圳的旗瀚科技在IFA上首次公开了家用机器人“三宝Nano”。这是一款高约70厘米的人形机器人,将于10月上市,售价2800美元。


用户可通过语音命令让三宝唱歌、订披萨外卖、操作电视等。此外,三宝还可用内置摄像头拍摄室内状况,让用户通过手机进行远程确认。


杭州艾米机器人在IFA上公开了一款软件,该软件可以让自主开发的接待机器人“A1”记住各种接待服务。使用这款软件,可让机器人把顾客带领到想去的房间、在餐厅为顾客点菜等。


近几年来中国的人工费高涨,给企业的收益带来负担。艾米机器人方面强调,“如果使用A1,能减少人工费”。预计艾米机器人今后将着力强化欧美和中东业务。


上海未来伙伴机器人在IFA上展示了用于儿童教育的小型家用机器人。此外,还准备了可以控制机器人动作的简单编程语言,让孩子们在游戏的同时学习机械构造。



中国受到少子老龄化和人工费暴涨等影响,伴随节省人力的投资,机器人需求急剧增加,中国企业开始着力发展机器人产业。此外,政府也提出“中国制造2025” 产业振兴政策,希望灵活使用机器人并培育机器人产业。


很多观点认为,目前中国企业推出的机器人在品质方面“还处于发展阶段”。但在工业机器人方面,中国美的集团把德国大型机器人企业库卡收归旗下等,中国企业正积极实施并购。有观点指出,“(中国企业)吸收技术的速度超出预期”。


印度的调查公司MRFR预测,到2022年全球服务型机器人市场规模将达到目前的2倍,增长至200亿美元。目前在全球市场上拥有高份额的企业很少,竞争刚刚展开。中国企业正通过参展IFA等提高知名度,加速抢占全球市场。


公众号对话框回复1109可获取【人工智能产业全景图】【人工智能时代的机器人3.0新生态研究报告】

推荐阅读

点击下方图片即可阅读

高通芯片霸主地位或被撼动 华为抢滩AI芯片背后有哪些黑科技?




登录查看更多
0

相关内容

家用机器人是为人类服务的特种机器人,主要从事家庭服务,维护、保养、修理、运输、清洗、监护等工作,种类可分为电器机器人、娱乐机器人、厨师机器人、搬运机器人、不动机器人、移动助理机器人和类人机器人。
报告 | 2020中国5G经济报告,100页pdf
专知会员服务
98+阅读 · 2019年12月29日
【德勤】中国人工智能产业白皮书,68页pdf
专知会员服务
310+阅读 · 2019年12月23日
2019中国硬科技发展白皮书 193页
专知会员服务
86+阅读 · 2019年12月13日
重磅发布|《全球机器人报告2019》出炉!附全文下载
机器人大讲堂
7+阅读 · 2019年9月28日
机器人4.0白皮书(附下载)
人工智能学家
16+阅读 · 2019年7月2日
2018-2020年中国服务机器人行业深度研究报告
机器人大讲堂
5+阅读 · 2018年1月30日
日媒羡慕中国或成AI领域第一大国:日本或落后一代人
人工智能机器人联盟
3+阅读 · 2018年1月21日
Arxiv
6+阅读 · 2018年11月29日
Arxiv
7+阅读 · 2018年4月11日
Arxiv
11+阅读 · 2018年1月15日
VIP会员
相关VIP内容
报告 | 2020中国5G经济报告,100页pdf
专知会员服务
98+阅读 · 2019年12月29日
【德勤】中国人工智能产业白皮书,68页pdf
专知会员服务
310+阅读 · 2019年12月23日
2019中国硬科技发展白皮书 193页
专知会员服务
86+阅读 · 2019年12月13日
相关资讯
重磅发布|《全球机器人报告2019》出炉!附全文下载
机器人大讲堂
7+阅读 · 2019年9月28日
机器人4.0白皮书(附下载)
人工智能学家
16+阅读 · 2019年7月2日
2018-2020年中国服务机器人行业深度研究报告
机器人大讲堂
5+阅读 · 2018年1月30日
日媒羡慕中国或成AI领域第一大国:日本或落后一代人
人工智能机器人联盟
3+阅读 · 2018年1月21日
相关论文
Arxiv
6+阅读 · 2018年11月29日
Arxiv
7+阅读 · 2018年4月11日
Arxiv
11+阅读 · 2018年1月15日
Top
微信扫码咨询专知VIP会员