据说这份高考卷,只有程序员能得满分!

2018 年 6 月 6 日 大数据技术

程序猿(ID:imkuqin  综合自网络

参考:51CTO(id:weixin51cto)、乐职微猎头等


你是不是还在怀念曾经逝去的高三,遗憾自己没有超常发挥,或者遗憾自己志愿表没有填好。其实,只要志愿选的好,年年期末像高考。


比如,你选择了计算机专业,那么你将面临高等数学、线性代数、C语言、计算机引论、离散数学、电子技术、C++程序设计、汇编语言程序设计、计算机组成原理、编译原理、操作系统、数据库原理……



又是一年高考季,一起来做做“程序员们的高考试卷”,压压惊吧~

2018年普通高等学校招生全国统一考试(A卷)

程序员的高考试卷(A卷)

考生类别:码农

1、程序员A:借我1000元吧。

程序员B:给你凑个整数。

程序员B借给程序员A多少钱?()

A. 1000元

B. 1024元

C. 1111元


2、程序员A:嘿 //是什么意思啊?

程序员B:嘿.

程序员A:呃 我问你//是什么意思?

程序员B:问吧.

程序员A:我刚才不是问了么?

程序员B:啊?

程序员A到底问了程序员B什么问题?()

A. 嘿

B. 呃 我问你

C. //是什么意思


3、为什么程序员分不清万圣节和圣诞节?()

A. 因为 31 OCT == 25 DEC

B. 程序员只有加班/不加班,不过节

C. 程序员没有女朋友,不过节


4、程序员最怕弹出的窗口是()

A.

B.

C.


5、程序员:哎,太累了日子没法过了,怎么才能换行啊?()

A. 打回车

B. 不换行,日子不过了

C. 除了敲代码,都不会,换行还是敲代码啊


6、程序员会给自己的孩子起什么名字?()

A. 依依、灵灵、依灵、灵依、依初

B. Ctrl、Alt 、Delete

C. 程序员怎么会有女朋友?


7、如何快速挣到一百万?()

A. while

B. 买彩票

C. 当乞丐


8、程序员下班前给老婆打电话:老婆,晚饭我带回来吃,你说买些啥?

老婆:买1斤包子吧,如果遇到卖西瓜的,就买一个。

程序员买包子时,看到旁边有人在卖西瓜。那么,程序员带了什么晚饭回家?()

A. 1斤包子

B. 1个包子

C. 1个西瓜


9、一对程序员恋人面对面坐着,他们在做什么?()

A. 面向对象编程

B. 喝咖啡

C. 抱怨产品经理


10、老板:小程,下班前新版本一定要上线!

小程:好的。

第二天,老板上班,问小程:新版本怎么还没上线?

小程怎么回答的?()

A. 版本出问题了

B. 版本上线前需求又改了

C. 我还没下班呢


11、程序员的书房里最喜欢挂什么?

A. hello world

B. just do it

C. impossible is nothing


12. 程序员进阶到高级阶段必读的书籍是?()

A.《C语言程序与设计》

B.《沉默的愤怒》

C.《颈椎病康复指南》

D.《活着》


13.被黑的最多的编程语言是哪一个?()

A.Java

B.JavaScript

C.Python

D.PHP


14、怎么杀死一个程序员?()

A. 找不到 bug

B. 改三次需求

C. 加班


15、如果程序员的女友和老妈同时掉进水里,怎么办?()

A. 先救女友

B. 先救老妈

C. 按后退键


16、为什么吸烟的程序员不在乎香烟盒上的那个警告?()

A. 字太小

B. 程序员眼中只有程序

C. 不关心Warning,只关心Error

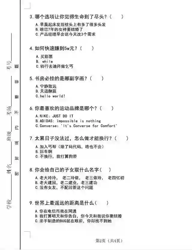
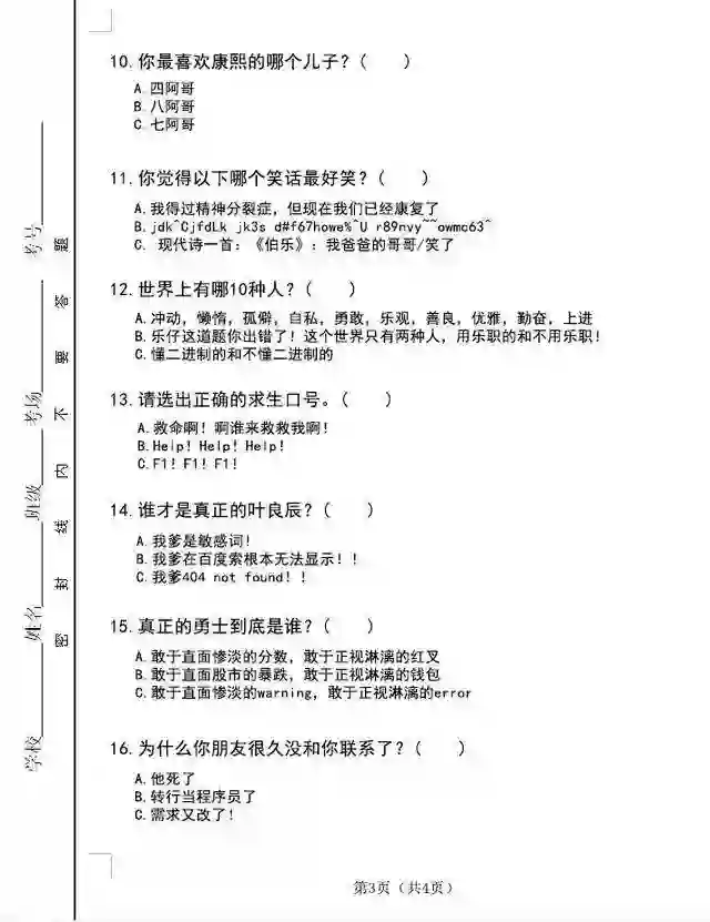
程序员的高考试卷



2018年普通高等学校招生全国统一考试(B卷)

程序员的高考试卷(B卷)

考生类别:码神

1、以下哪个概念和公孙龙的《指物论》中的“指”字含义相近?()

A.变量           B.数组        

C.对象           D.指针 


2、蔺相如,司马相如;魏无忌,长孙无忌。下列哪一组对应关系与此类似( )

A.  PHP,Python     

B.  JSP,servlet      

C.  java,java script  

D. C,C++


3、秦始皇吞并六国采用了以下哪种算法思想?( )

A. 递归              B. 分治      

C. 迭代             D. 模拟


4、雅典王子忒修斯勇闯克里特岛斩杀米诺牛的时候采用了以下哪种算法?(  )

A. 动态规划             B. 穷举     

C. 记忆化搜索         D. Dijkstra算法


5、众里寻他千百度,蓦然回首,那人却在灯火阑珊处(辛弃疾《青玉案》)。所体现的算法是:(  )

A. 贪心         B. 回溯       

C. 穷举         D.分治          


6、《公孙龙子》记载:“齐王之谓尹文曰:‘寡人甚好士,以齐国无士,何也?’尹文曰:‘愿闻大王之所谓士者。’齐王无以应。”这说明了齐王:(  )

A. 昏庸无道             B.是个结巴      

C. 不会下定义   

D.不会定义自己的需求 


7、惠施曾提出过“卵有毛”的命题,以下哪一项是导致这个错误命题的原因:(  )

A. 混淆了命名空间      

B. 引入了错误的包    

C. 衍生类未重载       

D. 调用了危险的指针


8、下面哪种面向对象的方法可以让你变得富有?(   )

A. 继承          B.封装       

C. 多态          D.抽象


9、我GET不到你的笑点,怎么办?()

A. 智商不在一条线

B. 太矮了,踩凳子上

C. 用Post试试


10、达芬奇密码的上面是什么?()


A. 达芬奇帐号

B. 达芬奇验证码

C. 达芬奇头像


11、以下谁是二进制思想最早的提出者?()

A.牛顿

B.莱布尼茨

C.艾伦·麦席森·图灵


12、程序员是怎么炼成的?()

A. 甘愿受苦

B. 学无止境

C. 伸出援助之手

程序员的高考试卷

普通高等学校招生全国统一考试(江苏卷)



小贴士:返回上一级搜索数字0012” 获取答案。



编号600,输入编号直达本文

●输入m获取文章目录

推荐↓↓↓
 

算法与数据结构

更多推荐18个技术类公众微信

涵盖:程序人生、算法与数据结构、黑客技术与网络安全、大数据技术、前端开发、Java、Python、Web开发、安卓开发、iOS开发、C/C++、.NET、Linux、数据库、运维等。

登录查看更多
0

相关内容

程序员可以指在程序设计与互联网某个专业领域中的专业人士或是从事软件撰写,程序开发、维护的专业人员。
【实用书】Python爬虫Web抓取数据,第二版,306页pdf
专知会员服务
122+阅读 · 2020年5月10日
广东疾控中心《新型冠状病毒感染防护》,65页pdf
专知会员服务
19+阅读 · 2020年1月26日
【机器学习课程】Google机器学习速成课程
专知会员服务
170+阅读 · 2019年12月2日
别@微信团队了,我用Python给自己戴上了圣诞帽!
你见过马化腾17年前写的代码吗?
互联网it观察
5+阅读 · 2017年7月3日
Generating Fact Checking Explanations
Arxiv
9+阅读 · 2020年4月13日
Question Generation by Transformers
Arxiv
5+阅读 · 2019年9月14日
Arxiv
5+阅读 · 2018年12月18日
Conditional BERT Contextual Augmentation
Arxiv
8+阅读 · 2018年12月17日
Arxiv
3+阅读 · 2018年2月22日
VIP会员
相关VIP内容
【实用书】Python爬虫Web抓取数据,第二版,306页pdf
专知会员服务
122+阅读 · 2020年5月10日
广东疾控中心《新型冠状病毒感染防护》,65页pdf
专知会员服务
19+阅读 · 2020年1月26日
【机器学习课程】Google机器学习速成课程
专知会员服务
170+阅读 · 2019年12月2日
相关论文
Generating Fact Checking Explanations
Arxiv
9+阅读 · 2020年4月13日
Question Generation by Transformers
Arxiv
5+阅读 · 2019年9月14日
Arxiv
5+阅读 · 2018年12月18日
Conditional BERT Contextual Augmentation
Arxiv
8+阅读 · 2018年12月17日
Arxiv
3+阅读 · 2018年2月22日
Top
微信扫码咨询专知VIP会员