趣挨踢 | 只有挨踢人才能读懂的西游记

2019 年 2 月 17 日 CSDN云计算

戳蓝字“CSDN云计算”关注我们哦!



作者 | 刘超

本文转载自公众号:刘超的通俗云计算


一、我佛造经传极乐

       


话说我佛如来为度化天下苍生,有三藏真经,可劝人为善。


就如图中所示,真经所藏之处,在于云端。佛祖所管辖之下,有四个区域Region,称为四大部洲,一是东胜神洲,二是南赡部洲,三是西牛贺洲,四是北俱卢洲。


我佛所在西牛贺洲,是主站点。

             

在每个区域Region,为保证真经永固,设置多个藏经楼,称为可用区(Available Zone)。


每个藏经楼里面是一排一排的柜子,称为机柜,里面有一排一排的格子,称为服务器,经文就摆放在格子中。





在藏经楼中,柜子根据经文分门别类的组织起来,由不同的神仙进行管理,管理一个柜子的经文的神仙,访问这里面经文的钥匙就在他手里,称为接入层神仙(接入层交换机)。


多个接入层神仙被一组汇聚层神仙(汇聚层交换机)管着,多个汇聚层的神仙被一组核心层神仙(核心交换机)管着。


神仙体系组织严格,层次分明,不同的接入层神仙交换经文,要通过汇聚层神仙同意,不同的汇聚层神仙交换经文,需要核心层神仙同意。



经文的看守要万无一失,因而每一层都是分组看护,互相监督,互相备份,称为堆叠。


虽说每个柜子里面放满了经文,为了防止经文被偷听偷看,经文的内容是被仙术封装在一个虚拟的私密空间里面,虽然有人可能会偷到物质的经文,但是没有仙术打开这个私密空间,看到的经文如同空白的一样。这个虚拟的私密空间称为VPC。


要解读经文,需要使用每一格中一个不起眼的法宝,就是称为Openvswitch的虚拟交换机,顾名思义就是起到经文在虚拟私密空间和物理空间之间的转换作用。

        


Openvswitch如何转换呢?使用的是一种称为VXLAN的封装技术,但是必须要事先知道芝麻开门的ID,也即VXLAN ID,才能看到经文的真正内容。


在虚拟的空间中,放着真正可以解读的真经。





真经有法一藏,谈天;论一藏,说地;经一藏,度鬼;三藏共计三十五部,该一万五千一百四十四卷,乃是修真之径,正善之门。


看来已经前中后台分离,分为基础服务层,组合服务层,Controller层,共三十五个模块,一万五千多个服务,真是微服务架构啊。


如何能够不要迷失在这个一万五千卷经文中,也是很有挑战的事情,需要一个索引和指南,这就是常说的RPC框架和服务注册与发现中心。


为了方便诸多僧侣前来取经,灵山脚下会有一个统一的入口地址,这里有一个神仙,称为金顶大仙,专门来接应取经人的。


     

由于前来取经的人很多,同时经文也很多,所以金顶大仙多起到负载均衡的作用,将不同的取经人引领到不同的藏经楼,访问不同的经文。


金顶大仙所在的灵山脚下,是一个世界知名的地址,称为外网IP地址,这个地址是全球可定位的,所有的取经人都先到这个地方,金顶大仙通过NAT规则,将外网IP地址,变成藏经楼的私有IP地址,例如2号藏经楼三楼,4号藏经楼五楼等。在灵山藏经楼里面,是通过私有IP地址定位的。

真经已经准备好,就差东土取经人了。


二、观音奉旨上长安


可是佛祖愁啊,是这样说的:我待要送上东土,叵耐那方众生愚蠢,毁谤真言,不识我法门之要旨,怠慢了瑜迦之正宗。怎么得一个有法力的,去东土寻一个善信.教他苦历千山,远经万水,到我处求取真经,永传东土,劝他众生,却乃是个山大的福缘,海深的善庆、谁肯去走一遭来?


真经就在灵山,可以东土之人愚钝,不知道灵山咋办呢?要一个法力无边的人告诉他们呀。而且最好能够告诉全世界,灵山这里有真经。


好在有观音菩萨,道:“弟子不才,愿上东土寻一个取经人来也。”,观音菩萨有什么法力呢?当然是BGP协议了。


刚才那张图画的是一个可用区的情况,对于多个可用区的情况,我们可以隐去计算节点的情况,将外网访问区域放大。


             

外网IP是放在虚拟网关的外网网口上的,这个IP如何让全世界知道呢?在核心交换外面是安全设备,然后就是边界路由器。边界路由器会和多个运营商连接,从而每个运营商都能够访问到这个网站。边界路由器可以通过BGP协议,将自己数据中心里面的外网IP向外广播,也就是告诉全世界,如果要访问这些外网IP,都来我这里。


每个运营商也有很多的路由器、很多的点,于是就可以将如何到达这些IP地址的路由信息,广播到全国乃至全世界。


厉害吧,这是我佛如来告诉观音菩萨的:“这一去。要踏看路道,不许在霄汉中行,须是要半云半雾;目过山水,谨记程途远近之数,叮咛那取经人。“


就是说你去东土的路上,经过了哪些道路,要记住路径,要记住远近,才能告诉取经人这一路应该怎么走。


三、玄奘秉诚建大会


当观音菩萨来到东土大唐,正看到玄奘法师正坐在高台上,带领众人诵经,念一会《受生度亡经》,谈一会《安邦天宝篆》,又宣一会《劝修功卷》。


菩萨近前来,叫道:“那和尚,你只会谈小乘教法,可会谈大乘么?”玄奘闻言,心中大喜,翻身跳下台来,对菩萨起手道:“老师父,弟子失瞻,多罪。见前的盖众僧人,都讲的是小乘教法,却不知大乘教法如何。”菩萨道:“你这小乘教法,度不得亡者超升,只可浑俗和光而已。我有大乘佛法三藏,能超亡者升天,能度难人脱苦,能修无量寿身,能作无来无去。”





你看,在西方极乐净土,我佛已经有了更牛的佛经,遥远的东方,还在读本土的僧人早期从西方传过来的经。


这种模式,称为CDN。

             

我们部署应用的时候,一般会把静态资源保存在两个地方,一个是nginx后面的varnish缓存里面,一般是静态页面;对于比较大的、不经常更新的静态图片,会保存在对象存储里面。这两个地方的静态资源都会配置CDN,将资源下发到边缘节点。


最初佛祖传经,都是口口相传,经文都会记在高僧大德的心里,随着高僧云游天下,随着庙宇遍布天下,佛经从而遍布天下。这就相当于将佛经缓存在边缘节点。


配置了CDN之后,权威DNS服务器上,会为静态资源设置一个CNAME别名,指向另外一个域名cdn.com,返回给本地DNS服务器。

 

当本地DNS服务器拿到这个新的域名时,需要继续解析这个新的域名。这个时候,再访问的时候就不是原来的权威DNS服务器了,而是 cdn.com 的权威DNS服务器。这是CDN自己的权威DNS服务器。


在这个服务器上,还是会设置一个CNAME,指向另外一个域名,也即CDN网络的全局负载均衡器。

 

本地DNS服务器去请求CDN的全局负载均衡器解析域名,全局负载均衡器会为用户选择一台合适的缓存服务器提供服务,将IP返回给客户端,客户端去访问这个边缘节点,下载资源。缓存服务器响应用户请求,将用户所需内容传送到用户终端。


如果这台缓存服务器上并没有用户想要的内容,那么这台服务器就要向它的上一级缓存服务器请求内容,直至追溯到网站的源服务器,将内容拉到本地。


CDN的全局负载均衡策略,就相当于当僧人们想读佛经的时候,不必要都去西天,而是可以就近去问,周围有没有庙宇,然后向庙宇的师傅去请教佛经。


然而缓存的佛经当然是比不上西天取到的经文更新,所以东土由于离西天较远,缓存的还是小乘佛教,要读大乘佛教,就要去西天取经,称为回源。


四、观音显像化金蝉


观音菩萨打算度化玄奘法师,回源去西天取经。


可是怎么去呢,地址在哪里呢?玄奘法师只听说西天,不知道具体的地址,这就要问观音菩萨了。




这个时候,大家才知道,西天在灵山大雷音寺,距此十万八千里。


这个过程称为DNS解析。


当在手机上面打开一个App的时候,首先要做的事情就是解析这个网站的域名。


在手机运营商所在的互联网区域里,有一个本地的DNS,手机会向这个DNS请求解析DNS。当这个DNS本地有缓存,则直接返回;如果没有缓存,本地DNS才需要递归地从根DNS服务器,查到.com的顶级域名服务器,最终查到权威DNS服务器。


如果你使用云平台的时候,配置了智能DNS和全局负载均衡,在权威DNS服务中,一般是通过配置CNAME的方式,我们可以起一个别名,例如 vip.yourcomany.com ,然后告诉本地DNS服务器,让它请求GSLB解析这个域名,GSLB就可以在解析这个域名的过程中,通过自己的策略实现负载均衡。

 

GSLB通过查看请求它的本地DNS服务器所在的运营商和地址,就知道用户所在的运营商和地址,然后将距离用户位置比较近的Region里面,将三个本地负载均衡的公网IP地址,返回给本地DNS服务器。本地DNS解析器将结果缓存后,返回给客户端。


对于手机APP来说,可以绕过刚才的传统DNS解析机制,直接只要HTTPDNS服务,通过直接调用HTTPDNS服务器,得到这三个本地负载均衡的公网IP地址。


这个公网IP地址,就是金顶大仙所在的位置。其实这个时候,金顶大仙已经在等待了。


这个时候,李世民突然开始说话了,曰:“谁肯领朕旨意,上西天拜佛求经?“ 并愿意买下观音手中的两件宝物,“锦澜袈裟”一领,“九环锡杖”一根,佛祖说过:”若有取经人坚心来此,穿我的袈裟,免堕轮回;持我的锡枚,不遭毒害。“



玄奘法师回答:“贫僧不才,愿效犬马之劳,与陛下求取真经,祈保我王江山永固。”




这个时候,菩萨说了:“西天路远,更多虎豹妖魔。只怕有去无回,难保身命。”


玄奘道:“我已发了弘誓大愿,不取真经,永堕沉沦地狱。“




其实这里的对话是很有意思的,玄奘法师回复李世民的和回复观音菩萨的不同。


这个时候,李世民作为世俗的君王,已经想求取真经了,也就是东土大唐作为客户端,要发起对于服务端的请求了。但是玄奘法师知道,唐王李世民去取经,求的是江山永固。所以李世民的请求是应用层的,发起的是HTTP的协议,在HTTP的请求正文中,怕是写的“江山永固”四个字。


而玄奘法师回复观音菩萨的时候,说的就不同了,是一种对于真经和佛法本身的坚持。所以玄奘法师是TCP层的,TCP是面向连接的,TCP 是靠谱的协议,但是这不能说明它面临的网络环境好。从 IP 层面来讲,如果网络状况的确那么差,是没有任何可靠性保证的,而作为 IP 的上一层 TCP 也无能为力,唯一能做的就是更加努力,不断重传,通过各种算法保证。也就是说,对于 TCP 来讲,IP 层你丢不丢包,我管不着,但是我在我的层面上,会努力保证可靠性。


这一点在流沙河有了验证。观音菩萨度化沙悟净的时候,沙悟净说:“菩萨,我在此间吃人无数,向来有几次取经人来,都被我吃了。凡吃的人头,抛落流沙,竟沉水底(这个水,鹅毛也不能浮),惟有九个取经人的骷髅,浮在水面,再不能沉。我以为异物,将索儿穿在一处,闲时拿来顽耍,这去,但恐取经人不得到此,却不是反误了我的前程也?”菩萨日:“岂有不到之理?你可将骷髅地挂在头顶下,等候取经入,自有用处。”




所以沙悟净脖子上这九个骷髅,是唐三藏的前九辈子,一旦吃了,就不断的重试。


为了能够实现重试,实现TCP的可靠性,客户端和服务器需要建立连接。


             

HTTPS协议是基于TCP协议的,因而要先建立TCP的连接。在这个例子中,TCP的连接是从手机上的App和负载均衡器SLB之间的。也就是唐僧和金顶大仙之间,到了金顶大仙,就不怕了,会指引到佛祖那里的。


尽管中间要经过很多的路由器和交换机,但是TCP的连接是端到端的。


TCP这一层和更上层的HTTPS无法看到中间的包的过程。尽管建立连接的时候,所有的包都逃不过在这些路由器和交换机之间的转发,转发的细节我们放到那个下单请求的发送过程中详细解读,这里只看端到端的行为。


对于TCP连接来讲,需要通过三次握手建立连接,为了维护这个连接,双方都需要在TCP层维护一个连接的状态机。


一开始,客户端和服务端都处于CLOSED状态。服务端先是主动监听某个端口,处于LISTEN状态。然后客户端主动发起连接SYN,之后处于SYN-SENT状态。服务端收到发起的连接,返回SYN,并且ACK客户端的SYN,之后处于SYN-RCVD状态。


客户端收到服务端发送的SYN和ACK之后,发送ACK的ACK,之后处于ESTABLISHED状态。这是因为,它一发一收成功了。服务端收到ACK的ACK之后,处于ESTABLISHED状态,因为它的一发一收也成功了。


当TCP层的连接建立完毕之后,接下来轮到HTTPS层建立连接了,在HTTPS的交换过程中,TCP层始终处于ESTABLISHED。


对于HTTPS,客户端会发送Client Hello消息到服务器,用明文传输TLS版本信息、加密套件候选列表、压缩算法候选列表等信息。另外,还会有一个随机数,在协商对称密钥的时候使用。


然后,服务器会返回Server Hello消息,告诉客户端,服务器选择使用的协议版本、加密套件、压缩算法等。这也有一个随机数,用于后续的密钥协商。

 

然后,服务器会给你一个服务器端的证书,然后说:“Server Hello Done,我这里就这些信息了。”

 

客户端当然不相信这个证书,于是你从自己信任的CA仓库中,拿CA的证书里面的公钥去解密电商网站的证书。如果能够成功,则说明电商网站是可信的。这个过程中,你可能会不断往上追溯CA、CA的CA、CA的CA的CA,反正直到一个授信的CA,就可以了。


其实观音菩萨手里的锡杖和袈裟,就相当于佛祖办法的证书,保证西行路上的安全,玄奘法师这个网络包别被别人吃了,或者篡改。




就像误入小雷音一集中,白眉老佛想吃了唐僧肉,自己披上袈裟,西天取经,求得正果。


当然,一开始观音菩萨拿出锡杖和袈这个证书的时候,大家也不相信,所以需要观音菩萨现出真身,作为CA,证明给客户端,唐王李世民和玄奘法师才下拜。



证书验证完毕之后,觉得这个服务端是可信的,于是客户端计算产生随机数字Pre-master,发送Client Key Exchange,用证书中的公钥加密,再发送给服务器,服务器可以通过私钥解密出来。

 

接下来,无论是客户端还是服务器,都有了三个随机数,分别是:自己的、对端的,以及刚生成的Pre-Master随机数。通过这三个随机数,可以在客户端和服务器产生相同的对称密钥。

 

有了对称密钥,客户端就可以说:“Change Cipher Spec,咱们以后都采用协商的通信密钥和加密算法进行加密通信了。”

 

然后客户端发送一个Encrypted Handshake Message,将已经商定好的参数等,采用协商密钥进行加密,发送给服务器用于数据与握手验证。

 

同样,服务器也可以发送Change Cipher Spec,说:“没问题,咱们以后都采用协商的通信密钥和加密算法进行加密通信了”,并且也发送Encrypted Handshake Message的消息试试。


当双方握手结束之后,就可以通过对称密钥进行加密传输了。


五、唐王素酒送三藏


玄奘这个网络包要发出了。


太宗设朝,聚集文武,要去送行。李世民送给玄奘三个东西。


上一节说了太宗是应用层,关注保大唐江山永固,玄奘是TCP层,要通过坚定的意志到达西天。


李世民给的第一个东西是通关文牒,这个是IP层的,将来要通过这个文牒通过一个个城关。


第二个东西是紫金钵盂,这个用于玄奘法师到了某个城市里面化斋,同时打听路的时候使用,这个是一个MAC层的。


第三个东西是白马一匹,作为远程脚力,这个是物理层的。


最后,太宗敬了玄奘一杯素酒,言道:宁恋本乡一捻土,莫爱他乡万两金。三藏方悟捻土之意,复谢恩饮尽,辞谢出关而去。


当客户端和服务端之间建立了连接后,接下来就要发送下单请求的网络包了。


在用户层发送的是HTTP的网络包,因为服务端提供的是RESTful API,因而HTTP层发送的就是一个请求。


POST /purchaseOrder HTTP/1.1Host: www.geektime.comContent-Type: application/json; charset=utf-8Content-Length: nnn { "order": {  "date": "2018-07-01",  "className": "趣谈网络协议",  "Author": "刘超",  "price": "68" }}


HTTP的报文大概分为三大部分。第一部分是请求行,第二部分是请求的首部,第三部分才是请求的正文实体。


在请求行中,URL就是 www.geektime.com/purchaseOrder ,版本为HTTP 1.1。


请求的类型叫作POST,它需要主动告诉服务端一些信息,而非获取。需要告诉服务端什么呢?一般会放在正文里面。正文可以有各种各样的格式,常见的格式是JSON。


请求行下面就是我们的首部字段。首部是key value,通过冒号分隔。


Content-Type是指正文的格式。例如,我们进行POST的请求,如果正文是JSON,那么我们就应该将这个值设置为JSON。


接下来是正文,这里是一个JSON字符串,里面通过文本的形式描述了,要买一个课程,作者是谁,多少钱。


这样,HTTP请求的报文格式就拼凑好了。接下来浏览器或者移动App会把它交给下一层传输层。


怎么交给传输层呢?也是用Socket进行程序设计。如果用的是浏览器,这些程序不需要你自己写,有人已经帮你写好了;如果在移动APP里面,一般会用一个HTTP的客户端工具来发送,并且帮你封装好。


HTTP协议是基于TCP协议的,所以它使用面向连接的方式发送请求,通过Stream二进制流的方式传给对方。当然,到了TCP层,它会把二进制流变成一个的报文段发送给服务器。


在TCP头里面,会有源端口号和目标端口号,目标端口号一般是服务端监听的端口号,源端口号在手机端,往往是随机分配一个端口号。这个端口号在客户端和服务端用于区分请求和返回,发给那个应用。


在IP头里面,都需要加上自己的地址(即源地址)和它想要去的地方(即目标地址)。当一个手机上线的时候,PGW会给这个手机分配一个IP地址,这就是源地址,而目标地址则是云平台的负载均衡器的外网IP地址。


在IP层,客户端需要查看目标地址和自己是否是在同一个局域网,计算是否是同一个网段,往往需要通过CIDR子网掩码来计算。


对于这个下单场景,目标IP和源IP不会在同一个网段,因而需要发送到默认的网关。一般通过DHCP分配IP地址的时候,也会同时配置默认网关的IP地址。


但是客户端不会直接使用默认网关的IP地址,而是发送ARP协议,来获取网关的MAC地址,然后将网关MAC作为目标MAC,自己的MAC作为源MAC,放入MAC头,发送出去。



一个完整的网络包的格式是这样的。

             

 

接下来,网络包就正式发出了。


如果你是用手机打开APP,下单购物发送网络包,一般通过手机运营商的网络。


             

客户的手机开机以后,在附近寻找基站eNodeB,发送请求,申请上网。基站将请求发给MME,MME对手机进行认证和鉴权,还会请求HSS看有没有钱,看看是在哪里上网。


当MME通过了手机的认证之后,开始建立隧道,建设的数据通路分两段路,其实是两个隧道。一段是从eNodeB到SGW,第二段是从SGW到PGW,在PGW之外,就是互联网。


PGW会为手机分配一个IP地址,手机上网都是带着这个IP地址的。


对于手机来讲,默认的网关在PGW上。在移动网络里面,从手机到SGW,到PGW是有一条隧道的。在这条隧道里面,会将上面的这个包作为隧道的乘客协议放在里面,外面SGW和PGW在核心网机房的IP地址。网络包直到PGW(PGW是隧道的另一端)才将里面的包解出来,转发到外部网络。


所以,从手机发送出来的时候,网络包的结构为:

  • 源MAC:手机也即UE的MAC;

  • 目标MAC:网关PGW上面的隧道端点的MAC;

  • 源IP:UE的IP地址;

  • 目标IP:SLB的公网IP地址。


进入隧道之后,要封装外层的网络地址,因而网络包的格式为:

  • 外层源MAC:E-NodeB的MAC;

  • 外层目标MAC:SGW的MAC;

  • 外层源IP:E-NodeB的IP;

  • 外层目标IP:SGW的IP;

  • 内层源MAC:手机也即UE的MAC;

  • 内层目标MAC:网关PGW上面的隧道端点的MAC;

  • 内层源IP:UE的IP地址;

  • 内层目标IP:SLB的公网IP地址。


当隧道在SGW的时候,切换了一个隧道,为从SGW到PGW的隧道,因而网络包的格式为:

  • 外层源MAC:SGW的MAC;

  • 外层目标MAC:PGW的MAC;

  • 外层源IP:SGW的IP;

  • 外层目标IP:PGW的IP;

  • 内层源MAC:手机也即UE的MAC;

  • 内层目标MAC:网关PGW上面的隧道端点的MAC;

  • 内层源IP:UE的IP地址;

  • 内层目标IP:SLB的公网IP地址。


在PGW的隧道端点将包解出来,转发出去的时候,一般在PGW出外部网络的路由器上,会部署NAT服务,将手机的IP地址转换为公网IP地址,当请求返回的时候,再NAT回来。


因而在PGW之后,相当于做了一次欧洲十国游型的转发,网络包的格式为:

  • 源MAC:PGW出口的MAC;

  • 目标MAC:NAT网关的MAC;

  • 源IP:UE的IP地址;

  • 目标IP:SLB的公网IP地址。


在NAT网关,相当于做了一次玄奘西游型的转发,网络包的格式变成:

  • 源MAC:NAT网关的MAC;

  • 目标MAC:A2路由器的MAC;

  • 源IP:UE的公网IP地址;

  • 目标IP:SLB的公网IP地址。


在手机运营商的网络里面,网络状况是比较好的。


对于玄奘法师,在大唐国境之内,还是比较平安的。原文说:们行了数日,到了巩州城。早有巩州合属官吏人等,迎接入城中。安歇一夜,次早出城前去。一路饥餐渴饮,夜住晓行,两三日,又至河州卫。早有镇边的总兵与本处僧道,闻得是钦差御弟法师上西方见佛,无不恭敬,接至里面供给了,着僧纲请往福原寺安歇。本寺僧人,一一参见,安排晚斋。斋毕,吩咐二从者饱喂马匹,天不明就行。


真的是有接有送。


行经半日,只见对面处,有一座大山,真个是高接青霄,崔巍险峻。此山唤做两界山,东半边属我大唐所管,西半边乃是鞑靼的地界。过了这座山,就不是大唐的土地了。





六、历经千山与万险


离开大唐的国土,接下来的路应该怎么走呢?


好在此去西天,要经过一个个国家,每个国家有一个个城关,玄奘法师只要到处问路,只要这些城关的守门人知道大概路怎么走,就能一个个国家的走下去,如果遇到国家,还有通关文牒,还能保护玄奘法师在国内的安全。




这里有两个问题要解决,第一个是每个城关的守门人和每个国家,是怎么知道去西天怎么走的。第二个问题是玄奘如何问路,如何走。


我们先第一个问题,这个观音菩萨从西天来东土的时候,已经通过一种法术告诉这些国家和城关了。


菩萨的法术主要分两种情况,一种情况是在一个国家内部如何走,另一种情况在国家之间,在野外如何走的问题。


在一个国家内部,菩萨主要遵循最短路径原则,就是走得路越少越好,道路越短越好。


但是国家之间,菩萨不但要考虑远近的问题,还要考虑政策的问题。例如有的国家路近,但是路过的国家看不惯僧人,见了僧人就抓。例如灭法国,连光头都要抓。这样的情况即便路近,也最好绕远点走。


菩萨的法术是什么呢?咱们在大学里面学习计算机网络与数据结构的时候,知道求最短路径常用的有两种方法,一种是 Bellman-Ford 算法,一种是 Dijkstra 算法。在计算机网络中基本也是用这两种方法计算的。


距离矢量路由(distance vector routing),它是基于 Bellman-Ford 算法的。


链路状态路由(link state routing),基于 Dijkstra 算法。


最常用的两种路由协议:


OSPF(Open Shortest Path First,开放式最短路径优先)就是这样一个基于链路状态路由协议,广泛应用在数据中心中的协议,称为内部网关协议(Interior Gateway Protocol,简称IGP)


BGP 协议使用的算法是路径矢量路由协议(path-vector protocol)。它是距离矢量路由协议的升级版,称为外网路由协议(Border Gateway Protocol,简称BGP)


路由协议是城关之间相互沟通到哪里应该怎么走的协议。



第二个问题,也就是玄奘如何问路,如何走。这就是IP协议。


这就要靠通关文牒了,里面写着贫僧来自东土大唐(就是源IP地址),欲往西天拜佛求经(指的是目标IP地址)。路过宝地,借宿一晚,明日启行,请问接下来该怎么走啊?





在解决第一个问题的时候,每个城关已经通过菩萨的法术,和邻近的城关进行沟通,知道了下面的信息。



这个叫路由表,根据这个表格,可以告诉唐僧怎么走。


接下来我们看完整故事。

             

出了NAT网关,就从核心网到达了互联网。在网络世界,每一个运营商的网络成为自治系统AS。每个自治系统都有边界路由器,通过它和外面的世界建立联系。


对于云平台来讲,它可以被称为Multihomed AS,有多个连接连到其他的AS,但是大多拒绝帮其他的AS传输包。例如一些大公司的网络。对于运营商来说,它可以被称为Transit AS,有多个连接连到其他的AS,并且可以帮助其他的AS传输包,比如主干网。


如何从出口的运营商到达云平台的边界路由器?在路由器之间需要通过BGP协议实现,BGP又分为两类,eBGP和iBGP。自治系统间,边界路由器之间使用eBGP广播路由。内部网络也需要访问其他的自治系统。


边界路由器如何将BGP学习到的路由导入到内部网络呢?通过运行iBGP,使内部的路由器能够找到到达外网目的地最好的边界路由器。


网站的SLB的公网IP地址早已经通过云平台的边界路由器,让全网都知道了。于是这个下单的网络包选择了下一跳是A2,也即将A2的MAC地址放在目标MAC地址中。


到达A2之后,从路由表中找到下一跳是路由器C1,于是将目标MAC换成C1的MAC地址。到达C1之后,找到下一跳是C2,将目标MAC地址设置为C2的MAC。到达C2后,找到下一跳是云平台的边界路由器,于是将目标MAC设置为边界路由器的MAC地址。


你会发现,这一路,都是只换MAC,不换目标IP地址。这就是所谓下一跳的概念。


在云平台的边界路由器,会将下单的包转发进来,经过核心交换,汇聚交换,到达外网网关节点上的SLB的公网IP地址。


我们可以看到,手机到SLB的公网IP,是一个端到端的连接,连接的过程发送了很多包。所有这些包,无论是TCP三次握手,还是HTTPS的密钥交换,都是要走如此复杂的过程到达SLB的,当然每个包走的路径不一定一致。


当网络包走在这个复杂的道路上,很可能一不小心就丢了,怎么办?这就需要借助TCP的机制重新发送。


既然TCP要对包进行重传,就需要维护一个Sequence Number,看哪些包到了,哪些没到,哪些需要重传,传输的速度应该控制到多少,这就是TCP的滑动窗口协议。


             

整个TCP的发送,一开始会协商一个Sequence Number,从这个Sequence Number开始,每个包都有编号。滑动窗口将接收方的网络包分成四个部分:

  • 已经接收,已经ACK,已经交给应用层的包;

  • 已经接收,已经ACK,未发送给应用层;

  • 已经接收,尚未发送ACK;

  • 未接收,尚有空闲的缓存区域。


对于TCP层来讲,每一个包都有ACK。ACK需要从SLB回复到手机端,将上面的那个过程反向来一遍,当然路径不一定一致,可见ACK也不是那么轻松的事情。


如果发送方超过一定的时间没有收到ACK,就会重新发送。只有TCP层ACK过的包,才会发给应用层,并且只会发送一份,对于下单的场景,应用层是HTTP层。


你可能会问了,TCP老是重复发送,会不会导致一个单下了两遍?是否要求服务端实现幂?从TCP的机制来看,是不会的。只有收不到ACK的包才会重复发,发到接收端,在窗口里面只保存一份,所以在同一个TCP连接中,不用担心重传导致二次下单。


但是TCP连接会因为某种原因断了,例如手机信号不好,这个时候手机把所有的动作重新做一遍,建立一个新的TCP连接,在HTTP层调用两次RESTful API。这个时候可能会导致两遍下单的情况,因而RESTful API需要实现幂等。


当ACK过的包发给应用层之后,TCP层的缓存就空了出来,这会导致上面图中的大三角,也即接收方能够容纳的总缓存,整体顺时针滑动。小的三角形,也即接收方告知发送方的窗口总大小,也即还没有完全确认收到的缓存大小,如果把这些填满了,就不能再发了,因为没确认收到,所以一个都不能扔。


七、功成行满见真如


唐僧经历九九八十一难,终于到达了西天。发现金顶大仙已经在等他们了。



网络包从手机端经历千难万险,终于到了SLB的公网IP所在的公网网口。由于匹配上了MAC地址和IP地址,因而将网络包收了进来。


到了西天,唐僧度过最后一条河凌云仙渡的时候,发现滚浪飞流,约有八九里宽阔,四无人迹。好不容易盼来一条船,还没有底。原来驾船的是接引佛祖,玄奘法师的肉体随着河水飘走,从而脱胎换骨,成就金身。



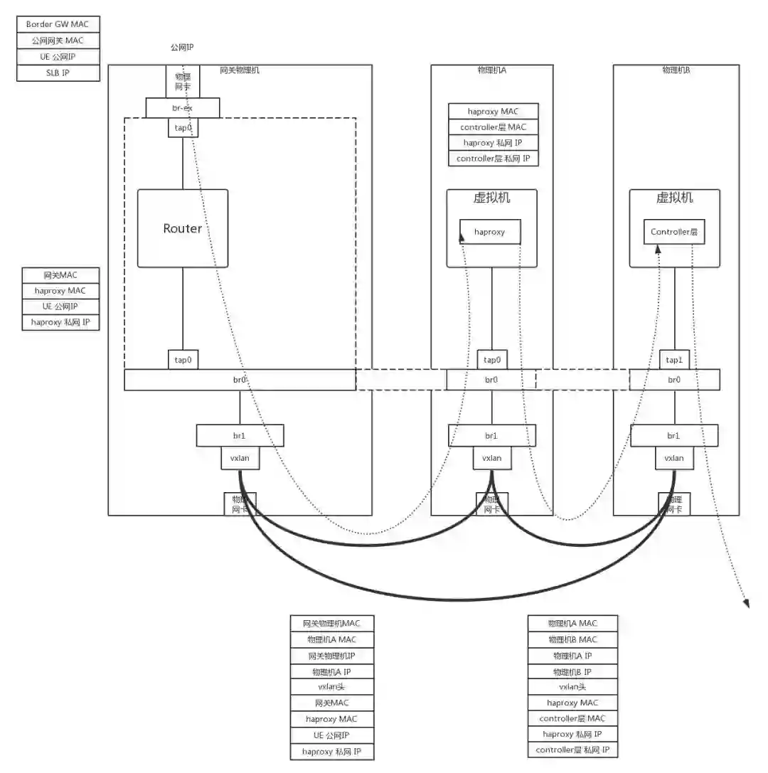
在虚拟网关节点的外网网口上,会有一个NAT规则,将公网IP地址转换为VPC里面的私网IP地址,这个私网IP地址就是SLB的HAProxy所在的虚拟机的私网IP地址。


从而网络包也脱胎换骨,实现公网IP到私有网络IP的转换。


             

当然为了承载比较大的吞吐量,虚拟网关节点会有多个,物理网络会将流量分发到不同的虚拟网关节点。同样HAProxy也会是一个大的集群,虚拟网关会选择某个负载均衡节点,将某个请求分发给它,负载均衡之后是Controller层,也是部署在虚拟机里面的。


当网络包里面的目标IP变成私有IP地址地址之后,虚拟路由会查找路由规则,将网络包从下方的私网网口发出来。这个时候包的格式为:

  • 源MAC:网关MAC;

  • 目标MAC:HAProxy虚拟机的MAC;

  • 源IP:UE的公网IP;

  • 目标IP:HAProxy虚拟机的私网IP。


在第一部分,我们 说佛经是存放在一个虚拟空间里面的,要打开这个虚拟空间,解读经文,需要一个芝麻开门的ID。接引佛祖会给玄奘法师一个ID。


在虚拟路由节点上,也会有OVS,将网络包封装在VXLAN隧道里面,VXLAN ID就是给你的租户创建VPC的时候分配的。VXLAN ID就是VPC虚拟空间的ID,OVS就是那个能够封装和解开私密空间的法宝。


包的格式为:

  • 外层源MAC:网关物理机MAC;

  • 外层目标MAC:物理机A的MAC;

  • 外层源IP:网关物理机IP;

  • 外层目标IP:物理机A的IP;

  • 内层源MAC:网关MAC;

  • 内层目标MAC:HAProxy虚拟机的MAC;

  • 内层源IP:UE的公网IP;

  • 内层目标IP:HAProxy虚拟机的私网IP。


在物理机A上,OVS会将包从VXLAN隧道里面解出来,发给HAProxy所在的虚拟机。HAProxy所在的虚拟机发现MAC地址匹配,目标IP地址匹配,就根据TCP端口,将包发给HAProxy进程,因为HAProxy是在监听这个TCP端口的。因而HAProxy就是这个TCP连接的服务端,客户端是手机。对于TCP的连接状态,滑动窗口等,都是在HAProxy上维护的。


在这里HAProxy是一个四层负载均衡,也即他只解析到TCP层,里面的HTTP协议他不关心,就将请求转发给后端的多个Controller层的一个。


HAProxy发出去的网络包就认为HAProxy是客户端了,看不到手机端了。网络包格式如下:

  • 源MAC:HAProxy所在虚拟机的MAC;

  • 目标MAC:Controller层所在虚拟机的MAC;

  • 源IP:HAProxy所在虚拟机的私网IP;

  • 目标IP:Controller层所在虚拟机的私网IP。


当然这个包发出去之后,还是会被物理机上的OVS放入VXLAN隧道里面,网络包格式为:

  • 外层源MAC:物理机A的MAC;

  • 外层目标MAC:物理机B的MAC;

  • 外层源IP:物理机A的IP;

  • 外层目标IP:物理机B的IP;

  • 内层源MAC:HAProxy所在虚拟机的MAC;

  • 内层目标MAC:Controller层所在虚拟机的MAC;

  • 内层源IP:HAProxy所在虚拟机的私网IP;

  • 内层目标IP:Controller层所在虚拟机的私网IP。


在物理机B上,OVS会将包从VXLAN隧道里面解出来,发给Controller层所在的虚拟机。Controller层所在的虚拟机发现MAC地址匹配,目标IP地址匹配,就根据TCP端口,将包发给Controller层的进程,因为他是在监听这个TCP端口的。


在HAProxy和Controller层之间,维护一个TCP的连接。


Controller层收到包之后,他是关心HTTP里面是什么的,于是解开HTTP的包,发现是一个POST请求,内容是下单购买一个课程。


八、取得真经成金身


玄奘法师终于到达西天大雷音寺,见到了我佛如来。



佛祖愿意传经给玄奘,于是让玄奘去藏经楼取经文,谁知道西天也有西天的规矩,如果不懂这里的规矩,就很难和管理经文的人沟通,取不到真经。





同理,在电商服务里面,往往在组合服务层会有一个专门管理下单的服务,Controller层虽然对外暴露的是标准的RESTful协议,但是对内会通过RPC协议调用这个组合服务层。如果不懂这个协议,就没法通信。


假设我们使用的是Dubbo,则Controller层需要读取注册中心,将下单服务的进程列表拿出来,选出一个来调用。



Dubbo中默认的RPC协议是Hessian2。Hessian2将下单的远程调用序列化为二进制进行传输。


Netty是一个非阻塞的基于事件的网络传输框架。Controller层和下单服务之间,使用了Netty的网络传输框架。有了Netty,就不用自己编写复杂的异步Socket程序了。Netty使用的方式,就是咱们讲Socket编程的时候,一个项目组支撑多个项目(IO多路复用,从派人盯着到有事通知)这种方式。


Netty还是工作在Socket这一层的,发送的网络包还是基于TCP的。在TCP的下层,还是需要封装上IP头和MAC头。如果跨物理机通信,还是需要封装的外层的VXLAN隧道里面。当然底层的这些封装,Netty都不感知,它只要做好它的异步通信即可。


在Netty的服务端,也即下单服务中,收到请求后,先用Hessian2的格式进行解压缩。然后将请求分发到线程中进行处理,在线程中,会调用下单的业务逻辑。


玄奘师徒好在后来碰到了懂得内情的注册中心——弥勒佛,从而会到灵山,还是按照人家的规矩办了,才将无字经文,换成有字经文。





下单的业务逻辑比较复杂,往往要调用基础服务层里面的库存服务、优惠券服务等,将多个服务调用完毕,才算下单成功。下单服务调用库存服务和优惠券服务,也是通过Dubbo的框架,通过注册中心拿到库存服务和优惠券服务的列表,然后选一个调用。


调用的时候,统一使用Hessian2进行序列化,使用Netty进行传输,底层如果跨物理机,仍然需要通过VXLAN的封装和解封装。


咱们以库存为例子的时候,讲述过幂等的接口实现的问题。因为如果扣减库存,仅仅是谁调用谁减一。这样存在的问题是,如果扣减库存因为一次调用失败,而多次调用,这里指的不是TCP多次重试,而是应用层调用的多次重试,就会存在库存扣减多次的情况。


这里常用的方法是,使用乐观锁(Compare and Set,简称CAS)。CAS要考虑三个方面,当前的库存数、预期原来的库存数和版本,以及新的库存数。在操作之前,查询出原来的库存数和版本,真正扣减库存的时候,判断如果当前库存的值与预期原值和版本相匹配,则将库存值更新为新值,否则不做任何操作。


这是一种基于状态而非基于动作的设计,符合REST的架构设计原则。这样的设计有利于高并发场景。当多个线程尝试使用CAS同时更新同一个变量时,只有其中一个线程能更新变量的值,而其它线程都失败,失败的线程并不会被挂起,而是被告知这次竞争中失败,并可以再次尝试。


最终,当下单更新到分布式数据库中之后,整个下单过程才算真正告一段落。



当然,这个下单调用要返回一个结果。


我们下单成功啦!!!!!!




推荐阅读:


1.微信群:

添加小编微信:color_ld,备注“进群+姓名+公司职位”即可,加入【云计算学习交流群】,和志同道合的朋友们共同打卡学习!


2.征稿:

投稿邮箱:liudan@csdn.net;微信号:color_ld。请备注投稿+姓名+公司职位。


喜欢就点击“好看”吧
登录查看更多
0

相关内容

【芝加哥大学】可变形的风格转移,Deformable Style Transfer
专知会员服务
31+阅读 · 2020年3月26日
Gartner:2020年十大战略性技术趋势, 47页pdf
专知会员服务
79+阅读 · 2020年3月10日
Python数据分析:过去、现在和未来,52页ppt
专知会员服务
103+阅读 · 2020年3月9日
Transformer文本分类代码
专知会员服务
118+阅读 · 2020年2月3日
关于【种子/磁力链】全攻略,这里都有
高效率工具搜罗
11+阅读 · 2019年4月26日
社会工程学之伪装
计算机与网络安全
5+阅读 · 2019年1月2日
重新体验NoSQL | 飞雪连天射白鹿 大数狂舞倚灵动(Lindorm)
阿里巴巴数据库技术
12+阅读 · 2018年12月25日
深度学习必须理解的25个概念
机器学习算法与Python学习
5+阅读 · 2018年6月7日
Doubly Attentive Transformer Machine Translation
Arxiv
4+阅读 · 2018年7月30日
Arxiv
3+阅读 · 2018年4月18日
Arxiv
5+阅读 · 2018年1月16日
VIP会员
相关VIP内容
【芝加哥大学】可变形的风格转移,Deformable Style Transfer
专知会员服务
31+阅读 · 2020年3月26日
Gartner:2020年十大战略性技术趋势, 47页pdf
专知会员服务
79+阅读 · 2020年3月10日
Python数据分析:过去、现在和未来,52页ppt
专知会员服务
103+阅读 · 2020年3月9日
Transformer文本分类代码
专知会员服务
118+阅读 · 2020年2月3日
相关资讯
关于【种子/磁力链】全攻略,这里都有
高效率工具搜罗
11+阅读 · 2019年4月26日
社会工程学之伪装
计算机与网络安全
5+阅读 · 2019年1月2日
重新体验NoSQL | 飞雪连天射白鹿 大数狂舞倚灵动(Lindorm)
阿里巴巴数据库技术
12+阅读 · 2018年12月25日
深度学习必须理解的25个概念
机器学习算法与Python学习
5+阅读 · 2018年6月7日
Top
微信扫码咨询专知VIP会员