成为VIP会员查看完整内容
VIP会员码认证
首页
主题
会员
服务
注册
·
登录
0
快手最新估值286亿美元冲刺IPO,“生鲜买菜”加速洗牌|全球投融资周报(2019.11.29-12.05)
2019 年 12 月 8 日
创业邦杂志
Part.1
本周创投库监测国内融资事件共计76起,并购事件5起,IPO事件9起。
国内投融资分析
1. 行业分布
本周披露融资事件涉及
23
个
行业领域,其中融资案例数最多的五大行业分别是:企业服务13起,医疗健康12起,人工智能10起,文化娱乐、智能制造、消费、大数据并列4起。
医疗健康、企业服务保持着较高的热度;人工智能也受到资本关注,本周有10起融资事件;教育培训本周遇冷,融资事件
仅有3起
。
单笔过亿人民币事件中,企业服务行业有3起,医疗健康2起,教育培训、文化娱乐、智能制造、电子商务、人工智能各1起。
2. 融资轮次
本周融资事件的融资轮次主要集中在早期(种子轮、天使轮、A轮)
,共49起,
其中
A轮
事件最多,44
起
;
中后期(B轮、C轮、D轮及以后)有19起;战略投资本周有8起。
3. 融资规模
本周融资事件的融资规模主要集中在
1,000-5,000万元,共11
起。
4. 地区分布
北上广融资事件共48起,占比63.16%;江苏超越广东排名第三,有8起融资事件。
5.本周国内热门融资事件
传腾讯领投「快手」F轮融资即将落定
「快手」将于近日完成IPO前最后一轮融资,此轮融资为腾讯领投,博裕资本、云锋基金、淡马锡、红杉跟投。本次F轮融资额近30亿美元,腾讯投资20亿美元左右。投资完成后,快手投后估值将达286亿美元,腾讯将在快手占股近20%。
对快手而言,良好的现金流与营收使其并不具备融资压力,但IPO之前,身处行业第二位置的快手需要向资本市场交出一份与第一名之间差距不大的成绩单,从而获取更高估值与天花板。为此,快手需要提高日活月活,快速实现拉新,以及持续进行直播等形式的商业化变现。这是快手此轮融资的内在逻辑。
「Aibee」获锴明投资和芯动能投资联合领投7,400万美元A1轮融资
AI 整体解决方案公司 「Aibee」宣布获得A1轮融资7,400万美元,本轮融资由锴明投资(ClearVue Partners)和芯动能投资(SPC)联合领投,金沙江创投、周大福以及原股东红杉资本中国基金参与跟投。
据Aibee创始人兼CEO林元庆博士介绍,本轮融资将主要用于公司团队扩张,业务发展推进和商业落地加速。
Aibee成立于2017年底,公司定位线下零售场景,提供AI技术整体解决方案。
目前Aibee在线下零售场景的布局包括大型购物中心、零售品牌连锁店、银行、4S店、运营商门店、机场、景区等多条线路,已经拿下了全国商业地产Top30 中的11家品牌并展开了合作,比如K11、红星美凯龙、万达等,大型购物中心合作体量已超过80多家。
与此同时,公司也与周大福在内的8个行业,16个零售品牌合作。
创始人林元庆博士主要研究方向包括机器学习和计算机视觉,是前百度研究院院长;2018年11月,前阿里达摩院决策智能实验室负责人朱胜火加入团队。近期公司又宣布前美菜网高级副总裁、前SAP中国副总裁兼华北区总经理祁瑞峰(Ken Qi)加入,创始团队阵容不断强大。
「瑞博生物」完成2亿元C1轮融资
「瑞博生物」今日宣布成功完成了2.03亿元人民币的C1轮融资。本轮融资由磐霖资本和三一创新投资共同领投,君联资本、国投创新、瀚漾资本、蓝海资本、创源垣投资、大榭允公投资、深圳众汇投资等知名机构共同跟投。本轮资金将主要用于支持瑞博生物主要用于临床项目的推进、以及各阶段临床前在研品种的研发。
瑞博生物成立于2007年,致力于小核酸药物研究和开发,在小核酸创新技术、药物品种、研发设施以及专业技术和管理团队等各方面形成了强劲的整体实力。目前,瑞博生物建立了丰富的小核酸药物研发管线,适应症涵盖感染、肿瘤、代谢、心脑血管和神经等多个重大疾病领域。
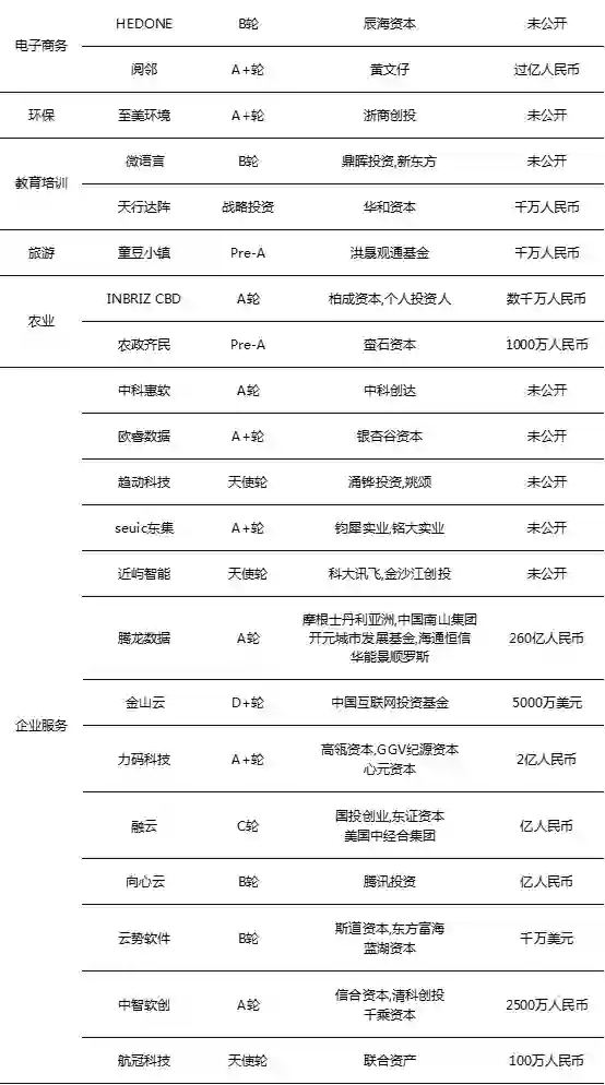
「力码科技」获高瓴领投 2 亿元 A+ 轮融资
「力码科技」完成2亿元人民币A+轮融资,由高瓴领投,老股东GGV纪源资本、心元资本跟投。此前,力码科技曾获得GGV纪源资本、心元资本、丹华资本、泛城资本等机构的数千万元人民币融资。
力码科技成立于2017年,定位保险行业的智能中枢,基于AI、云计算和大数据等,为保险销售机构提供保险SaaS和保险产品供应链在内的综合云平台技术解决方案。力码技术解决方案类似于保险行业的技术中台,核心是帮助保险销售机构建设其互联网保险业务及产品供应链技术体系,提升产品丰富度、降低运营成本及让业务模式更灵活,从而提升数字化水平和销售管理效率。
团队方面,目前力码拥有近百人的团队,以技术和研发人员为主。核心创始团队有6人,均拥有多年行业经验。力码科技创始人马琳表示,本轮融资后,力码将着力产品的迭代升级,加大产品、技术、运营、市场等团队建设,服务更多客户。
O2O二手交易平台「阅邻」完成A+轮过亿元融资
O2O二手交易服务平台「阅邻」近期完成 A+ 轮过亿融资,由房地产商星河湾地产董事长黄文仔先生领投。
「阅邻」于 2017 年 3 月成立于北京,创立之初是为解决北大“周末书市”停办而使二手书流通不便的问题,创始人蔡文源开发了一款基于微信小程序的二手书交易平台。与一般二手书交易平台不同的是,阅邻是从C端回收书籍再打包出售给B端。而现在阅邻覆盖的品类已经从书籍扩展到3C电子产品、日用品等多品类。
今年8月份开始,阅邻还将业务的触角延伸到了线下,不仅从校园拓展至社区,也开始了面向C端用户的交易流通。未来3年内阅邻将在全国开设一万家线下店,其中社区店会占到80%以上,社区回收站会成为小区的基础服务设施之一,这也是地产商会选择投资阅邻的原因。
来源:创业邦研究中心
Part.2
本周国内企业IPO情况
11.29-12.05重点监测到9家企业完成IPO。
金科环境股份有限公司、开普云信息科技股份有限公司上交所科创板上会通过;张家港爱丽家居科技股份有限公司上交所主板上会通过;北京北摩高科摩擦材料股份有限公司深交所中小板上会通过;阿尔特汽车技术股份有限公司、西安派瑞功率半导体变流技术股份有限公司、上能电气股份有限公司深交所创业板上会通过。
安徽大地熊新材料股份有限公司、北京博睿宏远数据科技股份有限公司上交所科创板首次递交招股申请书;北京利仁科技股份有限公司、广州迈普再生医学科技股份有限公司、山西锦波生物医药股份有限公司启动上市辅导。
人瑞人才科技控股有限公司、保利物业发展股份有限公司通过港交所上市聆讯;汇名天然气集团有限公司、大唐集团控股有限公司、耳东影业集团有限公司、康方生物科技(开曼)有限公司递交港股上市申请。
平安金融壹账通向美国证券交易委员会(SEC)更新了招股书,预计下周在美IPO。
Part.3
本周国内值得关注热点
“生鲜买菜”加速洗牌
月GMV
过亿的生鲜电商「呆萝卜」近日宣布暴雷,而
5个月前,呆萝卜官宣获得了由晨兴资本、高瓴资本领投的累计6.34亿投资。虽然呆萝卜的暴雷有自身管理上的问题,但整体来看“生鲜买菜”市场正在加速洗牌:
上海五角场永辉超级物种店宣布停业;
盒马鲜生昆山店营业不足八个月,宣布关张,同时,海南盒马被曝3个月巨亏千万元,大润发中国急于“甩包”,欲500万美元出售海南盒马全部股权;
美团小象生鲜直接关闭了无锡、常州的5家门店;
京东7fresh声量也越来越小;
号称威胁盒马鲜生模式的其它公司,也被曝融资受阻,高管离职,业务停滞;
一度估值高达70亿美元的美菜网因业务亏损,供应商总部横幅维权的事情迭出;
松鼠拼拼撤站裁员,邻邻壹被迫停业的消息频传......
因
刚需、高频的买菜需求,尤其是在即时性物流服务等商业基础设施成熟的条件下,“生鲜买菜”成为一个不错的流量入口,
但是背后却是对供应链、管理、资本以及品牌优势的挑战。
具体来看,高耗损、冷链物流、同城配送及网点投入的高成本投入是该产业共同面临的问题。
据中国电子商务研究中心数据表明,生鲜电商已有超过4,000个玩家入局,但仅有1%能够实现盈利,4%持平,88%亏损,还有7%是巨额亏损。
创业邦研究中心观点:
“生鲜买菜”行业首先要搞定是需求端,即如何培养消费者的“买菜”习惯。是否新鲜、配送时效、价格是否合理、品类丰富度等是决定消费者是否会养成“线上买菜”的习惯。
在解决需求端的问题后,“生鲜买菜”企业还是要回归到生鲜经营的本质问题上来,如何理顺供应链,如何减少损耗以及如何提高保鲜技术,零售技术是下一步要考虑的事情。
“生鲜买菜”同样也是巨头企业作为线下引流的工具,在线上流量见顶的现状下,巨头企业对“生鲜买菜”积极布局,获取线下流量并拓展业务范围,进一步压榨了创业企业的市场份额。“生鲜买菜”似乎仍然是巨头的一场游戏。
如何与巨头企业抢夺流量、如何进一步提升技术降低成本、如何找到有效的商业模式实现盈利成为“生鲜买菜”创业企业能否生存并成长的关键。“生鲜买菜”的拼多多同样值得期待。
Part.4
本周监测海外融资事件共计46起,并购事件5起。
海外投融资分析
1. 行业分布
本周披露海外融资事件涉及
15
个
行业领域
,
其中融资案例数最多的五大行业分别是医疗健康、企业服务并列8起,金融7起,区块链4起,电子商务、人工智能并列3起。
2. 融资轮次
本周海外融资事件的融资轮次主要集中在早期(种子轮、天使轮、A轮),
共20起,
其中A轮事件最多,12起;战略投资有8起。
3. 融资规模
本周海外融资事件的融资规模主要集中在
1,000-5,000万美元
,
共13起。
融资额达1亿美元以上的案例有
4起
。
4.本周海外热门融资事件
「多邻国」获3000万美元F轮融资,估值15亿美元
美国教育科技项目「多邻国」获得3000万美元F轮融资,由CapitalG(Apphabet旗下的成长股权基金)和一家老股东出资。此次F轮融资后,其估值将达到15亿美元,成为2019年继Coursera和Guild Education之后的美国教育科技行业的第三只独角兽。本轮融资将用于增加内容,完善机器学习和人工智能技术,为其语言课程提供动力。
多邻国成立于2012年,总部位于美国宾夕法尼亚州匹兹堡市,并于2019年7月正式登陆中国。多邻国是一款语言学习工具软件,从听、说、读、写四个方面进行多元化的单词和语句训练。
荷兰在线超市「Picnic」获2.5亿欧元融资
在线超市「Picnic」融资2.5亿欧元,用于开发一个新的、高度自动化的配送中心。公司希望该中心将在两年内投入运营。Picnic创始人表示,这座4.2万平方米的建筑将足以为15万户家庭提供为期一周的食品杂货。
这笔2.5亿欧元的注资,是迄今为止荷兰创业公司中规模最大的融资金额。
「Hastee」获得了2.08亿英镑的资金
「Hastee」筹集了2.08亿英镑的资金。本轮融资由Umbra Capital牵头,IDC Ventures等参与。 该公司打算将资金用于其解决方案和业务的发展和增长。
Hastee是一家位于英国伦敦的金融健康解决方案提供商,为工人提供了立即获得其工资的途径,员工可以通过移动应用程序立即获得收入。工人可以选择完成工作的最高工资总额的50%,而公司可以根据自己的意愿和需求,选择将员工的可用率限制在50%以下。使用Hastee的工人每月都会免费获得最高100英镑的首次提款,进一步提款仅需支付2.5%的少量公平交易费。
墨西哥小企业贷款平台「Konfio」获软银1亿美元投资
墨西哥金融科技公司「Konfio」现在又获得软银1亿美元投资,成为墨西哥获投最多的金融科技公司之一。
在墨西哥,传统银行不愿意给中小企业贷款,Konfio的信贷承销服务很好地弥补了这一市场空白。
Konfio成立于2013年,专注于中小企业贷款。
它利用数据技术快速评估一家公司的信用,然后可以在一天之内发放贷款。
相比之下,传统银行的贷款审批流程长达数月,通常还需要抵押品。
附:
本周国内融资事件汇总
本周国内并购事件汇总
本周海外融资事件汇总
本周海外并购事件汇总
点击
阅读原文
,进入创业邦
创投库
登录查看更多
点赞并收藏
0
暂时没有读者
0
权益说明
本文档仅做收录索引使用,若发现您的权益受到侵害,请立即联系客服(微信: zhuanzhi02,邮箱:bd@zhuanzhi.ai),我们会尽快为您处理
相关内容
快手
关注
5
【德勤】新基建战略规划及投资新机会,16页pdf,新型基础建设投资机遇的初步解读
专知会员服务
98+阅读 · 2020年5月18日
【德勤】中国人工智能产业白皮书,68页pdf
专知会员服务
310+阅读 · 2019年12月23日
【大数据白皮书 2019】中国信息通信研究院
专知会员服务
138+阅读 · 2019年12月12日
《中国人工智能医疗白皮书》,207页PDF,上海交通大学人工智能研究院,上海交通大学医学院,上海市卫生和健康发展研究中心,上海感知城市数据科学研究院联合编
专知会员服务
103+阅读 · 2019年11月9日
《全球人工智能发展白皮书》(2019版)发布,94页PDF,德勤科技编
专知会员服务
230+阅读 · 2019年11月8日
Aibee完成A轮6000万美元融资 宣布前阿里达摩院朱胜火加盟
雷锋网
4+阅读 · 2018年11月27日
为什么AI公司都在一边融资,一边投资?
腾讯创业
6+阅读 · 2018年9月25日
云知声完成1亿美元C轮融资,创下智能语音技术领域最大单笔融资记录 | 热点
镁客网
3+阅读 · 2018年5月11日
2017年中国互联网“独角兽俱乐部”榜单发布,半数被BAT投资,人工智能新晋4家
新智元
4+阅读 · 2018年2月8日
阿里巴巴千万人民币投资魔点科技;永久出行获1亿元天使轮融资;…
i黑马
3+阅读 · 2018年1月7日
Dynamically Pruned Message Passing Networks for Large-Scale Knowledge Graph Reasoning
Arxiv
6+阅读 · 2019年9月27日
Image Captioning as Neural Machine Translation Task in SOCKEYE
Arxiv
3+阅读 · 2018年10月15日
Ask No More: Deciding when to guess in referential visual dialogue
Arxiv
4+阅读 · 2018年6月12日
An Interpretable Reasoning Network for Multi-Relation Question Answering
Arxiv
13+阅读 · 2018年6月1日
CryptoRec: Secure Recommendations as a Service
Arxiv
6+阅读 · 2018年2月7日
VIP会员
自助开通(推荐)
客服开通
详情
相关主题
快手
事件
首次公开募股(IPO)
医疗健康
林元庆
智能制造
相关VIP内容
【德勤】新基建战略规划及投资新机会,16页pdf,新型基础建设投资机遇的初步解读
专知会员服务
98+阅读 · 2020年5月18日
【德勤】中国人工智能产业白皮书,68页pdf
专知会员服务
310+阅读 · 2019年12月23日
【大数据白皮书 2019】中国信息通信研究院
专知会员服务
138+阅读 · 2019年12月12日
《中国人工智能医疗白皮书》,207页PDF,上海交通大学人工智能研究院,上海交通大学医学院,上海市卫生和健康发展研究中心,上海感知城市数据科学研究院联合编
专知会员服务
103+阅读 · 2019年11月9日
《全球人工智能发展白皮书》(2019版)发布,94页PDF,德勤科技编
专知会员服务
230+阅读 · 2019年11月8日
热门VIP内容
开通专知VIP会员 享更多权益服务
从代码基础模型到智能体与应用:代码智能的全面综述与实践指南
《北约认知战概念报告》
【MIT博士论文】高效的视觉合成生成模型
美海军放弃星座级转而采用国家安全巡逻舰设计
相关资讯
Aibee完成A轮6000万美元融资 宣布前阿里达摩院朱胜火加盟
雷锋网
4+阅读 · 2018年11月27日
为什么AI公司都在一边融资,一边投资?
腾讯创业
6+阅读 · 2018年9月25日
云知声完成1亿美元C轮融资,创下智能语音技术领域最大单笔融资记录 | 热点
镁客网
3+阅读 · 2018年5月11日
2017年中国互联网“独角兽俱乐部”榜单发布,半数被BAT投资,人工智能新晋4家
新智元
4+阅读 · 2018年2月8日
阿里巴巴千万人民币投资魔点科技;永久出行获1亿元天使轮融资;…
i黑马
3+阅读 · 2018年1月7日
相关论文
Dynamically Pruned Message Passing Networks for Large-Scale Knowledge Graph Reasoning
Arxiv
6+阅读 · 2019年9月27日
Image Captioning as Neural Machine Translation Task in SOCKEYE
Arxiv
3+阅读 · 2018年10月15日
Ask No More: Deciding when to guess in referential visual dialogue
Arxiv
4+阅读 · 2018年6月12日
An Interpretable Reasoning Network for Multi-Relation Question Answering
Arxiv
13+阅读 · 2018年6月1日
CryptoRec: Secure Recommendations as a Service
Arxiv
6+阅读 · 2018年2月7日
大家都在搜
Palantir
蓝牙安全攻防
大型语言模型
多域作战
基础模型
反恐
朱克爱德华兹家族
机场
东南亚
【泡泡读者来搞】ROS、Simulink、Carsim的互联与规划、控制算法的验证
Top
提示
微信扫码
咨询专知VIP会员与技术项目合作
(加微信请备注: "专知")
微信扫码咨询专知VIP会员
Top