2021年中国机器人行业研究报告,41页pdf

2021 年 12 月 23 日 专知

随着我国人口老龄化加剧和出生率的持续走低,致使进入生产体系的劳动力越来越少,劳动力缺口加大,持续走高的劳动成本,成为不可忽视的社会现实。在这一背景下,人口老龄化和低生育率给机器人产业带来了补充劳动力和满足儿童/老年人生活服务两大强劲需求。

 

此外,人工智能、物联网、大数据、云计算等技术发展,图像识别、语音识别、自然语言处理等的成熟应用,为智能机器人演进提供了坚实的发展基础。

 

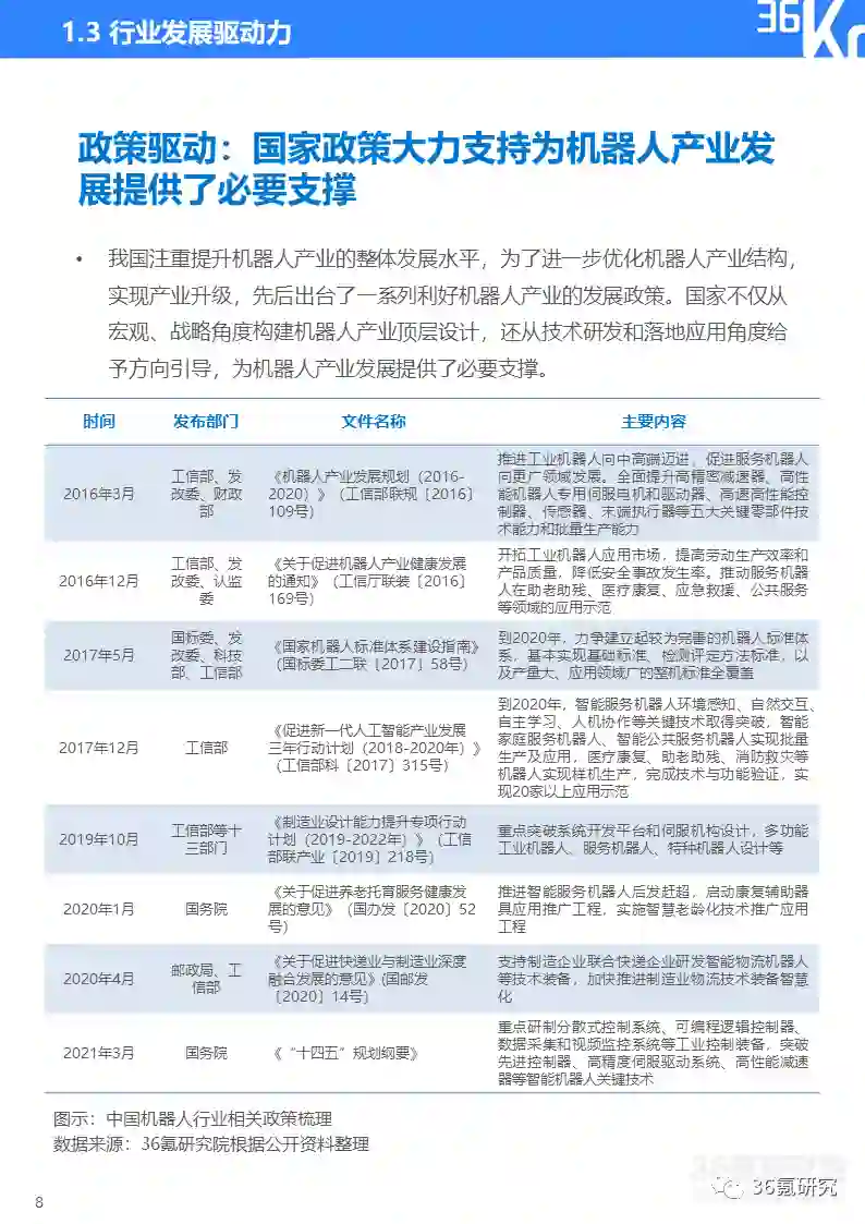
加之,我国注重提升机器人产业的整体发展水平,先后出台了一系列利好机器人产业发展的政策。国家不仅从宏观、战略角度构建机器人产业顶层设计,还从技术研发和落地应用角度给予方向引导,为机器人产业发展提供了必要支撑。


本报告重点研究问题如下:

• 机器人主要有哪些类型?机器人行业经历了怎样的发展过程?

• 机器人行业的市场发展现状如何,资本对哪些企业更为青睐?

• 机器人行业的核心技术是什么?未来竞争点在哪里?

• 机器人在不同场景的落地应用情况如何?制约条件有哪些?还有哪些尚未挖掘的应用价值?

• 机器人各细分赛道有哪些值得关注的高成长潜力玩家?

• 机器人行业未来将有怎样的发展趋势?



专知便捷查看

便捷下载,请关注专知公众号(点击上方蓝色专知关注)

  • 后台回复“R41” 就可以获取2021年中国机器人行业研究报告》专知下载链接

专知,专业可信的人工智能知识分发 ,让认知协作更快更好!欢迎注册登录专知www.zhuanzhi.ai,获取5000+AI主题干货知识资料!


欢迎微信扫一扫加入专知人工智能知识星球群,获取最新AI专业干货知识教程资料和与专家交流咨询
点击“ 阅读原文 ”,了解使用 专知 ,查看获取5000+AI主题知识资源
登录查看更多
1

相关内容

机器人(英语:Robot)包括一切模拟人类行为或思想与模拟其他生物的机械(如机器狗,机器猫等)。狭义上对机器人的定义还有很多分类法及争议,有些电脑程序甚至也被称为机器人。在当代工业中,机器人指能自动运行任务的人造机器设备,用以取代或协助人类工作,一般会是机电设备,由计算机程序或是电子电路控制。

知识荟萃

精品入门和进阶教程、论文和代码整理等

更多

查看相关VIP内容、论文、资讯等
2021年中国机器人行业研究报告,41页pdf
专知会员服务
72+阅读 · 2021年12月23日
36氪研究院 | 2021年中国医疗AI行业研究报告,40页pdf
专知会员服务
84+阅读 · 2021年12月22日
2021年中国出行行业数智化研究报告(附下载)
专知会员服务
40+阅读 · 2021年11月27日
2021年中国人工智能市场发展现状
专知会员服务
125+阅读 · 2021年10月29日
2021年中国线性驱动系统行业短报告
专知
1+阅读 · 2021年11月26日
国家自然科学基金
0+阅读 · 2012年12月31日
国家自然科学基金
0+阅读 · 2012年12月31日
国家自然科学基金
7+阅读 · 2011年9月30日
Quantum Computing -- from NISQ to PISQ
Arxiv
1+阅读 · 2022年4月15日
Arxiv
15+阅读 · 2021年12月22日
VIP会员
相关VIP内容
2021年中国机器人行业研究报告,41页pdf
专知会员服务
72+阅读 · 2021年12月23日
36氪研究院 | 2021年中国医疗AI行业研究报告,40页pdf
专知会员服务
84+阅读 · 2021年12月22日
2021年中国出行行业数智化研究报告(附下载)
专知会员服务
40+阅读 · 2021年11月27日
2021年中国人工智能市场发展现状
专知会员服务
125+阅读 · 2021年10月29日
相关基金
国家自然科学基金
0+阅读 · 2012年12月31日
国家自然科学基金
0+阅读 · 2012年12月31日
国家自然科学基金
7+阅读 · 2011年9月30日
相关论文
Top
微信扫码咨询专知VIP会员