2022年中国物联网平台行业概览,33页ppt

2022 年 8 月 31 日 专知

 

物联网未来是平台为王。

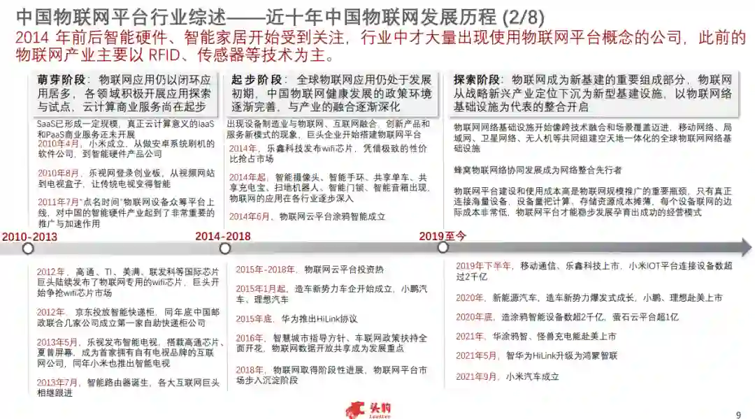
  2009年中国政府提出「感知中国」理念,物联网被正式列为国家五大新兴战略产业之一,过去10余年,能够联网的设备数量和种类越来越多,物联网解决方案正在不可避免地变得更加复杂与动态,在大众熟知的物联网感知层、网络层、平台层、应用层四大层次里,平台层将作为物联网从设备连接到场景应用的关键“桥梁”而发挥作用。

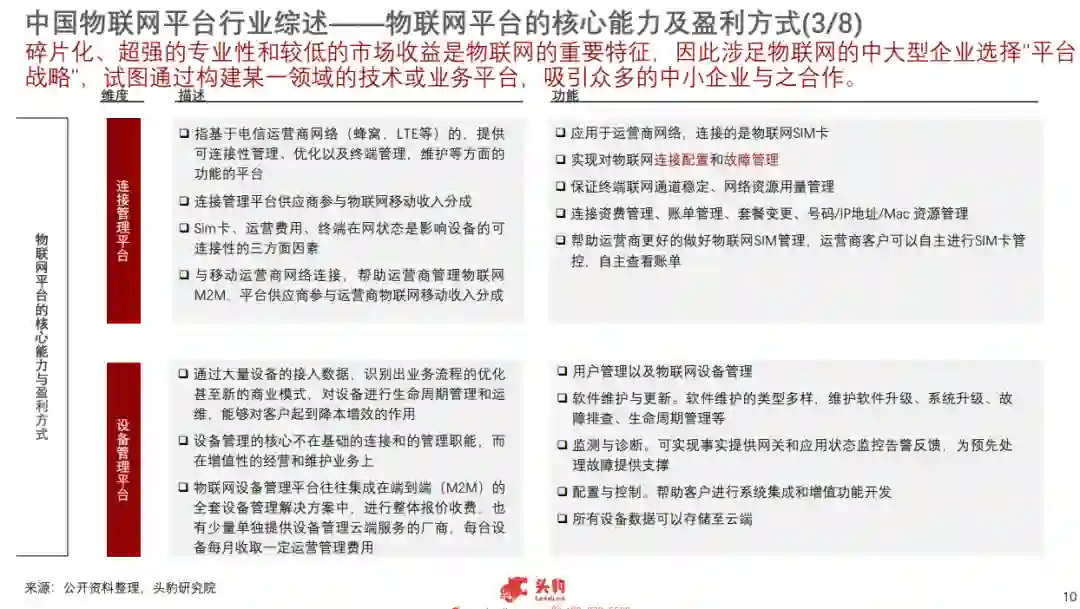
  云平台是物联网体系的重要组成。物联网平台起源于物联网中间件的形式,其目的是在硬件层和应用层之间起到中介作用,管理二者之间的所有交互。同时物联网平台解决应用碎片化,提高物联网效率。物联网,应用行业覆盖面广,专注于不同应用的厂家多,造成应用碎片化严重,产品开发周期长上市慢的问题。

  物联网平台规模。物联网平台下游应有工业制造、智慧生活、公共事业以及环保能源等场景,自2017年起中国物联网平台行业增长迅速,并迎来了一波投资热潮,目前头部企业阿里云、华为云、腾讯云以及电信天翼云占据整个中国市场约70%的市场份额,预计到2026年中国物联网平台行规模将达到1581.3亿元。

  未来,PaaS市场将成为头部云服务商竞争的焦点所在。谁能够为用户提供更丰富的PaaS服务,谁能够让用户对云的应用更加深入.


专知便捷查看

便捷下载,请关注专知公众号(点击上方蓝色专知关注)

  • 后台回复“IT33” 就可以获取2022年中国物联网平台行业概览,33页ppt》专知下载链接

                       
专知,专业可信的人工智能知识分发 ,让认知协作更快更好!欢迎注册登录专知www.zhuanzhi.ai,获取100000+AI(AI与军事、医药、公安等)主题干货知识资料!
欢迎微信扫一扫加入专知人工智能知识星球群,获取最新AI专业干货知识教程资料和与专家交流咨询
点击“ 阅读原文 ”,了解使用 专知 ,查看获取100000+AI主题知识资料
登录查看更多
1

相关内容

物联网,英文名为Internet of Things,可以简单地理解为物物相连的互联网。物联网主要通过各种设备(比如RFID,传感器,二维码等)的接口将现实世界的物体连接到互联网上,或者使它们互相连接,以实现信息的传递和处理。互联网在现实的物理世界之外新建了一个虚拟世界,物联网将会把两个世界融为一体。
2022年中国云计算行业系列研究――laas行业研究报告
专知会员服务
28+阅读 · 2022年10月22日
2022年中国物联网平台行业概览
专知会员服务
44+阅读 · 2022年8月31日
2022年中国汽车智能充电行业概览
专知会员服务
24+阅读 · 2022年8月18日
2021年中国区块链行业发展白皮书,63页pdf
专知会员服务
70+阅读 · 2021年10月27日
专知会员服务
45+阅读 · 2021年10月6日
2022年中国汽车智能充电行业概览
专知
0+阅读 · 2022年8月18日
2022年中国智慧医疗行业概览(摘要版)
专知
5+阅读 · 2022年6月11日
国家自然科学基金
0+阅读 · 2013年12月31日
国家自然科学基金
0+阅读 · 2012年12月31日
国家自然科学基金
2+阅读 · 2011年12月31日
国家自然科学基金
0+阅读 · 2011年12月31日
Arxiv
0+阅读 · 2022年11月21日
Arxiv
0+阅读 · 2022年11月21日
Arxiv
38+阅读 · 2021年8月31日
VIP会员
相关VIP内容
2022年中国云计算行业系列研究――laas行业研究报告
专知会员服务
28+阅读 · 2022年10月22日
2022年中国物联网平台行业概览
专知会员服务
44+阅读 · 2022年8月31日
2022年中国汽车智能充电行业概览
专知会员服务
24+阅读 · 2022年8月18日
2021年中国区块链行业发展白皮书,63页pdf
专知会员服务
70+阅读 · 2021年10月27日
专知会员服务
45+阅读 · 2021年10月6日
相关资讯
相关基金
国家自然科学基金
0+阅读 · 2013年12月31日
国家自然科学基金
0+阅读 · 2012年12月31日
国家自然科学基金
2+阅读 · 2011年12月31日
国家自然科学基金
0+阅读 · 2011年12月31日
Top
微信扫码咨询专知VIP会员