华帝“夺冠”

2018 年 7 月 16 日 虎嗅网


法国队夺冠了。


你脑海中的第一反应是什么?


微博热搜已经告诉了我们这一问题的答案:大家都想到了此前打出“法国队夺冠,华帝退全款”的华帝。比赛刚结束的几个小时里,当然是与球赛有关的热搜话题更多,但随着天亮起来,有关华帝的话题不断发酵,竟然喜提热搜第二,把世界杯正主们都甩在后面。



百度的搜索热点也是如此:



比赛结束后,华帝马上在微博上公布了退全款流程,第一时间蹭上热度(并把自己造成热点)




今早开盘,华帝的股价最高涨了9.93%,逼近涨停。



事到如今,还有人觉得华帝会因巨额退款而“慌得一批”“哭晕在厕所”吗?


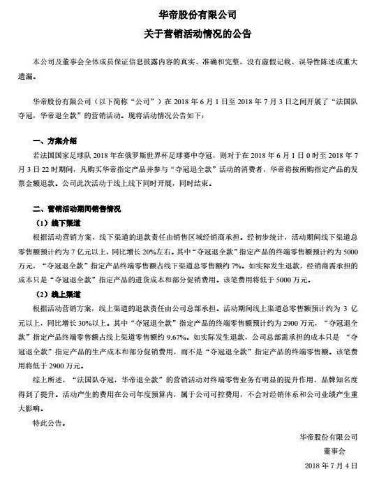
据华帝公司7月4日披露的初步统计信息,如果法国队夺冠,其按所购指定产品的实际退款额度将不超过7900万元。


7900万,买下世界杯最佳“广告位”,简直不能更划算了。


来给华帝算笔账


一起来回顾一下华帝这场和世界杯比赛一样精彩的营销活动。


在世界杯开始前,华帝就做出承诺,若法国队捧起大力神杯,在6月1号到30号期间购买华帝“夺冠套餐”的顾客,都可凭借商品发票进行全额退款。


在今年3月,华帝宣布与法国国家足球队签约,成为法国国家足球队官方赞助商,华帝发布的新闻稿中称“两者将在产品和品牌等众多层面展开密切合作”。没想到第一个为大家所熟知的合作,就是一则“玩很大”的广告。



6月30日晚,在法国队击败阿根廷队挺进八强后,华帝还宣布活动加码三天,延长至7月3日。从百度搜索指数上也可看出,法国队每赢下一场关键比赛,“华帝”一词的搜索热度就会创下新纪录。目前最高点在7月11日,即法国队赢下比利时队,赢得决赛席位时。估计今天过去,华帝的热度会创下新峰值。



热度有了,热搜上了,华帝堪称在本届世界杯上打广告最成功的一个品牌,它花了多少广告费?


据华帝公司7月4日披露的公告,退款责任将由销售区域经销商和公司总部共同承担,活动期间“夺冠退全款”指定商品的零售额总计约7900万元。如实际发生退款,经销商需承担的成本只是“夺冠套餐”的进货成本和部分促销费用,该笔费用将低于5000万元;公司总部需承担的部分则低于2900万元。



也就是说,不到7900万元,华帝就买下了世界杯“最佳广告位”。如果跟央视的2018年“世界杯广告资源”认购结果比一比,华帝这7900万元花得实在太值。


蒙牛是本届世界杯上公认广告传播效果较好的一个品牌,尽管阿根廷队赛绩不佳,但梅西的广告被演绎成了许多版本、制成了无数表情包,在网络上取得了很好的传播效果。但蒙牛可是花了将近5亿元,才收获了这么多段子和表情包啊。其余拿下央视转播广告的品牌,均付出了比华帝两倍还要多的价格。


图片来源:凯洛微信公众号


花了大钱也未必有好的效果,不少品牌的“洗脑式脑残广告”引起了球迷公愤。这条微博大概可以概括一下观众的观感:



更何况,华帝在公告中还说,互动期间线上线下渠道的总销售额共计10亿元,同比分别增长了超过20%和30%。销售额的增长,也会对冲掉一部分退款金额。也难怪华帝股份证券事务代表王钊召在接受《中国证券报》采访时说:“如果法国队真的夺冠,赔付的费用确实挺大,不过这都在我们的年度营销预算内,不会对公司业绩产生重大影响。”


如果仔细看看退款流程,不难发现,受益的不仅仅是华帝。根据华帝线上销售的重要渠道京东和天猫的“退全款流程”,顾客并不会拿到现金,而是拿到京东与天猫的“购物卡”。这种购物卡三年内有效,可以在相应的电商平台上购物使用,直接抵扣货款,无使用门槛。反正就是说,“钱”我是给你了,但你还是得在我这花。



一场营销活动,直接带动了品牌推广和市场销售,连合作伙伴都因此得到了促进销售的机会。华帝非但不会哭晕在厕所,反而还会比法国队更开心。


热度是个好东西,谁都想来蹭一蹭


世界杯决赛,再加上看到华帝的营销活动此前一个月取得的效果,当然是谁都想来蹭上世界杯的末班车热度,尤其是法国队的诸多合作伙伴们。


华帝代言人林更新在活动一开始的时候就说,如果华帝退全款,就送1000张自己新电影的电影票。



昨晚比赛一结束,代言人也火速出现在华帝微博下,担心起了自己的代言合同,成为第一条热评:“老板,请问还有可能续约吗”。



嗯,你不仅会续约,还让许多人都知道你的新电影马上就要上映了。


来蹭热度的还有网易传媒,他们的头衔是“法国队中国独家互联网媒体合作伙伴”。据网易传媒人力资源部的通知,若法国队在本届世界杯夺冠,7月16日(也就是今天)全体员工放假一天。



事情的结果大家也都知道了,估计网易新闻的朋友们正在家悠闲地享受天赐的假期。不过,其实网易新闻做了“两手准备”。本届世界杯期间不仅仅是签约了法国队,还签下上届卫冕冠军德国队,可惜德国队未能逃脱卫冕冠军魔咒,小组垫底出局,“另一张牌”法国队就成了网易押中的宝。


“两种结果”带来的不确定性,加上迎合了人们暗暗“幸灾乐祸”“看热闹”的心理,这种赌博式的广告很有可能会频频出现在接下来一段时间的营销活动中了。


华帝,经销商之痛


这场世界杯营销为华帝提升了知名度、巩固了品牌,但华帝目前仍旧有最需要解决的问题——经销商。


此前,在虎嗅站内文章《法国队还没夺冠,但华帝已经慌了》中就有提到,在对“厂商关系”非常敏感的家电行业里,若生产厂和经销商之间出现了问题,有可能会引发渠道危机。


6月29日,北京天津华帝燃具股份有限公司遭查封。而据知情者透露,华帝京津公司总经理王伟因负债上亿元,到期无力偿还失踪,失联十余日。京津公司是华帝股份全国第二大经销商。


据凤凰网财经7月16日的报道,北京地区包括国美商场、华帝专卖店在内的多家商场停止华帝产品销售。一位电商售后服务人员介绍,现在名为“北京华帝专卖店”的网店和实体店都不再对外销售,“我们现在天天上班,但是不卖货了,只处理售后维修”。


一名化名为张亮的华帝二级经销商则认为华帝有“甩锅”嫌疑,他说:“快20天了,一家上市公司竟然还没有想出对策来解决我们二级经销商的问题,他保护公司利益、保护消费者权益,那谁来保护我们的权益?”他表示对华帝的行为很失望。


华帝在王伟失联后发出的公告中将他的情况描述为:“未能调整经营思路,渠道建设速度缓慢,产品销售结构长期不合理”,最终导致库存积压、背负巨额债务。


而区域经销商之所以“未能调整经营思路”,只走老路子,其实还是因为没有紧跟华帝目前采取的“优化传统渠道”“依托互联网平台”的新策略。据华帝2017年年报,华帝品牌旗舰店达到了234家,新标准专卖店1249家,线上的电商占比达到22%。


在过去的日子里,大的区域经销商为华帝的发展贡献颇多,在家电行业,尤其是厨卫电器这一块,经销商压货的模式一直都是主旋律。华帝如今想要走的渠道改革之路,如果没有成功将自己的重要伙伴经销商带上路,会让经销商心寒,更会让消费者吃到苦头。对华帝而言,如何稳住经销商的情绪、平衡他们的利益与损失,这是华帝“新改革”必须解决的首件大事。


一场价值7900万的营销活动,帮助华帝把品牌知名度推上一个阶梯。


而产品和服务能不能实实在在地让消费者享受到,还需要华帝和经销商在新路子上继续努力尝试。


 虎Cares 


这么大的太阳,每天上班还要生一堆闷气

谁不需要一个「职场保命利器」

怼天怼地怼到戏精昏过去

穿上这件「职场内心戏系列T恤」

老板想批评你都得三思而后行

👇👇👇👇👇👇


登录查看更多
0

相关内容

微博是一种基于用户关系的信息分享、传播以及获取平台,用户可以通过 web、WAP以及各种客户端组建个人社区,以 140 字左右的文字更新信息,并实现即时分享。
报告 | 2020中国5G经济报告,100页pdf
专知会员服务
98+阅读 · 2019年12月29日
机器学习预测世界杯:巴西夺冠
新智元
5+阅读 · 2018年6月11日
2017创业阵亡最全名单曝光,触目惊心!
今日互联网头条
5+阅读 · 2017年12月26日
嘿,这是本应属于你的“红包”!
腾讯
3+阅读 · 2017年7月13日
Arxiv
5+阅读 · 2016年12月29日
VIP会员
相关资讯
机器学习预测世界杯:巴西夺冠
新智元
5+阅读 · 2018年6月11日
2017创业阵亡最全名单曝光,触目惊心!
今日互联网头条
5+阅读 · 2017年12月26日
嘿,这是本应属于你的“红包”!
腾讯
3+阅读 · 2017年7月13日
Top
微信扫码咨询专知VIP会员