2019亚洲区块链产业发展报告

2019 年 9 月 15 日 行业研究报告

提示点击上方"行业研究报告"关注本号。

行研君说

导语

2019年6月15日,全球区块链数据及分析服务提供商链塔科技BlockData携手来自亚洲各个地区的合作伙伴,在北京天伦王朝酒店举办“2019链塔大会暨亚洲区块链技术与应用论坛”,本次大会发布了《2019亚洲区块链产业报告》。

PS:我们运营的备用号 行研资本(ID:report18)为很多老朋友提供了另一处空间,欢迎大家同时关注!


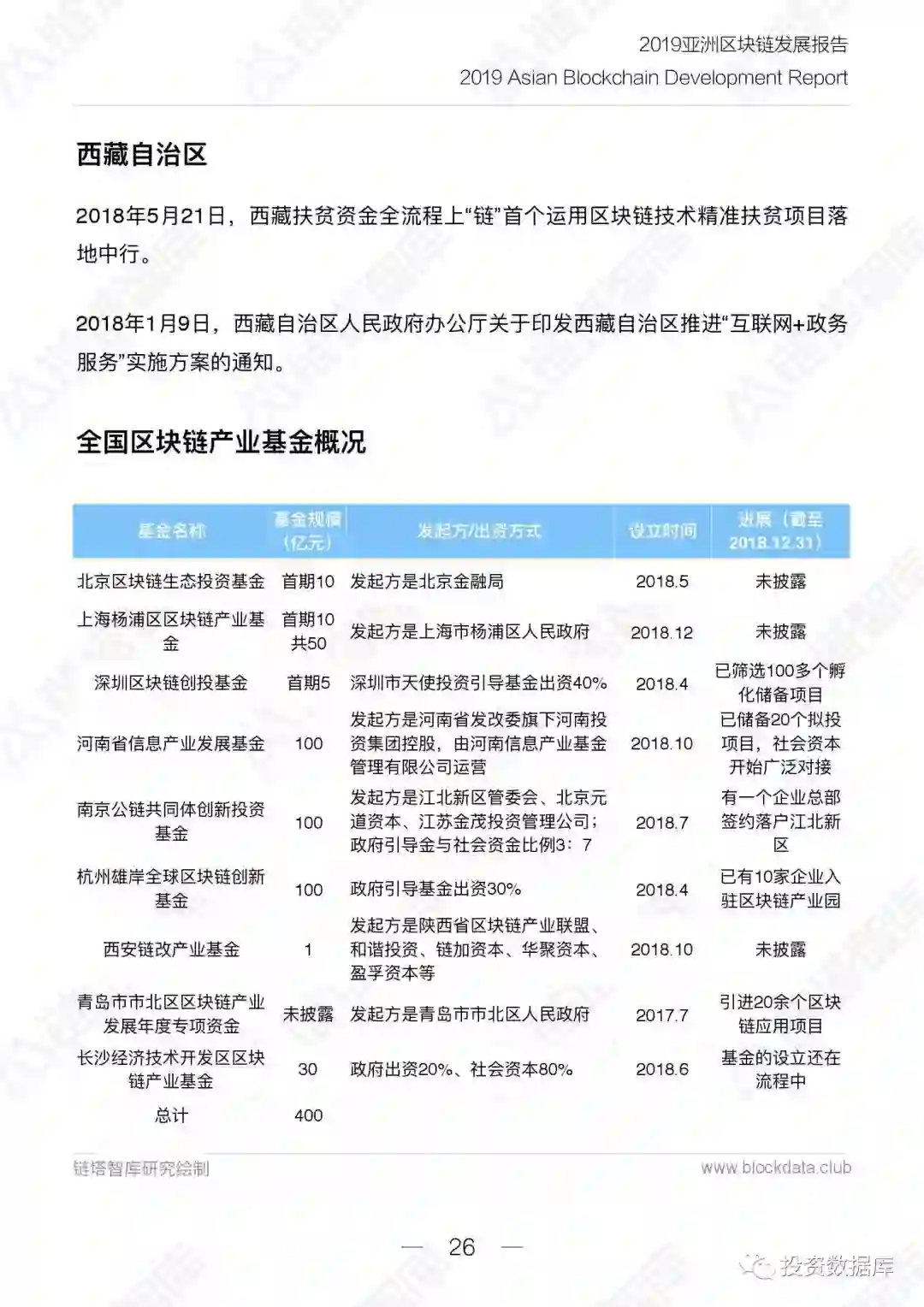
来源:链塔智库



报告索要、咨询请加行研君微信:report80,欢迎来撩


——END——

推荐阅读

《雄安新区》

《腾讯报告》

《上市公司》


登录查看更多
0

相关内容

区块链(Blockchain)是由节点参与的分布式数据库系统,它的特点是不可更改,不可伪造,也可以将其理解为账簿系统(ledger)。它是比特币的一个重要概念,完整比特币区块链的副本,记录了其代币(token)的每一笔交易。通过这些信息,我们可以找到每一个地址,在历史上任何一点所拥有的价值。

知识荟萃

精品入门和进阶教程、论文和代码整理等

更多

查看相关VIP内容、论文、资讯等
报告 | 2020中国5G经济报告,100页pdf
专知会员服务
98+阅读 · 2019年12月29日
2019中国硬科技发展白皮书 193页
专知会员服务
86+阅读 · 2019年12月13日
【白皮书】“物联网+区块链”应用与发展白皮书-2019
专知会员服务
94+阅读 · 2019年11月13日
2019年男性护肤消费趋势报告
行业研究报告
8+阅读 · 2019年9月30日
2019中国宠物医院发展报告
行业研究报告
12+阅读 · 2019年7月30日
2018-2019年互联网行业企业研究报告-字节跳动
行业研究报告
6+阅读 · 2019年7月8日
5G全产业链发展分析报告
行业研究报告
11+阅读 · 2019年6月7日
2019年中国运动健身行业发展趋势白皮书
行业研究报告
4+阅读 · 2019年4月25日
A Survey on Edge Intelligence
Arxiv
52+阅读 · 2020年3月26日
Visualizing and Measuring the Geometry of BERT
Arxiv
7+阅读 · 2019年10月28日
CoQA: A Conversational Question Answering Challenge
Arxiv
7+阅读 · 2018年8月21日
A Survey on Deep Transfer Learning
Arxiv
11+阅读 · 2018年8月6日
VIP会员
相关VIP内容
报告 | 2020中国5G经济报告,100页pdf
专知会员服务
98+阅读 · 2019年12月29日
2019中国硬科技发展白皮书 193页
专知会员服务
86+阅读 · 2019年12月13日
【白皮书】“物联网+区块链”应用与发展白皮书-2019
专知会员服务
94+阅读 · 2019年11月13日
相关资讯
2019年男性护肤消费趋势报告
行业研究报告
8+阅读 · 2019年9月30日
2019中国宠物医院发展报告
行业研究报告
12+阅读 · 2019年7月30日
2018-2019年互联网行业企业研究报告-字节跳动
行业研究报告
6+阅读 · 2019年7月8日
5G全产业链发展分析报告
行业研究报告
11+阅读 · 2019年6月7日
2019年中国运动健身行业发展趋势白皮书
行业研究报告
4+阅读 · 2019年4月25日
Top
微信扫码咨询专知VIP会员