闲扯比特币套利交易系统的设计

2017 年 9 月 29 日 程序人生 陈天

关于比特币套利交易的文章,坊间一搜一大堆,尤以 2014,2015 为甚。那时交易所间价差相当可观,套利的机会很多,躺着赚钱并非难事。如今,套利区间收窄,留在沙场上的估计只剩下大玩家,想要不费力气躺赢机会渺茫。最近帮朋友牵线寻找币圈量化交易的机会,本欲做个打酱油的中间人,事了拂衣去,安安静静做个三河市微胖界扛把子,谁料还是一时技痒,不小心昨夜搭进去六七个小时。

关于如何做套利交易,我就不赘述,大家可以看这篇文章,有内容有故事:https://daily.zhihu.com/story/4831821。

本文没有故事,只有技术和产品上的分析。

既然要做可行性分析,那么第一步就是观察交易数据。国内的交易市场虽然在政策要求下清场出局,国外的交易市场还算红火。从 bitfinex,kraken 一路到 bithumb,korbit 等,都提供 rest API,少量提供 websocket 接口。虽然文档欠缺,但这些接口都很简单,上手并不困难。

用 nodejs 小试牛刀后,我决定全面使用 elixir 重写。

这么做有几个原因:

  1. 单就数据抓取来说,需要一些内部的 micro service。比如 bithumb / korbit 的报价是韩元,而其他都是美元。如果用美元统一,那势必要有一个稳定的内部 service 提供这种转换。erlang / OTP 的结构,天然呆萌,阿不,天然松散,各个 GenServer 自成一体,很适合这样的需求。

  2. 数据的抓取和数据的处理我想分开来做。在定期从各个交易市场拿到数据后,我们可以使用 pubsub 结构把数据 publish 出去,然后让各个子系统去 subscribe —— 找交易机会的去算交易机会,做持久化的去写数据库,以后想到什么新的消费数据的姿势,随时可加入新的 subscriber。如果用别的语言,少不了再引入 ZeroMQ 这样的依赖(引入复杂性和其他问题)。erlang / OTP 有 process group,适合 pubsub,而 phoenix_pubsub 对此已精巧封装,开箱即用。

  3. erlang / OTP 的容错和并发/并行能力能让效率大大提高。

  4. because I can - Insider Man (2006)。

数据抓取出来后,可算出一些随着时间变化的,理论上的套利空间(真正做是另一回事),但数据本身太抽象,不足以打动自己,打动别人。比如说,过去 1 小时有 10 个大于 0.5% 的套利机会(扣除双边的手续费也就剩不到 0.1%),这样的机会究竟可行性如何,长得什么样,无从得知。

广东十大杰出青年方世玉他妈苗翠花说:行走江湖,最重要的就是一个「颜」字。干瘪的数字,枯燥的理论如同一具具骷髅,即便切中要害,也很难在产品汪和商务喵身上找到共鸣。所谓 无图不丈夫,不搞点 UI,整些可视化,金矿也会被掩埋在黄土之下。《奋斗》里陆涛他爹怕他对三十万元这样一个数字没有概念,叫人取出现银,装一大纸袋里给他,这就是可视化。

但构建一套扩展性好的可视化 UI 岂非一日之功?你好不容易整个 chart 支持 line / bar / area 和 multiple series,做着做着可能又要在两个 series 之间做四则运算,之后可能需要更加复杂的操作。本来涂脂抹粉装个大家闺秀就是个权宜之计,结果一入前端深似海,从此变更永缠身。所以,不到万不得已,别自己做可视化。我试过几个比特币套利交易的开源代码,UI 相当一般,扩展性很差,吃力不讨好。

不自己做,那谁来做?

平日里我工作,接触多的是 datadog。datadog 是做性能监控的,我们只管打点,存储和可视化交给 datadog。虽然它和量化交易八竿子打不着,但如果我们却可以把这颜值担当交给 datadog 来试试看。

打点很简单,写个 subscriber,监听爬下来的数据,然后这么写入 datadog:

abt.xchg.btc.bid:4182|h|#bitfinex
abt.xchg.dsh.bid:344.38|h|#bitfinex
abt.xchg.eth.bid:301.93|h|#bitfinex
abt.xchg.xmr.bid:97.762|h|#bitfinex
abt.xchg.xrp.bid:0.2023|h|#bitfinex
abt.xchg.zec.bid:299.22|h|#bitfinex
abt.xchg.btc.bid:4009.071877180739|h|#bithumb
abt.xchg.dsh.bid:330.42568039078856|h|#bithumb
abt.xchg.eth.bid:288.8171667829728|h|#bithumb
abt.xchg.xmr.bid:93.35310537334263|h|#bithumb
abt.xchg.xrp.bid:0.1936496859734822|h|#bithumb

...

我们为每个币种提供一个 metrics,以交易所的名字做 tag,一个 batch 把同一时间获取的数据 push 到 datadog。这样,我们就可以可视化出这样的结果:



很明显,就比特币来说,bitfinex 和 bithumb 间有足够的套利机会:




这个图是将两个 series 相减,其差异换算成百分比得到的,所以纵轴是百分之几。datadog 深耕于 APM 市场多年,对此在 UI 上已有支持,我们直接可以编辑操作,暖不暖心?



《让子弹飞》里张麻子问:什么 TMD 是以图服人?方世玉他妈的亲家公答:我这就是以图服人。现在套利的区间一路了然。我们看所有币种的机会:



机会有,但有没有可能兑现,是另一回事,不在本文讨论之列。而且目前只有少量的数据,还不充分。

看到这里我们再梳理一下这个系统的架构:




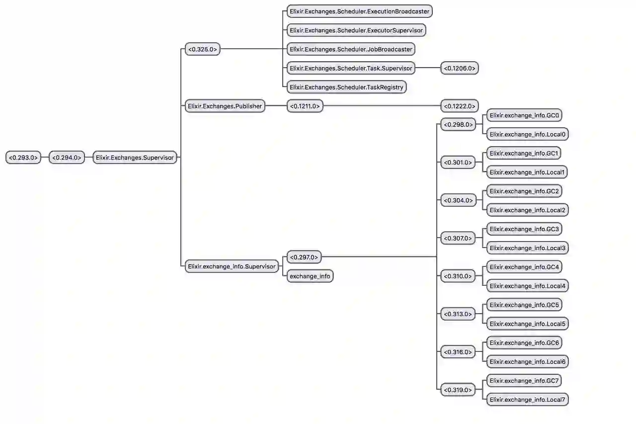
  • 系统有四个 Application,Exchanges 负责抓取数据并 publish,Catcher 负责持久化数据(写入 datadog 或 influxdb),Simulator 负责模拟交易(目前仅考虑实时数据的模拟交易,以后应该考虑对历史数据模拟交易),Trader 则真正把一个个合适的机会转化为交易

  • Exchanges 和 Catcher 已经基本实现,Simulator 考虑实现,Trader 再说

  • Simulator 可以根据一些配置的条件动态生成交易员(有点像游戏中的 NPC),接受实时数据并寻找各自的交易机会(使用真实的交易手续费,以及模拟各种延迟),每当产生交易,交易的数据和交易后的总市值会 push 到 datadog,最后可以在 datadog 里生成一个实时群芳谱,看看 Ada,Bella,Clare,Daisy 一干人等究竟谁牛

  • 系统的容错性不错,理论上任何部分 crash 都会自我修复,不会有致命影响(比如 publisher 挂掉,当前时刻没法出去的数据会丢,可能丢失一些交易机会)

下图是 exchanges_app 的 skeleton:



在 Catcher 里,我们除了把数据写入 datadog,还打算写入 influxdb,这是为何?我虽然很喜欢 datadog,但它的专长是 APM,数据的发送有很长的延时(默认 20s),也就是说你一个 batch 写进去的数据,先本地 UDP 给到了 datadog agent,agent 悠哉悠哉晾你一下,觉着差不多了,再发送给 datadoghq。这个延时对事后分析来说无伤大雅,但如果盯盘,就不那么舒服了。而 influxdb 完全由我们自己控制,不存在这个问题。这是其一。

我上次使用 influxdb / grafana 已是一年前,最近听人说起 grafana 也引入 alarm 的功能,正好这个项目可以把它们拾起来好好研究。influxdb / grafana 实时性比较好,可以让一些操作直接在 grafana 里完成,比如用查询语句寻找交易机会,然后 trigger 一个 alarm,alarm 的 endpoint 是一个 webhook,在 webhook 里进行交易。这样的话,发现交易机会的公式只要可以用 query 写出来,就不必写代码,大大增强系统的灵活性和可扩展性。这是其二。

目前总共撰写近 700 行代码,大约花费五六个小时。一些感悟:

  • 善用工具。有些工具,就像本文中的 datadog,从另一个角度去使用它,会有意想不到的收获。

  • 我们的时间真的弹性很大,与其说「没有时间」,不如说「我没兴趣」,或者说「它不重要」。昨晚从 7:30 算起,到凌晨1点多我睡,中间我有半个小时 1:1,以及一个多小时的 new hire training。平日里我如果花上两个小时和同事开会或者探讨问题,那么那晚我就会累得什么都不想做,早早上床休息。然而昨夜我硬是挤出时间精神高度集中地写代码。

  • 合适的挑战可以勾起一个人的兴趣,然后一切就可以自然流动。#产品经理必读


谢谢欣赏,苹果设备赞赏通道:

(对于无用的「了」,本文已特意处理,望你喜欢)

登录查看更多
1

相关内容

比特币(Bitcoin)是一种去中心化的点对点的电子货币。其特征包括:1、去中心化,将铸币权下放给个人,人人都可以生产;2、总量一定,是通货紧缩的货币;3、匿名/即时交易。
【2020新书】使用高级C# 提升你的编程技能,412页pdf
专知会员服务
60+阅读 · 2020年6月26日
专知会员服务
32+阅读 · 2020年5月20日
广东疾控中心《新型冠状病毒感染防护》,65页pdf
专知会员服务
19+阅读 · 2020年1月26日
25年,110个经典财务欺诈案例,都在这儿了
虎嗅网
70+阅读 · 2019年8月19日
听完了1000+首古风歌曲,我发现自己也能火
PingWest品玩
4+阅读 · 2019年6月2日
如何迅速提高公司估值?
计算广告
5+阅读 · 2018年5月16日
设计和实现一款轻量级的爬虫框架
架构文摘
13+阅读 · 2018年1月17日
Few-shot Learning: A Survey
Arxiv
363+阅读 · 2019年4月10日
VIP会员
相关VIP内容
【2020新书】使用高级C# 提升你的编程技能,412页pdf
专知会员服务
60+阅读 · 2020年6月26日
专知会员服务
32+阅读 · 2020年5月20日
广东疾控中心《新型冠状病毒感染防护》,65页pdf
专知会员服务
19+阅读 · 2020年1月26日
相关资讯
25年,110个经典财务欺诈案例,都在这儿了
虎嗅网
70+阅读 · 2019年8月19日
听完了1000+首古风歌曲,我发现自己也能火
PingWest品玩
4+阅读 · 2019年6月2日
如何迅速提高公司估值?
计算广告
5+阅读 · 2018年5月16日
设计和实现一款轻量级的爬虫框架
架构文摘
13+阅读 · 2018年1月17日
Top
微信扫码咨询专知VIP会员