「大数据+」依然火热!BDTC首日爆点有点多!

2019 年 12 月 5 日 CSDN

2019 年 12 月 5 日,由中国计算机学会(CCF)主办,CCF 大数据专家委员会承办,CSDN、中科天玑数据科技股份有限公司协办的中国大数据技术大会(BDTC 2019)在北京长城饭店拉开序幕。

已经走过十余载的 BDTC,从当时仅 60 余人参加的技术沙龙到如今数千人的技术盛宴,俨然已成为国内规模空前、水平领先和影响力非凡的大数据技术盛会。

中国科学院计算技术研究所副研究员查礼作为大会主持,介绍了出席主论坛的各位重磅嘉宾:

中国计算机学会秘书长 杜子德

CCF大数据专家委员会秘书长、中国科学院计算技术研究所副所长 程学旗

加拿大皇家科学院院士、滑铁卢大学教授 李明

科大讯飞联合创始人、轮值总裁 胡郁

京东集团副总裁、IEEE Fellow 周伯文

滴滴出行副总裁、滴滴人工智能实验室负责人 叶杰平

ClickHouse开源社区创始人 Alexey Milovidov

CCF大数据专家委员会常委、南京大学教授 黄宜华

百度技术委员会主席 吴华

中科天玑数据科技股份有限公司总裁 戚宜斋

中科天玑数据科技股份有限公司首席技术官 余智华

CCF大数据专家委员会委员、中关村大数据产业联盟秘书长 赵国栋

CCF大数据专家委员会委员、阿里安全资深算法专家 周涛

联通大数据有限公司首席技术官 宋雨伦

CCF大数据专家委员会常委、北京邮电大学教授 杜军平

中国联通集团产业互联网产品中心总经理 陈扬帆

国家电网大数据中心副主任 程志华

华为云企业智能CTO 罗华霖

中国移动云能力中心大数据产品部总经理助理 李光瑞

普元信息软件产品部副总经理 刘相

本次大会的主席

中国科学技术大学大数据学院执行院长  陈恩红

滴滴出行高级副总裁、云平台事业群负责人 章文嵩

以及本次大会的程序主席 

北京深尚科技有限公司CEO兼首席科学家  浣军

中国科学院计算技术研究所  查礼

随后,杜子德研究员、程学旗研究员、陈恩红教授为大会做开场致辞。现场,大数据和人工智能领域的顶尖专家齐聚一堂,星光熠熠,为 1000+ 参会嘉宾带来精彩的技术分享和思想碰撞。


精彩瞬间回顾


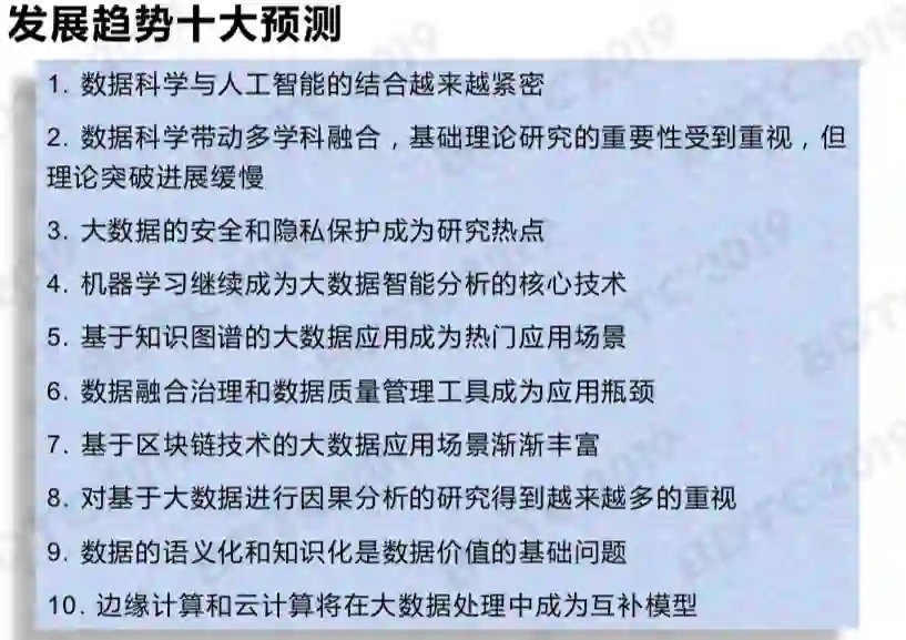
大数据发展趋势十大预测报告发布

在开幕式上,周涛先生代表CCF大数据专家委员会发布了《2020 年大数据发展趋势预测报告》,对大数据发展趋势做出十大预测。 

周涛特别强调了今年重点关注趋势预测出现了 3 项首次出现的“新面孔”,包括关于数据融合治理和数据质量管理工具,这是扎实、深入做好大数据应用必须要克服的难题;对大数据做因果分析,基于数据做统计和观点性分析很容易,但是有观点性不代表有因果性,因果性比关联性更深入;边缘计算和云计算的结合,过去一提大数据就必然提云计算,但实际应用中发现终端智能化、终端计算能力越来越强的今天,并不是把所有数据都放到云端就是最好的模式,边缘计算和云计算结合才是应用中最常见的模式。

除了 10 大趋势预测之外,CCF 大数据专家委员会还公布了关于大数据发展的单项调研,包括最令人瞩目的应用领域、取得应用和技术突破的数据类型等。

报告总结:在数字经济时代,数据已经成为了发展的基石,趋势预测中出现的“新面孔”很多都是与数据发展的新阶段产生的特定问题对应,比如数据融合、数据质量管理、因果性分析等。一个事物发展到一个阶段,总会产生与这个阶段相对应的特定问题,这些问题的出现标志着数据应用发展的新阶段,虽然现在还没有特别深入的应用,但是这些问题的出现已经为突破新的应用带来了曙光。

Top 10 大数据应用最佳实践案例

随后,黄宜华教授代表CCF大数据专家委员会公布了《2019 年度 Top 10 大数据应用最佳实践案例》评选结果(排名不分先后):

  • 北京蚂蚁佐罗科技有限公司——《基于大数据智能的eKYC在线身份识别》
  • 中科天玑数据科技股份有限公司——《大数据助力互联网金融风险监测预警》
  • 中国联合网络通信有限公司——《基于云计算的中国联通智能化精准营销平台实践案例》
  • 北京东方国信科技股份有限公司——《基于机理模型库的流程行业协同创新平台》
  • 北京百度网讯科技有限公司——《百度大数据在智慧气象的应用》
  • 中移(苏州)软件技术有限公司——《全域旅游大数据应用》
  • 讯飞智元信息科技有限公司——《科大讯飞交通超脑研发及其在交管领域的应用》
  • 网易(杭州)网络有限公司——《网易零售行业全链路数据中台》
  • 普瑞基准科技(北京)有限公司——《支持肿瘤新药研发的大数据知识挖掘平台》
  • 北京涛思数据科技有限公司——《TDengine物联网大数据平台》

杜子德研究员、程学旗研究员、赵国栋先生为获奖企业代表颁奖。

圆桌论坛共话数字经济发展的驱动力

圆桌论坛以“数字经济发展的驱动力”为主题,在宋雨伦博士的主持下,李明、杜军平、陈扬帆、程志华、罗华霖等五位不同领域的顶尖专家就大数据与数字经济展开了讨论,论题涉及到数字经济时代下技术驱动与模式驱动相结合,驱动数字经济发展的前置条件和路径等,各位嘉宾给出了各自的深刻见解。


新思潮、新观点:大数据如何驱动智能+


1、李明:《人工智能赋能个体化癌症免疫治疗》

 观点精华:38% 的人在一生中都会得一次癌症,2012 年,中国癌症患者新增 350 万,全球占比 25%;带瘤生存人员 504 万,全球占比 15%;死于癌症人员 250 万,全球占比 30%;中国人口的全球占比才 18.84%,但得癌症的多,治好的少,死亡多,所以癌症治疗非常重要。治疗癌症的方法一般是做手术或做化疗、放疗,但对人伤害很大。而我今天讲的免疫治疗最近在进行一场革命,大家认为这是治疗癌症的第 4 种方法,也是非常有希望的方法。虽然人们对 AI 诊断半信半疑,但是个体化癌症免疫治疗非 AI 莫属!

2、胡郁:《人工智能从技术到产业发展路径》

观点精华: 人工智能在过去几年非常火热,但凡是跟人工智能沾点光的都会说自己是做人工智能的。 随着我们对人类大脑理解越来越深入,对人类大脑拓扑结构和学习机制更理解,我们完全有可能发明一种“智能动力学”,把对人脑的理解与计算机速度快、存储多等特点完美结合,产生强人工智能甚至超人工智能的可能性,这也是我们的研究方向。 数据和人工智能的结合是科技创新型公司必不可少的一条路径。 就像机械时代的航空发动机一样,人工智能是信息时代的航空发动机,我们有信心把人工智能做到最好。
3、叶杰平:《人工智能在出行领域的机遇和挑战》 
观点精华: 交通领域的变革,无非是体现在交通基础设施智能化、智能交通工具多样化、出行共享化三个层面,这些变化的背后离不开大数据的支撑。 大数据是人工智能时代的技术基础,而AI的使命则是通过大数据、人工智能技术,从海量的出行数据里挖掘有价值的信息,从而提升出行的安全、体验和效率。
4、周伯文: 《可信赖人工智能重塑零售新业态》 
观点精华: 目前AI技术主要基于特征提取的自动学习与模式识别的联合优化,利用大数据解决小问题,但总体依然局限在记忆式学习范畴,面临灾难性遗忘等诸多挑战。 例如人工智能深度神经网络学习。 更多表现为人工设定算法,专家设定架构,不但不够灵活而且算力资源需求巨大,如何将孤立解决某个问题转化为可复用、重复解决系列性问题,逐渐成为未来AI亟待解决的事情。
针对这些问题,京东团队做出了一些尝试,例如让 AI 自学每个层判断,运行时自动调整神经网络细胞等,并提出细颗粒度智能、开放动态学习、多模态学习等新方向,以打造可信的 AI。
5、李光瑞:《中国移动云数融合实践与思考》
观点精华: 现阶段数据融合存在四大硬伤,即数据维度缺失、标准缺乏、各自为政且存在安全风险。 事实上,数据价值和数据维度的平方成正比,只有不同行业的数据相互融合才能丰富数据维度,从而高效发挥价值。 最后,李光瑞对运输融合做了展望:
  第一,移动云将有更充足的云计算资源。
第二,更开放的生态引入。
第三,进行更深度的应用,主要分为两方面,第一个在数据融合方面,中国移动将探索安全多方计算,第二个是在区块链领域做深入研究。
 6、刘相:《数据服务化,打通企业数据应用的最后一公里》
  观点精华: 如何打通数据应用的最后一公里? 即数据服务化。 首先,关注回归数据应用价值本身,“服务化”已成为数字经济时代的主旋律; 其次,如何实现面向服务共享的大数据应用平台。 数据目录化、目录服务化、服务开放化三大阶段典型场景是关键; 最后,需要建立闭环的一体化服务共享的大数据平台。
7、Alexey Milovidov :《The Secrets of ClickHouse Performance Optimizations》
  观点精华: ClickHouse 于 2016 年开源,主要用来提高分析与聚合数据的效率,其表现出的速度极快,也是受到用户青睐的重要因素之一。 在演讲中,Alexey Milovidov 具体介绍的 ClickHouse 的设计思想。
8、吴华:《深度学习在NLP领域的应用与挑战》  
观点精华: 目前深度学习在 NLP 领域应用还存在诸多问题,例如由于数据缺乏,对话类似机器翻译的规则水平,待提高; 此外模型认知能力有限,亟待从中加入注意力机制、推理机制等 ; 更重要的一点,模型迁移能力需在小样本学习和迁移学习方面寻求突破。 但可喜的是,很多算法已经在更多领域得到实践应用,未来可期。
9、白硕:《后数字法币时代的区块链技术》 
  观点精华: 区块链的核心应用是支付汇兑,而 LIBRA 的无国界、点对点、可编程、零手续费、低波动五点诉求让各大厂找到了进军区块链的战略制高点。 未来,区块链可能会在记账权和监督权会适当分离、发行中心化不妨碍流通去中心化、账本中心化不妨碍合约去中心化等方面进展明显。
10、陈继东:《基于大数据智能的数字身份识别技术在海外的应用》
  观点精华: 当我们把数字身份验证变得更加便捷普适之后,不仅能够节省政府的服务时间,而且能够减少90%的用户时间,更重要的是可以帮助大大降低金融欺诈的风险,无论是支付还是金融,ID伪造冒用是一种最大的欺诈方式。


明后两天,技术人的狂欢不打烊

至此,BDTC 2019 第一天议程正式已圆满结束,相信行业技术大咖带来的技术思潮和行业实践经验让参会者收获满满。
12 月 6 日-7 日, 主办方精心策划了 14 场技术和行业论坛,包括新一代数据库转型、人工智能赋能金融科技、AutoML大数据自动化机器学习技术与系统、大数据时代的因果推断、大数据安全和治理、多模态知识图谱、大数据与AI中台、物流大数据、工业与制造业大数据、数据驱动与城市治理、智能驱动的大数据可视分析、IoT大数据技术、智能交通中的大数据技术、Top 10大数据应用最佳案例实践等主题多样化组合选择的空间,让参会者制定专属自己的参会攻略。

还在等什么,现在上车还来得及,大会官网:
http://bdtc2019.hadooper.cn/
Tips: 官网附免费 PPT 下载~
关于大会更多详细信息,点击 阅读原文 查看。
登录查看更多
0

相关内容

 中国计算机学会(CCF)成立于1962年,全国一级学会,独立社团法人,中国科学技术协会成员。 中国计算机学会是中国计算机及相关领域的学术团体,宗旨是为本领域专业人士的学术和职业发展提供服务;推动学术进步和技术成果的应用;进行学术评价,引领学术方向;对在学术和技术方面有突出成就的个人和单位给予认可和表彰。
【大数据白皮书 2019】中国信息通信研究院
专知会员服务
138+阅读 · 2019年12月12日
【白皮书】“物联网+区块链”应用与发展白皮书-2019
专知会员服务
94+阅读 · 2019年11月13日
计算机视觉领域的王者与荣耀丨CCF-GAIR 2018
AI研习社
4+阅读 · 2018年6月24日
权威发布:新一代人工智能发展白皮书(2017)
全球人工智能
12+阅读 · 2018年2月25日
人工智能的阴暗面
计算机与网络安全
6+阅读 · 2018年1月8日
Arxiv
8+阅读 · 2019年3月28日
VIP会员
相关资讯
计算机视觉领域的王者与荣耀丨CCF-GAIR 2018
AI研习社
4+阅读 · 2018年6月24日
权威发布:新一代人工智能发展白皮书(2017)
全球人工智能
12+阅读 · 2018年2月25日
人工智能的阴暗面
计算机与网络安全
6+阅读 · 2018年1月8日
Top
微信扫码咨询专知VIP会员