抖音之后,快手All in电商!互联网的尽头是电商?

2022 年 9 月 9 日 人人都是产品经理

在抖音全面发力货架电商之际,快手也紧追了上来。


据报道,快手正将商城作为独立板块进行内测。位置同样放在平台首页顶部,与发现和同城并列。


▲快手商城入口


不久前,抖音电商也宣布未来主要做商城和品牌;同时将商城入口固定在首页一级入口。


这里不难看出抖音快手对商城的重视程度。


从页面上看,抖音和快手的商城架构与淘宝也十分相似,只有部分入口的名称不同。


▲图源电商在线,左快手、中淘宝、右抖音


然而很早之前,抖音和快手就切断了平台内淘宝、京东等平台的外部链接。然,快手和抖音不满足于只做电商的流量入口,打造自身电商闭环的野心也显露了出来。


为什么抖音和快手这样的平台,也要紧盯着商城不放?为什么几乎所有互联网产品,到最后都要做电商?



一、电商化趋势不可逆,电商将成为互联网的基建产品


随着互联网进入下半场,流量红利消失,变现成为了各平台最高的优先级。


从2021年起,抖音快手的DAU就双双增长乏力。作为字节收入的主要来源,2021年字节的广告收入更是首次停止增长。


在用户数量和广告营收双双见顶之际,教育与游戏又屡受打压,此时还能将流量变成真金白银,也就只有电商了。


于是电商化就成为了必然的选择。


于是我们也可以看到各平台都将电商作为战略级投入方向——比如小红书、B站等内容平台,墨迹天气、网易云音乐等工具产品,绝大多数互联网产品,都有各自的电商模块。


而对电商产品经理而言,这也意味着广阔的就业空间和发展前景。


▲互联网各细分行业均有电商产品岗位的需求



二、电商产品逻辑复杂,人才需求持续旺盛


虽然电商发展已经20多年,但掌握电商产品核心技能的人才仍在少数。


同时,电商也是所有产品形态中逻辑最复杂的,涉及多模块、多流程、多业务;各个模块之间也存在大量的交互。


每款电商产品上线或迭代,都需要重新基于自身业务,定制开发对应的产品能力。


这就要求产品经理能够梳理清楚电商各系统之间的边界与交互;能够从庞大的电商产品体系中,从整体去思考系统定位,判断功能的优先级,或者从系统层面去思考功能的价值。


因此相比其他产品经理,电商产品经理也更容易完成从功能到模块、模块到产品、产品到产品线的认知跃迁,更容易突破自身职业发展的边界。


这也是市面上电商产品经理的薪资长期居高不下的原因。优秀的电商产品经理,也一直是各大企业争相抢夺的稀缺人才。



而在我们的调研中,也发现大多电商产品新人在入门和实际工作过程中,会遇到各种各样的问题。其中最主要的是以下几点——


◎ 缺乏全局思维:电商系统涉及多模块、多流程、多业务。很多产品经理只负责少数模块,对链路中其他模块缺乏全景了解;这也直接限制了我们从模块到产品、再到产品线的能力跃迁


◎ 大厂借鉴困难:电商产品核心的系统逻辑与信息交互面向企业内部,难以从外部进行推敲。很多野路子电商产品经理,因此难以走上行业正轨。


◎ 参考资料稀缺:市面上关于电商产品的资料良莠不齐,普通人难以辨别;而且往往零碎不成体系。真正靠谱、系统化、可落地的资料几乎为零,摸索效率十分低下。


◎ 影响职业发展:无论是只负责少数模块的产品经理,还是摸索成长的野路子产品经理,也会因此失去成为高层骨干的机会,或无法走向行业正规的方向,最终都会影响到未来职业发展。


为了帮助想入行或刚入行的电商产品经理解决这些问题,起点课堂找到了原京东/天猫产品经理、《电商产品经理》作者@王伟,以及前Thaifintech产品总监、 《电商产品经理宝典》作者@刘志远,强强联手,发起了《电商产品经理精进计划》。


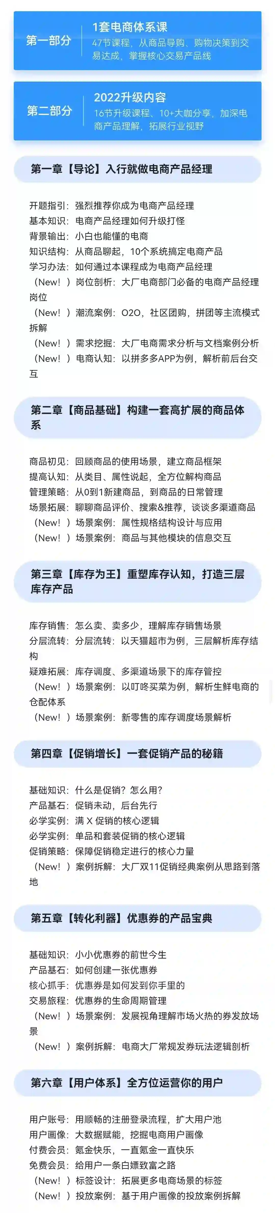
课程将从实战出发,通过 1 套电商体系课、48 场专项直播,8 次实操作业、1 个实战项目,365 天导师伴学,帮助 0-3 岁电商产品经理,系统掌握大厂规范的电商产品核心能力,成为有思考、有策略的高薪电商产品经理。


2022年,课程内容也进行了全新3重升级——


  • 【一、课程数量升级!】新增 16+ 全新升级章节,共约 8 小时内容!

  • 【二、内容案例升级!】新增 30+ 核心知识点与实战场景案例!

  • 【三、行业视野升级!】新增 11+ 电商行业大咖座谈分享内容!




下面让我们来看看,本次计划具体可以如何帮你实现入行与进阶。


 帮助一:10大核心模块,构建完整知识体系 


作为多年深耕电商行业的老产品,王伟和刘志远老师也从数十上百个的电商系统中,抽离出了 10 个最核心最通用的模块,构建了一套行业通用的电商能力模型。



▲电商10大核心系统模块


所有模式的电商产品,都是在基础架构上的“业务包装”。课程将带我们系统掌握完整电商前后台产品的底层逻辑和架构,未来在面对具体场景时也能真正游刃有余。


今年,课程也进行了内容+服务的全面升级。





此外,很多时候我们学习都只是纸上谈兵。一旦实操时,就容易陷入到逻辑细节的困境中,比如优惠分摊逻辑、订单拆单逻辑等等。


为此,课程将兼具顶层的逻辑设计和具体可实操的细节逻辑,并贯穿到整个课程体系中,帮大家形成自己的电商产品思考闭环!


业内仅有的电商产品经理体系课,

帮助了600+产品经理快速入行与成长!

---

课程日常学费 1999 元,

人人粉丝本周内报名,

可享起点开学季特惠,

报名立减 150 元,

券后仅需 1849 元!

名额仅限 10 人!先到先得!

▼扫码领券报名▼



 帮助二:48 场专项直播,一站解决学习、拓展、求职与工作难题 


如果只是自学,缺少个性化指导,那么在遇到问题时也难以解决,回到工作时也很难落地。


为此,课程还包括了全年 48 场专项直播,均由主讲老师亲自讲授,帮你解决从学习、拓展、求职以及工作中遇到的问题!在直播上,我们还能直接与老师连麦!



这是其中大咖座谈会的部分安排——




 帮助三:49 套配套训练,积累项目经验,打造作品集 


课程配套完整的试卷&作业&实战项目,帮你彻底掌握所学知识,同时增加项目经验,打造求职作品集。所有作业均由导师亲自批改,实战也将由导师亲自指导



 帮助四:365天社群共学,导师全程带教,建立电商产品人脉圈 


课程完整学习服务周期是 365 天(体系课可在 2~3个月内学完)!全年均由 2 位主讲老师亲自带教,相当于拥有了 2 位长期的私人专业咨询顾问。



▲老师日常细致答疑


课程同学也横跨各大电商细分领域,如传统电商、跨境电商、自营商城、新零售等等。大家日常相互帮助,共同成长,形成了高质量的电商产品人脉圈!


▲同学自发讨论与互助


 帮助五:行业唯一导师伴学课程,助你掌握通用产品能力 



不仅如此,王伟老师出身大厂电商,刘志远老师在明星创业公司当产品总监。我们也因此得以结合大厂和创业公司的电商架构,打造出一套真正市场通用的电商能力模型!


学完这套课程,我们将掌握行业通用的电商核心能力,轻松应对 90% 的电商产品落地工作!


 超 600 位同学好评认证 



 课程适合人群 



业内仅有的电商产品经理体系课,

帮助了600+产品经理快速入门与成长!

10 大核心模块、48 场专项直播、

8 次实操作业、个实战项目、

365 天导师带教,

助你系统掌握规范电商产品能力体系,

成为有思考能落地的高薪电商产品经理!

---

课程日常学费 1999 元,

人人粉丝本周内报名,

可享起点开学季特惠,

报名立减 150 元,

券后仅需 1849 元!

名额仅限 10 人!先到先得!

▼扫码领券报名▼

---

平均每节课不到 17 元!

每天不到 5 元,1 顿早餐钱,

即可踏上成长快车道,

帮你少走 3-5的职场弯路!

你还在等什么呢?


▼点击阅读原文,立即优惠报名!

登录查看更多
0

相关内容

美团基于知识图谱的个性化新闻推荐系统
专知会员服务
47+阅读 · 2022年10月2日
阿里巴巴千亿级大规模数字商业知识图谱助力业务增长
专知会员服务
37+阅读 · 2022年6月26日
美团大脑百亿级知识图谱的构建及应用进展
专知会员服务
55+阅读 · 2022年6月5日
知识图谱在美团推荐场景中的应用
专知会员服务
66+阅读 · 2022年5月21日
王晓伟:图神经网络在快手推荐召回中的应用和挑战
专知会员服务
26+阅读 · 2022年3月23日
复旦大学联合发布《元宇宙报告(2021-2022)》(附下载)
专知会员服务
117+阅读 · 2022年1月26日
专知会员服务
90+阅读 · 2021年10月14日
专知会员服务
16+阅读 · 2021年9月29日
专知会员服务
38+阅读 · 2021年5月21日
抖音全面电商化!流量的尽头是电商?
人人都是产品经理
1+阅读 · 2022年11月6日
抖音快手们进一步加速电商化,电商产品经理的机会在哪里?
人人都是产品经理
0+阅读 · 2022年10月16日
0-3岁电商产品经理必懂的大厂电商优惠券产品设计
人人都是产品经理
0+阅读 · 2022年10月7日
抖音All in电商!流量的尽头是电商?
人人都是产品经理
0+阅读 · 2022年10月6日
电商产品新人必看:大厂电商标准用户端流量体系全解析
人人都是产品经理
0+阅读 · 2022年7月20日
电商化趋势不可逆,电商产品经理的机会在哪里?
人人都是产品经理
0+阅读 · 2022年3月28日
流量的尽头是卖货?为什么互联网平台最后都要做电商?
人人都是产品经理
1+阅读 · 2021年12月27日
今年双11格局大变?为什么说这是电商产品经理最好的机会?
人人都是产品经理
0+阅读 · 2021年10月24日
国家自然科学基金
3+阅读 · 2015年12月31日
国家自然科学基金
0+阅读 · 2014年12月31日
国家自然科学基金
0+阅读 · 2012年12月31日
国家自然科学基金
0+阅读 · 2012年12月31日
国家自然科学基金
0+阅读 · 2012年12月31日
国家自然科学基金
1+阅读 · 2012年12月31日
国家自然科学基金
0+阅读 · 2011年12月31日
国家自然科学基金
0+阅读 · 2009年12月31日
国家自然科学基金
0+阅读 · 2008年12月31日
Arxiv
0+阅读 · 2022年12月2日
Transformers in Medical Image Analysis: A Review
Arxiv
40+阅读 · 2022年2月24日
VIP会员
相关VIP内容
美团基于知识图谱的个性化新闻推荐系统
专知会员服务
47+阅读 · 2022年10月2日
阿里巴巴千亿级大规模数字商业知识图谱助力业务增长
专知会员服务
37+阅读 · 2022年6月26日
美团大脑百亿级知识图谱的构建及应用进展
专知会员服务
55+阅读 · 2022年6月5日
知识图谱在美团推荐场景中的应用
专知会员服务
66+阅读 · 2022年5月21日
王晓伟:图神经网络在快手推荐召回中的应用和挑战
专知会员服务
26+阅读 · 2022年3月23日
复旦大学联合发布《元宇宙报告(2021-2022)》(附下载)
专知会员服务
117+阅读 · 2022年1月26日
专知会员服务
90+阅读 · 2021年10月14日
专知会员服务
16+阅读 · 2021年9月29日
专知会员服务
38+阅读 · 2021年5月21日
相关资讯
抖音全面电商化!流量的尽头是电商?
人人都是产品经理
1+阅读 · 2022年11月6日
抖音快手们进一步加速电商化,电商产品经理的机会在哪里?
人人都是产品经理
0+阅读 · 2022年10月16日
0-3岁电商产品经理必懂的大厂电商优惠券产品设计
人人都是产品经理
0+阅读 · 2022年10月7日
抖音All in电商!流量的尽头是电商?
人人都是产品经理
0+阅读 · 2022年10月6日
电商产品新人必看:大厂电商标准用户端流量体系全解析
人人都是产品经理
0+阅读 · 2022年7月20日
电商化趋势不可逆,电商产品经理的机会在哪里?
人人都是产品经理
0+阅读 · 2022年3月28日
流量的尽头是卖货?为什么互联网平台最后都要做电商?
人人都是产品经理
1+阅读 · 2021年12月27日
今年双11格局大变?为什么说这是电商产品经理最好的机会?
人人都是产品经理
0+阅读 · 2021年10月24日
相关基金
国家自然科学基金
3+阅读 · 2015年12月31日
国家自然科学基金
0+阅读 · 2014年12月31日
国家自然科学基金
0+阅读 · 2012年12月31日
国家自然科学基金
0+阅读 · 2012年12月31日
国家自然科学基金
0+阅读 · 2012年12月31日
国家自然科学基金
1+阅读 · 2012年12月31日
国家自然科学基金
0+阅读 · 2011年12月31日
国家自然科学基金
0+阅读 · 2009年12月31日
国家自然科学基金
0+阅读 · 2008年12月31日
Top
微信扫码咨询专知VIP会员