美国Tinker教育:源起、内涵、演进与价值意蕴——兼对我国STEM及创客教育的启示

2019 年 3 月 13 日 MOOC

| 全文共13377字,建议阅读时27分钟 |


本文由《远程教育杂志》授权发布

作者周静 潘洪建

摘要

 

STEM教育是美国教育政策的重要议题。Tinker教育(Tinker Education)与创客教育(Maker Education)均是实现STEM教育的有效形式,二者之间既有内在关联又有所区别。国内对创客教育的理论与实践研究成果已十分丰富,但对Tinker教育的关注不足。基于此,从比较的视角,剖析了Tinker教育的本质内涵,梳理美国Tinkering理念的萌生及走进教育领域的发展演变,并以美国马萨诸塞州幼儿“Keep It Together——Make a Train”Tinkering活动的设计与实施为例,分析Tinker教育的开展过程,探析Tinker教育的价值目标、价值存在与价值理想等价值意蕴,以便为我国创新教育的研究与实践提供一些借鉴。

关键词:Tinkering;Tmker教育;创客教育;STEM;创新教育

 

在美国,非正式的科学学习机构,已经开始开发新的以“创客”为中心的科学教育计划。其目标是让人们通过以学习者为中心,由个人动机和个人兴趣驱动的、有趣的、沉浸式的、创造性的身体活动直接探索科学现象[1]。旧金山科学探索博物馆就是这一领域的典型代表。

 

2009年,旧金山博物馆开设了专门的Tinkering空间(Tinkering工作室),邀请游客使用各种工具、材料和技术,通过精心设计的活动来调查、体验和探索科学现象。基于此项工作,Tinkering工作室一直在开发他们自己的Tinkering教学方法,将其作为STEM(Science,Technology,Engineering and Mathematics)教育的创作分支,强调创造性地解决问题,用双手思考,通过迭代设计和测试来学习[2]。

 

本文从比较的视角,剖析Tinker教育的内涵,梳理Tinker教育的发展演变,并以具体的实施案例探析其价值定位,以期能为我国创新教育(包括STEM教育及创客教育)的研究与实践,提供相关线索与依据。

 

一、Tinker教育的由来与内涵

 

Tinker这个词最早出现在13世纪,用来形容那些会四处修理各种家用电器的匠人[3]。在现代文化语境下,它不仅代表一种职业,更多的是一种视角、一种理念。由于Tinker教育主要通过Tinkering活动来实现,故本文不对Tinker与Tinkering作严格区分。

 

(―)Tinker教育的由来

 

早在2000年,麻省理工学院和旧金山探索博物馆(Exploratorium)等几个前沿的教育机构,就已成立了“PIE网络”(Playful and Inventive Explorations Network)联盟。该联盟致力于利用互联网络,通过科学和艺术活动,实施有趣的且富有创造性的探索,以寻求全新的教育方法。随着研究的逐步深入以及科学技术的不断进步,有越来越多的博物馆、教育机构加入进来,“PIE网络”更名为“PIE研究所”(PIE In stitute)。同时,其研究项目也获得了众多机构的资助,包括美国教育部、美国国家科学基金会、美国国家博物馆和图书馆协会、英特尔基金等。Tinkering便是麻省理工学院和旧金山探索博物馆在多年项目研究基础上,提出来的一种教育理念。

 

Tinkering理念源自麻省理工学院的数学家、计算机科学家、教育家,建造主义学习理论的提出者及LOGO语言的发明者西蒙•派珀特(Seymour Papert)。西蒙在其著作Mindstorms:Children,Computers,and Powerful Ideas中指出:“好的教育不是定位于如何让教师教得更好,而是如何提供充足的空间和机会让学习者去建构自己的知识体系”,“孩子是通过可以看得见的手工和模型来建构知识、理解世界的,教师的职责就是为学习者的创新提供条件,而不是提供已经准备好了的知识”,“当孩子们在制作一些自己感兴趣并对自己有价值的作品(如,编故事、制作小机器、编程序或是作曲)时,他们正处于学习知识的最佳状态”[4]。

 

西蒙•派珀特教育思想的核心可以归纳为四个方面:学习者在动手实践中学习;可触摸的实际物体能够帮助思考具象化;充满活力的创意(Powerful Ideas)可以赋能个体;自我反省能够帮助学习者看清自己并思考自己与周围环境的关系。西蒙•派珀特的教育思想,为Tinkering理念的确立奠定了重要的理论基础。此外,杜威的理论“知识的获得离不开主动性的尝试,探究、反思、身心合一的实践等主动性行为是获得经验的有效途径”[5],也为Tinker教育的发展提供了有力支持。

 

(二)Tinker教育的内涵

 

Tinker,意为“修补”,牛津词典中对“修补”的解释是“试图以随意或无意识的方式修复或改进某些东西”。“随意”或“无意识”地修复,表明Tinkering活动开始时不必遵循一套规则或寻求一个已知的最终目标(如,修补并非一定成功或修补的东西最终未必是一个固定的模式),它鼓励学习者直接使用真实的工具和材料,在此过程中形成新想法、新思路、新目标。Tinkering不仅可以被看作一种教育性的探究式实践(Educative Inquiry-based Practice)[6],而且是一种超越传统探究的方法,因为它强调了高度创造性的、开放式的设计方法,使学习者能够自发地、即兴地(Improvisational)工作。Tinkering是一项有趣但又认真的努力——涵盖了许多学科和领域,促进了艺术、科学和技术之间的联系[7]。

 

在美国,Tinkering作为在非正式的科学学习环境中越来越受欢迎的学习方法,逐步被引入到教育领域,成为在科学学习中引发学习者的创造力、兴奋感和创新性的潜在驱动力。在Tinkering活动中,学习者可以直接使用丰富的、真实的工具和材料,通过创造新的“东西”来探索STEM(科学、技术、工程和数学)学习。

 

Tinker教育与STEM教育、创客教育既有千丝万缕的联系,又有所差别,如图1所示。

 


1.Tinker教育是实现STEM教育的有效方式

 

研究表明,Tinkering活动能在包括博物馆、科学中心和学校在内的不同环境中,支持、激励和发展STEM教育[8]。STEM教育在美国占有突出地位,美国联邦政府集合各种社会力量,共同推动了STEM教育的发展与繁荣。然而,STEM教育面临的困境之一,是如何设计允许学生尝试挫折和容忍失败的课程及学习活动,Tinker教育为STEM教育提供了这方面的重要尝试。在Tinkering活动空间中,基于材料的设计和探究过程本身就是曲折的,充满各种挑战的,需要不断构想、质疑、测试、改进,没有唯一的绝对的正确答案,只有不断地解决问题。在此过程中,既强化了参与者的各项操作技會泛、思维能力,也锻炼了学习者的耐心、受挫能力以及容忍失败的能力。另外,Tinkering活动可以使广泛的受众群体产生兴奋和热情,这些受众包括学生、家庭、独立成年人、老年人和其他难以接触的群体[9]。这也是影响Tinkering走进STEM教育的关键因素之一。

 

2.Tinkering与其他STEM教育方法协同作用但又有所区别

 

Tinkering与其他STEM教育方法存在交叉和协同作用。Martinez和Stager在Invent to Learn:Making,Tinkering,and Engineeringin the Classroom一书中,对Tinkering与STEM中常用的Making'Engineering作了区分,如表1所示。

 


事实上,许多文献都把Tinkering作为一种制作活动,而不仅仅是一种思维方式,并且强调游戏和设计是制作过程的核心[10]。与Engineering活动相比,Tinkering更加有趣,且有更大的自由,学习者可以一种即兴的方式探索和使用材料,以便体验和更好地理解科学现象。Engineering往往从一个需要解决的问题开始,如,“我们需要一座桥梁”或“我们需要一间房子住进来”;而Tinkering则始于更简单的问题,如,“我能用这个材料做什么”或“这是如何工作的”;Making处于Tinkering与Engineering之间。

 

Tinkering在实践中与其他探究活动的区别,在于其本质上是物理的、实用的、沉浸式的和创造性的,学习者可以一种有趣的和非正式的方式来试验和测试想法。这样,学习者就能够朝着一个目标或多个目标努力,他们可以根据自己的兴趣、优势和动机来为自己设定目标。在Tinkering中,这个目标拥有高度的个人所有权。帮助者(Facilitator)在开始时制定的长期目标,并不一定会影响活动的结果,因为学习者可以自由地改变、发展目标或将目标个性化,并根据自己的兴趣设定短期目标和想法。

 

值得注意的是,虽然Tinkering与Making、Engineering之间存在区别,但在许多Tinkering活动中,所有这些学习模式可能同时发生或顺序发生。例如,在Tinkering项目“大理石机器”中,参与者从各种可回收的材料和常用的技术工具(如,剪刀,胶带,卡板,松紧带,管道清洁器)中进行选择,以实现“让大理石从顶部移动钉板到底部”。通过他们的探索,参与者可以参与“Engineering”(如,制作出最好的材料来创建一个漏斗)、“Making”(如,通过切割管子来建立一个环形)和“Tinkering”(如,转换他们的思维使用不同的材料,并设定新的短期目标)多项活动。

 

3.Tinker教育与创客教育的联系与区别

 

作为一种学习过程,Tinkering是一种内在于个人的、有趣的探索过程,鼓励学习者提出自己的问题和挑战(而不是由教师来预设),讨论想法,认识并阐明他们遇到的各种问题。在寻找解决方案、评估进度、假设、测试和重新检验的学习过程中,可以有多个意想不到的结果。Tinkering在本质上是高度建构主义的,它支持学习者构建他们自己对科学思想和现象的理解。在使用材料,规划、设计、制作、测试和创造新事物的过程中,学习者利用他们先前的知识,在不同的现有观念和概念之间建立联系,建立新的理解,并将其综合到他们现有的心智模型中。

 

Tinker教育与创客教育既有区别又有联系,二者之间的异同如表2所示。

 


Tinkering不同于经过深思熟虑的、有条理的规划,它允许学习者以“玩耍、探索、迭代的方式去解决问题或参与到项目中”[14]。即Tinkering更多是从提供的工具和材料出发,考虑“我能用这些材料做什么?”起初只是一种即兴操作,并没有明确的目标,鼓励学习者在操作材料的过程中,产生灵感,提出自己的问题,分析问题,并提出多种解决方案加以试验,最终解决问题或创造出产品。但这并不是说通过Tinkering学习是偶然的,不严肃的。

 

在发现问题、分析问题、解决问题的过程中,也会引申出更复杂的项目和个性化的学习。然而,Tinker教育与创客教育之间又存在联动与融合的关系。Tinker教育为创客教育的开展提供了必要的准备,是创客教育有效开展的前提,因为在Tinkering实践过程中,会产生各种创意,这恰恰是创客教育的基础,而创客教育又将Tinker教育中的问题引向更深入的层次。

 

二、Tinker教育的发展形式

 

Tinker教育的发展,是由社会文化引起,逐步引入教育领域的过程。自麻省理工学院和旧金山探索博物馆在多年项目研究基础上提出Tinkering理念以来,先是在美国非正式的科学学习环境中受到越来越多的欢迎,后逐步被引入到教育领域,Tinkering成为在科学学习中引发学习者的创造力、兴奋感和创新性的潜在驱动力。

 

(―)Tinker教育在非正式学习环境中的开展——Tinkering学校及Tinkering空间的建立

 

美国计算机科学家、教育家基弗尔•塔利(Gever Tulley)是Tinkering理念的忠实支持者和践行者。他在TED演讲《透过Tinkering教育生命》(Life Lessons through Tinking)中表达了自己的观点,感叹于数字世界及家长对于儿童的过度保护,剥夺了儿童“探索真实世界,与周围世界互动”的机会。2005年,基弗尔•塔利在美国旧金山创建了Tinkering学校(Tinkering School),致力于为6岁及更高年级的孩子提供课后项目、周末活动等,因此学校不设置课程,更没有考试,以鼓励孩子们基于真实的工具(包括木头、钉子、轮子、电动工具、绳子等),以团队的形式动手完成一个项目或作品(如图2所示),学习者的学习完全基于个人兴趣。

 


基弗尔•塔利认为,通过给孩子创造不同的环境,为他们提供各种工具、自主权和空间,孩子们在动手操作过程中,能够获得无可替代的学习经验和解决实际问题的能力。儿童参与Tinkering实践的过程,与其说是在建设,不如说是在尝试、探究和试验,孩子们常常会陷入设计的想法无法落实的困境,会遇到各种困难,在此过程中,既锻炼了孩子们的创造力和耐心,也锻炼了孩子以积极的心态看待困境、面对挫折与失败的能力。2014年,基弗尔•塔利又开办了全日制的旧金山小学Brightworks School,致力于为学生提供基于深度探究的学习经验,继续施行“真材料、真工具、真问题、做中学”的理念,强调在试错中不断解决问题,以便使学生成为能够适应未来世界的公民。

 

自2008年以来,旧金山探索博物馆也一直在为游客开发、测试改进各种制作活动,并开设了一个专门的Tinkering空间(Tinkering工作室),称之为“展示空间、科学实验室”。这是一个动手实践的空间,邀请游客通过使用各种工具、材料和技术,通过精心设计的活动来调查、体验和探索科学现象。该工作室的理念是:让实验融合科学、艺术、技术和振奋人心的想法(Experiments with Science,Art,Technology,and Delightful Ideas)[15]。

 

(二)Tinker教育在正式学习中的应用——Tinkering理念走进教育领域

 

“使用真实的工具,投入真实的世界,动手解决真实的问题”这一理念,在风靡美国的同时,也走进了教育领域,这种实践精神、创新精神与美国教育追求的制高点不谋而合。2013年,“第十届计算机娱乐技术进展国际会议”(The 10th International Conferenceon Advancesin Computer Entertainment Technology)指出,Tinkering作为一种知识生产模式具有重要价值,并建议将这一价值延伸至科学教育领域[16]。

 

如今,Tinker教育在美国成功的标志是在各种STEM学习环境中快速广泛的应用[17]。不仅如此,在其它学科教学中也逐步引入了Tinkering。例如,路易斯安那大学拉菲特分校Andy F.Loewy教授,将Tinkering应用于大学工业设计课程中;哈佛大学Eric Rosenbaum教授提出了“音乐Tinkering”的概念,探索Tinkering在音乐课程中的应用和实验;俄勒冈州立大学Laura Beckwith教授和Cory Kissinger教授,将Tinkering应用于计算机科学课程中,并以“终端用户程序调试”一节,探讨了男生与女生在Tinkering活动中的性别差异[18]。

 

Tinkering在教育中的应用,满足了美国国内对于优质教育资源的需求以及对学习者个性化发展的期盼。但Tinker教育并不排斥与否定知识教育,知识范围的拓展以及数量增长是学习者创造潜能激发的重要条件,二者交汇相错、互为因果。

 

(三)Tinker教育延伸并影响至欧洲

 

目前,Tinkering活动在美国各种STEM学习环境中被广泛采用,并扩展至欧洲。受美国旧金山博物馆的经验启发,由欧盟资助的项目“Tinkering——当代创新者的现代教育”,旨在通过建立一个Tinkering欧洲共同体,鼓励正式和非正式学习场所(博物馆、科学学习中心、中小学校和大学)之间的专业知识和实践交流,从而在欧洲实施Tinkering教学。该项目汇集了来自意大利、德国、匈牙利、荷兰和英国的七个合作机构,由美国旧金山博物馆Tinkering工作室担任该项目的专家顾问。该项目提出Tinkering教学的目标是:丰富STEM的技能和能力、通过Tinkering促进以学习者为中心的教学方法,提高科学技术对成年人和学生的吸引力、成就感和终身关系,在欧洲层面实施学校内外情境下的Tinkering创新教学法,创建全欧洲的Tinkering教学实践社区,鼓励正式和非正式学习机构的专业人员交流专业知识和实践[19]。

 

可以看出,在美国及欧洲地区,Tinker教育受到极大重视,它有效弥补了由数字技术引起的学习者,尤其是儿童,“利用真实的工具和材料,探索真实世界”机会的不足,成为实施STEM教育的有效教学方法。

 

三、Tinker教育的实施案例及分析

 

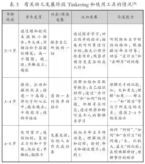
美国马萨诸塞州一直非常重视STEM教育的发展,其学前阶段幼儿Tinker教育的设计与实施也走在前列,如表3所示,Carole Charnow和Marcy Reed梳理了有关幼儿发展阶段Tinkering和使用工具的情况。

 


依据学前儿童在身体发育、社会/情感发展、认知发展、沟通能力四个方面的发展标准,马萨诸塞州设计了一系列适合学前儿童的Tinkering活动,包括组装(Keep It Together)、拆散(Take Things Apart)、拖移(Move It)、做标记(Makea Mark)、混合(Make It Up)、搭建(Build It)等活动。每一个活动都是为了满足马萨诸塞州Pre-K阶段的STEM课程标准的要求而设计的,并提倡与幼儿游戏相结合。下面以组装(Keep It Together)中的“制作火车“(Make a Train)为例,分析马萨诸塞州幼儿阶段Tinkering活动的实施过程。

 

(一)案例导入

 

螺丝钉、钉子、胶水、胶带、销子、细绳、订书钉等,各种不同的材料和技术可用来把东西固定在一起,这些不同的连接方式的存在是一件极好的事。但哪种连接技术最好?螺丝钉能使两块布连接在一起吗?绳子能很好地保持汽车的完整性吗?在大多数制作和工程活动中,连接材料是一个最根本性的挑战。早期的Tinkering活动与这些材料的加入,将帮助孩子建立一个概念性的基础,使他们能够在高年级阶段解决更复杂的挑战问题。

 

(二)案例实施过程

 

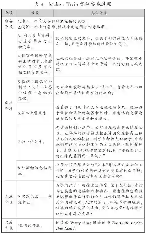
“Keep It Together——Make a Train”Tinkering活动的实施过程,如表4所示。

 


(三)案例分析

 

Tinkering是一个积极的过程,是关于做、发现、创造的学习过程。这种创造力和活动的水平,可以帮助儿童正确树立个体与学习的关系。通过Tinkering活动,儿童认为学习是有吸引力的、愉快的。Tinkering鼓励孩子们用手、感官、工具和技能来探索、理解世界甚至改变周围的世界,它培养了儿童利用自己的聪明才智创造工具、使用工具和制作的能力和热情。通过对“Keep It Together Make a Train”Tinkering活动的分析,我们可以看出该项目具有几个优势:

 

第一,贴近儿童的日常生活。使用了儿童日常生活中随处可见的一些实际素材(螺丝钉、钉子、胶水、胶带、销子、细绳、订书钉等),让儿童在真实的物理环境下,通过“现物利用”实现火车的制作。

 

第二,符合本年龄段儿童的认知和学习特点。该活动内容的选择和设计,符合表3所呈现的2-5岁孩子在身体发育、社会/情感发展、认知发展及沟通能力等各方面的发展水平,满足了幼儿通过直接感知、动手实践和亲身体验来获取知识的需要,能够充分调动幼儿积极探索的精神,发挥幼儿的主体性。

 

第三,通过简单的活动却能让儿童初步了解STEM知识。如,科学知识(不同的表面对小火车运动的影响)、技术知识(如何用纸条、橡皮筋、回形针等连接小汽车)、工程知识(如何使制作的小火车更长、更强大?)、数学知识(不同的连接材料,可以连接多少小汽车?)。

 

第四,注重游戏活动、体验探究乐趣。在此过程中,激发了孩子的想象力和创造力,锻炼了他们的实际操作能力,培养了孩子之间的交流合作能力、分析问题和解决问题能力,并初步体验了科学探究的复杂过程,为后续复杂的STEM项目学习奠定基础。

 

四、Tinker教育的价值意蕴

 

Tinker教育之所以风靡美国,取决于其重要作用——面向社会全体,并有促进个体发展、推动个体个性化和社会化的显性功能;放眼未来社会,它有营造创新环境、孕育创新文化、提升科技创新力,实现美国社会可持续性发展的隐性功能。

 

(一)价值目标:在“动—思—学—用—创”的结合中培养学习者的21世纪技能

 

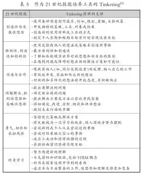
一个繁荣、健康、经济强大且可持续发展的社会,需要具有高度的积极性和社会参与能力,并能够找到新问题的创新解决方案的公民。Tinkering活动鼓励这些技能和思维模式的培养。从事Tinkering工作的学习者积极深入地参与任务或问题,他们自由研究,识别和解决问题,创造和创新。Tinkering有助于培养学习者的责任感、批判性分析、自我激励、问题解决、创业精神和终身学习能力,这些是培养21世纪技能的有力工具,具体见表5。

 

一方面,Tinkering鼓励学习者在动手实践的过程中,自主发现问题,提出想法、产生创意,并尝试多种路径解决问题。在此过程中,会不自觉地激活学习者的默会知识(Tacit Knowledge),使其行动化、外显化。这不仅巩固了学习者所学的知识,而且更促进了学习者的知识迁移能力和运用能力,以及理解、领悟、创新的能力。

 

另一方面,Tinkering内容具有生成性。随着实践活动的深入,会生成新情境、新问题、新创意,在新问题的解决过程中,学习者的实践能力和社会适应能力会逐渐得到提高。同时,问题的反复探究也会锻炼学习者的意志,提高其抗挫折能力,养成锲而不舍的科学探究精神。而这些恰恰是21世纪合格人才的必备技能或素养。

 


(二)价值存在:在“理念更新、实践优位”中完善创新生态系统

 

Tinkering作为一种知识生产模式,改变了传统学校教育过多关注理论成就,注重呈现科学研究的结果、忽视研究的过程,突出“理论优位”的教学内容观这一现状。“结论本位、理论优位”的教育方式,扼杀了学习者的批判意识、参与意识,背离了真正的科学探究与实践历程,无助于学习者形成正确的科学探究观念[22]。Tinkering则强调“理念更新、实践优位”,它在整个创新生态系统中的作用,如图3所示。

 


Tinkering主张先从实践开始,在实践探索中萌发创意,然后创意再经历从“创意空间”(Thinking Space)到“修补空间"(Tinkering Space)的过程,将创新者的思想转化为现实生活中的工程对象(Engineering Objects),最终形成各种新方案、新产品、新知识。它不同于我们所理解的“有了想法再去实践”,而是“在实践中产生想法,再回到实践中去”。Tinkering空间自由开放,为学习者提供了依据个人时间、兴趣、特长等,自由、自主地选择材料、工具,自发产生问题、想法、创意的过程。在产生创意、解决问题的过程中,参与者的视野也不再局限于学校所习得的知识,而是放眼于更广阔的社会生产和自然、社会生活。Tinkering是产生灵感和将创意转变为现实的关键。

 

(三)价值理想:在文化引领和科技创新中实现经济社会可持续发展

 

Tinkering提供了更大的自主性和更低的门檻,体现了全民参与、全球创新的精神,有利于“创客文化”的培植与普及。文化是一种凝结于社会生产、生活实践中的精神动力;“创客文化”是一种社会生产力,它倡导开放、民主、自由、平等、合作、共享的精神。首先,通过倡导“知行合一、手脑并用”的创新理念,Tinkering有助于培植“创客文化”。Tinkering通过提高人们的参与意识、创新意识,培养具有探究精神、敏于思考、忠于实践、乐于分享、善于创造的公民,这是“创客文化”产生与持续发展的动力。其次,Tinkering空间提供了丰富的物质资源、工具和技术,营造了宽松的探究氛围,推动各种创新活动的开展,并传播“创客文化”。

 

此外,Tinkering的“全民化、终身性”也是“创客文化”的重要内涵。Tinkering的自由性、开放性和全民参与性,使各行各业不同年龄、不同性别、不同性格的人都可加入到创新创造的行列中来,有利于形成全民创造、终身发展的社会文化氛围,而这正是创新型国家建设、知识经济发展和人类进步的基石。知识经济时代对人的能力和素质提出了新的、更高的要求,从业者不仅要掌握广博的科学文化知识,更要具备创新意识、创新思维和创新实践能力。

 

Tinkering立足于学习者自主探究、合作探究、创新实践能力的培养,是适应经济社会发展需求的新教育。Tinker教育中产生的新发明、新创造,有利于在科技进步中提升人们的生活质量。此外,随着社会经济进步和大众需求的个性化走向,Tinkering也能够间接地带动以定制化、个性化、小众化消费为主要特征的创新经济的繁荣与发展。

 

五、对我国教育的启示与思考

 

Tinker教育在美国已有了较为成熟的发展,国内也有极少数的资料涉及到Tinker教育,甚至有学者认为Tinker教育是创客教育的前一发展阶段,但在美国二者是共存的,并非替代关系。Tinker教育与创客教育相比,有其自身的优势,它对我国当前的学校教育、STEM教育以及创客教育都有借鉴意义。

 

(一)对学校教育而言,应改变表象主义的、“理论优位”的知识观,重视知识的实践性

 

长期以来,我国的教育特别是基础教育阶段,尤其重视书本知识的传授。而教科书上为我们呈现的知识只是科学研究的结果,教科书总是静态地、确信无误地呈现出科学研究的知识和理论,这种呈现方式潜移默化地塑造了我们的表象主义知识观[23]。如此一来,头脑中的知识便与真实的科学探究过程相去甚远。正如科学哲学家约瑟夫•劳斯(Joseph Rouse)所提出的:“课本和参考书包含了统一的、连贯的科学知识,它们一般是简单化、标准化的,是从众多的论述中提炼出来的,但忽略或绕过了科学研究活动的模糊性和混乱,抹去了科学研究中的复杂难懂的微妙细节”[24]。也就是说,书本上的知识并不能展示出科学探究过程的真实面貌,知识是实践的结果,而不是客观的、普遍的真理性知识。只有通过科学实践,学生才可以逐步理解知识的复杂性和情境性。

 

另外,从上述马萨诸塞州幼儿Tinker教育的实施情况来看,美国的STEM教育、实践技能培养从2-5岁的幼儿就已开始,且各个学段都有较为成熟的、相互贯通的创新教育课程体系。幼儿阶段是孩子注意力、观察力、语言能力、创造力发展的关键期,我们的创新教育、创新意识和实践技能的培养,也应该从幼儿阶段开始实施。幼儿园不应该仅仅成为看护孩子的地方,也应该成为培养孩子的动手技能、合作能力、探究意识,以为孩子的未来发展奠定基础的地方。Tinker教育的理念——“使用真实的工具,投入真实的世界,动手解决真实的问题”,“允许学生根据现有的材料即兴发挥”等,表明Tinker教育尤其适合低龄学段儿童实践技能和实践意识的培养。

 

(二)对STEM教育而言,应打通STEM知识与现实生活、社会发展之间的界限

 

STEM教育是美国人才培养战略的重要组成部分,其核心理念在于突出知识的综合应用和技能的有效迁移,因此,跨学科性是STEM教育的重要特征。随着美国STEM教育政策的提出与推行,我国也越来越重视STEM教育的开展,并将STEM教育纳入国家发展政策。从实施层面上看,早期我国STEM教育的开展,更多地体现在对综合课程的倡导上,而现阶段我国STEM教育的开展更多体现在科学课程中[25],但是当前我国的科学课程标准却缺少对技术(Technology)和工程(Engineering)的关注[26],技术和工程知识主要体现在应用与操作过程中。因此,STEM教育应该打通STEM知识与社会生活、社会发展之间的界限,加强STEM教育相关教学内容与社会的联动。这也就意味着我们的教育,不能再将知识按照学科划分成各个易于讲授的模块,而必须融入能够反映现实世界的真实性、趣味性、挑战性且与学生生活相关的项目或活动中。项目和活动的设计,必须能够激发学习者的内在学习动机,问题的解决也应该让学习者获得必要感和成就感。

 

Tinker教育注重学生“使用真实工具和材料,增加与真实世界互动”,完全满足了STEM教育的价值诉求,因此,Tinker教育作为在美国推行STEM教育的有效方式之一,已经有了较为成熟的发展,在正式的和非正式的科学学习环境中,都有了广泛的应用。我国有必要将Tinker教育引入STEM教育体系,特别是低龄学段儿童的STEM教育课程中。

 

(三)对创客教育而言,儿童的实践意识和实践能力的培养比数字技术和设备的投入更重要,创客教育应与Tinker教育协同发展

 

在我国,受传统教育观念的影响,儿童往往很少接触到工具,即使是简单的工具。而美国教育界认为,儿童6岁之前就应该接触一系列工具和有趣的材料,并且应该基于这些简单的工具和材料,继续提供更复杂的工具和挑战性情景或问题,以充分发展孩子的思维能力和实践能力。

 

Tinker教育提倡学生使用随处可见的日常工具,鼓励“现物利用”,即兴地去创造。当孩子们使用现有的材料和工具时,他们正在学习材料的性质和培养使用工具的能力,同时也在发展精细运动技能。当孩子参与Tinkering活动时,关键不在于他们在做什么,而是他们正在发展的技能或者他们正在练习的技能[27]。比如,孩子们在成长过程中知道“如何设计和建造一个鸟舍”并不一定重要,但当他们在做这些东西的时候,孩子们会练习很多技能,这些技能会让他们在以后的生活中取得成功,因为这些技能可以在不同的学科和环境中迁移和转换。因此,与创客教育相比,Tinker教育更为宽松自由的学习氛围,更有利于孩子的创新意识和实践技能的培养。当然,Tinkering往往也会制造出某些东西,而这绝对是更复杂的制造、技术和工程教育的基础。学习如何操作工具,了解材料的特性,并找出解决问题的独特方法,恰恰是所有创客教育和工程教育的核心。通过Tinker教育帮助孩子培养这些技能,便是最好的开始。因此,在某种程度上来说,Tinker教育是创客教育开展的有效前提,孩子们在Tinkering过程中产生的各种想法、各种创意,恰恰是创客教育的起点,Tinker教育与创客教育应该协同发展。

 

六、结语

 

创新是一个国家持续发展的原动力,创新意识和创新能力则是一个人的“入市资本”,这对教育提出了巨大挑战。Tinker教育、创客教育、STEM教育正成为积极应对教育所面临的时代挑战的关键组成部分,深度影响着美国的教育改革。

 

我们在关注国内STEM教育、创客教育发展的同时,也应该借鉴美国Tinker教育的相关理念。一方面,创新意识、创新思维和创新能力都不是凭空产生的,创新来自于知识和经验的长期积累。Tinker教育作为跨学科的教育方式,将STEM知识嵌入到基于项目的、情境化的和高激励性的活动中,是从小培养孩子的观察力、思考力、动手操作能力的有力工具。另一方面,创新也并非仅依赖于高精尖技术,Tinker教育更加强调在真实的物理世界中,使用“真材料、真工具”解决“真问题”,其在目标、资源、实施层面具有更大的自主性和灵活性,这在一定程度上有利于消除“数字鸿沟”,实现教育公平,也有利于教育回归到全面育人这一本质目标上。

 

正是由于Tinker教育目标的灵活性和高度个性化,为其实施也带来更多的困难,需要更多的支持,同时,也对教育者提出了更高的要求。例如,如何设计提供和组织材料的最佳方式、小组参与的最佳方式;如何在不限制创造力的情况下设定广泛的目标;如何提供灵感、支持和建议,而不是过分规定或指导;如何管理和创造积极的对话与合作等。作为一种相对较新的,可以说仍然是新兴的STEM教学方法,目前关于Tinker教育的研究是有限的,本文的粗浅探讨,望能起到拋砖引玉的作用。

 


基金项目:本文系国家社会科学基金“十三五”规划2016年度教育学一般课题“迈向科学实践:新世纪小学科学课程改革的国际比较研究”(项目编号:BHA160086);江苏省教育厅高校哲学社会科学研究项目“TPACK视域下信息技术与教育教学深度融合模式与策略研究”(项目编号:2017SJB1146)的研究成果。

作者简介:周静,扬州大学新闻与传媒学院讲师,博士研究生,研究方向:信息化教育、中国近现代教育发展;潘洪建,扬州大学教育科学学院教授,博士,博士生导师,研究方向:科学教育、课程与教学论。


转载自:《远程教育杂志》2019年第1期

排版、插图来自公众号:MOOC(微信号:openonline)


新维空间站相关业务联系:

刘老师 13901311878

孙老师 17316022016

邓老师 17801126118


微信公众号又双叒叕改版啦

快把“MOOC”设为星标

不错过每日好文

喜欢我们就多一次点赞多一次分享吧~


有缘的人终会相聚,慕客君想了想,要是不分享出来,怕我们会擦肩而过~

《预约、体验——新维空间站》

《【会员招募】“新维空间站”1年100场活动等你来加入》

有缘的人总会相聚——MOOC公号招募长期合作者



产权及免责声明 本文系“MOOC”公号转载、编辑的文章,编辑后增加的插图均来自于互联网,对文中观点保持中立,对所包含内容的准确性、可靠性或者完整性不提供任何明示或暗示的保证,不对文章观点负责,仅作分享之用,文章版权及插图属于原作者。如果分享内容侵犯您的版权或者非授权发布,请及时与我们联系,我们会及时内审核处理。


了解在线教育,
把握MOOC国际发展前沿,请关注:
微信公号:openonline
公号昵称:MOOC

   

登录查看更多
7

相关内容

《工程》是中国工程院(CAE)于2015年推出的国际开放存取期刊。其目的是提供一个高水平的平台,传播和分享工程研发的前沿进展、当前主要研究成果和关键成果;报告工程科学的进展,讨论工程发展的热点、兴趣领域、挑战和前景,在工程中考虑人与环境的福祉和伦理道德,鼓励具有深远经济和社会意义的工程突破和创新,使之达到国际先进水平,成为新的生产力,从而改变世界,造福人类,创造新的未来。 期刊链接:https://www.sciencedirect.com/journal/engineering
新时期我国信息技术产业的发展
专知会员服务
71+阅读 · 2020年1月18日
报告 | 2020中国5G经济报告,100页pdf
专知会员服务
98+阅读 · 2019年12月29日
【大数据白皮书 2019】中国信息通信研究院
专知会员服务
138+阅读 · 2019年12月12日
人工智能在教育领域的应用探析
MOOC
14+阅读 · 2019年3月16日
终身教育百年:从终身教育到终身学习
MOOC
21+阅读 · 2019年3月5日
思维发展型课堂的概念、要素与设计
MOOC
4+阅读 · 2018年12月18日
艾瑞:自适应学习凭什么成为AI+教育的核心?
艾瑞咨询
6+阅读 · 2018年3月22日
Generating Rationales in Visual Question Answering
Arxiv
5+阅读 · 2020年4月4日
QuAC : Question Answering in Context
Arxiv
4+阅读 · 2018年8月21日
Arxiv
7+阅读 · 2018年4月24日
Arxiv
7+阅读 · 2018年2月26日
VIP会员
Top
微信扫码咨询专知VIP会员