还敢晒支付宝账单?知道真相后 我有点紧张,附解决办法 | 科技美学

2018 年 1 月 3 日 科技美学


今天全天支付宝账单刷变了朋友圈,大家纷纷晒出自己的消费情况。


而百度热搜第一位就是“支付宝账单怎么看”,可见大家都不想落后,都想晒自己的账单。

其实看账单的方法也很简单,打开手机支付宝,中间的位置就是入口。


不过你有么有想过,晒完自己的账单,背后有没有风险?


根据中国消费者报曝光,你为晒《2017支付宝账单》很有可能已经在不知情的情况下,签署了一份“服务协议”


法律人士 岳成律师事务所合伙人岳屾山在微博上曝出一段话:

  岳屾山说的事实,可以从上图中看出来,而且选项已经默认选好。


  据岳屾山介绍,这个账单的查看和《芝麻服务协议》没有关联性,所以你选择取消同意,依然能够看到年度账单。但如果你没注意到,就会直接同意这个协议,允许支付宝收集你的信息包括在第三方保存的信息。


根据《消费者权益保护法》,消费者有选择权,而不是商家替消费者选择。

“或许“芝麻”会说,你可以选择不同意,可是“芝麻”你偷偷摸摸的帮我选好了“同意”,还那么小的字,稍不留神就漏掉了,唬谁呢?”


显然,这个“坑”很多人并不知道,你也许会好奇地又打开支付宝账单看一遍协议,对不起,你再次刷的时候,是看不见这个协议的。


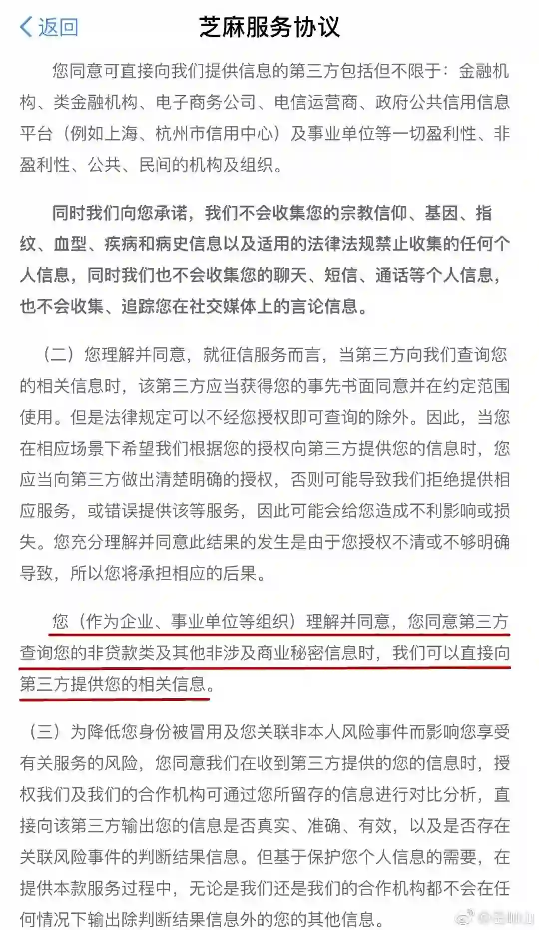
  我们看下一下,协议都有哪几个要点:注意看下方红字和红色线


  1、你使用服务就等于接受协议

  2、根据协议,他们可以直接向第三方提供您的相关信息。

  3、根据协议,可以将您的全部信息进行分析并推送给合作机构,还有,有权不支持您撤销第三方的信息查询授权

  4、哪怕是服务终止后,他们仍可继续保留你的信息和数据,这个就有点过分了

  5、当然,他们是免责的。当提供给第三方信息产生不良后果时,也是一样不用担责的。

  6、不用找你反复确认,产生的风险,也由你自己担着

 

  岳屾山在微博中说,根据《互联网交易管理办法》的规定,经营者应当采用显著的方式提请消费者注意与消费者有重大利害关系的条款。同时对于信息收集,该规定要求经营者需要明示收集、使用信息的目的、方式和范围,并经被收集者同意。而“芝麻”这个根本不给你了解条款的机会,直接让你默认同意,稍不注意就进坑了。


其实这些年大家在电脑、手机上已经看到太多这种情况。


不同意,就不让装


已经成为业界常态


只不过以前我们还能选,现在这些公司都替你做主了。




最新消息跟进

就在刚刚,科技美学再次打开支付宝客户端的时候,发现首页“同意”按钮,已经变成了默认不勾选。

这次改的挺快的,赞一下先吧,防止明天不让我上淘宝。


但对于那些之前已经点击了“同意”的用户,怎么办呢?



接下来说重点:

如果你之前已经同意了那些可能暴露你消费信用信息的条款,如何补救呢?


在支付宝,点芝麻信用,然后点信用管理,然后点授权管理就可以解除授权了。另外,你还有可能看到之前你不小心让其他应用授权的选项,这里都可以干掉,算是意外惊喜吧。


如果有些同学不熟悉操作,来看科技美学的“解除授权”教程截图,一次就会了:



近期文章精选:

韩雪手拆安卓 那岩暗中观察 围观群众表示。。。| 科技美学直播

资费相差136倍,为移动联通打不过BAT呢?科技美学

四大旗舰对决结论:苹果三星华为小米谁最强丨科技美学

网购该给差评吗?看完这些风险,我犹豫了

新闻越短事越大,高通5G专利费收取标准公布 | 科技美学

网易小米不死心 不只和腾讯比吃鸡 还要干掉王者荣耀 | 科技美学


商务合作  kejimeixue@163.com

登录查看更多
0

相关内容

支付宝(alipay) 是一个第三方网上支付平台,由阿里巴巴集团于2004年12月创办,现为阿里巴巴集团的关联公司。
商业数据分析,39页ppt
专知会员服务
165+阅读 · 2020年6月2日
【复旦大学-SP2020】NLP语言模型隐私泄漏风险
专知会员服务
25+阅读 · 2020年4月20日
广东疾控中心《新型冠状病毒感染防护》,65页pdf
专知会员服务
19+阅读 · 2020年1月26日
2019,再不做私域流量就晚了?
互联网er的早读课
16+阅读 · 2019年4月10日
我是一个爬虫
码农翻身
12+阅读 · 2018年6月4日
你见过马化腾17年前写的代码吗?
互联网it观察
5+阅读 · 2017年7月3日
Learning Discriminative Model Prediction for Tracking
Arxiv
25+阅读 · 2018年1月24日
VIP会员
相关VIP内容
商业数据分析,39页ppt
专知会员服务
165+阅读 · 2020年6月2日
【复旦大学-SP2020】NLP语言模型隐私泄漏风险
专知会员服务
25+阅读 · 2020年4月20日
广东疾控中心《新型冠状病毒感染防护》,65页pdf
专知会员服务
19+阅读 · 2020年1月26日
相关资讯
2019,再不做私域流量就晚了?
互联网er的早读课
16+阅读 · 2019年4月10日
我是一个爬虫
码农翻身
12+阅读 · 2018年6月4日
你见过马化腾17年前写的代码吗?
互联网it观察
5+阅读 · 2017年7月3日
Top
微信扫码咨询专知VIP会员