导电油墨印刷转移率及其影响因素研究进展

2017 年 9 月 21 日 科技导报 李路海,辛智青等

摘要

伴随印刷电子产业化技术发展,导电油墨及其应用技术获得了长足进步。为了获得高导电性高精度印刷线路,必须保证导电油墨在印刷过程的高转移率;导电油墨的印刷适性、承印物表面性能和印刷工艺技术,都会影响油墨转移率及印品性能。针对常用接触式印刷方式,例如凹版印刷、柔版印刷、丝网印刷和胶版印刷,分析了影响导电油墨印刷转移率的一系列因素,探讨了提高导电油墨印刷转移率的方法。研究表明,导电油墨印刷转移过程受油墨材料、印刷工艺和印刷装备影响,影响导电油墨转移率的关键因素在于油墨流变性和承印物表面与油墨相容性的改进及印刷工艺技术调整。


印刷电子属于功能印刷,导电油墨是印刷电子器件制备的关键环节。作为功能性油墨,导电油墨已有近50年的发展历史。美国、日本、德国、韩国及加拿大等国处于领先地位。1948年美国公布的银和环氧树脂导电涂料,是导电油墨的雏形。20世纪50年代,日本开始生产以银和碳为导电材料的防静电涂料。美国军方在20世纪60年代将导电涂料应用于电磁屏蔽。同期,美国、英国、日本等国相继研制导电涂料,将电能转化为热能。20世纪80年代,国外开始出现了镍、铜防静电涂料。铜导电涂料稳定性良好,低频区(30MHz)屏蔽效果良好。1989年加拿大的Schoenwald等发布了油溶性导电油墨在磁盘还原薄膜屏蔽上的应用。1996年华盛顿大学的Fernandez等研究了碳黑丙烯酸水性导电油墨。1998年美国研究了电磁屏蔽丁基卡必醇基银导电油墨和半导体间防静电涂料的微结构及性能。1999年出现了聚吡咯的核壳乳液聚合型透明导电涂料。2004Nano Products公司生产了导电性、电磁屏蔽及透明度良好的银导电油墨,可用于液晶及等离子等显示设备。2005年韩国开发出纳米银导电墨水,可用于无线智能识别电子标签RFID、印刷电路板(PCB)、柔性印刷电路板(FPCB)及印刷电磁波屏蔽材料,导电效果良好。20068月摩托罗拉利用图解技术制造了全球第一款全印刷半导体电路,可用于RFID标签、柔性显示器和智能包装等。

   

目前中国导电油墨以高校、研究所研发为主。1994年报道了复合型石墨/碳黑导电涂料及其在电热器方面的应用。1996年报道了水溶性导电涂料及薄膜开关银浆和碳浆导电油墨。19981999年,铜复合材料和丙烯酸清漆作为黏结剂的静电屏蔽导电涂料问世。2001年,上海博纳制备出无机纳米粉体,克服了有机导电涂料、塑料等制品耐候性差等不足。该阶段研究集中于电磁屏蔽导电涂料。20022003年,上市了72KKD系列电磁波屏蔽导电涂料。同年,武汉三莱科技发展有限公司在聚对苯二甲酸乙二醇酯(PET)薄膜上印制电路板的水性导电油墨,通过了技术鉴定。2004年,上海某公司针对FPCB、薄膜按键开关(membrane switches)、冷光板(electro luminescent)、触摸荧光屏(touch panels)等应用,推出了不同特性的导电油墨。2007年以来,北京印刷学院等单位在纳米金属和导电高分子及碳材料导电油墨方面,取得了一系列进展,并将之应用于凹版、柔版、胶板及喷墨等印刷方式制备RFID天线。2010年起,中国掀起了印刷电子研究高潮。

   

随着印刷电子产业化技术的发展,对印刷导电线路或制作电子器件的效率和精度均提出了更高的要求,导电油墨的应用领域也从早期的防静电层、电磁屏蔽或电热转换等,扩展到柔性显示、照明、新能源、可穿戴电子产品和高精度印刷电路等,并在OLED有机发光二极管显示、RFID电子标签、印刷电池等方面得到了应用。改进导电油墨制备工艺,应用纳米级的导电填料,降低导电填料含量与后处理温度,改善油墨印刷转移率,已成为影响印刷电子器件性能及原材料消耗和制备效率的关键因素。

   


1

油墨转移率及其影响因素


 

油墨转移率f可表示为  

 

f=(y/x)×100%

 

式中,x为供给印版上的墨量,y为转移到承印物上的墨量。

   

油墨转移率大小,直接或间接影响印品墨层密度、黏附牢度、边缘锐度、厚度、导电性、阻隔性能及均一性。

   

通常意义上的油墨转移率,受到以下多方面因素影响。

   

1)油墨:印刷适性,黏度等流体性能、固含量、颜料形貌,表面张力,以及油墨的动态表面张力、油墨转移时间、溶剂挥发性能及油墨到达承印物的推动力、相邻墨滴的影响等。

   

2)印版:构成、结构及表面性能。

   

3)印刷工艺:印刷压力和印刷速度。

   

4)承印物:刚性与柔性、表面能,表面形貌、孔隙率、电荷作用等,影响油墨黏附牢度进而影响转移率。

   

5)印刷电子承印物大多为刚性基板或柔性基板。有些刚性基板厚度降低到一定程度时,也具备一定的柔韧性。例如刚性玻璃,以微米厚度存在时,则用作柔性显示器件制备。表1所示各种组分的柔性或刚性材料均可以作为印刷电子承印材料。常用柔性承印物的表面性能如表2所示。

   

表1  部分印刷电子承印物构成


表2  常用柔性承印物表面性能


不同于普通印刷,印刷电子的印后烧结加工,是获得导电性能的重要环节。印刷薄膜材料的耐烧结温度和烧结时间,取决于油墨构成及性能要求,受制于承印薄膜的耐温性能(表3)。

   

表3  印刷电子承印薄膜性能对比表



2

印刷电子工艺要求

 

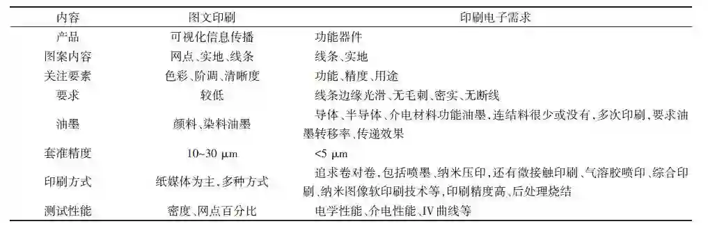
在电子器件印刷制造方面,理论上所有传统印刷方式都是可以应用的;实践中印刷电子有更加严苛的要求。表4是传统图文印刷与印刷电子间的产品特征及性能要求对比。

   

表4  传统图文印刷与印刷电子对比


由表4可见,印刷电子要求印刷电路线条必须边缘清晰,无缺陷,图像分辨率高,印刷墨层均匀,表面光滑,无针孔;薄膜厚度须满足器件特定要求。

   

以印刷薄膜晶体管为例,其电性能主要取决于源电极和漏电极边缘的几何形状、锐度及均匀性,而印刷电极的表面性质薄膜厚度及几何形状和锐度,主要取决于导电聚合物油墨的黏度和表面张力。

   

与此同时,网纹辊的印刷压力和网穴雕刻参数,基材的表面性质(例如表面粗糙度)和油墨的流变性,都影响印刷图形结构。与喷墨和柔版印刷相比,凹版印刷墨层相对均匀,其表面性质与旋涂层相当。同时,凹版印刷墨层表面粗糙度随着印刷压力增加而降低。

   

因此,不同印刷方式及其工艺参数调控,是获得适当油墨转移率的关键因素之一。

   

薄膜印刷与厚膜印刷

 

在印刷电路板领域,一般将墨层厚度低于5 μm的印刷方式,视为薄膜印刷;厚度高于5 μm甚至达到数十μm的印刷方式,称为厚膜印刷,相应油墨分别称为薄膜浆料和厚膜浆料。厚膜印刷与薄膜印刷对比见表5

   

表5  厚膜印刷与薄膜印刷对比


部分商业化印刷方式及其基本特征

 

由表6和图1可见,不同印刷方式对应不同黏度油墨印刷,印刷速度及膜层厚度均有一定的适应范围。据此可根据不同的印刷油墨性能,特别是器件的功能性需求对应的油墨印刷转移要求,选择对应的印刷方式。之后结合印刷装备及油墨性能,调整印刷工艺参数。

   

表6  不同印刷方式及其适应范畴


图1  印刷方式与墨层厚度及印刷速度对应关系



3

接触式油墨转移率及其影响因素

 

凹版印刷

 

凹版印刷属于接触式印刷,网纹版大多由金属材料制备。油墨黏度偏低,适用于高精度快速印刷。一般认为,低黏弹性流体转移到柔性基材表面时,非牛顿流变学模型在描述拉伸黏度的影响方面,与实验结果一致性更好。

   

为了提高卷对卷凹版印刷导电油墨的转移率,研究者开展了一系列研究。Kim等从液相传质动力学角度,研究了黏弹性对浆料从凹版网穴到平面刚性基板的转移性能影响。他们将复杂的实际流体简化为单独网穴的浆料延展流变性试验,侧重研究液桥的破坏与延展。以流体脱离主流时与网穴间的接触线、流变性和网穴尺寸,作为影响延展速率的关键参数,以两种相对分子量不同的聚氧乙烯水溶液为对象,对照数种牛顿型流体实验发现,液桥的存续时间和沿液桥方向的弹性延展作用力是影响黏弹性的主要因素。由于网穴底部延展力和刚性表面垂直,导致转移率大幅下降。反向运动网穴时,则黏弹性和转移率上升。较大接触角时,转移率上升,网穴影响降低。

   

Lee等研究凹版油墨在对聚对苯二甲酸乙二醇酯(PET)和双向拉伸聚丙烯(BOPP)高速印刷时发现:印刷速度、压力和网穴大小及稀释剂,都会影响印刷效果和油墨转移率。关键因素是油墨黏度、表面张力及承印物表面能。BOPP基材的表面能和吸收性差异,导致了油墨在BOPPPET印刷转移率的差别。

   

Kim等设计了一种凹印油墨黏附力模拟测试装置,用于研究印刷油墨转移机理,结果发现,除了接触角作用外,银浆溶剂在印刷过程中被基材吸收导致内聚力增加,可以提高银浆转移率。

   

Lee等发现,在印刷过程中重力、弹性及黏性力共同影响浆料转移率,且存在一个有利于转移率的最佳综合参数。

   

Khandavalli等选择纳米二氧化硅在聚丙烯乙二醇中的分散液,结合数值计算研究剪切增稠对凹版印刷网穴腔体中浆料的拉伸速度和扩散浓度的影响,发现在重力影响下,润湿与去润湿在确定低拉伸率方面存在临界现象。

   

为了同时解决导电性和黏附牢度问题,东京大学用烷基胺保护纳米银,并在PETPEN(聚萘二甲酸乙二醇酯)表面涂布含氟树脂,经UV曝光释放的羧基置换银颗粒上的氨形成牢固黏附,从而提高转移率(图2)。缺点在于涂层均匀程度影响纳米银黏附,且两道工序成本偏高。

   

图2  纳米银烧结黏附机理示意


Kim等通过研究细微部位的流动特征,确认卷到卷的印刷速率是影响导电油墨转移率的重要因素。与此同时,金属颗粒形貌影响非牛顿流体剪切黏度、油墨传递及接触角,进而影响转移率。此外油墨在不同结构网穴和同一网穴不同部位流变性表现各异。高固含量导致的高黏度,有利于油墨转移,且转移过程无液桥形成,油墨填充、刮刀及油墨转移率,是决定凹版导电油墨印刷效果的关键因素。

   

Park等在印刷纳米银线透明电极时发现,凹版印刷速度和压力影响油墨转印性能,影响不同温度下退火的纳米银线性能。90℃下450 μm线宽间隙100 μm,电阻32 Ω·mm-1 ,透射率95%。Han等研究发现,凹版网穴线宽、深度、网墙形状、加工精度以及印刷速度和压力,都会影响油墨转移效果。北京印刷学院冉军也曾经得出类似研究结论,通过碳纳米管增强增加油墨转移量,使凹版印刷纳米银透明导电膜表面电阻降低28%

   

柔版印刷

 

柔性版印刷是根据橡皮图章的原理完成油墨转移的凸版印刷方式,其印版由柔性感光树脂材料制备,图文部分凸起,适用于水性墨印刷,精度较高,墨层厚度受到印刷压力影响较大。

   

北京印刷学院研究组通过柔版印刷方式,制备了PET表面印刷金属栅格透明导电膜,并研究了透光量和金属栅格结构及上墨量之间的关系,建立了栅格式透明导电膜不同尺度面元上透光率和栅格线印制特征量的方法。计算并分析金属网栅结构参数(线宽、周期、占空比)等对透明导电金属网栅透光率及电磁屏蔽效能的影响,发现网栅的光电特性是矛盾的,线宽与周期越小电磁屏蔽效果越好。此外,研究结果表明,印刷线宽与油墨的润湿和铺展有关,基材的表面能是关键因素,印刷线宽总是小于柔性印版线宽,这是柔版的特性所致。

   

Kusaka等通过微接触印刷及层转移方式,制备导电银线。研究表明,印刷过程中墨层与聚二甲基硅氧烷(PDMS)表面之间的油墨转移是关键因素;PDMS的表面自由能和PDMS对油墨中溶剂的吸收,影响纳米Ag层的转移。油墨中的乙醇蒸汽退火挥发会弱化油墨层-PDMS间的黏附,优化纳米Ag层转移量至4倍之多。

   

Kwak等研究了平版到圆辊的微接触印刷,通过对微接触印刷模板(例如PDMS)将导电油墨转移到300mm直径的铝圆辊柱体上,实现平版到圆辊的图案转移。在圆柱形表面上制造了导电银线,在10次重复的转移循环之后,分辨率为20 μm,薄层电阻小于4.3 Ω。

   

Chan等首先将油墨旋涂在PDMS印模上,再将涂覆的压模放置在基底上,经固化调整油墨性能,再将印版上的固化油墨转印到基材上,实现平压平微凹版印刷。研究结果表明,基材表面能和模具/油墨和油墨/基底间的黏附性能,是影响油墨转移率乃至印刷效果的关键因素。界面间的黏附关系如图3所示。

   

图3  平压平微凹版印刷界面黏附力关联关系示意


刘世丽研究了微接触印刷导电油墨的转移过程及实现条件。证实当油墨、PDMS模板及承印物PET的表面能满足:γ<γPDMS<γPET时,油墨转移印刷效果最好(图4),所用纳米银导电油墨的表面张力和黏度分别为30.51 mN·m-1 208mPa·s时效果最好。

   

图4  微接触印刷油墨转移的3 种状态示意


导电高分子水性墨无水胶印

 

无水胶印是在平版上用斥墨的硅橡胶层作为印版空白部分,该方式规避了水墨平衡,不需要润版,可用水性导电高分子油墨进行平板薄膜电路印刷。

   

导电高分子水性油墨属于导电高分子纳米颗粒(粒径约80 nm)、低黏度(60~100mPa·s)、低固含量(1.2%~1.4%)的水分散液。按照欧姆定律,导电性能与膜层厚度正相关。

   

Dilfer等研究了导电高分子无水胶印在PET表面形成的导电层,认为低黏度导电聚合物油墨在PET 表面无水胶印,发现相对于承印物而言,橡皮布对印刷导电聚合物层的形态和电性能的影响更大,墨膜与橡皮布及PET膜之间的结合与剥离作用,影响印刷油墨转移率。印刷湿膜厚度取决于胶辊性能(硬度、表面粗糙度)和上墨速度。当然,承印物PET表面润湿性能,也影响油墨转移率。从胶辊转移到承印物表面的导电高分子层厚度D与转印区域面积、油墨密度之间存在下列关系

 

D=(m2-m1)/ρS

 

式中,(m2-m1)为油墨转移量;ρ为油墨密度;S为印刷区域面积。

   

李路海等开展类似研究,将聚噻吩(PEDOTPSS)导电高分子分散液,通过无水胶印到PET表面,制备透明导电膜,将表面电阻降低到了300 Ω/□。

   

激光转移印刷

 

由于非线性转移机理和烧结温度影响,喷墨印刷方式在低热阻柔性基材如PET上制造电极时,形成图形分辨率和电导率偏低。金属油墨的激光直接固化(laser direct curingLDC)是改进分辨率、提高转移率的有效方法。有人通过激光图案黏附转移法制造电极,获得PET基底上的高导电性和高分辨率。首先,通过有机金属银油墨的LDC,在光、热稳定的玻璃上形成实心图案,再将烧结在玻璃上的固体图案通过承印物在光热作用下产生的黏附力转移到PET表面,印制电极最小线宽10 μm,黏附牢度高。激光图案黏附转移(LIPAT)法具有高导电性和用于低热阻基板的电极图案的高分辨率,其导电性来自高烧结温度,高分辨率来自转移烧结固体图案。

   

综合(集成)印刷

 

为了获得高导电性前提下的高精度印刷线路,Nomura等研究了多种印刷方式相结合的综合印刷工艺。丝网印刷是制造电子器件电极的常用方法,但难以形成50 μm以下精度的图案。“丝网-胶辊转移印刷”则大幅度改进了这一问题。首先,将油墨图案丝网印刷在硅树脂上,再将图案转移到承印基材,获得了线宽与线间比(L/S)为50/5030/30的精细图案。基本原理在于墨中的有机溶剂被吸收到PDMS中,之后“干油墨”被转移到承印物表面,减少了图案油墨渗出,由此确保印刷精度和油墨转移。

   


4

结 论

 

导电油墨的发展,经历了从微米材料到纳米金属材料,进而到纳米金属材料与导电高分子材料、纳米碳材料复合应用的历程;导电油墨的应用也经历了从简单的防静电到印刷电路,进而到柔性器件,特别是分子、纳米器件的过程;印刷工艺也从基本的丝网印刷,发展到卷到卷薄膜印刷。伴随印刷精度与速度的提高,油墨转移率已经成为印刷电子工艺技术研究中不可回避的重要因素,也是目前困扰印刷电子产业化的关键因素。总体上,导电油墨印刷转移过程取决于油墨材料、印刷工艺和印刷装备如下。

   

1)液体油墨转移率提升,关键在于油墨流变性和承印物表面与油墨相容性的改进。

   

2)固体油墨转移率提升,关键在于印刷工艺技术调整。

   

3)现有印刷技术及导电油墨的印刷适性及因成品性能之间,还存在难以协调的因素,有待新型印刷技术发展来解决。

   

参考文献(略)

 

(编辑  王志敏)



本文作者:李路海,辛智青,李修,徐艳芳,刘儒平,雷晟,曹国荣,莫黎昕。


作者简介:李路海,北京印刷学院,教授,研究方向为印刷电子材料与技术及功能印刷包装材料和涂布复合技术。


本文发表在2017年第17期《科技导报》,欢迎关注。本文部分图片来自互联网,版权事宜未及落实,欢迎图片作者与我们联系稿酬事宜。


 

《科技导报》

中国科协学术会刊

联系电话:010-62194182

欢迎投稿:lina@cast.org.cn


长按二维码 即刻关注

登录查看更多
0

相关内容

日本国位于东亚,是由日本列岛(北海道·本州·四国·九州及其相关岛屿),及南西诸岛,小笠原诸岛等众岛屿组成的岛国。国土面积377,961,73k㎡(62位)。人口总数一亿2688万人(2015年)(10位)。公用语,日本语。国歌,《君が代》,首都,东京都。
基于视觉的三维重建关键技术研究综述
专知会员服务
166+阅读 · 2020年5月1日
【自动化学报】零样本学习研究进展,中国石油大学
专知会员服务
88+阅读 · 2020年1月27日
新时期我国信息技术产业的发展
专知会员服务
71+阅读 · 2020年1月18日
美陆军计划部署四大新型地面无人系统
无人机
35+阅读 · 2019年4月30日
【专题】Facebook遭德国反垄断调查及其影响分析
蚂蚁金服评论
17+阅读 · 2019年4月1日
机器视觉技术的农业应用研究进展
科技导报
7+阅读 · 2018年7月24日
李克强:智能车辆运动控制研究综述
厚势
21+阅读 · 2017年10月17日
Optimization for deep learning: theory and algorithms
Arxiv
106+阅读 · 2019年12月19日
Arxiv
11+阅读 · 2018年7月31日
VIP会员
相关VIP内容
相关资讯
美陆军计划部署四大新型地面无人系统
无人机
35+阅读 · 2019年4月30日
【专题】Facebook遭德国反垄断调查及其影响分析
蚂蚁金服评论
17+阅读 · 2019年4月1日
机器视觉技术的农业应用研究进展
科技导报
7+阅读 · 2018年7月24日
李克强:智能车辆运动控制研究综述
厚势
21+阅读 · 2017年10月17日
Top
微信扫码咨询专知VIP会员