成为VIP会员查看完整内容
VIP会员码认证
首页
主题
会员
服务
注册
·
登录
0
新型物流仓配业态行业报告 | 36氪研究
2020 年 1 月 7 日
36氪
仓配一体化是未来在成本和效率都将领先行业的大趋势么?
文 |
李坤阳
头图来源 |
Pexels
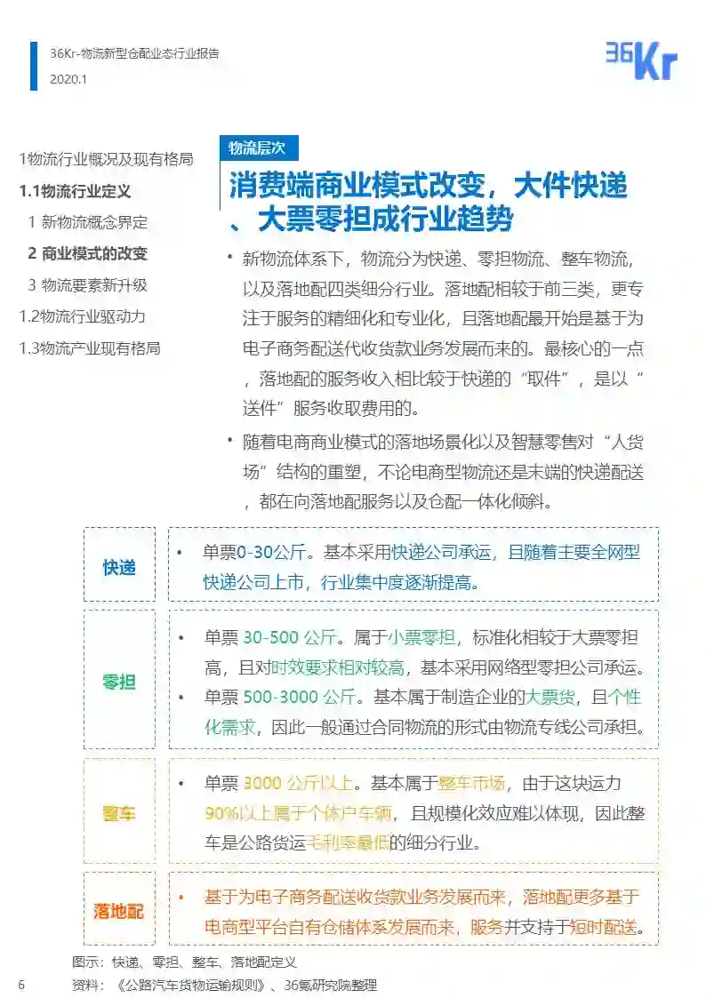
物流的定义,是指物体从供应者流向需求者的物理流动,由一系列经济价值和时间价值组成的创造性活动,并将运输、储存、装卸搬运、包装、流通加工、配送、信息处理等功能优化组合的过程。
自移动互联网的红利在国内以电子商务为代表涉及商品流通的行业蔓延开后,物流服务的形式出现了升级,内容发生了改变。
尽管本质上还是物品在供应者和需求者之间的流通,但其中的核心精简为四个字:
降本提效。
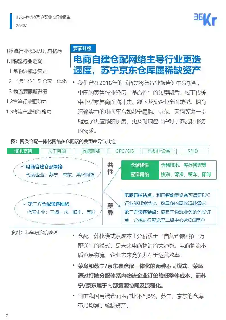
我们曾在2018年的《智慧零售行业报告》中分析到,中国的零售行业经历“革命性”的转型期后,线下传统中小型零售商面临冲击、线下龙头企业全面转型。
拥有运输实力的电商平台如苏宁易购、京东、天猫等进一步缩短了供应链的长度,更及时响应用户对于商品和服务的需求。
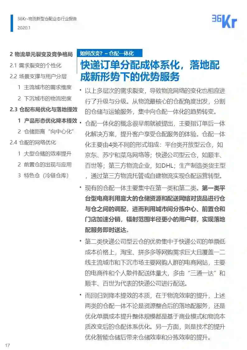
仓配一体化模式从成本上分析优于“自营仓储+第三方配送”的模式,是未来电商物流的大趋势。
电商物流本质也是物流,企业未来竞争力在于运营效率。
菜鸟和苏宁/京东是仓配一体化的两种不同模式。
菜鸟通过打散分配体系内物流企业订单降低整体成本,而苏宁/京东属于内部资源协同及流程化。
需求的多维度变化刺激仓储类型向高密度云仓、前置仓、平行仓、冷链仓的仓储类型分化。
末端网络也更快地响应即时需求。
现有的仓配一体主要集中为两类:
①第一类平台型电商
,主要利用庞大的仓储资源和配送网络对货品进行仓与仓之间的调配,进而利用城市间分拣中心、前置仓和门店加速分销,辐射范围半径更小的用户群,实现落地配服务即时送达。
②第二类快递公司型云仓
,主要优势集中于快递公司的单票低成本价格上,淘宝、拼多多等网购需求巨大且覆盖一二线主流城市和下沉市场主要网购人群的电商网站,主要的电商件和个人散件配送体量大,多由“三通一达”和顺丰百世为代表的快递公司进行配送。
本报告内容主要探讨基于网购端和线下的零售行业,并最终服务于C端用户的物流体系,从需求下单、仓库分拣、末端配送等物流环节针对行业KOL进行物流效率、仓储效率、配送服务时效性等在内的横向对比。
同时涉及包含快递、整车、即时物流在内的多类物流形式。
本报告共34页,可能需要较长时间阅读。
微信后台回复关键词:
“物流”,即可获得
报告全文。
关于36氪研究院
36 氪研究院是 36 氪子品牌,专注于一级市场的行业研究,通过定性定量结合的方式研究新兴行业与企业,欢迎大家积极与我们交流讨论。
分析师:李坤阳 likunyang@36kr.com,关注消费、汽车。
微信后台
回复关键词:
“物流”
,即可获得报告全文。
登录查看更多
点赞并收藏
0
暂时没有读者
3
权益说明
本文档仅做收录索引使用,若发现您的权益受到侵害,请立即联系客服(微信: zhuanzhi02,邮箱:bd@zhuanzhi.ai),我们会尽快为您处理
相关内容
电商
关注
22
【德勤】新基建战略规划及投资新机会,16页pdf,新型基础建设投资机遇的初步解读
专知会员服务
98+阅读 · 2020年5月18日
2020年中国《知识图谱》行业研究报告,45页ppt
专知会员服务
240+阅读 · 2020年4月18日
德勤:2020技术趋势报告,120页pdf
专知会员服务
192+阅读 · 2020年3月31日
【报告】2019未来医疗产业树报告,125页ppt, 供需视角解析产业结构,三维视角观察行业演进
专知会员服务
26+阅读 · 2020年2月3日
【大数据白皮书 2019】中国信息通信研究院
专知会员服务
138+阅读 · 2019年12月12日
2018-2019年国内化妆品行业研究报告
行业研究报告
15+阅读 · 2019年9月28日
2018年边缘计算行业研究报告
行业研究报告
12+阅读 · 2019年4月15日
云游戏行业发展趋势分析报告
行业研究报告
13+阅读 · 2019年3月24日
2018年中国供应链金融行业研究报告
艾瑞咨询
7+阅读 · 2018年11月20日
【研究报告】行业雄文:2018年中国电子设备智能制造行业发展现状及发展趋势分析
产业智能官
5+阅读 · 2018年5月30日
Causal Embeddings for Recommendation
Arxiv
23+阅读 · 2018年8月3日
High-quality nonparallel voice conversion based on cycle-consistent adversarial network
Arxiv
4+阅读 · 2018年4月2日
Quantization of Fully Convolutional Networks for Accurate Biomedical Image Segmentation
Arxiv
5+阅读 · 2018年3月13日
Multilingual Topic Models
Arxiv
3+阅读 · 2017年12月18日
DiSAN: Directional Self-Attention Network for RNN/CNN-Free Language Understanding
Arxiv
16+阅读 · 2017年11月20日
VIP会员
自助开通(推荐)
客服开通
详情
相关主题
电商
电子商务
京东
移动互联网
苏宁易购
打散
相关VIP内容
【德勤】新基建战略规划及投资新机会,16页pdf,新型基础建设投资机遇的初步解读
专知会员服务
98+阅读 · 2020年5月18日
2020年中国《知识图谱》行业研究报告,45页ppt
专知会员服务
240+阅读 · 2020年4月18日
德勤:2020技术趋势报告,120页pdf
专知会员服务
192+阅读 · 2020年3月31日
【报告】2019未来医疗产业树报告,125页ppt, 供需视角解析产业结构,三维视角观察行业演进
专知会员服务
26+阅读 · 2020年2月3日
【大数据白皮书 2019】中国信息通信研究院
专知会员服务
138+阅读 · 2019年12月12日
热门VIP内容
开通专知VIP会员 享更多权益服务
《北约认知战概念报告》
《预测促成大规模货运无人机的技术趋势与影响》报告
美海军放弃星座级转而采用国家安全巡逻舰设计
《北约作战弹性概念》报告
相关资讯
2018-2019年国内化妆品行业研究报告
行业研究报告
15+阅读 · 2019年9月28日
2018年边缘计算行业研究报告
行业研究报告
12+阅读 · 2019年4月15日
云游戏行业发展趋势分析报告
行业研究报告
13+阅读 · 2019年3月24日
2018年中国供应链金融行业研究报告
艾瑞咨询
7+阅读 · 2018年11月20日
【研究报告】行业雄文:2018年中国电子设备智能制造行业发展现状及发展趋势分析
产业智能官
5+阅读 · 2018年5月30日
相关论文
Causal Embeddings for Recommendation
Arxiv
23+阅读 · 2018年8月3日
High-quality nonparallel voice conversion based on cycle-consistent adversarial network
Arxiv
4+阅读 · 2018年4月2日
Quantization of Fully Convolutional Networks for Accurate Biomedical Image Segmentation
Arxiv
5+阅读 · 2018年3月13日
Multilingual Topic Models
Arxiv
3+阅读 · 2017年12月18日
DiSAN: Directional Self-Attention Network for RNN/CNN-Free Language Understanding
Arxiv
16+阅读 · 2017年11月20日
大家都在搜
Palantir
朱克爱德华兹家族
大型语言模型
多域作战
未来战争
机场
蓝牙安全攻防
反恐
DREGON
从传统方法到深度学习—— bilateral filter 到 HDRNet的演进
Top
提示
微信扫码
咨询专知VIP会员与技术项目合作
(加微信请备注: "专知")
微信扫码咨询专知VIP会员
Top