2018年中国供应链金融行业研究报告

2018 年 11 月 20 日 艾瑞咨询

研究报告丨金融


全文字数:5136字  精读时间:9分钟 

核心摘要:


2018年,我国供应链金融市场规模预计为2.0万亿,远低于应收账款和存货规模,供应链金融市场规模的影响因素出现在产品供给端。


我国供应链金融业务的形态主要有应收账款融资、库存融资、预付款融资和战略关系融资四种。应收账款融资直接确认了以信用较好核心企业应收账款作为还款来源,是目前较为主要的供应链金融产品。


市场参与者:供应链金融市场的主要参与方有核心企业、物流商、资金方、信息系统服务商四类,都可以直接为小微企业提供供应链金融产品。但受资金限制,供应链金融产品的主要提供方是商业银行。


核心矛盾:从核心业务能力来看,供应链上的核心企业、电商平台为代表的线上交易平台和物流企业在细分业务能力上有商业银行所不具备的优势。从资金供给角度而言,商业银行具备着其他资金方所不具备的规模和成本优势,资金与能力的不匹配,限制了供应链金融产品供给。


未来发展趋势:多元市场参与者合作加深;库存融资进一步标准化、自动化发展。

行业概览


供应链金融发展背景


小微企业融资困境


2016年我国不同规模的企业贷款结构具有明显差异,中小微企业的抵(质)押贷款比例要明显高于大型企业。中小微企业本就缺乏房、车等固定资产作抵押,但银行贷款却更倾向于向小微企业发放抵押贷款。论及原因,我们可以归因于中小微企业的信用水平不及大型企业,需要更多的抵押担保来补充,但这背后更深层次的原因在于风险评估是按照主体信用来进行的。然而,中小微企业也有回款稳定风险低的“好”业务,理想的供应链金融可以介入到中小微企业的每笔业务中,依托真实的贸易背景,针对特定的、风险可识别的现金流提供金融解决方案。



供应链金融的定义


以供应链上下游真实贸易为基础,穿透业务优化现金流


供应链金融服务以供应链上下游真实贸易为基础(而不仅以企业整体状况为依据),以企业贸易行为所产生的确定的未来现金流为直接还款来源,为供应链上企业提供金融解决方案,从而达到优化现金流继而提高供应链整体效率的目的。在供应链上,往往会出现地位相对强势的核心企业,是目前开展供应链金融的核心。


在理想的情况下,供应链金融服务商贯通供应链起点至终点各个环节的信用,有效控制供应链上的物流、资金流、信息流,使融通资金的使用限制在可控范围内。但值得注意的一点是,信息流只是供应链的反映,供应链金融业务需要的还是对物流和资金流的把控,单纯把握信息流的轻模式并不适应现阶段的发展环境。



供应链金融交易形态


应收账款融资、库存融资、预付款融资、战略关系融资


我国供应链金融业务的形态主要有应收账款融资、库存融资、预付款融资战略关系融资四种,对应于企业交易流程的不同环节,由此也对应着不同的风险。由于应收账款融资直接确认了以信用较好的核心企业应收账款作为还款来源,所以是目前较为主要的供应链金融产品。值得注意的一点是,虽然供应链金融的产品十分多样化,但是由于针对的是一笔交易,所以在交易进程中不同的产品之间可以相互转化,例如预付款融资在发货后可以直接转为库存融资。



供应链融资的发展基础


基础流动资产规模已经具备,供给端能力限制行业规模


供应链融资产品的三种形态都是依托于应收账款和(未来)库存来进行的。在我国,工业企业的应收账款和存货规模已经具备一定体量,为开展相应的供应链融资奠定了基础。然而,供应链融资的规模远远不及基础的应收账款和库存融资规模。



但银行家调查问卷显示,中小企业贷款需求指数持续大于50%,说明企业融资的需求持续存在,而银行贷款审批指数持续低于50%,说明银行贷款审批条件在不断收紧,这表明,影响供应链金融市场规模的因素出现在产品供给端



供应链金融市场规模


应收账款为主的供应链融资


艾瑞分析认为,影响市场规模的主要三个因素在于核心企业的配合程度、对存货价值的准确度量和监控能力、基于供应链信息对小微企业综合授信风险定价能力。这三个因素既是行业规模的重要影响因素,也是市场参与者的关键能力,由于商业银行这个资金充裕的参与者在后两项能力上稍显薄弱,其他参与者的资金、杠杆率相对受限,所以应收账款融资是我国供应链金融的主要开展方式。


在这种情况下,我们可以从应收账款的规模推算供应链金融的市场规模。一般而言,应收账款融资的额度是应收账款本身的70%-80%,库存融资的额度是货物价值的30%-50%,结合艾瑞对市场专家访谈,在一个具备能力优秀的供应链金融提供者的供应链体系内,30%的供应商被供应链金融产品覆盖,预计供应链金融行业整体渗透率远低于此,在此我们按20%预估。艾瑞分析认为,未来伴随着资金充裕的银行和具备核心能力的其他类别市场参与者合作加深,或者商业银行可以通过技术手段控制库存融资的操作风险后,未来市场可以迎来快速增长。



核心业务能力


应收账款融资业务核心能力


核心企业的配合程度决定了应收账款融资规模


银行更加青睐以应收账款融资的方式开张供应链金融业务的原因在于:


(1)以应收账款为直接还款来源,相对于订单融资、库存融资不涉及货物的发出及分销,从流程和时间上风险更容易确定;


(2)业务围绕核心企业开展,核心企业整体信用资质更高;


(3)核心企业原本已经是银行的客户,在此基础上开展供应链融资业务降低了获客成本;


(4)直接对接核心企业ERP系统减少了与众多小微企业对接系统的成本。


从业务角度而言,无论线上化是仅仅介入资料提交环节还是已全部渗透到风控环节,由于本质上需要核心企业确认还款,所以核心企业的作用至关重要且无法替代,并不会随着互联网的渗透发生本质改变。



库存融资业务核心能力


对存货价值的准确度量和监控;对质押存货的分销能力


库存融资以存货价值为融资的基础,从授信到贷后涉及到三个层次的核心能力:


(1)对存货价值进行准确度量从而确定融资金额;


(2)在存货质押过程中控制物流把握人为操作风险;


(3)出现逾期后对存货的快速分销变现能力。尽管对于存货的自行分销是在出现逾期后不得已而进行的,然而在实际的业务过程中,衡量自身是否有能力在逾期后自行分销货物是需要前置在授信环节的。


可以看出,库存融资与线下实体物流的联系更为紧密,也需要服务商与供应链嵌入更加紧密才能快速分销逾期后的质押存货,所以银行等纯粹的金融机构对这类产品的开展力度远不如应收账款融资,从业者多为电商平台或物流机构。



订单融资和战略关系融资核心能力


基于供应链信息对小微企业综合授信风险定价


由于订单融资处于整个货物交易的早期,只有预付款项下客户对供应商的提货权作为基础,由于远离最终的商品销售变现环节,涉及到上游供货商未能足额、按时发货、对货权控制落空等诸多环节的风险,所以订单融资开展得较少,部分会以基于战略关系的信用贷款形式开展。而战略关系融资,多是以中小微企业主个人信用为依托,结合供应链贸易信息,利用税收、海关和保险等信息综合评判小微企业信用,额度通常在50万以下。由于额度较低,可替代的信贷产品种类增加,能否获取到有效的数据并进行合理的风险定价是开展战略关系融资的关键。



核心能力的施展建立在资金供给基础上


银行是主要资金来源,受政策推动未来参与度会更高


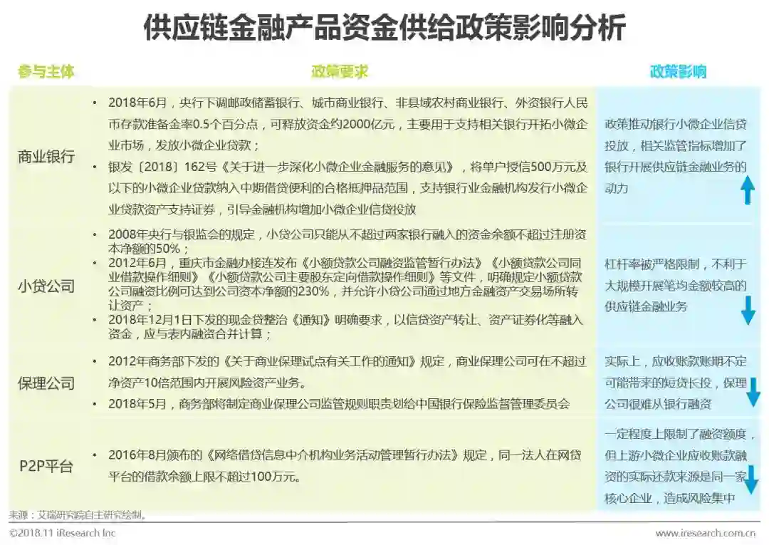
供应链金融产品的供给一方面取决于业务能力,另一方面则取决于是否具备充足的资金开展业务。对于商业银行而言,具备天然的资金成本优势以及充足的资金,而小贷公司和保理公司则受限于杠杆率和有限的注册资本金。银行以外的供应链金融服务商通常是借助于小贷公司、保理公司甚至P2P平台开展业务,这就导致非银行的市场参与者可放款规模有限。



不同类别市场参与者的核心能力


业务能力与资金供给未聚集在同一参与者,限制产品供给


供应链金融市场的主要参与方有核心企业、物流商、资金方、信息系统服务商四类,都可以直接为小微企业提供供应链金融产品。但由于供应链融资笔均金额较高,受资金限制,供应链金融产品的主要提供方还是商业银行。然而,供应链金融市场参与者的三项关键业务能力,商业银行并不完全具备。正是资金与能力的不匹配,限制了供应链金融产品的供给。在此情景下,市场参与者开始探索行业合作的可能,使合作方各自发挥所长。



合作型供应链金融产品分润分析


风险测评者获取主要利润,合作方同时获益,行业合作加深


对于供应链金融的借款方而言,供应链金融为他带来的好处是与其他更高息产品相比的利差。而对于供应链金融产品的直接提供者而言,借款方的利息是其收入,对应会发生资金成本、运营成本和风险准备,剩余的为利润。分析行业主流的供应链金融产品,可以看到供应链金融的主要利润被具备核心能力的风险测评者获取。当供应链金融产品由银行以外的参与者提供时,利率相对而言更高,借款方效用相对下降但仍为正,主要利润被风险测评者获取的同时银行分润高于自身直接开展供应链金融业务。可见,由具备核心业务能力的非银行参与者主导风险测评,会使资金方和主导方同时获益,推动行业合作加深。



企业案例分析


苏宁金融


完善的供应链金融产品体系及风控能力凸显核心竞争力


苏宁供应链金融依托以苏宁易购为核心、八大体系产业融合、战略客户群为主要场景的生态圈,从产、供、销、存全维度打造供应链金融业务产品体系,解决上下游小微企业不同环节的资金需求痛点,全部业务实现了数据实时传输,全线上操作,实时到帐。同时通过风控安全大脑CSI系统、智能案件分析系统、物流库存管理系统(4ps)等风控系统及风控技术实现了苏宁供应链金融低成本、低风险运行。



存货质押-苏宁供应链金融重点培育的下一个蓝海


存货质押融资是苏宁供应链金融重点培育的爆款产品。存货质押业务最难解决的两个问题,一是管得住货,二是能快速处置、变现。苏宁生态圈海量的客群、丰富的场景解决了这两大难题:苏宁自有的智能物流仓储体系,可以做到出入库数量实时动态把控,系统自动核准质押率实现智能质押;苏宁易购海量客户群体和生态圈战略客户群,可确保家电、家居、建材、食品及各类快销品快速处置、变现。



怡亚通


分销平台赋予其在贷款客户逾期后快速处置存货的能力


怡亚通是集采购与分销于一体的供应链服务提供商,但其主要的营收来源是380分销平台业务。380分销平台供应链服务,将传统渠道代理商模式转变为平台运营模式,整合各地经销商形成自身的分销网络,建立覆盖全国各级城市乃至东南亚等地区的深度分销平台,实现从品牌商到终端的网络扁平,构建一体化运营的直供渠道。由于深耕快消品行业的分销,怡亚通对其链接的分销商业务能力具备一定的了解,更了解行业的销售速度、季节特性等对风控审批至关重要的行业数据,有助于供应链金融业务的贷前审批。同时,强大的分销网络可以在客户出现逾期后快速处置存货,有利于贷后管理。



财务成本高企,供应链金融业务受限


怡亚通的供应链金融业务属于宇商金控平台板块,主要由其下属保理公司、小贷公司和宇商金控的网络借贷平台开展。由于受到较为严格的杠杆率限制,在注册资本金有限的情况下,保理公司和小贷业务所能开展得业务规模有限。而通过网络借贷平台开展业务,一方面企业融资额度受限,另一方面由于需要在平台上挂出标的等待投资人投资,所以放款速度稍慢。而对于怡亚通而言,由于主营业务已经需要大量的现金流,能够补充到小贷和保理公司的注册资本金较为有限,在宏观环境整体“去杠杆”的情况下,供应链金融业务在2018年上半年出现了收缩。对于怡亚通而言,在原本业务需要大量现金流支撑的情况下,适合加强与商业银行的合作,减少自有资金放款,开展“轻资产”模式的供应链金融业务。但目前而言,这种合作方式面临的困境是双方如何划分坏账风险。



发展趋势


供应链金融行业发展趋势


资金与业务能力融合,多元市场参与者合作加深


从核心业务能力来看,供应链上的核心企业、电商平台为代表的线上交易平台和物流企业在细分业务能力上有商业银行所不具备的优势。从资金供给角度而言,商业银行具备着其他资金方所不具备的规模和成本优势,且受政策推动明显具有增长的开展供应链融资业务的意愿。从合作分润方式来看,银行作为出资方、其他参与者主导风险的测评可以为双方带来效益的增加。在此基础上,艾瑞分析认为未来银行将会加强与其他类别市场参与者的合作。但风险测定与承担的方案,以及双方间的信任机制,仍需要进一步在实践中摸索。



库存融资进一步标准化、自动化发展


从线上化介入程度纵观供应链金融产品的各个环节,有待于依靠技术进一步标准化、自动化的环节出现在库存融资的贷前、贷中风控过程中。库存融资的操作风险较大,也曾经出现过较为重大的恶性事件,目前控制操作风险的方案是依靠更重的人力去线下进行。可以预见,当存货的质押状态可以减少人力成本的投入,依靠货物标准码等技术实现从重模式演变到轻模式后,库存融资的规模将会出现快速上涨。



精彩推荐


2018年中国轻中产人群研究报告

2018年中国互联网母婴童行业研究报告

2018年Q3中国互联网流量季度监测报告




2018艾瑞(上海)年度高峰会议汇聚中国顶尖智慧“大脑”及实战型营销专家,透析智能科技下的中国新经济产业发展趋势及实践经验。400张峰会体验票限时免费申领,“码”上抢注!

  更多深度内容,敬请关注艾瑞咨询官方小程序,获取完整行业报告、热门指数监测,以及每日更新的行业前沿观察。



 点这里,获取《2018年中国供应链金融行业研究报告》完整版

登录查看更多
7

相关内容

在社会经济生活,银行、证券或保险业者从市场主体募集资金,并投资给其它市场主体的经济活动。
2020年中国《知识图谱》行业研究报告,45页ppt
专知会员服务
240+阅读 · 2020年4月18日
德勤:2020技术趋势报告,120页pdf
专知会员服务
192+阅读 · 2020年3月31日
报告 | 2020中国5G经济报告,100页pdf
专知会员服务
98+阅读 · 2019年12月29日
【德勤】中国人工智能产业白皮书,68页pdf
专知会员服务
310+阅读 · 2019年12月23日
医药零售行业报告
医谷
9+阅读 · 2019年7月8日
2019社交行业研究报告
行业研究报告
5+阅读 · 2019年5月30日
2018年物业管理行业深度研究报告
行业研究报告
7+阅读 · 2019年5月17日
2018年氢燃料电池行业研究报告
行业研究报告
5+阅读 · 2019年5月6日
【行业报告】2018年中国人工智能行业研究报告
互联网金融
5+阅读 · 2018年4月7日
VIP会员
相关VIP内容
2020年中国《知识图谱》行业研究报告,45页ppt
专知会员服务
240+阅读 · 2020年4月18日
德勤:2020技术趋势报告,120页pdf
专知会员服务
192+阅读 · 2020年3月31日
报告 | 2020中国5G经济报告,100页pdf
专知会员服务
98+阅读 · 2019年12月29日
【德勤】中国人工智能产业白皮书,68页pdf
专知会员服务
310+阅读 · 2019年12月23日
相关资讯
医药零售行业报告
医谷
9+阅读 · 2019年7月8日
2019社交行业研究报告
行业研究报告
5+阅读 · 2019年5月30日
2018年物业管理行业深度研究报告
行业研究报告
7+阅读 · 2019年5月17日
2018年氢燃料电池行业研究报告
行业研究报告
5+阅读 · 2019年5月6日
【行业报告】2018年中国人工智能行业研究报告
互联网金融
5+阅读 · 2018年4月7日
Top
微信扫码咨询专知VIP会员