本研究探讨了将数字孪生技术整合至美国海军陆战队维护与后勤系统的可行性,重点关注在对抗环境中作战的炮兵排。通过定性研究方法,本文揭示了当前维护实践中的关键缺陷,包括训练不足、数据系统碎片化及实时可视性缺失。尽管参与者对数字孪生概念认知有限,但对数字孪生技术实现的预测性维护核心功能存在强烈需求。分析表明,数字孪生技术可通过实现预测性维护、最小化装备停机时间及优化资源配置来提升战备状态。然而,成功实施需应对数据整合、系统互操作性、用户培训及组织文化等方面的挑战。研究建议通过针对性政策更新、试点项目、基础设施投资及职业军事教育课程改革为部队采用数字孪生技术做好准备。最终,数字孪生技术为海军陆战队保障模式转型提供可扩展解决方案,使其成为更敏捷、数据驱动且与任务匹配的系统。

国防部门需要复杂集成系统持续运作以确保完成整体任务集。若物理资产无法保持高水平战备状态,部队将无法执行命令。因此美海军陆战队认为维持装备战备状态不仅是后勤或机械职能,更是整合政策、规划、执行与监督以确保任务成功的关键指挥责任(美国海军陆战队,2019年)。海军陆战队各级领导有责任确保延长装备生命周期成为所有下属优先事项,并通过“识别需求、优化维护行动、最小化资源消耗及规范信息管理”来实现(美国海军陆战队,2019年,第1-3页)。当前,海军陆战队的维护管理系统和政策未能跟上快速变化的技术系统步伐,导致效率低下、维护积压以及系统不可运行时间延长。

本研究考察了军事组织(美国海军陆战队炮兵排)如何通过聚焦信息环境作战整合数字孪生技术以增强作战能力并构建供应链韧性。“在正确地点、正确时间以正确形式获取正确数据以做出最佳决策”的理念,体现了通过决策优势获得作战效能的核心要义(范博苏特等,2025年)。通过持续收集战场指标,海军陆战队可开发先进预测性维护模型以提升维护与后勤周期。通过向指挥官与支援单位提供特定资产与后勤需求的实时数据,指挥官可在训练环境及严酷部署环境中支援部队。在这两种环境中,装备利用率高且仅存在短暂可进行维护的停机时间。能够在不人工拆卸所有部件的情况下评估装备状态,可节省时间与资源。此种态势感知水平支持主动式保障规划、精确调度零部件与维护人员以及准确预测任务能力。

国防部要求采用状态维护(与预测性维护术语可互换使用),国防部第4151.22号指令(2020年)将其定义为“预测部件未来故障点的技术,以便在故障前最佳时机规划部件更换。预测性维护与预防性维护的区别在于其利用收集数据判定部件状态并预测维护需求”。图1(国防部,2020年)说明了维护周期内可实施的各种维护策略。必须执行预测性维护以评估系统所有部件并尽早判定故障,从而“采取适当行动避免故障后果”(国防部,2020年,第2页)。凭借从装备或外部测试测量获取的准确及时信息,数字孪生技术可实现维护与部件的精确部署,确保作战效率且避免不当延误或资源错配。数字孪生与物理系统的双向交互支持在自动化反馈环内持续同步与实时决策,这对指挥官做出装备战备与作战效能决策至关重要。数字孪生使指挥官能实时可视化装备状态并就维修、更换与重新部署做出主动决策。

图1. 反应式与主动式维护策略对比

问题陈述

随着作战环境日益复杂且装备技术日趋先进,需要建立能适应变化并保持相关性的高效维护与后勤保障体系。当前存在先进系统与过时维护程序间的失配问题。国防部指令呼吁从故障时无计划反应性任务转向由准确数据与基于分析的决策驱动的主动预测性努力。数字孪生技术为支援部队执行此转型提供实用解决方案。长期支援作战至关重要,因为系统韧性需在面临中断时实现存活与恢复;这意味着国防部需要响应式与预见性反馈环以提供近乎连续的基准指标信息。所记录的系统数据需准确、及时且精确,使部队能预测装备健康状态、在故障前安排干预并减少非计划停机时间。数字孪生技术通过最小化数据采集中人为错误及提供传感器驱动的系统特定诊断来增强数据保真度。若维护管理系统在和平时期作战中无法跟上装备需求,则在维护中心与备件获取受限的严酷对抗环境中,挑战将呈指数级增长。通过系统自身采集数据的方式减少人工记录固有时间消耗与错误,国防部能更有效预测系统故障、最小化维护相关成本并降低作战延误或中断频率。系统与部队间的互操作性要求实时数据共享的效率与保真度;通过标准化复杂系统中的信息采集、可视化与使用方式,国防部可在维护流程中获得效率与敏捷性。

作战系统框架

作战系统基石作为基础原则,将高层作战需求转化为清晰可测的系统级性能目标,为系统设计与评估提供结构化框架。这些相同基石可调整并应用于维护周期,提供结构化框架以评估当前维护流程是否满足现代军事战备的作战需求,并识别装备全生命周期保障中的缺口、低效及改进机遇。五大基石包括:快速反应时间、高火力、高抗电磁与恶劣自然环境能力、全覆盖及持续可用性。虽通常不应用于维护周期,但每个基石可解读为维护系统性能的关键维度,并将作为评估维护周期内组件的指南。

快速反应时间指维护行动的速度与响应能力——从问题检测到解决。正如榴弹炮需接收目标数据并及时精确发射炮弹,维护人员必须装备齐全以快速诊断、响应并解决系统故障,确保武器系统持续运作并能全程参与瞄准周期。高火力通常指武器系统能同时执行大量交战任务,但可应用于维护系统本身。该系统是否具备管理跨平台或跨单位多并发维护事件的能力而无过度延误或资源冲突?高抗电磁与恶劣自然环境能力指维护系统性能在环境作战降级环境与数据挑战下的可靠性与连续性。维护周期在训练环境中能快速响应是一回事,但该周期还需能在严酷环境中运作确保系统可操作性。全覆盖描述技术在整个维护过程中实现可视化的程度:所有资产、部件与阶段。这意味着周期需准确跟踪维护生命周期所有阶段:从初始故障检测到部件更换直至系统恢复作战状态。此覆盖对指挥官保持装备实时状态感知至关重要。

最后且或许最适用于维护周期的是持续可用性。这既适用于数字维护基础设施也适用于被维护的物理系统,两者对保持装备作战就绪皆不可或缺。战备状态至关重要,因为任何战备延误都会直接影响部队完成任务或支援相邻部队的能力,突显维护系统内需具备始终可访问、准确且响应迅速的可靠基础设施。具备强大预测分析能力的可靠系统确保部队遵循原则,主要保持装备处于安全、可靠且完全任务能力状态。持续可用性强调主动与预测性维护、生命周期支持及及时干预在保持战备中的关键作用。必须提升维护周期的效率与准确性以使海军陆战队能够射击、机动、通信并维持作战效能。

目的陈述

本研究旨在调查数字孪生技术在军事组织内的整合,特别聚焦其在美国海军陆战队炮兵排的实施。本研究采用定性技术评估以评价海军陆战队企业架构内采用数字孪生的影响。此外,该分析探讨了数字孪生对海军陆战队战略、流程、人员、技术、安全及风险管理的影响。通过检视部队内部采用潜力,目标之一是识别数字孪生相关机遇与风险,评估其相对于物理平台聚合风险价值及数字孪生同步保真度与频率的价值。最终,本研究旨在提升部署于对抗环境中部队的作战战备与效率。

方法论

本定性研究考察了在海军陆战队现有维护与后勤框架中采用数字孪生技术的可行性、价值及影响。通过对关键利益相关方进行一组调查问题,本研究试图确立采用数字孪生的感知收益、挑战及战略影响。本研究提出问题以衡量作战效能、维护准确性及技术风险等因素。例如,本研究提出诸如数字孪生技术如何融入海军陆战队企业架构及采用是否影响维护操作的效率与效果等问题。它们构成更广泛质疑的部分:数字孪生整合能否提升任务战备度以及它如何重新定义对抗环境中的决策制定。

调查获取了来自多种军事职业的具体观察与整体意见。规范化流程使研究能反映组织模式的同时聚焦个体经验。这保证了结果基于作战实践且真实反映海军陆战队通过数据驱动、知识化决策提升战备、韧性及资源利用的目标。

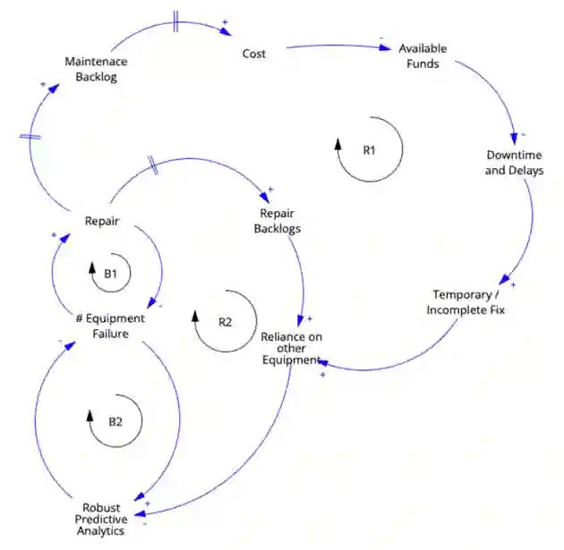
图2:展现维护积压、资源耗竭与装备故障升级之间增强反馈循环的因果循环图

成为VIP会员查看完整内容
23

相关内容

人工智能在军事中可用于多项任务,例如目标识别、大数据处理、作战系统、网络安全、后勤运输、战争医疗、威胁和安全监测以及战斗模拟和训练。
【2022新书】深度学习归一化技术,117页pdf
专知
29+阅读 · 2022年11月25日
国家自然科学基金
0+阅读 · 2015年12月31日
国家自然科学基金
17+阅读 · 2015年12月31日
国家自然科学基金
28+阅读 · 2014年12月31日
国家自然科学基金
0+阅读 · 2014年12月31日
国家自然科学基金
0+阅读 · 2014年12月31日
A Survey of Large Language Models
Arxiv
496+阅读 · 2023年3月31日
Arxiv
180+阅读 · 2023年3月24日
Arxiv
25+阅读 · 2023年3月17日
VIP会员
相关基金
国家自然科学基金
0+阅读 · 2015年12月31日
国家自然科学基金
17+阅读 · 2015年12月31日
国家自然科学基金
28+阅读 · 2014年12月31日
国家自然科学基金
0+阅读 · 2014年12月31日
国家自然科学基金
0+阅读 · 2014年12月31日
相关论文
微信扫码咨询专知VIP会员